文献解读|Immunity(32.4):人类小胶质细胞的成熟由特定的基因调控网络支撑
✦ +
+
论文ID
原名:Human microglia maturation is underpinned by specific gene regulatory networks
译名:人类小胶质细胞的成熟由特定的基因调控网络支撑
期刊:Immunity
影响因子:32.4
发表时间:2023.09.12
DOI号:10.1016/j.immuni.2023.07.016
背 景
在人脑中,小胶质细胞的浸润似乎先于神经发生、星形胶质发生和少突胶质发生,在妊娠早期和妊娠中期早期,小胶质细胞是主要的胶质细胞,这表明这些细胞类型在建立脑环境时存在相互作用。小鼠胚胎发育过程中小胶质细胞的耗竭会导致中间神经元亚群的异常定位,以及神经元和星形胶质细胞数量的改变。
小胶质细胞表型受到大脑环境的高度调节,但对人类小胶质细胞成熟的转录网络知之甚少。
实验设计

结 果
01
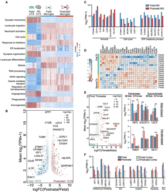
表征人类胎儿和出生后(PN)小胶质细胞的转录组
为了研究调节人类小胶质细胞成熟的机制,研究者团队对从妊娠早期到中期胎儿(胎龄 9 至 17 周,17 名受试者)收集的小胶质细胞进行了流式细胞分析和转录组分析 (RNA-seq)。加权基因相关网络分析(WGCNA)鉴定了 16 个与发育和组织类型相关的高度共表达基因模块聚类(图 1 A)。富含参与轴突发生和突触组织的基因的模块与胎儿和 PN 皮质组织相关,而与胎儿而非 PN 小胶质细胞相关的模块富含具有细胞周期和吞噬作用的基因。胎儿和 PN 小胶质细胞转录本的比较分析确定了 2291 个差异表达基因(DEG)(图1B)。GO分析显示,胎儿小胶质细胞中富集了细胞周期和三磷酸腺苷 (ATP) 代谢过程相关基因(图 1 C)。PN 小胶质细胞富含与细胞因子信号传导以及抗原加工和呈递相关的基因(图 1A-C)。
他们还检测到妊娠早期和中期小胶质细胞之间的基因表达差异,中期妊娠小胶质细胞上调与免疫调节相关的基因,包括AHR、NR4A2和吞噬作用,例如TIMD4和模式识别受体CLEC7A(图 1D)。他们还发现疾病相关小胶质细胞基因的表达增加,包括LAG3(α-突触核蛋白病中与小胶质细胞反应性相关的受体)和CD48(免疫细胞中与促炎反应相关的受体)(图1D)。
在妊娠早期发现了 71 个常染色体差异表达基因,其中免疫相关基因[(例如肿瘤坏死因子 (TNF) 、CCL3]的表达在女性小胶质细胞中高于男性(图 1 E)。此外,对小胶质细胞和整个大脑皮层(CTX) 中具有遗传变异的神经发育障碍(ndd) 相关基因的差异表达分析表明,许多与智力障碍[自闭症、溶酶体贮积症和精神分裂症 (Scz)]相关的基因,优先在小胶质细胞中表达(图 1 F)。综上所述,胎儿小胶质细胞可能在多种 NDD 中发挥重要作用。

图1. 胎儿发育过程中人类小胶质细胞转录组谱的改变。
(A) WGCNA 识别的每个显著相关模块的前 100 个基因的热图表达Z分数。(B) 人类胎儿(DEG,蓝色)和出生后小胶质细胞(DEG,红色)之间基因表达的 MA 图。(C) 胎儿和出生后小胶质细胞之间 DEG 分析中代表的基因表达的条形图。(D)妊娠早期和中期胎儿小胶质细胞之间 DEG 的热图表达Z得分。(E) 男性(DEG,蓝色)和女性(DEG,橙色)妊娠早期胎儿小胶质细胞(左)之间基因表达差异的 MA 图。(F) 小胶质细胞和大脑皮层中 NDD 相关基因表达的条形图。
02
发育阶段特定的大脑环境信号塑造小胶质细胞表型
为了识别来自皮层细胞和参与小胶质细胞基因表达的下游信号网络的潜在环境配体,他们利用NicheNet进行了配体-受体相互作用分析。参与白细胞迁移的粘附分子VCAM1和Notch配体DLL1是优先影响胎儿小胶质细胞转录组的两个配体(图2A-B)。CSF1和Notch配体JAG1优先在胎儿小胶质细胞中表达,这表明它们在胎儿中起自分泌作用(图2C)。
在PN人脑中,NicheNet分析预测转化生长因子β (TGF-β)超家族成员作为ctx衍生的配体影响小胶质细胞(图2A-B)。同时,NicheNet 预测的 PN 小胶质细胞配体包括细胞因子白细胞介素 6 ( IL-6 )、CCR3和TNF,与 GO 分析确定的免疫相关通路一致(图 2 A-B)。
另外,APOE是一种参与脂质代谢并与阿尔茨海默病有关的基因,可由小胶质细胞和其他类型的脑细胞(包括星形胶质细胞和少突胶质细胞祖细胞)产生(图2A-B),他们预测APOE可通过PN小胶质细胞中的SORL1发出信号。
利用多重RNA原位杂交技术,他们验证了APOE和CCL3在PN脑的小胶质细胞和非小胶质细胞中的表达,以及SORL1和CCR5在小胶质细胞中的表达(图2D-E)。

图2. 影响小胶质细胞发育的配体-受体相互作用。
(A) Circos 图显示 NicheNet 对目标基因配体的预测以及胎儿和出生后小胶质细胞中预测的受体。(B) 热图描绘了 (A) 中所示的配体活性评分(左)和配体-受体相互作用评分(中)以及配体(右)和受体(下)的 RNA 表达。(C) 人胎儿体皮质、出生后体皮质、胎儿小胶质细胞和出生后小胶质细胞之间配体-受体对的基因表达热图。(D) 人类产后大脑多荧光 RNAscope 的 3 个独立实验的代表性图像。(E) 3 个独立实验多荧光 RNAscope 探测P2RY12(红色)或 IHC 探测 IBA1(红色)、CCL3(绿色)、CCR5(白色)和 DAPI 的人产后大脑的代表性图像。
03
胎儿和 PN 小胶质细胞具有差异增强子激活
环境信号导致谱系决定转录因子 (LDTF) 和信号依赖性转录因子 (SDTF) 的激活,然后结合并激活远端调控区域,从而启动细胞特异性基因表达程序。为了分析可能调节小胶质细胞表型的转录因子(TF),他们通过进行转座酶可及染色质测序 (ATAC-seq) 和染色质免疫沉淀测序 (ChIP-seq) ,确定了开放和活性染色质区域,这些区域可能是人类胎儿和PN小胶质细胞中推测的增强子,H3K27ac是活性启动子和增强子的标志。在胎儿和 PN 小胶质细胞之间鉴定了超过 11000 个差异活性增强子(图 3 A)。对人胎儿小胶质细胞中优先活跃的增强子的新基序分析显示 MiTF-TFE、MAF 和 MEF2 TF 的基序富集(图3A),与PN 小胶质细胞相比,胎儿中MITF和MAF的表达更高(图 3 B),表明这些因素可能激活胎儿小胶质细胞特异性增强子。与胎儿小胶质细胞相比,PN 中KLF4、IRF1和STAT2表达上调,反映了 NicheNet 识别的免疫信号传导(图 2 A)。
然后,他们对胎儿和 PN 小胶质细胞进行单细胞 ATAC-seq (scATAC-seq)(图 3C),以研究发育过程中的表观基因组异质性,鉴定了 6 个具有独特开放染色质景观的细胞聚类。聚类 0 包含所有样本,而聚类 1、2 和 3 偏向胎儿样本,聚类 4 和 5 偏向 PN 样本(图3 C)。使用 chromVAR 对 scATAC-seq 进行基序分析,证实MAF家族成员和MiTF-TFE家族在聚类1和3中富集,而IRF、AP-1和EGR因子的基序优先在聚类4和5中富集(图3D-3F)。他们还发现 SMAD4 基序在聚类 0、4 和 5 中富集,验证了 NicheNet 预测的人类 PN 小胶质细胞中的 TGF-β 信号传导(图3E -F)。

图3. 人类小胶质细胞的成熟重塑了活性增强子景观。
(A)(左)H3K27ac ChIP-seq信号在远端[距离转录起始位点(TSS) >1000 bp]ATAC-seq峰附近的散点图。(右)胎儿(上)或出生后(下)小胶质细胞差异乙酰化区域的基序分析。(B) 条形图显示基序的候选 TF 的 log2FC,蓝色的 TF 在胎儿小胶质细胞中表达较高,红色的 TF 在出生后小胶质细胞中表达较高。(C)(左) UMAP可视化。(右)条形图显示胎儿和产后对每个聚类的相对贡献。(D) 每个基序和每个聚类的平均 chromVAR 得分的热图。(E) 使用 chromVAR 对指示基序的富集进行 UMAP 可视化。(F) 在胎儿和出生后小胶质细胞中确定的 TF 最佳匹配基序的基因表达热图。
04
TF共现网络分析
他们开发了一种先进的计算框架,可以从覆盖有活性增强子的开放染色质区域中识别非重叠的高置信度基序,以构建预测指定增强子选择的基序共现网络,将此算法称为 TIMON。
简而言之,对于每个碱基位置,确定了所有假定的TF基序,但删除了与得分较高的基序重叠的TF(图4A)。因此,非重叠基序搜索的单次迭代将选择非重叠基序并产生间隙(图4A)。这种基序搜索在间隙中重复,直到没有基序可以匹配(图4A)。接下来,他们构建了一个矩阵来分析每个样本中 TF 共现的频率。共现 TF 对的重要性根据背景共现频率进行测试,该背景的共现频率源自不同细胞类型的多个数据集(图 4A),导致同时出现的 TF 网络。
为了鉴别小胶质细胞中的一般共现网络,他们将 TIMON 应用于合并的胎儿和 PN 小胶质细胞数据集。由此产生的网络图揭示了已知的小胶质细胞 LDTF、SDTF 及其重要的相互作用(图 4 B)。正如预期的那样,PU.1 作为巨噬细胞 LDTF 是主要的 TF。在胎儿小胶质细胞中,MITF(MiTF-TFE 家族的成员)调节溶酶体生物发生,是第二个最突出的 TF(图 4 C)。重要的是,MITF 在 PN 小胶质细胞特异性 TF 共现网络中并没有过多出现(图 4 D)。相反,PRDM1 和 STAT2 是 PN 网络中高度互连的因子(图 4D),这与在 PN 小胶质细胞中表现出优先活性的增强子中的富集一致(图 3A)。
然后,他们通过识别TF对或团(即大于2个相互连接的节点)之间的特定相互作用,将这些分析扩展到特定于开发阶段的共现网络(图4E)。例如,在胎儿小胶质细胞中,一个TF团是MITF-PU.1-ELF2(图4F)。对与含有 MITF-PU.1-ELF2 基序的增强子相关的基因进行 GO 分析,结果显示与趋化性、细胞因子产生调节和细胞-基质粘附相关的基因富集(图 4 F)。
LGALS3在胎儿小胶质细胞中高度表达,参与细胞-细胞外基质相互作用和受损溶酶体修复的协调。与LGALS3相关的增强子与 MITF、PU.1 和 ELF2 的结合在胎儿中显示出比 PN 小胶质细胞更强的 H3K27ac 信号(图 4 F)。
在 PN 小胶质细胞中,他们鉴定了一个带有 NR2C2-IRF2-MAFB-PRDM1 的团(图 4 G)。主要组织相容性复合体(MHC) II类基因CD74在PN小胶质细胞中高表达,具有几种内含子增强子,内含NR2C2-IRF2-MAFB-PRDM1基序的组合,并标记为高H3K27ac沉积(图4G)。TIMON 超越了传统的基序分析,可以在单个增强子水平上识别 TF 组合,这些增强子预计将驱动与特定生物过程相关的基因子集。

图4. 人类小胶质细胞具有发育阶段特有的基因调控网络。
(A) 从基序共现网络 (TIMON) 推断转录因子相互作用的示意图。(B) 所有小胶质细胞(胎儿和产后)的 TIMON 分析。(C) 胎儿小胶质细胞特异性增强子基序共现网络。(D) 出生后小胶质细胞特异性增强子基序共现网络。(E) 胎儿和出生后小胶质细胞中显著同时发生的转录因子对的气泡图。(F) MITF-PU.1-ELF2(上)是胎儿小胶质细胞网络的 TF。(中)GO分析 。(下)胎儿(蓝色)和出生后小胶质细胞(红色)中LGALS3的表达以及与LGALS3相关的相应 ATAC-seq 和 H3K27ac ChIP-seq 峰。(G) NR2C2-IRF2-MAFB-PRDM1(上)是出生后小胶质细胞网络的一个团。(中)与包含 NR2C2-IRF2-MAFB-PRDM1 的增强子相关的基因的 GO 分析。(下)UCSC 浏览器跟踪显示胎儿(蓝色)和出生后小胶质细胞(红色)中CD74的表达以及与CD163相关的相应 ATAC-seq 和 H3K27ac ChIP-seq 峰。
05
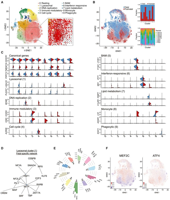
人类发育中共享和独特的小胶质细胞亚状态
然后,他们扩展了 TF 分析,以阐明可能在发育过程中驱动小胶质细胞状态异质性的基因调控网络,对 5 个胎儿小胶质细胞和 3 个 PN 小胶质细胞样本进行了单细胞转录组分析(scRNA-seq),获得了 86257 个细胞,确定了 10 个聚类(图 5 A),每个聚类包含每个样本的细胞组成(图 5 B)。RNA速度分析发现,聚类0中聚类内的运动伴随着胎儿到pn小胶质细胞基因表达模式的转变(图5A),其特征是内吞吞噬基因表达减少,免疫启动基因表达增加。典型小胶质细胞基因的表达相对普遍(图5C),其中一些基因,如P2RY12(图4C),配体如IGF1和CCL3具有发育阶段偏倚。
聚类 1 具有主要的胎儿样本细胞,表达与溶酶体功能相关的基因(例如LGALS3、CTSD)(图 5C)。同时,聚类3(分类为免疫调节类)具有高表达CD83、CH25H和IL1B,并且主要由 PN 细胞组成(图 5C)。胎儿和 PN 小胶质细胞均具有 DNA 复制(聚类 2)和细胞周期(聚类 4)亚状态(图 5 C)。他们还检测到一个小的干扰素反应状态(聚类 6),表达IFIT1、IFIT3和MX1(图 5 C)。
最后,他们检测到一个主要来自PN样本的单核细胞群(聚类8)和一个由小鼠BAM标记物、CD206和Lyve1鉴定的边界相关巨噬细胞(聚类5)。人类小胶质细胞的其他发育特征也已在发育小鼠小胶质细胞的 scRNA-seq 分析中得到体现。例如,胚胎小鼠小胶质细胞具有增殖状态,而 PN 小鼠小胶质细胞具有免疫调节特征。然而,人类干扰素反应性小胶质细胞状态仅在小鼠白质局灶性损伤的情况下存在。
然后,他们将 TIMON 应用于 scRNA-seq 数据集。对于主要由胎儿小胶质细胞组成的溶酶体聚类 1,胎儿特异性网络将 MITF 识别为多个TF 的相互作用因子(图 5 D)。
TF 活性分析 (TFAct)显示,MiTF-TFE 家族成员 TFE3 对溶酶体聚类 1 显示出最强的活性(图 5 E-F)。他们还检测到MEF2C的高TF活性,当映射到t分布随机邻居嵌入(tSNE)投影时,显示出与胎儿小胶质细胞占主导的聚类的紧密结合(图5F)。MEF2C 缺失的小胶质细胞加剧了炎症后的免疫反应,而小胶质细胞中 MEF2C 的杂合性缺失会导致与自闭症相关的行为缺陷,表明小胶质细胞-MEF2C 在介导小胶质细胞功能塑造早期大脑发育中发挥作用。

图5. 原代人类小胶质细胞发育过程中的转录异质性。
(A) scRNA-seq 聚类的注释,聚类 0 的 RNA 速度分析。(B)(左)胎儿和出生后小胶质细胞的 scRNA-seq 分析的 tSNE 投影。(右)条形图说明了每个聚类的年龄贡献(中)和样本贡献。(C) 小提琴图显示胎儿(蓝色)和 PN(红色)小胶质细胞的基因表达分布。(D) 聚类 1 的胎儿小胶质细胞特异性 TIMON 分析。(E) 圆形图表示每个聚类的 TFAct 分数,条形高度表示 TF 活性分数。(F) MEF2C(左)和 ATF4(右)的 TF 活性得分的 tSNE 预测。
06
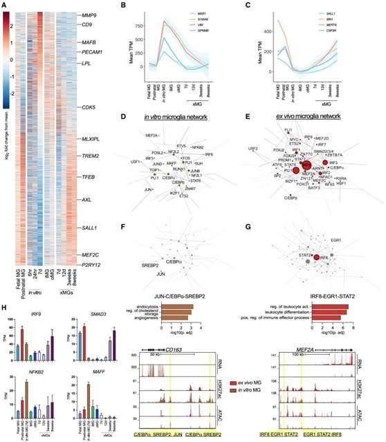
类器官和小鼠大脑中的 iPSC 小胶质细胞捕获不同的体内表型
最新的研究表面,诱导性多能干细胞(iPSC)分化为原始诱导造血祖细胞(iHPC),随后分化为诱导小胶质样细胞(iMG),并将其整合到脑类器官(oMG)中(图6-B),或异种移植到新生人源化免疫缺陷小鼠(xmg)的大脑中(图6A-B),这为功能研究提供了条件。
接下来,他们研究了 iPSC 模型系统与原代小胶质细胞的相似性,以确定它们在人类小胶质细胞功能分析中的适用性。首先,他们研究了 oMG 和人类小胶质细胞之间的环境异同。oMG 和类器官之间的基因表达比率的比较分析显示,胎儿小胶质细胞与胎儿 CTX 的基因表达比率具有高度相关性(图6C),这表明类器官环境产生的信号与胎儿大脑相似。
然后,它们使用转录组重叠测量(TROM),分析了人类小胶质细胞、iMG、oMG 和移植小胶质细胞 (xMG) 的相似性(图6A)。iMG 和 oMG 能够捕获胎儿小胶质细胞的独特特征,但不能捕获 PN 小胶质细胞的独特特征(图 6 D)。与 PN 小胶质细胞相比,移植后 7 天和 12 天的 xMG 更类似于人类胎儿。然而,在移植后 3 周和 8 周,xMG 在转录组水平上明显更像人类 PN 小胶质细胞(图 6D)。
多种NDD[包括Scz(如SLC9A3R1)、智力障碍(如PURA)和自闭症]的基因在模型系统中具有表达谱,这些表达谱模拟了原发性人类小胶质细胞中的年龄依赖性表达模式(图6E)。
这些结果证明了,利用原代人类小胶质细胞表达谱与iPSC模型相结合,可以更好地了解用于功能性询问这些NDD相关基因在小胶质细胞和大脑稳态中的作用的模型的类型和时间。主成分分析(PCA)显示,随着xMG在脑内的“成熟”,xMG与原代人类胎儿和PN小胶质细胞之间的开放染色质PC1方差逐渐降低,反映了xMG的成熟导致获得类似于离体小胶质细胞的总体趋势(图6F)。
植入后8周的oMG和xMG的配对比较显示26307个差异峰(图6G)。与AP-1、RUNX和IRF家族成员相关的基序在oMG中富集,而在xMG-8中高度富集的基序对应于IRF、MEF2和SMAD家族成员,这意味着随着iPSC模型从体外到体内多细胞环境的转变,TF结合和增强子激活发生了变化。与体外系统相比,MEF2C、IRF8和SMAD4的表达在xMG-8中均显著增加(图6H),表明成熟的小鼠脑环境为诱导这些因子的表达提供了必要的信号。
最后,他们进行了连锁不平衡评分(LDSC)回归分析,虽然在胎儿和PN小胶质细胞的远端调节元件之间,与阿尔茨海默病和多发性硬化相关的单核苷酸多态性(SNP)的富集没有差异,但从体外iPSC模型到xMG,这些基因组区域中这些风险变异体的富集逐渐增加(图6I),表明开放与神经退行性疾病风险SNP相关的DNA区域需要多细胞环境。

图6. iPSC 和异种移植系统捕获人类小胶质细胞成熟的不同阶段。
(A)从 iPSC 衍生出 HPC、iMG、oMG 和 xMG的示意图。(B) 免疫组织化学分析。(C) 基因比率图,比较 oMG 相对于大脑类器官之间基因表达的 FC 与胎儿小胶质细胞相对于胎儿皮质之间基因表达的 FC。(D) 胎儿和出生后小胶质细胞和皮质、iMG、oMG 和 xMG 转录组的 TROM 对应图。(E) 与指定神经发育障碍相关的基因表达小提琴图。(F) 原代人小胶质细胞、体外iPSC 模型和体内xMG 的远端 ATAC-seq 峰的 PCA 图。(G)(左)远端 ATAC-seq 峰的散点图。(右)oMG(上)和 xMG(下)中差异可及区域的从头基序分析。(H) 已知与 (G) DNA 基序结合的 TF 表达的条形图。(I)遗传变异体富集的 LDSC 分析热图。
07
环境依赖性转录因子网络分析
它们分析了iPSC 模型系统中离体人类小胶质细胞和体外培养7 天的人类小胶质细胞之间差异表达的基因(图 7 A)。iPSC-小胶质细胞系统,从 iMG 到成熟的 xMG,逐步降低了原代小胶质细胞中在培养时上调的基因的表达(图 7B),并增加了在原代小胶质细胞中培养时下调的基因的表达(图 7C) 。一些小胶质细胞基因,例如SALL1 ,是体内小胶质细胞稳态的转录调节因子,在小胶质细胞培养后迅速下调,并需要在小鼠大脑中培养 8 周,直到表达与原代人小胶质细胞相似(图 7 C)。
与离体小胶质细胞TF网络相比, MEF2C、SMAD家族成员以及IRF7和IRF9在体外缺失(图7D-E)。此外,在体外小胶质网络中,主要小胶质LDTF PU.1和IRF8的唯一TF连接数(即节点大小)减少(图7D-E)。体外小胶质细胞TF网络也存在AP-1家族因子的富集和TF连通性的增加(图7D-F)。与含有这些基序的增强子相关的基因通路包括内吞作用(如CD163)、胆固醇代谢储存调节和血管生成(图7F)。
IRF8-EGR1-STAT2形成一个团,在与白细胞分化、激活(如MEF2A)和免疫效应过程相关的基因增强子区域中存在(图7G)。体外TF网络的一部分IRF9和SMAD3也在培养过程中迅速下调,而与离体小胶质细胞相比,NFKB2和MAFF在体外小胶质细胞中显著高表达(图7H)。

图7. 小胶质细胞中环境依赖性基因的转录因子网络。
(A) 人类原代小胶质细胞和 iPSC 系统中环境依赖性基因的基因表达变化热图。(B) 与离体小胶质细胞相比,体外小胶质细胞中增加的小胶质细胞基因的平均 TPM。(C) 在 xMG 中恢复表达的环境依赖性小胶质细胞基因的平均 TPM。(D)体外人小胶质细胞的转录因子网络。(E) 源自 TIMON 的离体人小胶质细胞的转录因子网络。(F) JUN-C/EBPα-SREBP2(上)是体外小胶质细胞网络的一个团。(中)与含有 JUN-C/EBPα-SREBP2 的增强子相关的基因的 GO 分析。(下)体外(棕色)和离体小胶质细胞(红色)中CD163的 RNA 表达以及与CD163相关的相应 ATAC-seq 和 H3K27ac ChIP-seq 峰。(G) IRF8-EGR1-STAT2(上)是离体小胶质细胞网络的一个团。(中)与包含 IRF8-EGR1-STAT2 的增强子相关的基因的 GO分析。(下)体外(棕色)和离体小胶质细胞(红色)中MEF2A的 RNA 表达以及相应的 ATAC-seq 和 H3K27ac ChIP-seq 峰。(H) 选择大脑环境调节的 TF 表达的条形图。
+ + + + + + + + + + +
结 论
本项研究表征了胎儿和出生后人类小胶质细胞的阶段特异性转录组和表观遗传景观,并在iPSC衍生的小胶质细胞、大脑类器官中以及植入人源化小鼠后获得了相应的数据。他们开发了预测与胎儿和出生后小胶质细胞相关的共享和状态特异性基因调控网络的新方法。此外,将 iPSC 细胞植入人源化小鼠体内后,人类胎儿到出生后转变的许多特征以时间依赖性方式重现。这些数据和伴随的计算方法将有助于进一步阐明人类小胶质细胞获得阶段和疾病特异性表型的机制。
+ + + + +



English

