文献解读|Cell(64.5):局部微环境驱动人脑肿瘤中中性粒细胞的激活
✦ +
+
论文ID
原名:The local microenvironment drives activation of neutrophils in human brain tumors
译名:局部微环境驱动人脑肿瘤中中性粒细胞的激活
期刊:Cell
影响因子:64.5
发表时间:2023.10.12
DOI号:10.1016/j.cell.2023.08.043
背 景
中枢神经系统肿瘤包括原发性和转移性恶性肿瘤,通常预后不良。在原发性脑肿瘤中,弥漫性神经胶质瘤是最具侵袭性的类型,根据异柠檬酸脱氢酶 1 和 2 (IDH) 突变的发生情况进行分类。IDH突变型 (mut) 肿瘤通常是低级别胶质瘤,而IDH野生型 (WT) 肿瘤则代表高级别侵袭性胶质母细胞瘤 (GBM)。脑转移(BrM)更为常见,主要源自原发性肺肿瘤、乳腺癌、黑色素瘤和肾肿瘤。
中性粒细胞是循环系统中丰富的免疫细胞,经常大量浸润肿瘤。然而,它们在不同癌症类型中的精确功能仍不完全清楚,包括在大脑微环境中。
实验设计

结 果
01
人类 BrM 中的中性粒细胞比原发性神经胶质瘤更丰富,并且它们的表型在大脑 TME 中发生了改变
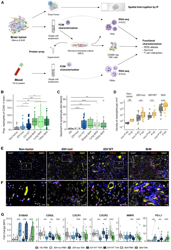
在这项研究中,研究者团队探索了颅内和颅外肿瘤中不同脑肿瘤微环境(TME) 的中性粒细胞是否会发生变化。我们使用一系列互补方法(流式细胞术 [FCM]、用于空间 TME 分析的免疫荧光 [IF] 染色、RNA 测序 [RNA -seq]、微环境培养物 [MEC]、蛋白质阵列和各种离体功能测定)(图 1 A)。这使他们能够首次全面研究大脑的肿瘤相关中性粒细胞(TAN) 和外周血中性粒细胞 (PBN) 的表型、转录组和功能。通过 FCM 对 192 个人类样本进行的分析显示,与IDH mut 胶质瘤和非肿瘤组织相比,IDH WT 胶质瘤和 BrM 中的相对 TAN 丰度显著增加,其中 BrM 中的 TAN 比例最高(图1 B)。同样, IDH WT 胶质瘤和 BrM 患者的血液中性粒细胞与淋巴细胞比率 (NLR) 显著高于健康供体(HD)(图 1 C)。
通过对整个组织切片进行 IF 染色,他们分析了中性粒细胞 (CD15+ CD45+) 相对于脉管系统 (CD31+) 的定位,并证明中性粒细胞确实穿透脑(肿瘤)组织(图 1 D-1F)。量化中性粒细胞与血管的接近程度表明,它们在脑肿瘤组织中的血管周围生态位(PVN=距离血管 20 μm 以内)内以较高密度定位(图 1 D)。值得注意的是,BrM 表现出最高的空间 TAN密度(图 1D),证实了其总体丰度升高(图 1B)。
与匹配的PBN相比,脑tan(与肿瘤类型无关)表现出明显的激活特征,其特征是CD11B、CD15、CD66B和S100A9的表达增加,CD62L的表达减少,同时趋化因子受体CXCR1、CXCR2和CXCR4的水平也发生了显著变化(图1G)。S100A9主要由tan表达,细胞内基质金属蛋白酶9 (MMP9)和精氨酸酶1 (Arg1)的水平较低(图1G),这可能表明它们分泌到TME中。虽然这些特异性标记物表现出一些个体间的差异,但在BrM和胶质瘤中的TAN之间没有显著差异,在患者的pbn和hd之间也没有显著差异(图1G)。

图1. 人类 BrM 的 TME 中中性粒细胞比原发性胶质瘤更丰富,并且表型发生改变。
(A) 分析人脑肿瘤组织和匹配血液的实验设计和方法。(B)非肿瘤组织和肿瘤组织中CD45 +免疫细胞中的中性粒细胞比例。(C) HD 与脑肿瘤患者全血中性粒细胞与淋巴细胞比值。(D)非血管周围生态位(non-PVN)、非肿瘤组织和肿瘤组织PVN的中性粒细胞密度。(E-F)免疫荧光分析。(G) 荷瘤患者的匹配 PBN 和 TAN 中的荧光强度 (MFI)。
02
脑中性粒细胞富含炎症基因特征,这种特征在脑胶质瘤中更为明显,而在脑胶质瘤中则不明显
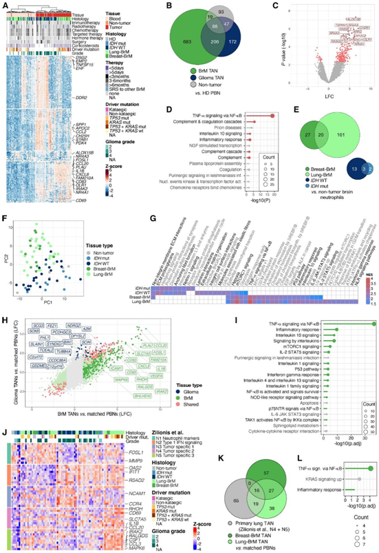
接下来,他们进行了转录组分析。无监督聚类和主成分分析 (PCA) 显示,TAN 具有与 PBN 不同的转录特征(图 2 A 和S2 A),而患者 PBN 与 HD PBN 非常相似。这种不受治疗史、肿瘤分级或突变状态的影响(图2A)。值得注意的是,仅在 BrM 患者中,在 PBN 与 HD PBN 中观察到了特定的改变(图 S2 B)。过度代表性分析 (ORA) 揭示了 BrM PBN 和 TAN 与 HD PBN 之间共有的三个重要途径,均与炎症信号传导广泛相关(图 S2 D)。
虽然丰度较低,但与 HD PBN 相比,非肿瘤脑组织中的中性粒细胞表现出显著不同的转录谱,与脑 TAN 聚集(图 2 A 和S2 A),大多数差异表达基因 (DEG) 与 TAN 重叠(图 2 B和S2E-F)。与 HD PBN 相比,非肿瘤脑中性粒细胞中的几个基因升高,包括与代谢改变相关的基因(OLR1 / LOX1、ALOX15B、CH25H、AREG、PTN和APOC2)和多种神经营养因子(NR4A1、NR4A2、NR4A3、RAB3IL1、SYNDIG1、TSPAN7和RASGEF1C)(图 2C和S2F)。因此,这一特征可能反映了中性粒细胞对大脑中分子组成和营养可用性的适应。
为了评估非肿瘤脑中性粒细胞和脑 TAN 与 HD PBN 之间共有哪些转录改变(图 2 B),他们进行了 ORA,主要识别炎症途径(图 2 D)。他们发现乳腺和肺 BrM TAN 中的 DEG 明显多于IDH mut 和IDH WT 胶质瘤 TAN,表明胶质瘤 TAN 几乎没有发生肿瘤特异性改变(图 2 E)。无论突变状态如何,BrM 和神经胶质瘤 TAN 之间都没有重叠(图2E-F)。虽然乳腺和肺 BrM TAN 在炎症和免疫激活信号通路中进一步富集(图 2 G),但IDH mut,尤其是IDH WT TAN 主要表现出增加的细胞外基质相关特征(图 2 G)。
虽然只有 30 个基因在神经胶质瘤 TAN 中较高,但有 247 个基因是 BrM TAN 特异性的(图 2H、S2G和 S2H),并且在促炎信号传导通路中再次显著富集,特别是肿瘤坏死因子α (TNF-α)信号传导(图 2 I)。虽然肺和乳腺 BrM TAN 之间的 DEG 存在大量重叠(图 2 E),但它们的差异是由乳腺 BrM TAN 中细胞周期相关通路和肺 BrM TAN 中炎症信号通路的富集驱动的(图S2 I)。
接下来,他们将本项研究的数据与原发性肺癌和黑色素瘤-BrM中人类TAN的公开单细胞RNA-seq (scRNA-seq)数据集进行了比较。在肺癌研究中发现的促炎和肿瘤特异性中性粒细胞聚类N4-5的基因表达特征在肺- BrM TAN中特别富集(图2J),这提示原发性肺癌的微环境与肺- BrM之间的相似性。与黑色素瘤-BrM scRNA-seq数据集的比较显示,胶质瘤TANs富含与干扰素响应聚类相关的基因(图S2K),而BrM TAN对应于更多的白细胞介素(IL)-8和钙保护蛋白聚类。这种整合强调了 TAN 的转录异质性,不仅在具有不同级别和突变背景的神经胶质瘤和 BrM 之间(图 2 J、S2 J-K),而且在这些肿瘤类型中也存在,表明每个组织中存在不同的子集。
与乳腺癌 BrM 相比,肺癌 TAN 与肺 BrM 具有更多相似性(图 2 K)。27 个 DEG 的 ORA 仅在乳腺和肺 BrM TAN 之间共存(图 2 K),揭示了 BrM TAN 中特异显著诱导的 TNF-α 信号传导和广泛的促炎信号传导(图 2 L)。此外,具有TP53或KRAS突变的 BrM 中的 TAN 在转录上与TP53 / KRAS -WT BrM不同,并且显示出炎症信号传导增加(图 S2 L)。这表明癌细胞中的不同突变可以直接或通过 TME 的诱导改变在 TAN 上进行转录印记。

图2. 中性粒细胞转录在脑组织环境中发生改变。
(A) 热图显示了前 250 个变化最大的中性粒细胞基因。(B) 欧拉图显示 BrM/神经胶质瘤 TAN 和非肿瘤脑中性粒细胞与 HD PBN 中上调差异表达基因 (DEG) 的交集。(C)火山图显示非肿瘤脑中性粒细胞与HD pbn中的deg。(D) Hallmark、KEGG和Reactome数据库对非肿瘤脑中性粒细胞、胶质瘤和BrM TAN与HD pbn之间共有的上调deg通路的过度代表性分析(ORA)。(E) 欧拉图显示了肺、乳腺 BrM、IDH WT 和IDH mut 神经胶质瘤 TAN 与非肿瘤脑中性粒细胞中上调 DEG 的交集。(F) 非(肿瘤)脑组织中中性粒细胞转录谱的 PCA图。(G) 使用 Hallmark 和 Reactome 数据库对肺、乳腺 BrM、IDH mut 和IDH WT 神经胶质瘤 TAN 与非肿瘤脑中性粒细胞中的 DEG 进行基因集富集分析 (GSEA)。(H) 点图描绘 BrM/神经胶质瘤 TAN 与匹配的 PBN 之间各个 DEG 的 LFC。(I) 来自 Hallmark、KEGG 和 Reactome 数据库的前 20 个最重要通路的 ORA。(J) 热图显示了每个“N”中性粒细胞聚类中与前 10 个最可变基因对齐的非肿瘤中性粒细胞和脑 TAN。(K) 欧拉图显示了肺和乳腺 BrM TAN 与匹配的 PBN 中上调的前 100 个 DEG 之间的交叉。(L) 来自 Hallmark、KEGG 和 Reactome 数据库的重要通路的 ORA,仅在乳腺和肺 BrM TAN 之间共有的 27 个 DEG。

图S2. 人脑(肿瘤)组织中的中性粒细胞与PBN有很大不同。
(A) 基于 1% 最可变基因的血液(空心圆圈)和脑(肿瘤)组织(实心圆圈)中性粒细胞转录谱的PCA。(B) 欧拉图显示神经胶质瘤和 BrM 与HD PBN 中上调和下调差异表达基因 (DEG) 的重叠。(C) 欧拉图描绘了 BrM TAN 和 PBN 与 HD PBN 中上调和下调 DEG 的交集。(D) KEGG 和 Reactome 数据库中 BrM PBN 和 TAN 与 HD PBN 之间共享的上调 DEG 路径的过度代表性分析 (ORA)。(E) 欧拉图显示 BrM 和神经胶质瘤 TAN 以及非肿瘤脑中性粒细胞与 HD PBN 中下调的 DEG 的交集。(F) 使用非肿瘤脑中性粒细胞与 HD PBN 的 KEGG 和 Hallmark 数据库进行基因集富集分析 (GSEA)。(G) 欧拉图显示 BrM 与神经胶质瘤 TAN 和 BrM TAN 与匹配 PBN 的交集。(H) 欧拉图描绘了神经胶质瘤与 BrM TAN 以及神经胶质瘤 TAN 与匹配的 PBN 的交集。(I) 使用 Hallmark、KEGG 和 Reactome 数据库对肺 vs 中的 DEG 进行排名前 10 的重要通路。(J)描绘非肿瘤中性粒细胞和脑tan与Salcher定义的每聚类前5个最可变基因对齐的热图,(K) 公开scRNA-seq数据集定义的每聚类前10个最可变基因。(L) GSEA使用Hallmark、KEGG和Reactome数据库分析KRAS突变体与WT、TP53突变体与WT肺-brm分离的TAN中的DEG。
03
在含BrM患者的循环中性粒细胞中ROS释放升高
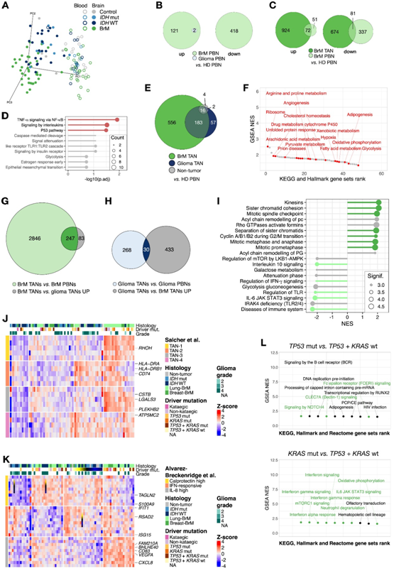
考虑到观察到的患者大脑 TAN 中组织和 TME 特异性的改变,他们使用乳腺癌 BrM 和 GBM 小鼠模型进一步研究了它们的功能改变。这些完全免疫功能的模型密切反映了在人类肿瘤中观察到的 TAN 丰度增加(图 3 A),尽管在鼠脑肿瘤中总体比例较低。值得注意的是,BrM 和神经胶质瘤中 TAN 的表型也因物种间保守的标记而发生类似改变(图 3 B)。接下来,他们检测了分离的小鼠PBN和TAN产生活性氧(ROS)的能力,ROS是活化中性粒细胞的标志性特征,与细胞杀伤、突变和T细胞抑制相关。有趣的是,与匹配的PBN相比,BrM和GBM TAN产生的ROS较少(图3C)。
鉴于小鼠和人中性粒细胞ROS通路存在一定差异,他们试图在患者样本中验证这些发现。在功能分析中,他们发现BrM患者的PBN比胶质瘤和HD患者的PBN释放更多的ROS(图3D-E)。值得注意的是,与匹配的PBN相比,从胶质瘤和BrM样品中分离的TAN产生的ROS要少得多(图3F),这与在小鼠模型中的结果相似。一致地,在转录水平上,脑TAN显示出与ROS产生和氧化稳态相关的基因明显失调(图3G)。与PBN相比,TAN中NCF1、NCF2和NCF4(NADPH氧化酶亚基)的表达降低,而有效抗氧化反应机制的成分发生诱导(例如谷胱甘肽通路成员GCLC、GCLM、GPX3、GPX8;过氧化物还原蛋白PRDX1、 PRDX2、PRDX4以及超氧化物歧化酶亚单位SOD1、SOD2和SOD3)(图3G)。相比之下,非肿瘤脑中性粒细胞表达高水平的亲ROS和抗ROS相关基因(图3G),表明健康脑环境具有适度的ROS抑制潜力。
为了研究脑TME对离体中性粒细胞ROS水平的影响,他们从TME的其余部分(即CD66B- 细胞)中分离出TAN (CD66B+),发现ROS水平立即升高(图3H),表明ROS损伤具有部分可逆的瞬时成分。TAN ROS 释放显著增加,以响应12-肉豆蔻酸13-乙酸佛波酯(PMA)(中性粒细胞 ROS 产生的有效驱动因素),并且这种激活克服了CD66B- TME驱动的ROS抑制(图3H)。
为了使用离体培养物模拟PBN进入大脑TME,他们将PBN或TAN与匹配的CD66B- TME共同孵育,这证实了ROS释放的立即且细胞比例依赖性抑制(图3H)。总之,这些数据表明大脑 TME 可以抵消中性粒细胞 ROS 的释放。

图3. 鼠脑 TAN 在表型和功能上发生改变,人类中性粒细胞 ROS 水平也发生改变。
(A) ntv-a;iLy6GtdTomato胶质母细胞瘤(GBM)和iLy6GtdTomato BrM小鼠模型和非肿瘤小鼠脑中CD45+免疫细胞Ly6G+中性粒细胞比例。(B)指示标记的MFI。(C)在分离的pbn和TAN中检测到任意单位(a.u)的ROS。(D) HD和脑肿瘤患者外周血中ROS随时间变化的代表性曲线。(E) HD和荷瘤患者pbn中检测到的ROS水平。(F)匹配pbn和TAN中检测到的ROS。(G)热图显示了BrM和胶质瘤TAN与匹配PBN中ros相关的显著DEG。(H) pbn和TAN共培养中检测到的ROS。
04
空间 TME 分析揭示 TAN 与 PD-1+ CD8+ T 细胞和内皮细胞的关联
在早期肺癌中,TAN表现出抗原提呈能力。然而,只有少数脑TAN表达抗原呈递分子(例如HLA-ABC、HLA-DR、CD80和CD86)(图4A),并且显著低于小胶质细胞 (MG)和单核细胞衍生的巨噬细胞 (MDM)(图4A)。他们还检测了与 PBN 或 TAN 共培养时 CD3+ T 细胞细胞因子的产生,发现细胞毒性介质的分泌没有变化(图 4 B B),这表明脑 TAN 不会改变 CD3+ T 细胞细胞因子的分泌。
然而,考虑到TAN显示PD-L1表达增加(图1G),他们还使用免疫荧光(IF)研究了TAN和T细胞的空间关系。通过对IDH WT胶质瘤和BrM的研究,他们发现CD4+T辅助细胞、Treg和CD8+ T细胞与TME细胞的平均距离相比,更接近TAN(图4C)。由于细胞接近仅提示潜在的相互作用,他们还评估了CD8+ T细胞上程序性细胞死亡蛋白1 (PD-1)和TAN上PD-L1的表达。这表明,PD-L1+ TAN(约52%的TAN)位于最接近PD-1+ CD8+ T细胞的位置(图4D),而PD-1+ CD8+ T细胞生态位上最丰富的PD-L1+细胞类型确实是TAN(图4E)。
考虑到中性粒细胞在肿瘤以及健康和炎症脑组织中对血管生成调节的作用,以及TAN位于血管系统的近端(图1D),他们研究了TAN和血管之间的关系。他们首先通过PVN中存在TAN来表征血管分层,基于以下测量:(1)形状因子,表明它们的圆度,(2)大小,(3)增殖。值得注意的是,他们发现IDH WT胶质瘤和BrM的血管形状因子降低,特别是在PVN中含有TAN的血管中(图4F)。此外,无论脑肿瘤类型如何,TAN都优先定位于较大血管的PVN内,并且更靠近增殖的内皮细胞(图4G)。
此外,与匹配的PBN相比,胶质瘤和BrM TAN中的Hallmark血管生成途径都显著富集(图4H-I)。几种促血管生成因子也在非肿瘤脑中性粒细胞中上调,尽管与IDH、WT和BrM TAN中的上调程度不同(图4I)。此外,他们发现在TAN、MG和MDM中,血管畸形(较低的形态因子)与若干促血管生成基因的表达水平显著相关(图4J)。

图4. 大脑 TAN 与 PD-1 + CD8 + T 细胞和血管系统共定位。
(A) 匹配的 MDM、MG 和 TAN 中表达抗原呈递分子的细胞比例。(B) 外周 CD3 + T 细胞 (pCD3) 与 PBN/TAN共培养上清液中的细胞因子浓度 (pg/mL)。(C) BrM和IDH WT胶质瘤中单个T细胞(CD4+ T细胞、CD8+ T细胞、Treg细胞至最近TAN的距离。(D) 代表性肺 BrM 图像显示 TAN (PD-L1-/PD-L1+) 和 CD8+ T 细胞 (PD-1- /PD-1+)的 IF 细胞类型定量。(E) BrM和IDH WT 神经胶质瘤中 PD-1 + CD8 + T 细胞周围 20 μm 半径内鉴定的细胞类型的平均比例。(F) 基于 IF,PVN 中存在 (Pos) 或不存在 (Neg) 中性粒细胞的单个血管的平均形状因子。(G) Ki67 −和 Ki67+内皮细胞到最近 TAN 的距离 (μm)。(H) 神经胶质瘤中 Hallmark 血管生成途径的 GSEA 和 BrM TAN 组合,与匹配的 PBN 进行比较。(I) 按脑组织类型和 PBN/TAN 分层的前沿 Hallmark 血管生成通路中各个基因的热图。(J) 平均血管形状因子与脑(肿瘤)中性粒细胞中血管生成相关基因的标准化基因计数之间的相关性。
05
脑TME对中性粒细胞有短暂和永久的影响,并延长它们的寿命
与培养中的匹配 PBN 相比,分离的小鼠乳腺 BrM TAN 显示出显著延长的存活期(图 5 A)。考虑到在体外评估中性粒细胞寿命的局限性,他们接下来利用中性粒细胞命运定位小鼠系(iLy6GtdTomato)来研究体内的衰变,这是首次将其应用于临床前癌症模型。在BrM和GBM中,他们确实观察到与健康的脑中性粒细胞相比,脑TAN的平均寿命更长(图5B-C)。
接下来,通过在离体肿瘤 MEC 中分离和培养这些细胞,他们分析了人类 TAN 的寿命。他们观察到,高达80%的TAN存活24小时,高达20%的TAN在48小时后仍存活,这在所有脑肿瘤类型中都是相似的,与治疗史无关(图5D)。正如预期的那样,24 h时内存活的PBN少得多,几乎所有的PBN都在48 h内死亡(图5D)。值得注意的是,在 CD66B - TME 内培养的 PBN 表现出显著增加的存活率,达到与 TAN 相似的水平(图 5 D),表明 TME 确实延长了中性粒细胞的寿命。
中性粒细胞不断从骨髓中大量释放。因此,程序性细胞死亡对于维持体内平衡至关重要。与单独培养的 PBN 相比,在 TME MEC 内培养的 PBN 保持存活/凋亡前的时间更长(图 5 E)。在 BrM 和神经胶质瘤中,与 PBN 相比,TAN 中有大量促凋亡基因下调,相反,一些抗凋亡基因被诱导,特别是在 BrM-TAN 中(图 5F)。非肿瘤脑中性粒细胞表现出介于 PBN 和 TAN 之间的中间表型,表明大脑环境本身已经影响中性粒细胞的凋亡途径(图5F)。
虽然在24小时培养的PBN中诱导了一些不同于TME存在的改变(例如CD62L、CXCR4、CXCR2和S100A9表达),但其他改变仅在TME培养物中孵育时才发生调节(例如CD66B和PD-L1)(图5G)。对10个TAN表型标记的单细胞进行轨迹分析)表明,在CD66B−TME中培养24小时的PBN与TAN聚集在一起(图5H),而单独培养的PBN遵循单独的轨迹(红色箭头)。
值得注意的是,当从不同脑肿瘤中分离的24 h MEC在条件培养基(CM)中培养时,HD PBN也会诱导延长寿命和TAN表型(图5I-J)。此外,BrM-MEC-CM抑制PBN释放的ROS的程度与ROS抑制剂二苯二胺(DPI)相似(图5K)。添加PMA后,这种效果发生逆转了(图5K)。

图5. 大脑 TME 调节中性粒细胞存活和表型。
(A) 24 小时后基于膜联蛋白 V 活力染色的 BrM 小鼠中活中性粒细胞的比例。(B) 实验设计显示 iLy6G tdTomato小鼠和 tdTomato +中性粒细胞比例在 8 天内在非肿瘤和具有BrM 的小鼠大脑中标准化至最大值。(C) Ntv-a;iLy6G tdTomato非肿瘤和 GBM 小鼠脑中tdTomato +中性粒细胞的比例归一化至最大值。(D) 24 小时和 48 小时时肿瘤中活 TAN、匹配的 PBN 和与 CD66B– TME 群体共培养的 PBN 的比例。(E) 单独和与匹配的 MEC 共培养的不同活力阶段的 PBN 比例。(F) 与 PBN 与脑(肿瘤)组织中性粒细胞凋亡相关的 DEG 热图。(G) 随着时间的推移(0 和 24 小时)且存在 CD66B-TME,PBN 中表型标记物的 MFI。(H)UMAP可视化。(I) 在 MEC-CM 中培养后 HD PBN 24 小时存活的差异倍数。(J) 与对照培养基相比,在 MEC-CM中培养的 HD PBN中的 MFI 差异倍数。(K) ROS水平分析。
06
MEC 衍生的分泌因子调节 TAN 表型和寿命
他们从患者 MEC 中衍生出细胞系,并通过全外显子组测序分析证实其代表肿瘤细胞(图S6A-B)。令人惊讶的是,当在肿瘤细胞系(称为 TCM)的 CM 中培养 HD PBN 时,与匹配的 MEC-CM 相比,没有检测到任何寿命延长(图6 A)。因此,他们评估了来自各种正常细胞类型[包括人脑微血管内皮细胞(HBMEC)、人脐静脉内皮细胞(HUVEC)、星形胶质细胞(HA)和体外衍生的未极化HD MDM(统称为非TCM)]的CM是否具有延长中性粒细胞存活的能力。有趣的是,只有HBMEC-CM在一定程度上诱导中性粒细胞寿命延长,这表明这部分是脑内皮特异性效应(图S6C)。此外,无论是TCM还是任何非TCM都没有再现完全MEC-CM诱导的中性粒细胞的完全表型转变(图6B和S6D)。这些结果表明,受大脑微环境调控的细胞群体,而不是肿瘤细胞,驱动了中性粒细胞改变。
接下来他们进行了蛋白质微阵列分析,无监督聚类分析显示, MEC-CM总体上与TCM、非TCM和对照培养基分开(图S6E)。大多数BrM-MEC紧密聚集在一起,与胶质瘤- MEC有一些区别。与对照组相比,上调蛋白表达的亚组,以及CM类型之间的显著差异表达,揭示了57种MEC特异性蛋白(图6C)。与TCM和非TCM相比,其中51个在MEC-CM中富集(图S6F),从而代表TAN变化的潜在驱动因素。
对这些MEC特异性上调蛋白进行相互作用网络分析,发现了几个聚类,集中在一个高度互联的促炎细胞因子组(图6D)。TNF-α是中性粒细胞的有效招募者(recruiter)和激活因子,位于该聚类的核心(图6D-E)。他们还在MEC-CM中检测到高水平的铜蓝蛋白(CP)、乙二醛酶1 (GLO-1)和IL-9(图6D-E),它们是减少ROS产生的重要调节因子,并延长中心粒细胞的寿命。此外,他们在MEC-CM中特异性地发现了高水平的主要中性粒细胞趋化因子IL-6和IL-8(图6D-E)。
值得注意的是,他们发现当HDPBN暴露于TNF-α时,与未处理的PBN相比,这导致了更类似TAN的表型,包括CD11B/CD66B上调和CD62L下调,但CXCR2/CXCR4水平没有改变(图6F)。此外,TNF-α信号在脑中性粒细胞特异性特征中富集(图2D),在BrM和胶质瘤TAN与匹配的PBN中富集(图S6G),并且在BrM-TAN与胶质瘤中更为明显(图2I)。因此,MEC-CM中TNF-α抑制通过抑制CD11B/CD66B表达部分逆转TAN样表型,而其他促炎信号抑制因子没有传递这种作用,甚至加剧了这种作用(图6G)。CP 是唯一确定的其他可溶性因子,它同样能够诱导部分 TAN 样表型,并增加 CD11B/CD66B水平(图 6 F和S6 H)。TNF-α和CP联合处理进一步增加了TAN样表型,并且CXCR2表达显著降低(图6F)。CP 处理后 HD PBN 中的 ROS 水平降低(图 6 H)。同样,当与 CP 一起孵育时,活 PBN 的比例增加(图 6 I)。其他MEC-CM特异性可溶性因子(例如GLO-1、IL-6、IL-9和TNF-α)不会引起此类功能改变(图6H-I)。总之,PBN 到 TAN 转变中表型和功能改变是由 TNF-α 和 CP 单独或联合处理诱导的(图 6F-I),表明需要多种因素驱动完整的 TAN 表型。

图6. 中性粒细胞的改变是由大脑TME中的可溶性因子引起的。
(A) HD PBN 存活率与对照组相比的差异倍数。(B) HD PBN 中指示标记的 MFI 差异倍数。(C) 欧拉图描绘了 MEC-CM、TCM 和非 TCM 之间差异检测到的蛋白质的重叠。(D) MEC-CM 与 TCM 和非 TCM 中 51 个差异表达蛋白的蛋白质相互作用网络。(E) 蛋白质水平量化。(F) 在用 TNF-α 和/或 CP 处理的 HD PBN中检测的指示标记物的MFI。(G) 在 MEC-CM中培养的 HD PBN和指定抑制剂中指定蛋白质的差异倍数。(H) 在用 MEC-CM 特异性介质处理的 HD PBN中检测到 ROS 水平。(I)用MEC-CM特异性可溶性因子处理后不同活力阶段的PBN的比例。

图S6. 大脑 TME 是可溶性因子的来源,可改变中性粒细胞表型和寿命。
(A) 在匹配的 BrM MEC 和肿瘤细胞系中通过全外显子组测序 (WES) 鉴定的体细胞突变的维恩图。(B) 通过 WES 鉴定的IDH mut和IDH WT 神经胶质瘤匹配的 MEC 和肿瘤细胞系的体细胞突变的维恩图。(C)在肿瘤幼稚细胞系条件培养基(CM)中培养的HD PBN在 24 h存活率的差异倍数。(D)蛋白质表达的差异倍数。(E) 在脑肿瘤 MEC-CM、肿瘤细胞条件培养基 (TCM)、非 TCM 和对照培养基中检测到的蛋白质的无监督热图。(F) 神经胶质瘤和 BrM MEC-CM 与 TCM 和非 TCM 中差异检测的蛋白质的可视化。(G) 胶质瘤和 BrM TAN 中 TNF-α 信号通路的 GSEA 与匹配的 PBN 相比。(H) 在 MEC-CM 中培养或用 MEC-CM 特异性可溶性因子处理的 HD PBN中的标记物的差异倍数。
07
中性粒细胞主要与骨髓室相互作用
最后,他们研究了哪些细胞群驱动TAN表型和功能的改变。24 h时,CD45- 细胞和所有主要免疫群体仍然存在(图7A-B),细胞绝对计数逐渐减少,其中CD45- 细胞、MG和MDM相对于CD4+和CD8+ T细胞的减少更为明显。髓系细胞,包括MDM、MG和TAN本身,具有最高表达MEC特异性促炎细胞因子的特征(图7C)。出现了3个髓系特异性细胞聚类:(1)主要由tam产生的促炎因子(如TNF、IL6和IL10);(2)主要由中性粒细胞产生的与募集和髓系活化相关的因子(如CXCR2、IL9、IL11和CP);(3)整个髓系细胞产生的活化/募集因子(如MMP10、MMP12、CXCL8、S100A8、S100A9和S100A12)(图7C)。
他们使用IF 定量了 TAN 周围 20 μm 半径内存在的细胞类型,观察到 TAN 主要与 PVN 内部和外部的其他 TAN 相互作用(图 7D-E)。与肿瘤细胞的相互作用主要存在于非 PVN 区域。相比之下,MG 和 MDM 靠近 TAN 的最丰富的非 TAN 免疫细胞,特别是在 BrM PVN 中,它们占细胞邻域的约 20%(图 7 E)。分析俩本项研究的中性粒细胞募集因子的RNA-seq数据(图7F),他们发现TAN和TAM显示出这些趋化因子(CXCL8、CXCL5、 CXCL1、CSF3、CXCL2和CCL20)的最高表达,并且在更多的恶性肿瘤类型(IDH WT胶质瘤和BrM)中逐渐增加。总之,这揭示了脑肿瘤髓系细胞生态位内高度相互作用的网络,这在PVN中尤为明显。这种髓系网络不仅对PBN到TAN的表型和功能转变至关重要,而且对中性粒细胞向脑TME本身的募集(recruitment)也至关重要。

图7. 中性粒细胞与骨髓室相互作用。
(A) 0、24 小时时离体MEC中活细胞的比例。(B) 免疫细胞群的平均比例为(A) 中所示培养物中CD45+ 细胞的百分比。(C) 主要 TME 群体中 MEC-CM 特异性上调蛋白的基因表达水平热图。(D) 肺 BrM 中 QuPath 的代表性 IF 图像和细胞类型定量。(E) BrM和IDH WT 神经胶质瘤中 TAN周围 20 μm 半径内识别的细胞类型的平均比例。(F)不同脑 TME 细胞群体中嗜中性粒细胞募集细胞因子的标准化 log2转化表达。
+ + + + + + + + + + +
结 论
本项研究分析了神经胶质瘤和脑转移患者肿瘤组织中的中性粒细胞以及匹配的外周血,并对这些组织中中性粒细胞表型和功能的首次深入分析。人类和小鼠的正交分析策略表明,脑肿瘤相关中性粒细胞与血液中性粒细胞显著不同,并且具有延长的寿命以及免疫抑制和促血管生成的能力。TAN 表现出独特的炎症特征,由 TNF-ɑ和铜蓝蛋白等可溶性炎症介质的组合驱动,与神经胶质瘤相比,脑转移瘤中的 TAN 更明显。骨髓细胞,包括肿瘤相关巨噬细胞,出现在促炎介质网络的核心,支持调节人脑肿瘤整体免疫抑制的关键骨髓生态位的概念。
+ + + + +



English

