文献解读|(10.750):软骨中XBP1缺失对LncRNA/CircRNA-miRNA-mRNA调控网络的影响
✦ +
+
论文ID
:Effect Of XBP1 Deficiency In Cartilage On The Regulatory Network Of LncRNA/CircRNA-miRNA-mRNA
译名:软骨中XBP1缺失对LncRNA/CircRNA-miRNA-mRNA调控网络的影响
期刊:International Journal of Biological Sciences
影响因子:10.750
发表时间:2022.01.01
DOI号:10.7150/ijbs.64054
背 景
软骨细胞分化异常是常见骨科疾病的重要原因,如佝偻病、侏儒症和骨关节炎。转录因子XBP1s 在软骨细胞分化的增殖和肥大阶段表达,并参与软骨细胞分化和软骨分化发育的调节。小鼠软骨中XBP1的特异性缺乏导致软骨发育不良,其特征在于软骨细胞增殖减少和软骨成熟和矿化延迟。lncRNA 在疾病过程和基因表达的调节中起着至关重要的作用。此外,据报道lncRNA参与细胞分化、迁移、增殖和凋亡。CircRNAs是一类在真核细胞中广泛表达的ncRNAs,对多种疾病具有调节作用。MiR-124-3p是一种必需的微小RNA(miRNA),其表达变化与骨间充质干细胞(BMSCs)的增殖能力有关。虽然一些 ncRNAs已经在骨骼发育和相关疾病中出现,但与 XBP1 调控相关的 ncRNAs 尚未发现。
基于这些背景,作者试图阐明 XBP1 缺乏是否以及如何影响 ncRNA 的全谱功能表征和 ncRNA 的正常生理功能及其在人类疾病中的作用。
实验设计

结 果
01

XBP1 CKO小鼠和对照小鼠之间差异表达 mRNA的鉴定
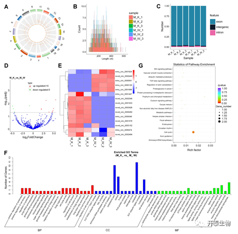
与野生型对照相比,XBP1 CKO小鼠中370个上调基因和107个下调基因差异表达(图1A)。基于层次聚类分析,477 个 DEG 中的一些可能参与了相同途径的调控或具有相似的功能(图 1B)。在这些差异表达基因中,与软骨发育相关的基因在 XBP1 敲低后显著富集。GO分析共鉴定出 274 个显著富集的 GO 条目(图 1C)。MF(分子功能)类别与结合、蛋白质结合和细胞骨架蛋白结合有关;BP(生物过程)类别与肌肉结构发育、肌肉细胞分化、肌肉组织发育和横纹肌细胞分化有关;CC(细胞组分)类别与收缩细胞质、细胞质部分、肌原纤维、肌节和收缩纤维有关。如GO富集气泡图(图1D)所示,PPAR信号通路、肥厚型心肌病(HCM)、扩张型心肌病(DCM)和钙信号通路激活。

图 1. mRNA表达概述
02

lncRNA靶基因的预测与功能分析
新筛选的 lncRNA 根据它们与已知 mRNA 的位置关系分为四种类型(图 2A)。新的lncRNA符合转录本的一般特征(转录本长度大于200 nt,外显子数大于等于2(图2B))。分析XBP1 敲除小鼠和对照之间 lncRNA 表达模式中的 DEG,包括 334 个上调基因和 107 个下调基因(图 2C)。对 441 个差异表达 lncRNAs 进行了层次聚类分析,将 XBP1 敲除小鼠和野生型小鼠的表达模式分为不同的簇(图 2D)。对lncRNA 进行靶基因预测并对靶基因进行功能富集分析。共表达和共定位的预测结果提取了 841 个核心 GO条目(图 2E),在BP类中,如细胞代谢过程、初级代谢过程、有机物代谢过程。CC类别,细胞部分、细胞内部分、细胞器、细胞内细胞器和细胞质相关,MF类别,蛋白质结合、离子结合、催化活性。为了进一步关注这些 lncRNA 的功能,通过KEGG分析,差异lncRNA显著富集在帕金森病 (PD)、亨廷顿病 (HD)、碳代谢和扩张型心肌病 (DCM)(图 2F)。

图 2. lncRNA靶基因预测与功能分析
03

circRNA测序数据概述
为了了解 XBP1 相关 circRNA 在软骨发育中的作用,使用野生型小鼠 (CON) 和 XBP1 CKO 小鼠的 rRNA 缺失软骨细胞样本进行了 circRNA 测序。获得了1651个新的circRNA,它们广泛分布在21条染色体上,分别命名为mmu_circ_0000004到novel_circ_0003429(图3A)。分析显示,大多数 circRNA 的长度范围为 200 至 400bp(图 3B)。通过统计所有样本中 circRNA 的来源,发现 95.08% 的 circRNA 由外显子组成,而 3.34% 和 1.58% 分别位于内含子和基因间区域(图 3C)。为了鉴定可能参与软骨发育的 circRNA,分析XBP1 CKO 小鼠和野生型小鼠之间 circRNA 表达模式的差异。共观察到15个差异表达的circRNA,包括10个上调和5个下调的差异表达circRNA(图3D)。对 15 个差异表达的 circRNA 进行层次聚类分析并分类为不同的簇(图 3E)。GO分析显示,细胞周期过程的调节、胞质分裂和细胞分裂的正调节、胞质分裂的调节、细胞周期停滞、胞质分裂和细胞内定位的维持在BP类别中富集。其余两类中的主要功能包括CC类中的细胞质和细胞质部分以及MF类中的嘌呤核糖核苷三磷酸和酶调节剂活性(图3F)。KEGG 通路分析揭示了这些 circRNA 的功能,显示细胞周期通路和代谢通路激活(图 3G)。

图 3. circRNA的鉴定与功能分析
04

miRNA测序数据概述
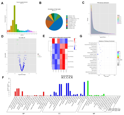
在 XBP1 CKO 小鼠中鉴定 miRNA并探索它们的表达模式。90.01% 到 91.27% 的miRNA 读数映射到小鼠 (mus_musculus_Ensembl_97) 基因组上,发现其范围为 18 至 35 nt,峰值为 22 nt(图 4A)。图 4B总结了所有miRNA 和各种类型 RNA 的统计和注释。以 M_K_1 为例,共鉴定出 12993994 个 miRNA,包括 6126475 个已知 miRNA 和 830 个新 miRNA(图 4B)。并使用 TPM比较不同组中miRNA的表达,发现这些组中miRNA的整体表达模式高度一致(图4C)。与对照组的miRNA表达水平相比,6个miRNA表现出显著差异表达,其中1个显著上调miRNA,5个显著下调miRNA(图4D)。基于分析的结果,将 XBP1 CKO 小鼠和对照小鼠的软骨样品分为不同的簇(图 4E)。经过进一步评估,这些 miRNA 靶向 43617 个转录本。GO分析显示这些靶基因主要富集在468个GO条目过程中(图4F)。KEGG分析表明,这些miRNA靶基因参与了癌症通路、甲状腺激素信号通路和粘蛋白型聚糖的生物合成(图4G)。

图 4. Usp26 缺乏通过降低 IκBα 促进 BMM 的破骨细胞分化
05

构建潜在的RNA调控网络
为阐明lncRNA与其靶miRNA、circRNA与其靶miRNA之间的功能关系,对lncRNA与其靶miRNA、circRNA与其靶miRNA的相互作用进行了综合分析。根据表达值,鉴定出 5882 个 miRNA-circRNA 相互作用,272329 个 miRNA-lncRNA 相互作用。作者也确定了 14141 种 miRNA-mRNA 相互作用。将相互作用结合起来,构建了 1,822 个 circRNA-miRNA-mRNA 相互作用和 253235 个 lncRNA-miRNA mRNA 共表达网络。总之,软骨细胞中 XBP1 的缺乏导致一些 miRNA、lncRNA 和 circRNA 的表达发生变化,这些变化与调节软骨生长的靶基因正或负相关。XBP1 可能通过RNA调控网络参与骨骼和软骨的生长过程,在骨骼相关疾病中发挥作用。
06

lncRNA和circRNA调控网络的GO和KEGG分析
在 circRNA 调控网络中,GO 分析显示在 BP、CC 和 MF 中分别有 11924 和 4 个具有统计学意义的富集 GO条目(图 5A)。对于BP,DEGs富集于细胞成分组织、生物过程的负调控、定位和大分子修饰。对于 CC,最富集的条目是细胞内、细胞内细胞器、细胞质和膜结合细胞器。对于 MF,结合和蛋白质结合富集。KEGG通路富集分析表明,最显著富集的途径确定为与磷酸肌醇代谢和磷脂酰肌醇信号系统有关(图 5B)。
在 lncRNA 共表达网络中,GO 分析显示 29867 和 24 个富集的 GO条目分别在 BP、CC 和 MF 中具有统计学意义(图 5D)。MF 类别为蛋白质结合和结合方面。BP类别为细胞内成分组织、定位、生物过程负调控和细胞蛋白质代谢过程。CC类别为在细胞内、细胞内细胞器、膜界细胞器和细胞器部分。KEGG通路富集分析表明,最显著富集通路是Wnt信号通路(图5E)。

图 5. 建立circRNA-miRNA-mRNA和lncRNA-miRNA-mRNA网络
07

验证小鼠中差异表达的 ncRNA
为了确认通过Illumina测序获得的RNA的表达水平,选择了5个lncRNA并使用RT-PCR检测它们的表达水平(图6A)。此后,从XBP1 CKO和对照小鼠中分离出软骨组织,并检测了不同软骨组织中5个lncRNA的mRNA水平。qPCR显示在 XBP1 CKO 小鼠的软骨中5个lncRNA的表达上调(图 6B)。作者选择了四种 circRNA,检测它们的表达和环化位点。RT-PCR、qPCR和circRNA测序结果与Illumina测序结果一致。如图6 C-G所示,环化位点通过circRNA测序确定,与对照组相比,XBP1 CKO小鼠软骨中三种circRNA的表达上调。所有随机选择的 lncRNA 和 circRNA 在 qPCR 和 Illumina 测序之间显示出相似的表达模式。此外,RT-PCR、qPCR 和 circRNA 测序结果均证实测序数据的准确性和可靠性。

图 6. 确认 XBP1 CKO 和对照小鼠中 ncRNA 的差异表达

图 7. 软骨XBP1缺乏模型与多种组织疾病相关
+ + + + + + + + + + +
结 论
作者通过高通量测序鉴定了XBP1CKO小鼠和对照组软骨组织之间的差异表达的基因与RNA,包括441个LncRNAs、15个circRNA、6个miRNA和477个DEG。此外,作者构建了253235个lncRNA-miRNA-mRNA网络和1822个circRNA-miRNA-mRNA网络。分析表明,软骨中的XBP1缺乏会影响软骨和其他不同组织的功能以及相关疾病,可能为软骨和其他相关疾病的诊断和治疗提供潜在的生物标志物和机制。
+ + + + +



English

