文献解读|Cell Host Microbe(30.3):控制肠道微生物组中阿拉伯聚糖利用的关键遗传因素可缓解便秘
✦ +
+
论文ID
原名:A key genetic factor governing arabinan utilization in the gut microbiome alleviates constipation
译名:控制肠道微生物组中阿拉伯聚糖利用的关键遗传因素可缓解便秘
期刊:Cell Host&Micorbe
影响因子:30.3
发表时间:2023.11.21
DOI号:10.1016/j.chom.2023.10.011
背 景
功能性便秘(FC)是一种全球流行的人类肠道疾病,全球患病率为 10.1%–15.3%。其特征是反复排便次数少、排便困难或排便不完全。益生菌,例如双歧杆菌,可以改善这种肠道疾病;然而,功效取决于菌株。然而,同一物种内不同菌株的益生菌对 FC 的治疗效果往往存在很大差异。由于其难以捉摸的机制,益生菌的合理选择对于医疗保健专业人员和患者来说仍然具有挑战性。
实验设计

结 果
01
长双歧杆菌(B. longum)对洛哌丁胺诱导的小鼠 FC 表现出菌株特异性作用
本研究旨在识别并系统验证影响胃肠道运动的外源益生菌或常驻肠道微生物群的关键遗传因素。首先,研究者团队从野生长双歧杆菌菌株的综合文库中鉴定了一个关键的遗传因子(abfA聚类优先增强阿拉伯聚糖的利用),该因子在动物模型中负责有效缓解FC,并使用基因敲除(KO)实验进一步验证了其功能作用。接下来,通过巢式病例对照临床试验和人-鼠粪便微生物群移植(FMT)实验,结合宏基因组学和代谢组学分析,进一步确定其在改善人类FC中的功能作用(图1A)。
他们从居住在中国17个省或直辖市的354名中国受试者中分离到总共185株长双歧杆菌,观察到这些野生菌株具有很高的全基因组相似性,这185 个长双歧杆菌菌株分为 5 个不同的分支(B. lon_4、B. lon_70、B. lon_8、B. lon_70和B. lon_39)(图 1B)。接下来,他们检测了五个分支的长双歧杆菌菌株在功能上是否表现出任何差异,即在特定的无病原体 (SPF) BALB/c 小鼠模型中,对治疗由洛哌丁胺诱导的 FC 的菌株特异性作用(图1B-C)。口服B. lon_ 4、B. lon_ 70 和B. lon_ 8 可增加排便频率、胃肠道传输率、粪便含水量,并缩短全肠道传输时间(图1D-E)。相比之下,B. lon_ 39 和B. lon_ 6 未能减轻小鼠的 FC 症状(图1D-G)。值得注意的是,在移植了有效菌株的小鼠中,粪便醋酸盐含量更高(图 1 H-J)。总的来说,他们发现了长双歧杆菌对小鼠 FC 治疗功效的菌株特异性。

图1. 长双歧杆菌对洛哌丁胺诱导的小鼠 FC 表现出明显的菌株特异性作用。
(A)功能基因组学定向筛选抗FC益生菌的实验策略。(B) 185株野生长芽孢杆菌的全基因组系统发育树,其中鉴定出5株具有支系代表性的菌株。(C)实验设计。(D-G)五种分支代表菌株对洛哌丁胺诱导的SPF小鼠粪便排出量、颗粒含水量、小肠运输和全肠运输时间的影响。(H-J) 5株长双歧杆菌对粪便醋酸盐、丙酸盐、丁酸盐浓度的影响。
02
有效的长双歧杆菌菌株含有两个编码阿拉伯呋喃糖苷酶的特定基因座(abfA和hypBA)
接下来,他们对这些有效和无效菌株进行了比较基因组分析,使用 OrthoMCL v2.0.9 鉴定了有效长双歧杆菌菌株中存在但无效菌株中不存在的五个基因座。在基因座 1(也称为abfA基因座),鉴定了一个有效菌株特异性abfA基因聚类,其中包含四个连锁基因,这些基因均在功能上注释为 α-L-阿拉伯呋喃糖苷酶 (abfA)。在基因座4(也称为hypBA基因座),他们还发现了一个有效的菌株特异性hypBA基因聚类(hypBA聚类),包括6个编码β-半乳糖苷酶、β- l -阿拉伯糖生物苷酶、β- l -阿拉伯糖氟糖苷酶和3个atp结合(ABC)转运体透膜的基因(图2A-B)。这两个基因聚类在功能上与降解饮食中的阿拉伯糖有关,阿拉伯糖是各种植物组织中果胶多糖的重要组成部分。
在 24 小时培养中,三种有效菌株在含阿拉伯聚糖的培养基中的生长速度明显快于无效菌株(图 2C)。此外,有效菌株通过有效利用阿拉伯聚糖,显著提高了益生双歧杆菌在碳水化合物合成和代谢中的关键终产物乙酸的产量(>20 μmol/mL),而无效菌株则不产生乙酸(图2D)。相比之下,在含葡萄糖的培养基中,他们没有观察到菌株之间的这种表型差异(图2C-D)。
接下来,他们试图检测长双歧杆菌基因组中的abfA或hpyBA聚类是否可以独立影响FC的体内治疗效果。他们选择了基因组中具有不同存在/不存在abfA聚类和hypBA聚类模式的 8 个长双歧杆菌菌株进行体外和动物实验(图 2 E)。首先,以阿拉伯聚糖为唯一碳源的体外培养测试表明,聚类abfA聚类的菌株(abfA+hypBA−或abfA+hypBA +)在培养6小时后比其他菌株呈指数增长。接下来,聚类abfA聚类的菌株 (abfA +) 持续增加粪便排出量并减少整个肠道转运时间(图2F)。而单独编码hypBA聚类的菌株(abfA−hypBA +) 没有表现出缓解小鼠 FC 症状的作用(图2F)。他们研究了有效的长双歧杆菌菌株和膳食阿拉伯聚糖在 FC 小鼠中的协同作用(图2 G)。单独的阿拉伯聚糖处理不会影响粪便排出量或整个肠道转运时间(图2H)。此外,与单独的 B.lon_8 相比,补充带有 abfA 聚类的 B.lon_8 的阿拉伯聚糖显著增加了粪便排出量并缩短了全肠道转运时间(图2H)。相比之下,即使添加足够的膳食阿拉伯聚糖,abfA聚类缺陷的B.lon_6对FC症状也没有影响(图2H)。虽然补充B. lon_ 8 显著增加了肠道中乙酸盐的产生,但同时补充膳食阿拉伯聚糖和B. lon_ 8 可以进一步促进肠道乙酸盐的产生(图 2 I)。单独施用B.lon_8未能改善FC,进一步证明了具有abfA聚类的长双歧杆菌菌株和阿拉伯聚糖对小鼠FC的协同作用。

图2. abfA聚类是长双歧杆菌介导的 FC 缓解的关键功能元件。
(A) 有效菌株和无效菌株染色体的基因组比较。(B)长双歧杆菌菌株的abfA和hypBA基因座的基因组结构。(C) 有效和无效长双歧杆菌菌株在含有葡萄糖或阿拉伯聚糖的培养基中的生长曲线。(D) 箱线图显示补充葡萄糖或阿拉伯聚糖作为底物孵育 24 小时后培养物上清液中乙酸盐的浓度。(E) 实验设计。(F) 用八种含有abfA聚类、hypBA聚类或两者的长双歧杆菌菌株处理的 FC 小鼠的症状变化。(G) 实验设计。(H) abfA聚类和膳食阿拉伯聚糖在改善 FC 小鼠症状方面的协同作用。(I) 处理后第 14 天粪便乙酸盐浓度。
03
长双歧杆菌abfA聚类能增强阿拉伯聚糖的利用和改善 FC
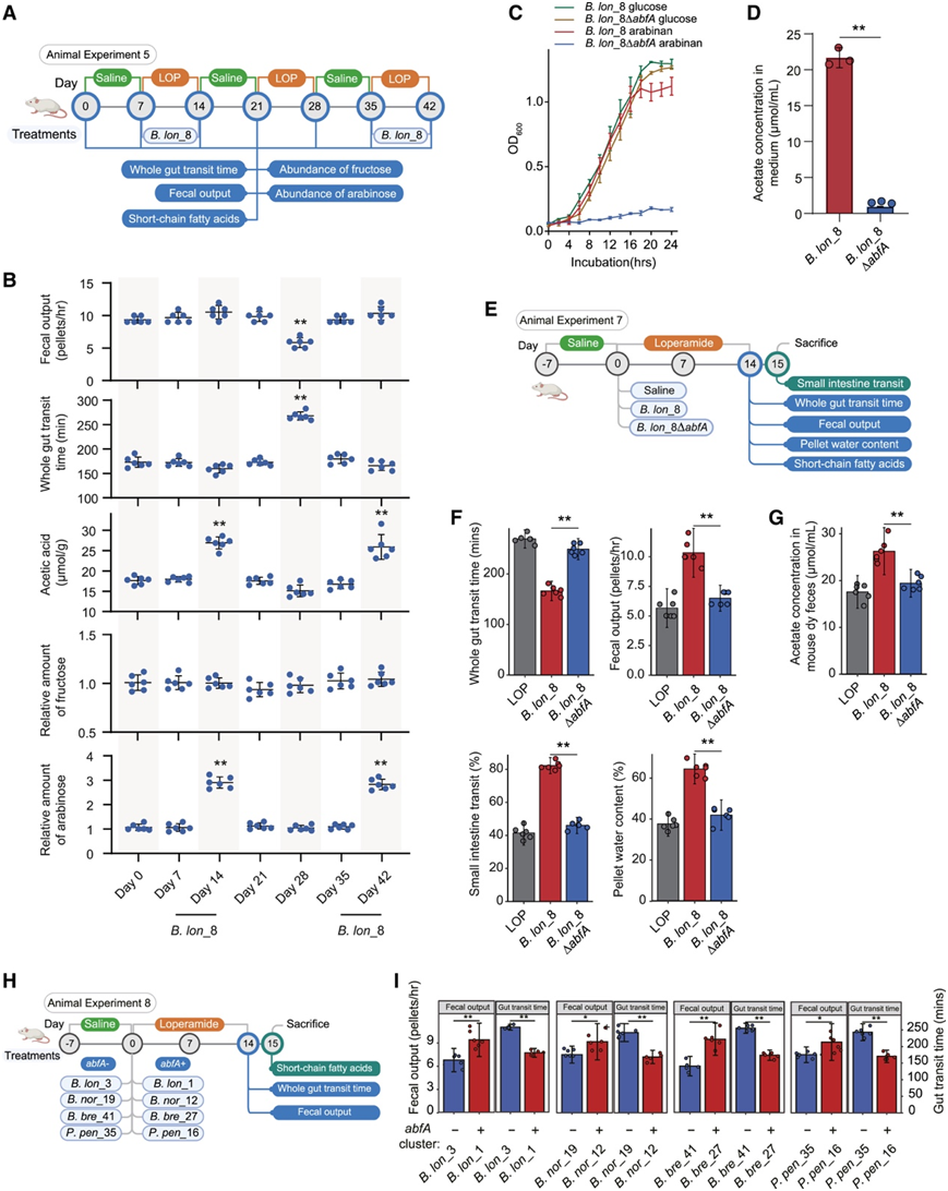
已有文献证明,阿拉伯糖(阿拉伯聚糖的降解产物)可能会阻碍蔗糖消化,导致蔗糖酶-异麦芽糖缺乏和腹泻,这也可以改善 FC。接下来,他们试图探索具有abfA聚类的长双歧杆菌的处理与 FC小鼠FC 症状的变化、果糖消耗、阿拉伯糖产生和乙酸产生之间的因果关系(图 3 A)。FC症状指标(例如粪便排出量和全肠道转运时间)的时间变化随着B.lon_8处理的存在/不存在模式而波动,这与乙酸盐和阿拉伯糖浓度的波动高度一致(图3B)。相比之下,无论 FC 诱导和益生菌补充如何,粪便果糖浓度在实验过程中都高度稳定(图 3 B)。这项体内纵向研究进一步表明,长双歧杆菌的abfA聚类在增强肠道中未充分利用的阿拉伯聚糖的利用率和改善 FC 方面具有因果作用。
他们通过扩展的泛基因组分析和功能丧失方法进一步验证了其因果作用。首先,在 15 个野生型长双歧杆菌菌株中鉴定出 4648 个基因,在这 4648 个基因中,只有 4 个注释为abfA的基因往往存在于有效菌株中,而 1 个基因往往存在于无效菌株中。接下来,使用同源重组在B. lon _8中敲除abfA聚类中的两个关键基因(BLLJ_1852和BLLJ_1853),主要通过细菌阿拉伯聚糖的利用上调,产生突变体:B. lon _8Δ abfA。B. lon _8Δ abfA在阿拉伯聚糖培养基中的体外生长受到极大抑制,与B. lon _8相比,观察到其乙酸盐产量大幅减少,但在含葡萄糖的培养基中没有观察到这种菌株间差异(图 3C-D)。更重要的是,在B.lon_8Δ abfA处理的小鼠中观察到对 FC 的保护作用要小得多(图3E-G)。
他们从江南大学大型菌种库中鉴定了三种具有代表性的人类肠道分离菌(Bifidobacterium breve [B. bre], Pediococcus pentosaceus [P. pen]和Bacteroides nordii [B. nor])具有abfA聚类/基因及其野生abfA缺陷突变体,这些菌株进一步用于小鼠FC治疗(图3H)。
与长双歧杆菌相关的实验一致,这些具有abfA 的肠道共生体显著增加了粪便排出量并减少了整个肠道转运时间,而abfA聚类缺陷菌株并没有改善 FC(图 3 I)。总的来说,abfA聚类是促进阿拉伯聚糖同化和有效增加小鼠胃肠道运动的关键遗传决定因素。

图3. abfA聚类在改善长双歧杆菌小鼠FC 中的因果作用。
(A)实验设计。(B) 42 天内,聚类abfA聚类的长双歧杆菌菌株对 FC 症状、乙酸浓度以及小鼠粪便中存在的果糖或阿拉伯糖的相对量的影响。(C) B. lon _8 和B. lon _8 Δ abfA在含有葡萄糖或阿拉伯聚糖的培养基中的生长概况。(D)体外孵育 24 小时后,B. lon _8 和B. lon _8 Δ abfA含有葡萄糖或阿拉伯聚糖的培养基中存在的乙酸盐浓度。(E) 实验设计。(F) B. lon_ 8 和B. lon_ 8Δ abfA对改善小鼠 FC的影响。(G) B. lon_ 8 和B. lon_ 8Δ abfA对 FC 小鼠粪便乙酸盐的影响。(H)实验设计。(I) abfA聚类对非长双歧杆菌菌株对改善小鼠 FC的影响。
04
在中国老年人群中验证具有abfA聚类的长双歧杆菌对 FC的保护作用
在一项双盲、随机、安慰剂对照的临床试验中,对诊断为FC的老年人将两种具有abfA聚类的长双歧杆菌菌株(B. lon_ 8 和B. lon_ 1)和一种abfA聚类缺陷菌株(B. lon_ 6)进行给药处理(图 4 A)。与在动物实验中的观察结果类似,B.lon_1和B.lon_8 处理28天,患者的排便次数平均分别增加1.04次/周和1.15次/周。从基线到第28天,B.lon_1和B.lon_8分别使克利夫兰临床便秘评分(CCCS)平均降低4.09和4.86,相反,安慰剂组和B.lon_6组没有观察到显著差异(图4B-C)。
然后,他们使用宏基因组学检测了长双歧杆菌菌株是否以及如何有效地影响粪便中微生物abfA聚类的丰度。B. lon_ 1 和B. lon_ 8的 28 天处理显著增加了肠道微生物群中的abfA聚类丰度,而abfA聚类缺陷的B. lon_ 6 则没有这种作用(图 4D)。abfA聚类丰度的时间变化与排便频率的变化呈正相关,与 CCCS 中的变化呈负相关(图4E)。
他们还分析了来自四个 FC 队列的另外 511 个粪便宏基因组样本,与健康相比, FC 粪便宏基因组中的abfA聚类丰度显著较低(图4F)。接下来,他们基于整个肠道群落水平上abfA聚类的总体丰度(通过测序深度归一化)构建了一个区分FC和健康的分类模型。该预测模型具有较高的分类准确率(曲线下面积[AUC] = 83.52%),这在外部队列中得到了很好的验证(图4G)。从宏基因组数据中估计的abfa聚类丰度可能成为诊断FC或预测FC治疗结果的有效生物标志物。

图4. abfA聚类在天然肠道微生物群中对 FC的保护作用可以在多个人类队列中得到验证。
(A)实验设计。(B-C) CCCS和排便频率通过 28 天补充具有abfA聚类的长双歧杆菌菌株而改变。(D)补充长双歧杆菌菌株28 天后,abfA聚类丰度增加。(E)由于补充长双歧杆菌菌株而导致的abfA-聚类丰度的时间变化(从 T0 到 T2)与排便频率和 CCCS 显著相关。(F)在Meta分析中人类受试者的标准化abfA聚类丰度。(G) 发现和验证队列中标准化abfA聚类丰度的 ROC 分析。
05
人类服用长双歧杆菌后,特定肠道驻留菌株对肠道微生物abfA聚类丰度升高的反应发生变化
他们检测了肠道微生物群的有机结构是否因长双歧杆菌给药而暂时改变。有趣的是,在属或种水平上,对于任何宿主组排列多元方差分析 (PERMANOVA),都没有观察到基于 Bray-Curtis 差异的宿主内肠道微生物群差异(图5A)。然而,B. lon_8和B. lon_1给药28天后,他们观察到菌株(宏基因组组装基因组[MAG])的组成发生了显著变化(图5A)。此外,在属或物种水平上,abfA聚类丰度的时间变化与基线和28天之间宿主内Bray-Curtis相异性无关,而与菌株水平呈正相关(图5B-D)。给药28 天后,17株驻留菌株的丰度发生了显著变化(图5E-F)。这17株菌株中有8株的基因组中含有abfA聚类。其中,B. longum, B. cellulosilyticus, 和E. casseliflavus在B. lon_1处理组中检出,5株在B. lon_8处理组中检出,分别为B. longum, P. dorei, B. caccae, B. adolescentis, 和 C. intestinalis(图5E-F)。8株具有abfa聚类的菌株(除B. lon_8组C.肠肠菌外)与B. lon_8和B. lon_1组整体群落水平的abfa聚类丰度均呈正相关(图5E-F)。
接下来,他们检测了这些关键菌株富集的功能基因的丰度变化是否与阿拉伯糖降解有关。在B. lon_1或B. lon_8组中,涉及l-阿拉伯糖发酵产生短链脂肪酸(SCFA)的总共5个功能基因表达在28天干预结束时急剧升高。
然后他们通过体外实验检测了长双歧杆菌菌株是否以及如何引发具有abfA的天然肠道微生物群的生长(图 5G-H)。他们将B. lon_8或B. lon_6与五种肠道微生物分离株中的每一种共同培养,它们的宏基因组菌株高度相似(图5H)。B. lon_8能显著促进B. cac_MIC3、P. dor_K4、E. cas_M598、B. cel_BHI5和B. ado_442的生长,而B. lon_6则不能(图5I-M)。这表明具有abfa聚类的长双歧杆菌可能为受体细菌提供阿拉伯糖降解产物(如l -阿拉伯糖)作为生长底物。

图5. 食用有效的长双歧杆菌后,肠道驻留微生物群和功能基因的变化对微生物abfA聚类丰度的增加作出反应。
(A)长双歧杆菌菌株在三个分类水平上诱导的 T0 和 T2 之间的人类肠道微生物组差异。(B–D) abfA聚类丰度的时间变化与 T0 和 T2 之间的 Bray-Curtis 差异之间的相关性分别在属、物种和菌株水平。(E-F) 28天B. lon_ 1 和B. lon_ 8 处理的标记 MAG特征。(G)肠道微生物群中关键阿拉伯糖降解途径的功能基因与长双歧杆菌植入后肠道微生物丰度变化之间的联系。(H)实验设计。(I-M) B. cel_BHI5、P. dor_K4、B. ado_442、E. cas_M598和B. cac_MIC3在以阿拉伯糖为唯一碳源的培养基中单独培养或与B. lon_8或B. lon_6共培养时的生长曲线。
06
abfA聚类丰度的升高改变了肠道微生物群的代谢功能
接下来,他们研究了28 天益生菌治疗后粪便宏基因组和代谢组的变化。首先,经B. lon_ 1 和B. lon_ 8 处理后,14 个功能基因发生显著改变(图6A)。而在B.lon_6组中。这些治疗反应性功能基因参与阿拉伯聚糖代谢、乙酸盐产生、甘露酸代谢、鹅去氧胆酸产生和胍丁胺产生(图 6A)。有趣的是,K10012(arnC,L-阿拉伯糖转移酶)、K02904(rpmC ,大亚基核糖体蛋白)、K01804(araA,L-阿拉伯糖异构酶)、K01442(cbh,胆酰甘氨酸水解酶)、K01209(abfA,α)的时间丰度变化-L-阿拉伯呋喃糖苷酶)和 K00925(ackA ,醋酸激酶)与总体abfA聚类丰度的变化高度一致(图6A)。有趣的是,K10012(arnC, l -阿拉伯糖转移酶)、K02904(rpmC,大亚基核糖体蛋白)、K01804(araA, l -阿拉伯糖异构酶)、K01442(cbh,甘氨酸水解酶)、K01209 (abfA, α- l -阿拉伯糖醛酸苷酶)和K00925(ackA,醋酸激酶)的丰度的变化与abfA集群的总体变化高度一致(图6A)。
为了进一步探索abfA聚类介导的粪便代谢物变化,他们首先使用气相色谱-质谱法 (GC-MS) 测定粪便 SCFA 的浓度。两种主要微生物衍生的 SCFA(丁酸盐和乙酸盐)在B.lon_1和B.lon_8处理4 周后急剧增加(图6B)。然后,他们进行了非靶向代谢组学(液相色谱-质谱 [LC-MS])分析。尽管尿嘧啶、鹅去氧胆酸、柠檬酸和 D-lysopine有所富集,但在补充B. lon _8 和B. lon _1 28 天后,患者粪便样本中的胍丁胺发生耗尽(图6B)。在这里,abfa聚类丰度的时间变化与粪便中乙酸、丁酸、鹅去氧胆酸、柠檬酸和尿嘧啶的丰度呈正相关(图6C)。每个宿主肠道中乙酸、丁酸、鹅去氧胆酸、柠檬酸和尿嘧啶产量的升高与排便频率的增加相关以及CCCS的减少(图6C)。最后,他们整合了来自小鼠模型和人类研究的多组学信息,证明了abfa是关键因子,能驱动的肠道微生物以及代谢物和宿主表型之间的相互作用(图6D)。

图6. 长双歧杆菌(abfA +) 通过调节肠道微生物代谢途径和增强微生物有益代谢物的产生来缓解 FC 。
(A) 条形图显示 T0 和 T2 之间肠道微生物组功能基因的丰度变化。(B) 肠道微生物代谢物在基线和摄入益生菌后 28 天之间存在显著差异。(C) 粪便代谢物、临床指数和粪便abfA聚类丰度之间的 Spearman 相关性。(D) 桑基图总结了微生物菌株、微生物功能基因、粪便代谢物和基于 Spearman 相关性 > 0.3 的临床指数之间的关联。
07
FMT实验验证了abfA聚类对FC的保护作用
他们来自健康人类供体的粪便样本(具有高丰度abfA聚类或低丰度abfA聚类)移植到两组具有 FC 症状的无菌 (GF) 小鼠中(图 7 A)。两组供体粪便样本的abfA聚类丰度平均差异为 29.86 倍。因此,移植高丰度abfA聚类粪便的 GF 小鼠中的abfA聚类水平更高(图7B)。不出所料,移植了高丰度abfA聚类的粪便的GF小鼠表现出明显的FC缓解,整个肠道运输时间缩短了50分钟,粪便量增加了2个托盘/小时(图7C-D)。接下来,他们分析了 GF 接受者的粪便代谢组,并使用偏最小二乘判别分析 (PLS-DA)观察到显著的组间差异(图 7 E)。有趣的是,两组小鼠之间的代谢物丰度差异与人类的代谢物基本一致。例如,在 FMT 有效的小鼠组中,乙酸盐、丁酸盐、鹅去氧胆酸、D-赖索平和尿嘧啶含量过高(图7F-J)。这些数据进一步表明,源自天然肠道微生物群或外源益生菌的abfA聚类对 FC 发挥着关键的保护作用(图7K)。

图7. 移植具有高丰度abfA聚类的粪便微生物群可减轻 GF 小鼠中洛哌丁胺诱导的 FC 。
(A) 实验设计。(B)移植后 GF 小鼠的粪便abfA聚类丰度。(C-D) GF 小鼠中粪便排出量和全肠道转运时间的变化与来自人类的高或低丰度abfA聚类粪便有关。(E) 对GF 小鼠粪便样本代谢组数据的 PLS-DA。(F-G) 第 19 天时各组粪便乙酸盐和丁酸盐的浓度。(H–J) 第 19 天各组粪便代谢物的标准化丰度。(K) 显示abfA聚类在缓解 FC 中的功能作用的汇总图。
+ + + + + + + + + + +
结 论
本项研究确定了长双歧杆菌中abfA聚类会影响功能性便秘的治疗效果。在患有 FC 的小鼠中,长双歧杆菌(而非abfA突变体)改善了胃肠道传输时间,这种影响取决于饮食中的阿拉伯聚糖。在其他共生细菌中发现了abfA基因,其改善小鼠 FC 的作用同样依赖于abfA。在一项双盲、随机、安慰剂对照临床试验中,补充携带abfA聚类的长双歧杆菌(而非abfA缺陷菌株)可增强肠道菌群对阿拉伯聚糖的利用,增加有益代谢物,并改善 FC 症状。在人类队列中,abfA聚类丰度可以预测 FC,将富含abfA聚类的人类微生物群移植到 FC 诱导的无菌小鼠中可以改善肠道蠕动。总的来说,这些结果证明了微生物abfA聚类在改善 FC 中的作用,为基因组学导向的益生菌疗法提供了新的理论依据。
+ + + + +



English

