文献解读|Nat Commun(17.694): 病毒相关肝癌的蛋白质基因组特征揭示了潜在的亚型和治疗靶点
✦ +
+
论文ID
原名:Proteo-genomic characterization of virusassociated liver cancers reveals potential subtypes and therapeutic targets
译名:病毒相关肝癌的蛋白质基因组特征揭示了潜在的亚型和治疗靶点
期刊:Nature Communications
影响因子:17.694
发表时间:2022.10.29
作者/通讯作者:Masashi Fujita, Hidewaki Nakagawa
单位:日本横滨RIKEN综合医学科学中心癌症基因组学实验室
DOI号:10.1038/s41467-022-34249-x
背 景
原发性肝癌是一种高度异质性的疾病。在亚洲国家,乙型或丙型肝炎病毒其是主要致病原因,而在西方国家,酒精性肝病、非酒精性脂肪性肝炎或代谢性疾病更为常见。阿替利珠单抗(抗程序性死亡配体1(PD-L1))加贝伐珠单抗(抗血管内皮生长因子(VEGF))联合是晚期肝癌的一线治疗方法,然而其有效率只有30%左右,而且患者几乎不可避免地会进展。这种可变反应的分子基础和能够识别可能获得益处的患者的预测标志物仍有待确定。
反向蛋白微阵列(RPPA)为测量大量样本的蛋白质表达水平提供了一种高通量、高成本效益的技术,特别适用于蛋白质磷酸化翻译后修饰的分析。作为癌症基因组图谱(TCGA)项目的一部分,RPPA已经应用于许多类型癌症的分子图谱。
作者用RPPA技术对259例原发性肝癌组织中的300个蛋白质进行了蛋白质组学分析,利用全基因组测序进行了突变分析,并用RNA-Seq进行了转录分析,为肝癌的潜在亚型和治疗策略提供了见解。
实验设计

结 果
01

蛋白质丰度与mRNA丰度相关
作者首先研究了肿瘤组织中蛋白质丰度和mRNA丰度之间的相关性,发现蛋白质丰度通常与 mRNA 丰度呈正相关 (图1A),显著高于对照组(p<2.2×10−16)。磷酸化蛋白质丰度和相应的总蛋白质丰度之间的相关性要弱得多,这强调了RPPA分析的实用性(图1B)。

图1 259例原发性肝癌组织中mRNA、蛋白和磷蛋白表达水平的相关性
02

体细胞拷贝数改变与蛋白质丰度的相互作用
体细胞拷贝数改变(SCNAs)可能同时影响mRNA和蛋白质的丰度。作者研究了209对mRNA和蛋白质与肿瘤中SCNA的关系,发现在同一染色体上,108个(52%)mRNA丰度与SCNA呈显著正相关(FDR<0.05) (图2A)。此外,他们还观察到不同染色体上的mRNA和SCNA之间存在着大量的远距离相互作用。4q、16q、17p和5q的SCNAs与mRNA丰度的远距离相互作用最多 (图2B)。接下来他们比较了两个驱动基因 CTNNB1和 TP53的体细胞突变。CTNNB1的突变与蛋白质水平升高有关(p = 0.0033)(图2C),而TP53与蛋白质水平的降低显著相关(p = 0.029)(图2D)。

图2 蛋白质表达水平与体细胞变化的相关性
03

肝癌的蛋白质组亚类
为了深入了解肝癌的异质性,作者团队根据蛋白质丰度对259个肿瘤进行了等级聚类分析,并确定了三个亚类的肿瘤,命名为R1、R2和R3(图3A),将53个、100个和106个肿瘤分别归类为R1、R2和R3。蛋白质组亚类与临床特征有不同的相关性。R1亚类的患者更年轻(65岁vs 70岁,p=0.01),更有可能是乙肝病毒阳性(40%vs22%;p=0.013),并有非肝癌组织学表现。R2亚类患者的肿瘤体积较大(36mm vs 28mm, p= 0.0037)、有血管侵犯(45% vs 26%;p=0.0029),肿瘤晚期(IV期;16% vs 5%;p=0.0040),血清甲胎蛋白高(AFP>200 ng/ml;43% vs 18%;p=2 . 9×1 0−5),且更有可能为丙型肝炎病毒阳性(65% vs 52%;p=0.039)。R3亚类表现出NBNC(乙肝和丙肝阴性)的趋势(25% vs 16%;p=0.081)。
接下来他们根据蛋白质丰度计算了通路活性评分(图3B)。发现细胞凋亡通路在R2亚类中选择性激活(p=4.1×10−16),而TSC/mTOR、受体酪氨酸激酶通路(RTK)和激素信号传导通路在R3亚类中激活 (p<0.0022)。除此之外,R2亚类的总体存活率较低(p=0.0008)(图3C)。

图3 原发性肝癌的蛋白质组亚类
04

蛋白质组亚类的基因组和转录组学特征
接下来,作者为了确定肝癌样本潜在的体细胞驱动改变,进行了全基因组测序,发现TP53和CTNNB1突变分别在R2和R3蛋白质组亚类中富集(FDR < 0.05)(图4A)。

图4 蛋白质组亚类的基因组和转录组学特征
05

蛋白质组亚类的治疗意义
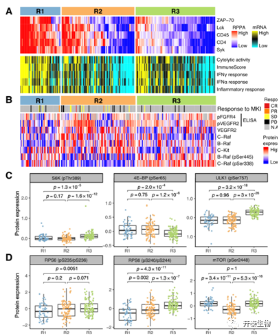
作者指出,阿替利珠单抗加贝伐珠单抗对不可切除的HCC的疗效优于多激酶抑制剂(MKI)索拉非尼。然而,这种治疗的有效率和持续时间仍然有限。因此,预测患者的获益和了解不同反应背后的机制非常重要。由于肿瘤浸润性淋巴细胞是影响免疫检查点抑制剂疗效的重要因素,因此他们检测了五种淋巴细胞表达的蛋白质(CD4、CD45、淋巴细胞特异性免疫反应(LCK)、脾相关酪氨酸激酶(SYK)和T细胞受体相关蛋白激酶70的ζ链(ZAP-70))在蛋白质组亚类中的丰度(图5A)。5种蛋白在R1亚类中的表达水平最高(p<1×10−10)。这些结果表明,R1亚类是一种免疫“热点”肿瘤,可能构成一个选择性受益于阿替利珠单抗或其他免疫检查点抑制剂的患者群体。
除此之外,他们发现VEGFR2的蛋白质丰度在R2亚类中最高(p< 0.0001)(图5B)。ELISA测量磷酸化VEGFR2的蛋白质丰度结果亦如此(p =0.062)。与索拉非尼相比,R2亚类患者可能对贝伐珠单抗或MKI有选择性反应,而对VEGFR2(例如仑伐替尼)有选择性抑制作用。他们还检测了索拉非尼、仑伐替尼和瑞戈非尼中靶向蛋白的表达水平,发现RPPA 小组中的四种蛋白(VEGFR2,C-Raf,B-Raf 和 C-Kit)在R2亚类中高水平表达(p< 0.0001) (图5B)。
R3亚类含有较低水平的免疫浸润、VEGF信号和MKI靶点,这表明需要对该亚类进行新的有效治疗。核糖体蛋白质S6激酶B1(S6K)和ULK1的mTOR 靶点在R3中具有更高的磷酸化水平(图5C、5D)。基于这些结果,他们推测R3肿瘤可能对mTOR 抑制剂或MKI 有反应,对mTOR 通路有较高的抑制作用。MTOR 抑制剂依维莫司先前在HCC的临床试验中失败,但如果能预先选择可能的应答者,结果将会不同。

图5 蛋白质组亚类的治疗意义
06

预后蛋白标志物
接下来,作者检查了293种RPPA测定的蛋白质与患者术后预后的关系,发现13个蛋白质与总体生存相关,9个蛋白质在FDR<0.05时与总体生存相关(图6A,B)。

图6 肿瘤组织中蛋白表达水平对预后的影响
+ + + + + + + + + + +
结 论
这项研究展示了肝癌蛋白质组和基因组的大数据集,使得探索原发性肝癌之间的分子异质性成为可能。作者根据蛋白质表达谱进行了蛋白亚组分类。R1亚类在免疫上是热门,且预后良好。R2含有TP53突变的晚期增殖性肿瘤,VEGFR2高表达,预后最差。R3富含CTNNB1突变和mTOR信号通路活性升高。除此之外,包括CDK1和CDKN2A在内的22种蛋白被确定为潜在的预后标志物。这种蛋白质组学分类可能指导晚期肝癌患者的精确治疗,特别是对HBV和HCV相关肝癌患者。
+ + + + +



English

