文献解读|Nat Commun(16.6):分析结肠粘膜对粪便微生物群移植的反应,确定了 GBP5 在人类和小鼠结肠炎中的作用
✦ +
+
论文ID
原名:Profiling the colonic mucosal response to fecal microbiota transplantation identifies a role for GBP5 in colitis in humans and mice
译名:分析结肠粘膜对粪便微生物群移植的反应,确定了 GBP5 在人类和小鼠结肠炎中的作用
期刊:Nature Communications
影响因子:16.6
发表时间:2024.03.26
DOI号:10.1038/s41467-024-46983-5
背 景
溃疡性结肠炎 (UC) 是炎症性肠病 (IBD) 的主要亚型之一,其病因复杂,涉及宿主遗传和免疫因素、环境因素以及肠道微生物群。溃疡性结肠炎中粪便微生物群移植(FMT)的宿主分子反应尚不清楚。
实验设计

结 果
01
FMT对UC患者宿主粘膜表达的影响
根据治疗结果匹配选择患者子集,研究团队从这些患者粘膜活检中提取的 60 个 RNA 样本中去除了核糖体 RNA,并进行了宏基因组测序。这与FMT治疗前的患者基线样本,FMT治疗后的样本,以及最初服用安慰剂的患者的8个样本相对应(图1A)。
评估FMT对患者肠黏膜表达的纵向影响(Tx0 vs Tx8),并与安慰剂的影响(Tx0 vs P8)进行比较。与安慰剂组的3个转录本相比,FMT组发现了75个转录本的差异表达(图1B-D)。为了解释比较之间的差异,使用GAGE方法进行了途径富集,该方法分析了整个转录组的调控,而不是仅分析了显著调控的基因。这证实了FMT和安慰剂在效果上的实质性差异,FMT有49条途径得到显著调节,而安慰剂有12条途径富集(图1C-E)。FMT调节的相关途径包括紧密连接、TGF-β信号传导、鞘脂代谢、肌动蛋白细胞骨架的调节、MAPK信号传导、溶酶体、白细胞跨内皮迁移和胆汁分泌等(图1C-F),表明 FMT 对患者结肠粘膜的影响远远高于安慰剂处理的效果。

图1. 粪便微生物群移植 (FMT) 对宿主结肠粘膜反应具有显著影响。
(A) 人类队列的抽样方案,Tx0,基线; Tx8,FMT 后8周; P8,安慰剂后8周。 (B) FMT 治疗 8 周后差异表达基因的火山图。(C) FMT 治疗 8 周后途径显著调节。 (D) 使用安慰剂治疗 8 周后差异表达基因的火山图。 (E) 安慰剂治疗 8 周后途径显著调节 。 (F) 确定在显著调控的感兴趣途径中差异表达基因。
02
宿主特征与 UC 患者疾病缓解相关
然后,他们在疾病缓解的背景下研究了 FMT 的效果,从而确定了应答者(Tx0Y 与 Tx8Y)和无应答者(Tx0N 与 Tx8N)表达的纵向变化。FMT 治疗观察到的变化是由应答者驱动的,应答者中的 78 个转录本与非应答者中没有显著差异表达(图 2A-B)。这与 GAGE 的途径分析高度一致,有 10 条通路在应答者中显著上调,而 1 条通路在无应答者中显著下调(图 2C-D)。在所有的途径中,紧密连接和钙信号最明显的两条途径,因为它们在FMT中是一致的结果,并且有大量相关基因发生变化(图2E)。

图2. 粪便微生物群移植 (FMT) 应答者对其结肠粘膜的差异基因表达具有显著影响,而无应答者则不存在这种影响。
(A) FMT 治疗 8 周后应答者差异基因表达的火山图。(B) FMT 治疗 8 周后无应答者差异基因表达的火山图。 (C) FMT 治疗 8 周后,应答者的通路受到显著调节。 (D) 通过 GAGE 鉴定,FMT 治疗 8 周后无应答者的通路受到显著调节。(E) 包含最多基因(紧密连接;钙信号传导)的通路中明显变化的基因。
除了差异基因表达之外,他们还检测了转录本剪接的差异。100 个剪接事件(8 个 A3SS、8 个 A5SS、15 个 MXE、4 个 RI 和 65 个 SE)和 98 个事件(17 个 A3SS、6 个 A5SS、8 个 MXE、5 个 RI 和 62 个 SE)分别在响应者和无应答者中发生显著变化(图S4A-B)。KEGG 通路分析鉴定出应答者中具有剪接事件的基因中 4 个显著富集的途径,而无应答者中没有(图S4C)。在参与通路的基因中,脾脏相关酪氨酸激酶(SYK)的外显子跳跃事件在应答者中变化最大,它与抗真菌免疫和炎性体激活有关,这种跳跃事件在蛋白质水平上的影响是推断出来的,这表明在应答者和非应答者中存在不同水平的长和短形式的SYK(图S4D)。

图S4. FMT的应答者和无应答者都对结肠粘膜的选择性转录本剪接有影响。
(A) 在FMT治疗8周后,应答者的选择性剪接(delta PSI)火山图。(B) FMT治疗8周后无应答者的选择性剪接火山图。 (C) 包含选择性剪接转录本的基因列表中具有显著调节KEGG通路。(D) 脾脏相关酪氨酸激酶SYK的选择性剪接事件导致蛋白质翻译的差异。
03
与缓解相关的纵向变化可区分 FMT 后的无应答者和应答者
他们评估了在应答者(Tx0Y 与 Tx8Y)中显著调节的 78 个转录本横断面区分应答者和非应答者(Tx8N 与 Tx8Y)的能力。仅利用 78 个转录本计数的排序和多变量分析表明,Tx8Y 组与其他三组(Tx0N、Tx0Y 和 Tx8N)显著不同(图 3A),且治疗后在无应答者和应答者之间的主要差异(Tx8N与Tx8Y)出现在PCO2轴上(图 3A)。为了确定 78 个基因如何对患者样本进行分类,应用了主坐标(CAP;约束排序)的规范分析,结果表明 FMT(Tx8Y)后的应答者是唯一以高精度分类的群体(图3B)。这表明粘膜分子反应在某种程度上可能反映了治疗反应的梯度性质。
鉴于在 PCO2 轴上观察到差异,该轴占数据中观察到的总变异的 13.7%,因此他们评估了对该轴贡献最大的基因。与轴坐标显著正相关的前三个基因是干扰素调节因子IRF4 、ENSG00000287626(DTNBP1的反义转录本)和鸟苷酸结合蛋白GBP5(图3C)。在这三者中,只有GBP5在无应答者中没有表现出任何调节迹象。此外,GBP5和IRF4在基线时未显示应答者和无应答者之间的生物学相关差异,共同表明GBP5是响应者和非响应者之间的有效区分因素。
这些结果表明纵向分析和横断面分析之间具有良好的一致性,并且GBP5是疾病缓解的相关宿主生物标志物。

图3. 粪便微生物群移植 (FMT) 后应答者的分子粘膜变化将他们与非应答者进行横向区分。
(A) 应答者差异表达基因的主坐标分析(PCO)。(B) 基于主坐标规范分析(CAP)的约束排序。 (C) 前3个基因与PCO轴2显著相关。
04
GBP5缺失可增强对化学诱导结肠炎的抵抗力
为了评估 GBP5 在结肠炎中的作用,他们将野生型(WT) 小鼠和Gbp5 –/–小鼠共同饲养,直到暴露于葡聚糖硫酸钠(DSS)之前 24 小时。小鼠在饮用水中暴露于 DSS 6 天,然后是常规饮用水 4 天(图 4A)。Gbp5 –/–小鼠对化学诱导的结肠炎具有更强的抵抗力,从治疗后第 8 天开始,其体重明显高于同WT 对照(图 4B),第 10 天时结肠长度显著更长(图 4C-D)。组织学分析显示,根据炎症、增生、溃疡和组织损伤程度评估,Gbp5–/–小鼠的组织学评分较低(图4E-F)。
按位置分层时,与 WT 小鼠相比, Gbp5 –/–小鼠的所有区域均表现出较低的组织学评分,其中中间区域达到统计显著性(图 4G)。

图4. Gbp5 –/–小鼠比野生型同窝小鼠对结肠炎具有更强的抵抗力。
(A) 使用同窝野生型 (WT) 和Gbp5 –/–小鼠的实验性结肠炎模型的示意图。(B) 在模型建立的 10 天内小鼠体重的变化。 (C) WT 和Gbp5 –/–小鼠结肠长度的代表性图像。(D) 第10天,WT和Gbp5 –/–小鼠结肠长度的差异。 (E) 第10天小鼠结肠组织苏木精和伊红染色。 (F) 第 10 天WT和Gbp5 –/–小鼠结肠组织的组织学评分。 (G) 第 10 天WT和Gbp5 –/–小鼠结肠组织的组织学评分按区域分层。
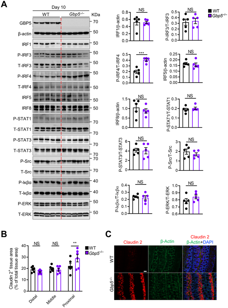
来自Gbp5 –/–小鼠的结肠组织裂解物缺乏GBP5(图 5A)。鉴于GBP5和IRF4都是人类反应的标志物,在患者中具有相关的表达谱,他们在第10天评估了WT和Gbp5 –/–小鼠结肠组织中磷酸化IRF4和总IRF4的水平。与WT小鼠相比,在Gbp5 –/–小鼠中发现磷酸化IRF4占总IRF4的比例明显更高(图5A)。其他相关激酶和信号分子在Gbp5 –/–小鼠和WT小鼠中未见差异,确定了GBP5和IRF4在小鼠结肠炎建立中的作用。这与之前的研究结果一致,即GBP5和IRF4的下调与人类FMT后UC的缓解有关。
接下来,他们探讨了Gbp5 –/–小鼠的差异,这些差异可能在机制上与结肠炎抵抗力的增加有关。在组织学评估中检测到炎症、增生和溃疡的区域(即中段和远端结肠)检查紧密连接标记物claudin 2。紧密连接是确定在疾病缓解中受到调节的关键途径(图 2C),观察到许多紧密连接蛋白上调(图 2E),并且claudin 2 已与结肠炎进展建立了机制联系。在任一区域中均未发现claudin 2表达的差异(图 5B)。他们推测,任何分子变异都可能先于疾病发作,而组织损伤可能会掩盖可检测到的差异。因此,在两组均未检测到组织损伤的近端结肠中,他们评估了claudin 2的差异,并观察到Gbp5 –/–和WT小鼠之间的显著差异(图5B-C)。为了进一步评估这种关系,他们在接触DSS之前(第0天)和之后(第10天)检测了WT小鼠中claudin 2的表达水平。在结肠炎发生后,小鼠远端和中结肠的claudin 2水平显著降低,表明claudin 2水平与结肠炎的组织学检测相关,可能是Gbp5 –/–小鼠结肠炎耐药的关键。

图5. Gbp5 –/–和 WT 小鼠之间的差异蛋白调节。
(A) 第 10 天时WT和Gbp5–/–小鼠中感兴趣蛋白质的表达和磷酸化。(B) 第 10 天时WT和Gbp5–/–小鼠中claudin 2阳性面积相对于总结肠组织面积的定量。 (C)免疫组织化学染色分析。
+ + + + + + + + + + +
结 论
本项研究分析了 FMT 或安慰剂之前和之后的人类结肠粘膜转录组,以鉴定疾病缓解期间受到调节的分子。FMT对转录组的影响高于安慰剂,包括结构、代谢和炎症途径的调节。应答者中的调节途径包括紧密连接、钙信号传导和外源代谢。 FMT 后应答者中显著纵向调节的基因可以将他们与基线时的应答者和无应答者以及 FMT 后的无应答者区分开来,其中GBP5和IRF4下调与缓解相关。GBP5缺失的雌性小鼠比野生型小鼠更能抵抗结肠炎,显示出更高的结肠 IRF4 磷酸化。结肠粘膜反应可区分 FMT 后的 UC 缓解,其中 GBP5 在结肠炎中发挥有害作用。
+ + + + +



English

