文献解读|Nat Commun(16.6):Omicron BA.2 突破性感染对免疫代谢平衡的长期影响:一项为期 6 个月的前瞻性研究
✦ +
+
论文ID
原名:Long-term effects of Omicron BA.2 breakthrough infection on immunity-metabolism balance: a 6-month prospective study
译名:Omicron BA.2 突破性感染对免疫代谢平衡的长期影响:一项为期 6 个月的前瞻性研究
期刊:Nature Communications
影响因子:16.6
发表时间:2024.03.19
DOI号:10.1038/s41467-024-46692-z
背 景
已有长期冠状病毒病(long COVID)和突破性感染(BTI)的报道;然而,Omicron BTI 后长期 COVID 的机制和病理特征仍不清楚。
实验设计

结 果
01
BA.2 BTI 对主要器官和血细胞的长期影响
为了评估轻度 BA.2 BTI 后的长期器官损伤,研究者团队检查了 2 次 Convidecia 疫苗接种的恢复期患者接受 Omicron BA.2 BTI 后的临床肝脏和肾脏参数。观察到蛋白质合成减少,BTI 后三个月血清总蛋白和白蛋白水平下降,然后 BTI 后六个月恢复到正常水平(图1a-b)。肝酶胆碱酯酶(CHE)和α-L-岩藻糖苷酶(AFU)水平在BTI后三个月升高,然后在三个月后急剧下降(图1b),表明BTI后3个月肝脏受损,6个月恢复。其中,BA.2-BTI-3m组丙氨酸转氨酶(ALT)和γ-谷氨酰转移酶(GGT)水平升高的个体较多(图1b)。
此外,BA.2 BTI 后三个月观察到轻度肾损伤,伴有酸性尿液、低尿比重、低血尿素氮 (BUN) 水平、高血清 β2-微球蛋白 (β2-MG) 水平和血清电解质水平波动(钾、钙、氯和磷)(图 1c),表明体内肾小球滤过、肾小管重吸收、代谢和渗透压水平存在潜在损害。这些变化在 BTI 后六个月恢复到正常水平(图 1c)。
为了评估轻度 BA.2 BTI 是否对造血系统产生长期影响,他们分析了红细胞 (RBC)、血小板 (PLT) 和白细胞的水平,这些细胞对于宿主免疫防御、伤口愈合、抗原清除和免疫功能至关重要(图 1d)。在 BA.2-BTI-3m 组中观察到大量红细胞(图 1d)。轻度BA.2 BTI后三个月,淋巴细胞百分比(Lym%)数量仍然明显,但绝对淋巴细胞计数没有显著下降(图 1d)。相应地,中性粒细胞(Neu%)和单核细胞(Mono%)的百分比增加(图 1d)。BA.2 BTI后三个月绝对单核细胞计数保持较高水平,但六个月后恢复到正常水平(图 1d)。

图1. Omicron BA.2 突破性感染 (BTI) 康复者的研究设计和常规血液检查结果。
(a) 研究设计的示意图。(b) BA.2 BTI 后三个月和 BA.2 BTI 后六个月肝功能参数的变化。(c) 肾功能及发电细胞参数变化。(d) BA.2 BTI 后三个月和 BA.2 BTI 后六个月主要红细胞和白细胞水平的动态变化。
02
BA.2 BTI 后六个月患者的体液免疫反应
用2次conconia疫苗和BA.2 BTI混合免疫可产生针对原型、Delta、BA.1、BA.2、BA.2.12.1、BA.2.75、BA.4/5、BF.7、BQ.1和BQ.1.1亚变异体的持久和广泛中和抗体(nab),并对SARS-CoV产生中度交叉中和作用至少6个月(图2a-h)。然而,对XBB、XBB.1.5和CH.1.1亚型有有限的中和作用(图2i-j)。BTI组的所有结果均显著高于对照组(图2)。这表明体液免疫反应在BTI后6个月仍保持活跃,并对某些潜在的广泛关注的病毒突变体(VOC)感染保持一定的预防作用。

图2. SARS-CoV-2 康复者血清中针对 SARS-CoV-2 变种假病毒的中和抗体水平。
(a) SARS-CoV-2 变体刺突蛋白的突变。(b-o) 50%假病毒中和滴度(pVNT50)分析。
03
蛋白质组分析证明凝血障碍和免疫代谢失衡
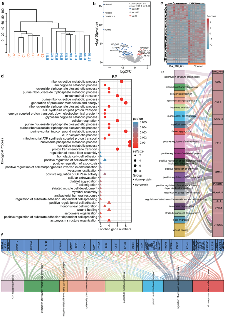
接下来,为了确定驱动长期影响的潜在因素,他们使用蛋白质组分析来全面表征 BA.2 BTI 后六个月恢复期患者血清蛋白质组的变化。本研究在 18 个样本(包括 10 名轻度 BA.2 BTI 康复者和 8 名健康人,所有样本均来自男性参与者)中共鉴定出 1824 个蛋白质。结果显示BA.2-BTI-6m和对照组的蛋白质表达谱分为两个聚类(图 3a)。与BA.2-BTI-6m组中的对照相比,差异分析鉴定出22个显著上调的蛋白质和58个显著下调的蛋白质(图 3b-c)。BTI组中主要上调的蛋白由基因IGKV1D-33、UNC13D、CARHSP1、SYTL4、LIMS1和ARHGAP45编码,而下调的蛋白包括MT-CO2、ATP5MG、ALDH7A1、PLCXD1和SULT2B1(图 3b)。仅在对照组中检测到 PSMD12、PHGDH、DNASE1L2和RDH12 (图3b)。功能分析显示,上调的蛋白主要涉及肌动球蛋白结构、伤口愈合、PLT、单核细胞迁移、细胞粘附和GTPase活性,表明轻度BA.2 BTI 后六个月,机体仍处于应激和免疫激活状态(图 3d)。下调的蛋白主要涉及核糖核苷酸、核苷酸代谢、ATP合成、线粒体代谢和质子跨膜转运,表明恢复期患者的物质代谢和氧化供能受到长期影响(图3d)。他们观察到BA.2-BTI-6m组的整体免疫和细胞免疫状态更加活跃。与免疫系统相关的上调可变蛋白,尤其是那些涉及对外来抗原(病毒、细菌和寄生虫)免疫的可变蛋白,比下调的可变蛋白更多(图S3a)。具体而言,BA.2-BTI-6m组中的一些多功能蛋白,例如F11R、CSRP1、LIMS1、PPKAR1A、CD47和SYTL14基因编码蛋白,共同维持活性生物信号(图 3e)。相反,由ATP5MG、ATP5F1C、ATP5PD、ATP5PO、COX2、DLD、DLST、ENO3、PGK2、PGM1和FASN编码的关键蛋白下调,共同下调多种代谢相关通路,包括ATP、核苷酸和蛋白质代谢(图 3f)。蛋白-蛋白相互作用分析表明,由CD47、MFGE8、EPX、F11R、TFPI、ILK、ITGA2B、FCER1G、PHGDH、LMNA和FASN编码的连接蛋白参与了免疫、凝血和代谢的两条或两条以上相关通路,在这些通路的调控中发挥了关键作用(图S3b)。

图3. BA.2-突破性感染(BTI)-6m 组和对照组之间外周血单核细胞差异的蛋白质组学分析。
(a) 树聚类图描述了两组之间的样本分离。(b) 火山图显示了两组之间的差异蛋白。(c) 热图显示了对照组和 BA.2-BTI-6m 组中的差异蛋白。(d) 气泡图显示富集的差异表达蛋白的生物学过程和功能。(e) 桑基图显示了上调蛋白质和富集生物过程之间的关系。(f) 桑基图显示下调蛋白质和富集生物过程之间的关系。

图S3. 可变蛋白和蛋白-蛋白相互作用分析。
(a)与对照组相比,BA.2-BTI-6m的可变蛋白分布。该图显示了每个Level2 KEGG通路上注释的可变蛋白的比例(%)。(b)可变的蛋白质-蛋白质相互作用。
04
BA.2-BTI患者PBMC的单细胞组成特征
为了进一步了解 BA.2-BTI 后六个月患者的恢复情况,他们使用单细胞 RNA 测序 (scRNA-seq) 来评估外周血单核细胞 (PBMC) 组成、基因表达和免疫组库的变化。他们鉴定了18种细胞类型,包括CD4 T细胞亚群、CD8 T细胞亚群、γδ T细胞(gdT)、粘膜相关不变T(MAIT)细胞、B细胞、自然杀伤细胞(NK)、单核细胞(Mono)、树突状细胞(DC)、浆细胞样树突状细胞(pdc)和PLT(图4a-c)。这些细胞类型在对照组和BA.2-BTI-6m组之间分布均匀,批间效应不显著(图4b)。此外,他们使用更精细的Milo算法来识别细胞聚类丰度的潜在差异,发现对照组和BA.2-BTI-6m组之间的多细胞比例没有显著差异(图4d-f),这表明细胞比例恢复到正常水平,与临床实验室检查结果一致。他们还计算了不同细胞类型的差异表达基因(deg),发现NK细胞的deg数量最多,表明它们的基因表达在长期内受到影响(图4g)。此外,他们检查了不同细胞类型中 DEG 富集的功能模块,发现 PBMC 共有的激活模块集中响应未折叠或拓扑错误的蛋白质、转录、白细胞/T 细胞激活和抗原呈递、内在凋亡信号传导等(图 4h)。相比之下,共有的下调模块集中在细胞质翻译、核糖体加工和组装、ATP代谢过程和蛋白质泛素化调控(图 4i)。

图4. scRNA-seq表征了外周血单核细胞 (PBMC) 的细胞和分子变化。
(a) UMAP图表显示 PBMC 的细胞类型和聚类。 (b) UMAP图显示了对照组和BA.2-BTI-6m组中PBMC的细胞类型和聚集。(c) 具有对应于不同细胞类型的标记基因的点图。(d) 堆叠条形图显示单个样本中不同细胞类型的比例。(e) UMAP图显示了对照组和基于Milo算法识别的BA.2-BTI-6m组之间细胞组成的差异。(f) 显示了基于 Milo 算法识别的对照组和 BA.2-BTI-6m 组中细胞组成的差异倍数。(g) 对照组和BA.2-BTI-6m组不同细胞类型中差异表达基因的数量。 (h) 气泡图显示不同细胞类型中显著上调的基因富集的生物功能。(i) 气泡图显示不同细胞类型中显著下调的基因富集的生物功能。
05
先天免疫细胞受到 BA.2 BTI 的深刻影响
接下来。他们重点关注 NK 和 CD14 Mono 细胞(图5a),它们表现出更多的 DEG(图 4g)。他们检测了 NK 细胞效应蛋白(如颗粒酶和穿孔素)的变化。结果显示,BA.2-BTI-6m组中GZMH和GNLY显著上调,而GZMB、PRF1和IFNG显著下调(图5b)。NK细胞有305个DEG,上调最多的基因是TUBB4B、MTRNR2L12、FOSB、TUBA1B和KLF2等,而下调最多的基因是XCL1、IFITM3、LAIR2、CCL4和MYOM2等(图 5c)。功能分析表明T细胞激活、病毒应答、白细胞粘附、白细胞免疫和干扰素等相关过程的富集(图 5d)。他们进一步将CD4单核细胞聚集成4个聚类,并试图确定单核细胞状态 1 (MS1) 细相关亚群,这些亚群与严重的COVID-19和败血症相关,其在感染后6个月的变化尚不清楚。结果表明,聚类0是潜在的MS1,MS1标记如ALOX5AP、RETN、THBS1等发生高表达(图5e-f)。
BA.2-BTI-6m组上调最多的基因有TMEM176B、TMEM176A、HLA-DQA1、CD52、DNAAF1等,下调最多的基因有TMA7、AC020656.1、SMDT1、DDIT4等(图5g)。功能富集分析显示,BA.2-BTI-6m组MS1相关细胞表现出抗原呈递、T细胞活化和造血调节活性,而核糖体生物发生和ATP代谢过程受到抑制(图5h)。基因集评分的结果与富集分析一致,即骨髓单核细胞表现出抗原呈递活性增加和蛋白质加工活性降低(图 5i)。这些结果表明BA.2-BTI-6m组骨髓细胞的碱性蛋白合成减少,但仍保留了良好的免疫预激活状态。

图5. scRNA-seq用于表征先天免疫细胞的细胞和分子变化。
(a) UMAP图可视化先天免疫细胞的类型和聚类。(b) 小提琴图显示对照组和 BA.2-BTI-6m 组中 NK 细胞效应蛋白的表达水平。(c) 火山图显示两组 NK 细胞中差异表达的基因。(d) 气泡图显示 NK 细胞中差异表达基因富集的生物学功能。(e) UMAP 图显示 CD14 单核细胞亚群。(f) UMAP 图显示 MS1 细胞基因标记的表达水平。(g) 火山图显示两组 MS1 细胞中差异表达的基因。(h) 气泡图显示 MS1 细胞中差异表达基因富集的生物功能。(i) 箱线图显示先天免疫细胞的蛋白质加工和抗原呈递活性评分的差异。
06
BA.2 BTI 后六个月的 T 细胞表达和 TCR 库
他们进一步分析了九个T细胞亚群之间细胞毒性反应的差异(图 6a),发现BA.2-BTI-6m组的T细胞亚群的细胞毒性是异质的。具体来说,BA.2-BTI-6m组中效应记忆CD8 T细胞(CD8 TEM)的T细胞毒性显著增加,而gdT细胞的T细胞毒性显著降低,这表明BA.2 BTI对其的影响与其他子集相比更持久(图 6b)。他们还关注了 Treg 细胞,它们在感染过程中维持免疫抑制和耐受性方面发挥着重要作用。结果显示,BA.2-BTI-6m组中Treg激活评分或DEG没有显著差异(图 6c),但与Treg活性抑制相关的IRF1基因显著上调(图 6d)。进一步差异分析鉴定出Treg的51个DEG,功能富集表明它们主要参与RNA剪接、对未折叠蛋白的反应、蛋白泛素化的调节和磷酸酶活性(图 6e)。
他们同时检测了T细胞受体(TCR)序列以阐明 T 细胞库的变化。总体而言,除了gdT细胞检测到的TCR序列较少外,T细胞检测到了近50%-60%的TCR(图 6f-g)。TCR克隆多样性分析显示BA.2-BTI-6m和对照组之间没有显著差异,表明BA.2-BTI-6m的TCR库在这个时间点已经稳定(图 6h)。进一步分析表明,不同T细胞亚群之间的克隆扩增存在差异,显著扩增的克隆型主要集中在对照组和BA.2-BTI-6m组的CD8 TEM和效应记忆CD4 T细胞(CD4 TEM)中(图 6j)。这表明记忆 T 细胞水平在接种疫苗或 BTI 后可能会经历持久的动态变化。另外, BA.2-BTI-6m组中度扩增的TCR比对照组高2.637%,而其他类型TCR的差异约为1%(图 6k)。他们分别从对照组和BA.2-BTI-6m组中提取了10个特异性扩增最多的CDR3克隆型序列(图 6l)。正如预期的那样,个体之间的 TCR 存在显著差异,并且共有克隆的比例有限(图 6m-n)。扩增的T细胞上调细胞杀伤效应蛋白,如颗粒酶(GZMB, GZMH)、穿孔素(PRF1)和颗粒蛋白(GNLY),下调幼稚T细胞标志物,如LTB、IL7R和TCF7等(图6o)。进一步的功能富集分析表明,上调基因主要参与T细胞活化、T细胞分化和宿主防御,而下调基因不仅在T细胞中富集,还参与造血调节、钙离子反应、对拓扑不正确蛋白和未折叠蛋白的反应(图6p)。这些结果表明,BTI 六个月后,扩增和非扩增 T 细胞的功能存在差异。

图6. 表征 T 细胞分子和 TCR 的变化。
(a) 显示 T 细胞亚群和聚类的 UMAP图表。 (b) 箱线图显示两组之间 T 细胞毒性评分的差异。(c) 箱线图显示两组之间 Treg 激活基因集评分的差异。(d) 小提琴图显示对照组和BA.2-BTI-6m组中Treg活性抑制基因的表达水平。(e) 热图显示了Treg差异基因富集的生物学过程。(f) UMAP 图显示带有 TCR 信息的 T 细胞。(g) 条形图显示 T 细胞亚群中检测到的 TCR 比例。(h) 显示单个样本的 TCR 克隆比例的条形图。 (i) 条形图显示两组之间 TCR 多样性的差异。(j) 显示克隆 T 细胞亚群比例的堆积条形图。(k) 圆形图显示对照组和BA.2-BTI-6m组中不同频率TCR的比例。(l) 条形图显示在对照或 BA.2-BTI-6m 组中专门扩增的前 10 个 TCR CDR3 序列。(m) 维恩图显示对照组样本中 TCR 的交集。(n) 维恩图显示BA.2-BTI-6m 组样品的 TCR 交集。(o) 小提琴图显示 CD8 TEM 中前 10 个上调和下调的差异基因。(p) 通过 CD8 TEM 对上调和下调的 DEG 进行功能富集分析。
07
BA.2 BTI 六个月后 B 细胞表达和 BCR 库
他们对 B 细胞亚群进行了细分,并确定了四个主要亚群:幼稚 B 细胞 (MS4A1+ IGHD +)、生发中心 B 细胞 (MS4A1+NEIL1 +)、记忆 B 细胞 (MS4A1+ CD27 +) 和中间 B 细胞 (IGHD+CD27+) (图 7 a-b)。活性分析显示,感染后6个月,幼稚B细胞、记忆B细胞和中间B细胞的B细胞受体(BCR)信号和B细胞激活分数仍然显著增加(图 7c)。BA.2-BTI-6m组中幼稚B细胞中显著上调的基因包括HSPA1B、DNAJB1、FOSB、HSP90AA1、IFRD1、HSPA8、PRDX1、HSPH1、FOS等,下调的基因包括RPS26、TMA7、SMDT1 、CRIP1、ARHGAP24、RPL37、RPS29、ATP5F1E、RPS21和RPL37A等(图 7d-e)。KEGG富集分析显示,下调的基因主要参与核糖体和COVID-19通路,而上调的基因参与抗原呈递、IL-17信号通路、MAPK信号通路和感染通路(图7f)。总体而言,除了JAK-STAT信号通路外,抗原呈递、干扰素、B细胞激活和BCR信号传导与各种SARS-CoV-2变体的中和活性呈正相关(图7g)。
他们还检测了 BCR 序列,发现具有配对重链和轻链的 B 细胞亚群约占 40-65%。 (图 7h-i)。BCR库多样性分析显示BA.2-BTI-6m和对照组之间没有显著差异(图 7j),表明受感染的B细胞在六个月后恢复到正常状态。与T细胞不同,他们在BCR中没有发现中频或高频克隆B细胞,而仅发现一些低频扩增克隆型(图 7k)。与对照组相比,在 BA.2-BTI-6m 中观察到扩增 BCR 的比例略高(3.258% vs 2.336%)(图 7k),表明 BA.2-BTI-6m 组中的 B 细胞保留了稍微活跃的状态,可能与 BA.2 诱导的长期免疫激活有关,与血清中和结果一致。 进一步分析表明,检测到的克隆扩增主要集中在中间B、记忆和幼稚细胞聚类中(图 7l)。鉴于该BCR克隆型可能是针对SARS-CoV-2的广谱NAb的来源,他们从BTI和对照组中提取了特异性克隆扩增BCR的CDR3序列(图7m)。其中,CARDRGYNTEGFDYW_CAAWDDSLSGHVF是感染组中比例最高的特定克隆类型。

图7. 表征了 B 细胞分子和 B 细胞受体 (BCR) 的变化。
(a) 显示 B 细胞亚群和聚类的 UMAP 图表。 (b) UMAP 图显示 B 细胞亚群中标记基因的表达。(c) 箱线图显示对照组和 BA.2-BTI-6m 组之间抗原加工和呈递以及 B 细胞亚群的 B 细胞活化评分的差异。 (d-e) 小提琴图显示了幼稚 B 细胞中前 10 个上调和下调的差异基因。(f)差异基因的功能富集分析。 (g) 不同病毒株的抗原呈递、干扰素和B细胞激活模块评分和中和活性之间的相关性。(h) UMAP 图显示带有 BCR 信息的 B 细胞。(i) 条形图显示 B 细胞亚群中检测到的 BCR 比例。(j) 条形图指示单个样本的 BCR 克隆比例。(k) 圆形图显示了对照组和BA.2-BTI-6m组中不同频率的BCR的比例。(l) 堆积条形图显示 B 细胞亚群中克隆亚型的比例。 (m) 条形图显示对照组和 BA.2-BTI-6m 组中扩增最多的特定 BCR CDR3 序列。
08
BA.2 BTI 后患者代谢特征相关参数的变化
他们回顾性分析了与免疫和代谢相关的其他临床参数。特别是,BA.2 BTI后观察到激素紊乱,因为催乳素、雌二醇、T3、T4和皮质醇水平在BA.2 BTI后三个月上调,并且催乳素和皮质醇水平即使在六个月后也没有恢复正常(图8a)。各种激素的协调维持着机体的新陈代谢和功能。催乳素具有激素和细胞因子的生物活性,通过催乳素受体在T细胞、B细胞、NK细胞等免疫细胞上的表达,调节细胞免疫和体液免疫。但如果过度活跃,催乳素可能有害。皮质醇在机体的物质代谢、稳态应激反应、免疫功能和各器官的生理功能中起着至关重要的作用。重要的是,肝肾损伤和激素水平异常可引起代谢紊乱,中期血清葡萄糖水平(糖化白蛋白,GA)的极端变化表明,在ba2 BTI后6个月仍未恢复到对照组水平(图8a),这表明糖代谢长期受到影响。皮质醇促进糖原磷酸化酶的激活,这是肾上腺素对糖原分解的作用所必需的。因此,皮质醇的变化可能与免疫和GA异常有关。脂质代谢也受到干扰,脂酶和低密度脂蛋白(LDL)水平分别在BTI后3个月和6个月先下降后上升(图8a),但有恢复趋势。
血常规及蛋白质组学分析均发现凝血功能受损。凝血试验进一步证实了严重损伤,轻度BA.2 BTI后3个月凝血酶原时间活性(PTA)和纤维蛋白原(FIB)水平降低,凝血酶原时间(PT)、PT比值(PTR)、凝血酶时间(TT)和国际标准化比值(INR)升高(图 8b)。特别是,在BA.2 BTI后6个月,PT、PTR、活化的部分凝血活素时间(APTT)、APTT比率和INR随着PTA的进一步降低而进一步增加。TT和FIB水平在BA.2 BTI后六个月恢复到正常水平(图 8b),说明凝血恢复可能需要更长的时间。

图8. BA.2 BTI 康复者与代谢和免疫相关的补充参数以及凝血曲线的变化。
(a) 激素、血脂和血糖的动态水平。(b) 指示凝血系统功能的参数变化。
+ + + + + + + + + + +
结 论
本项研究通过常规血液检测、蛋白质组分析和scRNA-seq对轻度 BA.2 BTI 康复者进行了为期六个月的随访,发现主要器官表现出短暂的功能障碍,并在 BA.2 BTI 后约六个月内恢复正常,观察到针对主要循环亚变体的持久且有效的中和抗体水平,表明混合体液免疫保持活跃。然而,根据蛋白质组学分析,血小板可能需要更长的时间才能恢复,这也显示了 BA.2 BTI 后六个月的凝血障碍以及抗病原体免疫和代谢之间的不平衡。然后通过对激素水平异常、低血糖水平和凝血特征的回顾性分析证实了免疫代谢失衡。长期凝血功能障碍以及物质代谢和免疫失衡可能会导致长期新冠肺炎的发展,并可作为评估 Omicron 亚变体 BTI 后的恢复和长期影响的有用指标。
+ + + + +



English

