文献解读|Cell Rep Med(14.3):脑损伤的极早产儿的神经活性代谢物和胆汁酸发生改变
✦ +
+
论文ID
原名:Neuroactive metabolites and bile acids are altered in extremely premature infants with brain injury
译名:脑损伤的极早产儿的神经活性代谢物和胆汁酸发生改变
期刊:Cell Reports Medicine
影响因子:14.3
发表时间:2024.03.21
DOI号:10.1016/j.xcrm.2024.101480
背 景
极早产儿在妊娠 28 周之前出生,是一个高度脆弱的患者群体。尽管早产儿的总体存活率在过去几十年中有所提高,但仍有大量婴儿患有严重的疾病和终生神经发育障碍。肠道微生物群与患有脑损伤的极早产儿的病理性神经生理学进化有关。婴儿的确切潜在机制及其相关代谢特征尚不完全清楚。
实验设计

结 果
01
极早产儿血浆和粪便代谢组随时间的变化
研究队从同一家医院住院的 51 名极早产儿组成的队列中,在五个时间点(第 3 天、第 7 天、第 28 天、校正第 32 周和足月等效年龄)采集了 120 个血浆样本,在三个时间点(第 7 天、第 28 天和足月等效年龄)采集了 75 个粪便样本。该队列由两组患者组成,一组具有与年龄相匹配的发现或在足月等效年龄时通过颅脑 MRI 诊断出轻度脑损伤,称为对照组(CTR),另一组具有病理性和严重脑损伤,命名为病理组(PAT)(图1A)。病理组所有婴儿均出现早产儿视网膜病变(ROP),且与实验组有显著相关性。
为了表征肠道和血浆代谢组,每个样品都通过液相色谱 (LC)-高分辨率质谱 (HRMS)以非靶向方式进行分析,使用两种互补的分离方法,即反相和亲水相互作用色谱法,在正负极性模式下,以确保覆盖广谱的代谢物。为了总体了解各组之间随时间变化的差异,他们对非靶向 LC-HRMS 实验的组合数据进行了主成分分析 (PCA)。
随后进行排列多变量方差分析 (PERMANOVA),发现时间点是一个重要因素,实验组解释了血浆 <1% 和粪便 <1% 的 PERMANOVA 变异,而患者 ID 解释了血浆中 30% 和粪便中 55% 的PERMANOVA 变异。此外,他们对血浆和粪便中不同采样时间点样本的离散度(到质心的平均欧氏距离)进行了分析(图1B-C)。通过方差分析,血浆和粪便中基于时间点的离散度差异具有统计学意义。

图1. 研究设计和随时间变化的代谢组差异。
(A) 研究设计。(B-C) 非靶向代谢组学数据集的主成分分析(PCA) 以及离散度分析。
02
从代谢通路角度来分析代谢变化
为了将非靶向 LC-HRMS 实验纳入生物学背景,他们使用了 mummichog、基于推定化合物注释的通路富集工具,以及基因集富集分析相关方法(图2A -C)。发现了血浆、粪便以及血浆和粪便之间的交叉点中代谢通路的改变(图2A -C)。通路富集分析仅限于预定义的人类基因组规模代谢模型,其在微生物通路分析中的应用受到限制。因此,他们还使用 mummichog软件创建了粪便样本的活动网络(图 2 D-2F)。
第 3 天、第 7 天和第 28 天,血浆中几种氨基酸的代谢受到显著调节,包括第 3 天和第 28 天的谷氨酸(一种重要的神经递质)的代谢。此外,涉及碳水化合物代谢的通路在第 7 天发生显著改变,在第 28 天发生较小程度的改变。
在所有三个时间点,生物蝶呤代谢通路均显著富集。在第 7 天和第 28 天,粪便中涉及碳水化合物代谢的各种通路均受到显著调节。粪便中的尿素循环通路在第 28 天和足月当量年龄也受到显著影响。在第28天和足月年龄的粪便中,酪氨酸代谢(与神经递质多巴胺的合成相关)发生了显著变化。每个采样时间点粪便中的生物蝶呤代谢均受到显著影响。在粪便的活动网络中(图2D),氨基酸与丙酮酸及其相关代谢物在所有三个时间点都是最突出且关联性显著的代谢物。

图2. 通路水平代谢变化。
(A–C)血浆、粪便和交叉点的富集代谢通路及其组合 p 值。(D) mummichog 创建的活性网络。
03
血浆中的代谢特征在分娩后 3 天就已经分化
在第三天,对代谢组学数据的非靶向评估揭示了112个显著改变的特征,其log2差异倍数(FC)大于|2|(图3A-H)。实验组间具有最高区别力和最高注释置信度的代谢物包括胆汁酸偶联的牛磺酸-1-羟基胆酸、类固醇硫酸酯11,20-二氧基-5b-孕烷-3-α,17,21-三醇-3-硫酸盐、羟基苯乳酸和4-羟基肉桂酸及其糖苷1- o-对香豆醇-β- d -葡萄糖。在筛选过程中,26种代谢物发生了显著变化,其中包括氨基酸丙氨酸、谷氨酰胺、天冬酰胺、丝氨酸、同型丝氨酸、瓜氨酸、肌氨酸、乙醛酸、TRP代谢物色胺、半乳糖代谢物半乳糖醇和半乳糖醛酸,以及硫酸盐化合物19-去甲睾酮硫酸盐、多巴胺3- o -硫酸盐、3-β、16α-二羟基雄烯酮硫酸盐和3,5-四氢醛固酮硫酸盐.
在第7天,在非靶向评估中观察到12个log2 FC大于|2|的显著改变特征,在靶向评估范围内观察到4个代谢物显著改变,主要代谢物为硫代氨酸和色氨酸代谢物色胺、吲哚丙烯酸和吲哚乳酸。
在第28天,log2 FC大于|2|的显著变化特征由39个特征组成。实验组间差异最大、注释置信度最高的代谢物组是n -烷基化乙醇胺,包括n -癸基乙醇胺、n -癸基二乙醇胺、n -十二烷基乙醇胺、n -癸基乙醇胺和n -辛基乙醇胺。在针对性评价中,只有n -乙酰瓜氨酸认为具有显著性。此外,病理组对甲酚硫酸盐水平升高。
对第32周血浆代谢组学数据的非靶向评估显示,具有72个显著改变的特征,log2 FC大于2。实验组间差异最大的代谢物包括胆汁酸糖鹅脱氧胆酸-7-硫酸酯、7-氧糖羟氧胆酸和7-氧猪脱氧胆酸。在筛选中,六种代谢物在两组之间有显著改变,包括亚精胺、犬尿酸、异柠檬酸和硫酸化化合物多巴胺3- o -硫酸盐、雌三醇3-硫酸盐和皮质醇21-硫酸盐。
在足月等效年龄,总体而言,在非靶向评估中,log2 FC大于|2|的9个特征显著改变,在筛查中未发现显著改变的代谢物。各实验组间代谢物差异最大的是烟酸和缬氨酸。

图3. 血浆和粪便中不同时间点各组间选定代谢物的变化。
(A–G) 代谢物分析的箱线图。(H) 所有时间点组间差异代谢物和通路的选择性概述。
04
肠道微生物组与粪便中观察到的神经活性化合物之间的相关性
他们从这组极早产儿中获得的粪便样本的16S rRNA基因扩增子测序结果,以及细胞因子、生长因子和T细胞谱,与本研究所有采样时间点和样本的靶向和非靶向代谢组学实验数据相关(图4A-B)。
在血浆样本中,色胺与促炎因子白细胞介素22(IL-22)、肿瘤坏死因子α(TNF-α)和CXCL12呈显著正相关,这些因子在神经发生和神经炎症中发挥作用(图4A)。其他TRP代谢物,即吲哚丙酸、吲哚丙烯酸和吲哚乳酸,与肠球菌和链球菌呈负相关,与生长因子脑源性神经营养因子(BDNF)、血小板源性生长因子BB (PDGF-BB)以及与神经保护和抗炎活性相关的趋化因子CXCL3呈正相关,而吲哚乙酸和吲哚-3-乙醛呈负相关。胆红素、胆绿素、氧-δ-胆红素以及对甲酚硫酸盐、犬尿酸、半乳糖酸等化合物均与促炎因子γδ-T细胞、Vδ2+ γδ-T细胞、TNF-α、IL-6、IL-1β、IL-8呈负相关,同时与抗炎因子调节性T细胞、CXCL3呈正相关。肠球菌、链球菌和γδ-T细胞与3-羟基辛酸呈正相关,生长因子BDNF和PDGF-BB也呈正相关。化合物苯丙氨酸、酪氨酸、丝氨酸、腺苷、半乳糖醇、蛋氨酸磺酸和4-羟基苯甲酸与幼稚CD4+ T细胞和效应记忆CD4+ T细胞呈负相关。克雷伯菌与半乳糖醇和GABA呈负相关。
在粪便样本中,他们观察到克雷伯菌与羟脯氨酸、苯丙氨酸和5-羟基吲哚之间存在显著的负相关(图4B)。神经递质GABA和n -乙酰- l-天冬氨酸(神经元二肽n -乙酰天冬氨酸谷氨酸的前体)之间也存在显著负相关。葡萄球菌与三甲胺氧化物、谷氨酰胺、天冬酰胺和唾液酸n -乙酰神经氨酸呈强正相关,但与神经活性TRP代谢物吲哚呈负相关。色氨酸也是一种神经活性色氨酸代谢物,与肠球菌呈正相关,肉碱和n -乙酰- l-天冬氨酸也是如此。肠球菌与粪便中氨基酸酪氨酸丰度呈显著负相关。

图4. 多组学相关矩阵。
(A-B)16S rRNA 微生物组、T 细胞、细胞因子和生长因子数据与所有时间点代谢组学数据的相关矩阵。
05
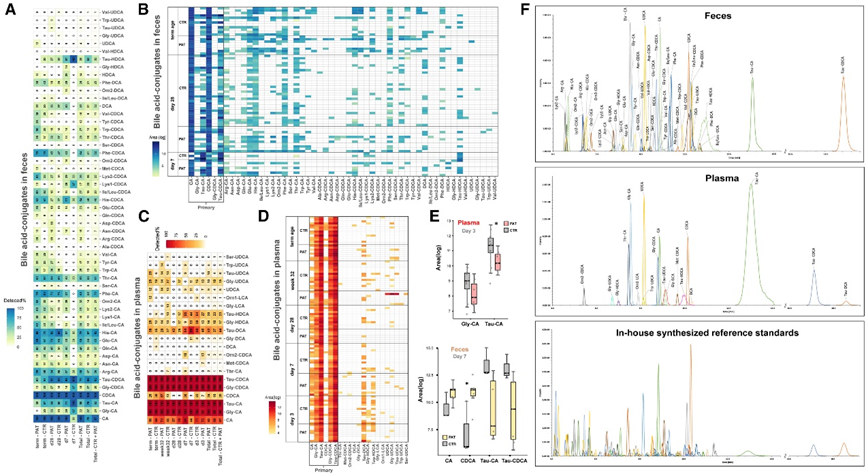
极早产儿血浆和粪便的胆汁酸谱分析
他们批量合成了120多种参考标准,包括迄今为止描述的大多数细菌衍生的胆汁酸和氨基酸偶联物,包括初级胆汁酸CA和CDCA,次级胆汁酸UDCA, DCA, HDCA和LCA, 19种氨基酸和牛磺酸。建立了一种针对游离胆汁酸及其偶联物的LC-MS/MS方法,可以定量分析120种分析物,同时保证了同分异构体胆汁酸CDCA、HDCA、DCA和UDCA及其偶联物的色谱分离(图5A-C)。
在血浆样本中检测到六种最近描述的胆汁酸偶联物(图5D),有趣的是,包括鸟氨酸- lca,它在粪便样品中没有以自由形式或偶联形式检测到。此外,在第3天的大多数样品中已经观察到次级胆汁酸HDCA和DCA的牛磺酸偶联物。此外,病理组在第3天检测到牛磺酸-ca (Tau-CA)和甘氨酸-ca (Gly-CA)水平较低。
在极早产儿的粪便样本中,他们发现了40种胆汁酸偶联物(图5B),不包括石胆酸偶联物,观察到在实验组之间原胆汁酸CDCA、CA及其牛磺酸偶联物的丰度之间有相关性(图5E)。
粪便中CDCA的增加以及Tau-CDCA的减少可能是肠道细菌代谢普遍或胆汁酸特异性升高的指标。CDCA 可以降低跨上皮电阻,增加肠道通透性,并提高 IL-8、IL-6、TNF-α 和 VEGF 释放水平。与粪便样品相比,血浆样品中仅少量检测到六种胆汁酸氨基酸偶联物(图 5C-F)。

图5. 粪便和血浆中胆汁酸及其结合物的分布。
(A-C)不同时间点实验组中胆汁酸的存在(%)。(B-D) 各个样品的胆汁酸谱。(E) 实验组之间胆汁酸变化的箱线图。(F) 检测到的分析物的色谱峰。
+ + + + + + + + + + +
结 论
本研究分析了从 51 名极早产儿在几个时间点获得的样本的粪便和血浆代谢组学数据,这些数据与 16S rRNA 基因扩增子肠道微生物组概况以及患者细胞因子、生长因子和 T 细胞概况整合。有和无脑损伤的婴儿之间的神经活性代谢物早期开始分化,在血浆和粪便中检测到几种细菌来源的胆汁酸氨基酸结合物,这些结果为了解极早产儿的早期代谢组提供了见解。
+ + + + +



English

