文献解读|Cell Rep(8.8):滋养细胞信号促进子宫内膜干扰素反应和脂质代谢,确保正常蜕膜化
✦ +
+
论文ID
原名:Trophoblastic signals facilitate endometrial interferon response and lipid metabolism, ensuring normal decidualization
译名:滋养细胞信号促进子宫内膜干扰素反应和脂质代谢,确保正常蜕膜化
期刊:Cell Reports
影响因子:8.8
发表时间:2024.05.18
DOI号:10.1016/j.celrep.2024.114246
背 景
蜕膜在为胎盘形成前发育中的孕胎提供结构和营养支持方面发挥着至关重要的作用。胚胎附着后,胚胎成分与蜕膜组织密切相互作用。虽然有证据表明胚胎衍生因子参与与子宫的相互作用,但它们对着床后蜕膜发育的影响程度需要进一步研究。
实验设计

结 果
01
Prl3d1阳性TGC的消除会损害妊娠早期的蜕膜化
胚胎附着后,源自滋养外胚层(TE)的初级滋养层巨细胞(pTGC)侵入蜕膜,并参与母体组织重塑,形成最初的母体-胚胎界面。pTGC 从妊娠第 5.5 天开始特异性表达Prl3d1,并形成孕体的最外层(图 1 A)。为了探索 pTGCs在妊娠期间的生理重要性,通过将 Prl3d1Cre/Cre 小鼠与白喉毒素 A (R26DTA/DTA) 小鼠杂交,得到 Prl3d1Cre/+; R26DTA/+ 胚胎(以下称为 DTA;具有 DTA 胚胎的蜕膜称为 DTA 蜕膜)(图 1 B-D)。野生型(WT)和DTA胚胎均正常植入子宫(图1E),而DTA植入位点(IS)的平均重量在第6.5天(D6.5)和第8天显著低于WT IS(图1F) 。因此,第 8 天 DTA 组的胚胎生长明显延迟(图 1 G)。第 6.5 天观察到的 DTA 孕体和蜕膜异常并非由细胞凋亡引起,这通过不存在裂解的 caspase-3 免疫染色信号来证明(图 1 H)。此外,与 WT 蜕膜相比,DTA 蜕膜中蜕膜标记Prl8a2的 mRNA 表达和蛋白质丰度均降低(图1I-K)。这些结果表明,pTGC 的特异性消除损害了妊娠早期的蜕膜化。

图1. Prl3d1阳性TGC的缺失会损害妊娠早期的蜕膜化。
(A) Prl3d1阳性TGC的敲除会损害妊娠早期的蜕膜化。(B) pTGC 敲除策略示意图。(C-D)免疫荧光分析。(E) WT 组和 DTA 组小鼠第 6.5 天和第 8 天子宫的代表性图像。(F) WT 和 DTA 小鼠在第 6.5 天和第 8 天的 IS 重量。(G) 妊娠早期 WT 和 DTA 胚胎的苏木精和伊红 (H&E) 染色表明第 8 天 DTA 子宫内的胚胎发育迟缓。(H)免疫组织化学染色。(I)第 6.5 天 WT 和 DTA 子宫中蜕膜标志物Prl8a2 mRNA(上)的原位杂交和 PRL8A2 蛋白(下)的免疫荧光染色。(J)第 6.5 天 WT 和 DTA IS 中Prl8a2的实时 qPCR 分析。(K)第 6.5 天 WT 和 DTA 子宫中 PRL8A2 的免疫印迹分析。
02
pTGC 的缺失会破坏蜕膜中的基因表达模式
为了进一步研究 pTGC 缺失后蜕膜化受损的分子机制,他们在第 6.5 天和第 8 天对 WT 组和 DTA 组的子宫组织进行了转录组分析(RNA-seq)。通过转录组数据的主成分分析 (PCA),WT 组和 DTA 组之间的方差在第 6.5 天显著,并在第 8 天减小(图 2 A)。在第 6.5 天 DTA 与 WT 和第 8 天的比较中确定的所有差异表达基因(DEG)时,第 6.5 天 DTA 组在所有组中表现出最显著的差异趋势DTA 与 WT(图 2 B)。蜕膜化的关键基因,如Wnt4、Bmp2和Alpl,或与蜕膜功能相关的基因,如Hsd11b2,在蜕膜后6.5天表达异常(图2C)。通过实时荧光定量PCR (real-time qPCR)分析验证这些基因的变化(图2D)。除表达水平外,这些基因的时空表达模式在WT组和DTA组之间也存在差异。与之前的研究一致,Wnt4和Bmp2的表达在第6.5天和第8天定位于WT蜕膜的次级蜕膜区(SDZ)。然而,在DTA组中,Wnt4和Bmp2在推定PDZ的孕体附近表达(图2E)。同样,Alpl的表达在第 6.5 天 DTA 蜕膜中毗邻孕体的推测 PDZ 中显示受损定位(图 2 E)。此外,Hsd11b2在 D6.5 的 DTA 蜕膜推测的 PDZ 中出现异常表达(图 2 E)。其他基因,如Bmp7,在 DTA 蜕膜中也表现出区域化表达受损(图 S2)。这些数据表明 pTGC 的缺失导致推测的 PDZ 发育不良并扰乱时空蜕膜化。

图2. pTGC 的缺失破坏了蜕膜中基因表达的模式。
(A) RNA-seq 谱的 PCA 图描述了第 6.5 天和第 8 天 WT 和 DTA 蜕膜组织之间的差异。(B) 第 6.5 天 DTA 与 WT 和第 8 天 DTA 与 WT 的 DEG 热图。(C) 第 6.5 天 DTA 与 WT 蜕膜组织中 DEG 的火山图。
(D)第6.5天WT和DTA子宫中Wnt4、Bmp2、Alpl和Hsd11b2相对表达水平的实时qPCR分析。(E)第6.5天和第8天WT和DTA子宫中Wnt4、Bmp2、Alpl和Hsd11b2的原位杂交。
03
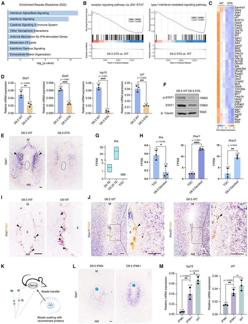
pTGC 衍生的 IFNK 增强妊娠早期蜕膜干扰素反应
通过EnrichR分析的无偏排序,观察到D6.5 DTA蜕膜中基因下调最显著改变的生物过程之一是干扰素(IFN)信号通路(图3A),基因集富集也证明了这一点分析 (GSEA)(图 3 B)。此外,伴随着在 IFN 信号转导和炎症中发挥关键作用的 janus 激酶信号转导子和转录激活子 (JAK-STAT) 信号通路的下调(图 3 B),炎症反应和Ptges的表达显著减少。Ptges是环氧合酶 (Cox)-2 介导的前列腺素 E2 生物合成通路中的关键酶,与炎症反应密切相关。前列腺素 E2 (PGE2) 水平在第 6.5 天 DTA 蜕膜中也有所下降。
第 6.5 天,DTA 蜕膜表现出 IFN 刺激基因的显著下调,包括Stat1、Stat2、Irf7、Irf9和Isg15(图 3C)。通过实时 qPCR 分析证实了Stat1、Stat2、Isg15和Irf7的表达变化(图 3D)。此外,Stat1 mRNA 在孕体侧面的 DTA SDZ 上部区域表现出显著减少(图 3 E)。此外,总 STAT1 和磷酸化 STAT1 (p-STAT1) 蛋白在第 6.5 天 DTA 蜕膜中均显著减少(图 3 F)。他们发现I型IFN Ifnk在TE和pTGC中均表达,而其受体Ifnar1和Ifnar2同时存在于滋养层细胞和蜕膜细胞中(图3G-H)。双原位杂交显示Ifnk主要在第6.5天和第8天的pTGC中表达(图3I),而Ifnar1和Ifnar2在蜕膜和pTGC中表达(图3J)。这些数据表明 pTGC 衍生的 IFNK 可能参与触发围植入期子宫 IFN 反应。
因此,他们检测了 TE 和 pTGC 衍生的炎症因子白细胞介素 6 (IL-6) 诱导类似附着反应的可能性。正如预期的那样,在第 4 天将涂有真核重组 IL-6 蛋白的 Affi-Gel 珠子转移到假孕小鼠的子宫中有效地启动了珠子与受体子宫的附着(图3 K),他们用 IL-6 以及 IFNK 重组蛋白或等量的牛血清白蛋白 (BSA) 包被 Affi-Gel 珠子,用于测定蜕膜中 IFNK 诱导的反应。观察到,与BSA 包被的珠子 (IFNK−) 周围的蜕膜相比,IFNK 包被的珠子 (IFNK+) 周围的蜕膜中Stat1的表达更高(图3L)。此外, IFNK 包被的珠子周围的蜕膜中Isg15和Irf7的表达水平上调(图3M)。这一证据表明,pTGC 衍生的 IFNK 增强了妊娠早期子宫中的 IFN 反应。

图3. pTGC衍生的IFNK增强妊娠早期蜕膜IFN反应。
(A)通路富集分析。(B)GSEA分析。(C) 第 6.5 天 DTA 与 WT 子宫中下调的 IFN 反应基因。(D)通过实时qPCR分析验证第6.5天WT和DTA子宫中Stat1、Stat2、Isg15和Irf7相对表达水平。(E)第 6.5 天 WT 和 DTA 蜕膜中Stat1 mRNA的原位杂交。(F) 第 6.5 天 WT 和 DTA 子宫中 p-STAT1 和 STAT1 的免疫印迹分析。(G-H)每百万映射片段中每千碱基转录本的片段(FPKM)值。(I) WT 妊娠子宫第 6.5 天和第 8 天的Ifnk和Prl3d1 mRNA 双原位杂交。(J) WT 6.5 天妊娠子宫中Ifnar1和Prl3d1 mRNA(带放大图像)以及Ifnar2和Prl3d1 mRNA(带放大图像)的双原位杂交图像。(K)示意图。(L)通过原位杂交检查第 6.5 天小鼠的蜕膜瘤中的Stat1 mRNA 表达。(M) 在第 6.5 天对 IFNK− 和 IFNK+ 蜕膜和 WT 蜕膜中的Isg15 和 Irf7相对表达水平进行实时 qPCR 分析。
04
pTGC 的缺失会损害蜕膜中的脂质代谢通路
先前的研究已经证明了脂质相关途径在蜕膜化中的重要性。例如,鞘脂代谢的破坏会损害蜕膜化并导致早期妊娠流产。此外,抑制脂肪酸β-氧化(FAO)会阻碍人类和小鼠的早期蜕膜化。在第 6.5 天进行 pTGC 消除后,通过 EnrichR 分析的无偏排序观察到显著的下调,包括脂质代谢(图 3A)、脂滴和三酰甘油(图 4A)。在第 6.5 天进行 pTGC 敲除后,通过 EnrichR 分析的无偏排序观察到显著的下调,包括脂质代谢(图 3A)、脂滴和三酰甘油(图 4A)。第 6.5 天的 GSEA 中几种脂质代谢相关途径的持续下调进一步表明了这一点,包括鞘脂代谢、甘油磷脂代谢、甘油脂代谢、脂质储存和FAO(图 4 B)。在第6.5天 DTA蜕膜中,编码神经酰胺(Cer)生物合成和代谢相关酶(鞘脂代谢途径产生的膜信号代谢物)的几个基因的表达下降,包括Kdsr、Acer2、Fads3和Enpp7(图4C)。此外,Dgat2控制合成大量甘油三酯 (TG) 并将其纳入脂滴的限速步骤,其在DTA 蜕膜第 6.5 天显著减少(图 4C和 4D)。过氧化物酶体增殖物相关受体 (PPAR) 信号通路由不饱和脂肪酸和 TG 脂解衍生物激活,在 DTA 蜕膜中也发生下调(图 4 B)。一致地, Ppard的表达显著降低(图 4C-D)。此外,与 ER 功能和钙稳态相关的生物过程(对于调节脂质代谢中多种酶的活性至关重要)也在 DTA 蜕膜中下调(图 4A-B),这些数据表明 pTGC 缺失会损害蜕膜中的脂质代谢。值得注意的是,Dgat2和Ppard的表达在子宫的子宫系膜 (M) 侧显著富集,而Fads3在 AM 侧显示出主要表达(图 4 D)。此外,Fads3在假定的 PDZ 中表现出定位,而Dgat2位于 SDZ 中(图 4 D),这些发现预示着蜕膜中脂质分布的时空特征。

图4. pTGC 缺失会损害蜕膜中的脂质代谢途通路。
(A)通路富集分析。(B) GSEA 气泡图显示与 WT 相比,第 6.5 天 DTA 中与脂质代谢生物学效应相关的基因的富集。(C) 第 6.5 天 DTA 与 WT 中与鞘脂代谢、PPAR 信号通路、GP 代谢和 GL 代谢相关的代表性下调基因的热图。(D)第 6.5 天 WT 和 DTA 蜕膜中Dgat2、Fads3和Ppard mRNA的原位杂交,表明这些基因的区域化表达。
05
pTGC 缺失会干扰蜕膜中 TG 和脂滴的积累
为了确认 pTGC 缺失影响子宫内的脂质分布,在 WT 和 DTA 蜕膜第 6.5 天进行 MALDI 质谱 (MS) 成像。对潜在结构进行正交投影判别分析,以在无监督的 PCA 和排列测试后识别差异代谢物。分析显示,DTA 组中 68% 的差异甘油脂 (GL) 和甘油磷脂 (GP) 表现出下降,其中 TG 对下降贡献显著(图5A-B)。与 TG 的增加相比,TG 的减少表现出更高的数量和更大的变化幅度(图 5 C),表明代谢变化主要是 pTGC 缺陷的蜕膜中 TG 的减少。离子图像表明,所有七种减少的 TG 主要积累在蜕膜化区域,尤其是孕体两侧,并在 pTGC 缺失后显著减少(图 5 D)。相比之下,两种增加的 TG 在 DTA 蜕膜中表现出不太明显的增加(图 5 E)。总 TG 水平的相对定量进一步证实了 DTA 蜕膜中 TG 的显著下降(图 5 F)。过量的TG以脂滴形式储存,它们充当脂质代谢和能量供应的中心,对于能量稳态至关重要。脂滴在 6.5 天蜕膜中大量积聚,主要位于胎体两侧(图 5 G),当 pTGC 缺乏时脂滴显著减少(图5G)。

图5. pTGC 缺失干扰蜕膜中 TG 和脂滴的积聚。
(A) 气泡图显示第 6.5 天 DTA 与 WT 蜕膜中差异代谢物相对含量的变化,按不同颜色表示的代谢物分类进行分类。(B) 气泡图显示第 6.5 天 DTA 与 WT 蜕膜中投影 (VIP) 评分中变量重要性最高的前 20 种代谢物。(C) 第 6.5 天 DTA 与 WT 蜕膜中差异代谢物的火山图。(D) 第 6.5 天 DTA 子宫中 TG 显著减少的离子图像。(E) 6.5 DTA 子宫中 TG 增加的离子图像。(F) 第 6.5 天 WT 和 DTA 蜕膜中总 TG 水平的相对定量。(G) 第 6.5 天 WT 和 DTA 子宫中脂滴的 Bodipy 荧光染色和 PL-I 的免疫荧光(左)。第 6.5 天 WT 和 DTA 子宫之间的荧光强度(右)。
06
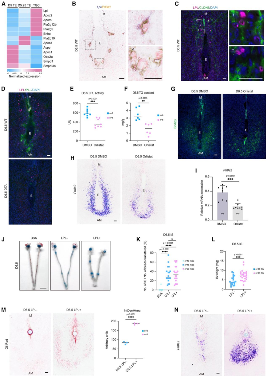
pTGC衍生的脂蛋白脂肪酶促进脂滴积累,确保正常蜕膜化
为了研究 pTGC 衍生因子在调节脂滴积累中的作用,他们重新分析了已发表的 RNA-seq 数据并鉴定了参与脂质代谢的滋养层特异性分子(图 6 A)。Pla2g10和Pla2g5编码分泌性磷脂酶 A2 家族的酶,已知会产生溶血磷脂和花生四烯酸等炎症介质,在第5天和第25 天的 TE 和 TGC 中分别表现出高表达(图 6 A)。Apoc1编码一种已知可阻碍TG代谢的LPL抑制剂,在妊娠第5天TGC形成前表达,而TGCs表达一种LPL激活剂Apoc2(图6A)。这些结果表明,在母体-胚胎界面上,脂肪分解存在阶段特异性调节。值得注意的是,Lpl在TGC期的表达明显高于TE期(图6A)。此外,他们观察到Lpl在植入6.5天的pTGC中的表达(图6B)。通过LPL和标记内皮细胞紧密连接的Claudin 5的共免疫染色,LPL蛋白从pTGC分泌后,募集到胚周蜕膜区,并定位于蜕膜内皮细胞紧密连接的附近(图6C)。此外,pTGC缺失在DTA蜕膜期消除了LPL信号(图6D)。他们推测LPL参与了蜕膜中脂滴的积累,因为LPL的过表达会增加肌肉和肝脏中脂滴的数量。他们推测 LPL 参与了蜕膜中脂滴的积累,因为Lpl的过度表达会增加肌肉和肝脏中脂滴的数量。此外,pTGC 的缺失消除了第 6.5天 DTA 蜕膜的 LPL 信号(图 6 D)。
为了检验这一假设,他们给WT小鼠注射LPL抑制剂奥利司他或DMSO,发现注射奥利司他的怀孕小鼠在第6.5蜕膜天LPL活性和TG含量显著降低(图6E-F)。一致地,奥利司他注射导致第 6.5 天蜕膜中的脂滴减少(图 6G)。重要的是, Prl8a2的表达在奥利司他处理的蜕膜中下调,表明 LPL 缺乏可能导致蜕膜化受损(图 6H-I)。
随后,他们采用 Affi-Gel 珠分析进一步确认 pTGC 衍生的 LPL 在脂质积累和蜕膜化中的作用(图 6 J)。Affi-Gel 珠涂有重组 LPL(LPL+)或等量的 BSA(LPL-),以及引发水平的 IL-6(以诱导类似附着反应),然后在第 4 天转移到假孕小鼠的子宫中。虽然 LPL+ 和 LPL- 珠在触发类似附着反应方面表现出相似的效率(图 6 K),但 LPL+ 珠诱导的蜕膜化效果更佳,表现为更大和更重的 IS(图 6 J-L)。重要的是,LPL 处理组显示出明显更多的脂滴积累和改善的蜕膜化(图 6 M),表现为Prl8a2表达增加(图 6 N)。这些数据进一步支持胚胎衍生的 LPL 在确保正常蜕膜化方面的重要性。

图6. pTGC衍生的LPL促进脂滴积累,保证正常蜕膜化。
(A)脂质代谢的分泌蛋白的基因热图。(B) 6.5 天 WT 子宫中Lpl和Prl3d1 mRNA的双原位杂交。(C) 6.5 天 WT 子宫中 LPL 和 CLDN5 的联合免疫荧光染色。(D) 第 6.5 天 WT 和 DTA 子宫中 LPL 和 PL-I 的联合免疫荧光染色。(E-F)通过分光光度计测定LPL活性和TG含量测定。(G-H) 注射 DMSO 和奥利司他后第 6.5 天 WT 小鼠子宫内脂滴的 Bodipy 荧光染色和Prl8a2 mRNA 的原位杂交。(I)实时qPCR分析。(J) 代表性子宫图像。(K)珠子转移测试的定量结果。(L) 第 6.5 天 LPL− 和 LPL+ 珠诱导的 IS 的重量比较。(M) 用 LPL− 和 LPL+ 珠子对子宫中的脂滴进行油红 O 染色(左)。计算油红O染色的积分密度/面积值以量化灰度值(右)。(N) (M) 的相邻图像。
+ + + + + + + + + + +
结 论
本项研究利用转基因小鼠模型进行研究,pTGC 缺失会损害蜕膜化并损害蜕膜干扰素反应和脂质代谢。从机制上讲,pTGC 释放干扰素 kappa (IFNK) 等因子来增强蜕膜干扰素反应,释放脂蛋白脂肪酶 (LPL) 等因子来增强蜕膜内的脂质积累,从而促进蜕膜化。这项研究提供了遗传和代谢组学证据,强化了 pTGC 衍生因子在调动母体资源以加强蜕膜化、促进早孕正常进展方面的重要作用。
+ + + + +



English

