文献解读|Bone Res(12.7):结合单细胞 RNA 测序和基于群体的研究揭示了手部骨关节炎相关的软骨细胞亚群和途径
✦ +
+
论文ID
原名:Combining single-cell RNA sequencing and population-based studies reveals hand osteoarthritis-associated chondrocyte subpopulations and pathways
译名:结合单细胞 RNA 测序和基于群体的研究揭示了手部骨关节炎相关的软骨细胞亚群和途径
期刊:Bone Research
影响因子:12.7
发表时间:2023.11.02
DOI号:10.1038/s41413-023-00292-7
背 景
手骨关节炎 (OA) 是一种常见的异质性关节疾病,涉及独特的 OA 表型,其病因学和病理生理学与膝 OA 和髋 OA 不同。迄今为止,尚无已知的手部 OA 治疗方法,这表明需要更好地了解其潜在机制,以便针对这种常见的关节炎形式制定适当的预防和治疗策略。
实验设计

结 果
01
人手关节软骨中的细胞聚类
研究者团队从5个供体的指间关节中获取了10个关节软骨标本(即5个骨关节炎标本和5个非骨关节炎标本)(图1a)。通过宏观观察和Safranin-O/Fast Green染色证实了其病理状况(图1b),并进行了单细胞转录组分析(scRNA-seq),总共收集了105142个细胞,其中52197个细胞来自骨关节炎软骨,52945个细胞来自非骨关节炎软骨(图1c)。他们使用无监督方法确定了20个聚类,包括18个软骨细胞聚类和两个罕见的聚类(图1d,包括10个软骨细胞亚群:效应软骨细胞(EC,聚类1和聚类2);前增生性软骨细胞(pre - htc,聚类3和4);调节性软骨细胞(RegC,聚类5、6和7);前纤维软骨软骨细胞(preFC, Cluster 8);纤维软骨软骨细胞(FC,聚类9、10和11);增殖软骨细胞(ProC,聚类12);肥大软骨细胞(HTC,聚类13);线粒体软骨细胞(MTC,聚类16);稳态软骨细胞(HomC, 聚类17和18);和软骨祖细胞(CPC,聚类19)(图1e)。

图1. 人手关节软骨细胞聚类的 ScRNA-seq 图谱。
(a) 单细胞 RNA 测序的示意性工作流程。(b) 手指间关节骨关节炎和非骨关节炎软骨的代表性宏观和显微镜图像。 (c) 根据疾病状态着色的细胞 t-SNE 嵌入图。(d) t-SNE嵌入图,其中 105142 个细胞源自 5 个捐赠者的配对手部关节软骨样本。(e) 热图显示手关节软骨中每个细胞聚类的前 10 个特征基因。
根据与炎症反应、免疫系统过程和免疫反应相关的基因CCL20、CCL2、NOS2和MMP3的不同表达,将其余聚类13和14归类为一个新的亚群(炎性软骨细胞,InflamC)(图2a)。免疫组织化学(IHC)分析显示,炎性细胞在关节软骨的浅表区有易感分布(图2b)。此外,还检测到两个小亚群,包括巨噬细胞亚群(Mac,聚类20)特异性表达IL1B、CD74、CD68和HLA-DRA,以及高表达PECAM1和EMCN的h型内皮细胞亚群(EndC,聚类21)(图1e,图2c-d)。
为了更好地了解手部软骨细胞的具体特征,他们比较了这些软骨细胞亚群和膝关节软骨细胞之间的转录组差异。结果显示,膝软骨和手软骨中 EC、RegC、ProC、preHTC、HTC 和 HomC 关系密切(图S2)。

图2. InflamC、CPC、Mac 和 EndC 的特征和假定的空间分布。
(a) 通过特征图可视化的 InflamC 选定标记基因的表达。(b) 手部关节软骨组织中 MIP-3α 和 iNOS 的代表性免疫组织化学 (IHC) 染色。 (c) CPC、Mac 和 EndC 选定标记基因的小提琴图。(d) hPTTG、IL-1β 和 PECAM-1 的代表性 IHC 染色。

图S2. 在手和膝关节软骨细胞之间的整体转录组中的Pearson配对相关性。
02
InflamC 和 FC 是手部 OA 中潜在的关键软骨细胞亚群
尽管手部 OA 和非 OA 软骨之间没有发现统计学上的显著差异,但与非 OA 关节软骨相比,preFC、InflamC 和 FC 显示出手部 OA 关节软骨数量增加的趋势。相比之下,手OA关节软骨中EC、MTC和HomC的比例趋于较低(图3a)。InflamC在细胞因子刺激反应和先天免疫反应中发挥独特作用(图3b)。preFC 和 FC 的标记基因优先富集细胞外基质 (ECM) 或结构组织。HomC 富集了核酸和 RNA 代谢通路。基质体基因的基因集变异分析(GSVA)揭示了不同软骨细胞亚群在 ECM 组成和调节方面的异质性表现(图3c-d)。EC、HTC 和 ProC 优先表达编码分泌因子的基因,而 preFC 和 RegC 倾向于表达 ECM 调节因子和蛋白聚糖。此外,在非骨关节炎和骨关节炎状态之间,CPC 和 FC 的 ECM 基因表达似乎发生了明显的变化,表明其在手部 OA 中具有潜在作用(图3e-f)。

图3. 手部 OA 相关的亚群比例变化及其潜在功能。
(a) 手骨关节炎和非骨关节炎软骨之间亚群丰度的差异分析。(b) 对每个软骨细胞亚群的 DEG 进行 GO 富集分析,显示出手关节软骨组织中不同的潜在功能。(c-d) 热图和雷达图显示每个软骨细胞亚群中 7 个基质体基因集的性能。(e-f) 热图和雷达图显示 FC 和 CPC 中基质体基因在手部骨关节炎和非骨关节炎状态之间的明显变化。
在单独确定每个亚群的功能作用后,他们接下来尝试使用 CellChat 分析来分析细胞间通讯的模式。ICAM1和VCAM1是InflamC的标记基因,推测其作用于InflamC和Mac之间的细胞接触和粘附(图4a-b)。此外,Mac分泌的促炎分子如IL1B、SPP1、CD99和C3可能作用于InflamC上相应的受体,可能引发下游炎症过程(图4c)。总的来说,这些结果证明细胞亚群在维持手部关节软骨稳态中的独特和协同作用,并表明 InflamC 和 FC 在手部 OA 中的潜在作用。

图4. CellChat 分析 InflamC 与 Mac 之间的相互作用。
(a) 显示 InflamC 和 Mac 之间相互作用的分子模式的气泡图。(b) 显示 InflamC 和 Mac 之间通信的和弦图。 (c) 热图强调由 InflamC-Mac 相互作用激活的 ICAM、VCAM、IL1、SPP1、CD99 和 COMPLMENT 通路。
03
铁死亡是手部骨关节炎软骨的关键富集通路
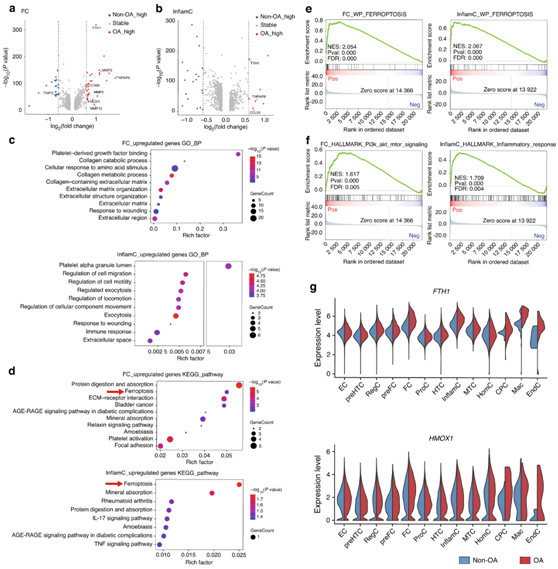
鉴于 InflamC 和 FC 细胞在手部 OA 中的潜在重要作用,他们重点关注这两个亚群之间的差异。FC表现出广泛的改变,骨关节炎软骨中一系列软骨细胞分解代谢基因(例如MMP2、MMP3和MMP13)和炎症反应相关基因(例如CCL20、CD99和TNFAIP6 )上调(图5a)。包括炎症反应相关基因(如CCL20和TNFAIP6)在内的7个基因在骨关节炎软骨的炎性c中表达上调(图5b)。GO分析显示,骨关节炎软骨中FC的上调基因在血小板源性生长因子结合和胶原分解代谢过程中富集,而InflamC的上调基因在细胞迁移和免疫反应的调控中富集(图5c)。此外,结合KEGG对骨关节炎FC和InflamC的分析表明,许多ecm降解通路显著富集,如蛋白质消化吸收和矿物质吸收(图5d)。值得注意的是,手骨关节炎软骨的炎性c和FC中上调的基因在铁死亡通路中都显著富集(图5d)。
接下来,他们进行了基因集富集分析(GSEA),并鉴定了手部骨关节炎软骨中 InflamC 和 FC 中铁死亡基因集的显著富集,这表明铁死亡在手部 OA 中发挥作用(图 5e)。此外,与炎症反应和PI3K-AKT-mTOR通路相关的基因分别在骨关节炎软骨的InflamC和FC中高度富集(图5f)。核心铁死亡基因的差异表达基因(DEG)分析显示FC、InflamC和Mac中FTH1和HMOX1显著升高(图5g)。值得注意的是,FTH1在 InflamC 和 FC 中持续上调,表明在 OA 状态下这些细胞中“铁过载(iron overload)”(图5g)。
总之,这些结果证明了手部 OA 基因表达模式的重要改变。FTH1表达的升高以及铁死亡通路的富集可能代表了手部 OA 中一种新颖且重要的分子机制。

图5. 手 OA 中表达模式的改变和铁死亡的富集。
(a) 显示手骨关节炎和非骨关节炎软骨之间 FC DEG 的火山图。 (b) 火山图显示手骨关节炎和非骨关节炎软骨之间 InflamC 的 DEG。 (c) 手OA中FC和InflamC上调基因的GO富集分析。(d) 手OA中FC和InflamC上调基因的KEGG富集分析。(e) GSEA 显示手骨关节炎 FC 和 InflamC 中铁死亡的广泛富集。 (f) GSEA 显示 PI3K-AKT-mTOR 信号传导和炎症反应分别在手部骨关节炎 FC 和 InflamC 中广泛富集。(g) 小提琴图,显示手骨关节炎和非骨关节炎软骨的所有亚群中FTH1和HMOX1的差异表达。
04
FTH1 mRNA表达上调与手部OA风险之间的因果关系的MR分析
鉴于FTH1在骨关节炎软骨的 InflamC 和 FC 中持续显著上调,他们随后试图研究FTH1 mRNA 表达与手部 OA 风险之间的因果关系,纳入了来自UK Biobank的332668名欧洲血统个体进行 孟德尔随机化(MR)分析。
单变量两样本 MR 分析表明,FTH1 mRNA 较高表达的遗传倾向显著增加了手部 OA 的风险(表1)。此外,四种评估的 MR 方法(即逆方差加权 [IVW]、MR-Egger、加权中位数和 MR-PRESSO)的效果估计方向是一致的(图 6a-b和表1)。
表1. 基因预测FTH1 mRNA表达对手部OA的影响


图6. FTH1 mRNA表达与手部OA风险因果关系的孟德尔随机化分析和血清铁蛋白(FTH1编码)水平与手部OA患病率正相关的横断面分析。
(a) 手部OA中FTH1 mRNA基因预测的双样本孟德尔随机化分析。 (b) 本研究的示意图。
+ + + + + + + + + + +
结 论
本项研究进行了scRNA-seq,比较了来自 5 名 捐赠者指间关节的骨关节炎软骨和无骨关节炎软骨之间的细胞组成和亚群特异性基因表达,鉴定了 13 个亚群,其中包括一种具有炎症调节潜力的新亚群,注释为炎症软骨细胞。与非骨关节炎软骨相比,纤维软骨软骨细胞在骨关节炎软骨中表现出基因表达模式的广泛改变。骨关节炎软骨中炎性软骨细胞和纤维软骨细胞都显示出数量增加的趋势。在这两个来自骨关节炎软骨的亚群中,铁死亡通路富集,并且铁过载相关基因(例如FTH1)的表达升高。孟德尔随机研究显示,FTH1 mRNA高表达的遗传倾向显著增加了手部骨关节炎的风险。 总之,本项的研究结果表明炎症软骨细胞和纤维软骨细胞是关键亚群,铁死亡可能是手部骨关节炎的关键通路 ,为手部骨关节炎的病理生理学和潜在治疗靶点提供了新的见解。
+ + + + +



English

