文献解读|Nature Cancer(22.7):持久细胞表型导致 PDAC 新辅助化疗后患者预后不良
✦ +
+
论文ID
原名:Persister cell phenotypes contribute to poor patient outcomes after neoadjuvant chemotherapy in PDAC
译名:持久细胞表型导致 PDAC 新辅助化疗后患者预后不良
期刊:Nature Cancer
影响因子:22.7
发表时间:2023.09.07
作者/通讯作者:Xu Zhou/Peter Bailey
单位:德国海德堡大学医院普通脏器和移植外科
DOI号:10.1038/s43018-023-00628-6
背 景
胰腺导管腺癌 (PDAC) 是一个日益严峻的肿瘤学挑战,需要更深入地了解其治疗耐药性。对于所有分期而言,美国胰腺癌的 5 年生存率仅为 11%,胰腺癌是第三大常见癌症死亡原因。新辅助化疗可以提高边缘性和不可切除性胰腺导管腺癌患者的生存率;然而,对化疗的异质反应仍然是一个重大的临床挑战。
实验设计

结 果
01
PDAC海德堡(PDAC- hd)样本队列
为了确定新辅助化疗的影响,研究者团队建立了一个 PDAC-HD 队列,其中包含经过验证的 PDAC 组织和定义的病理临床特征,对 171 名个体进行长期随访,其中包括 (1) 初次切除患者的初次化疗后的 PDAC 组织。放射学可切除的肿瘤,大多数在切除后接受辅助化疗。(2) 化疗后(CTX后),接受新辅助治疗后切除后的PDAC组织(图1a)。然后,他们对 97 名个体的冷冻保存的 PDAC 组织进行转录组分析 (RNA-seq),并对 122 名个体的 PDAC 福尔马林固定石蜡包埋 (FFPE) 组织和 9 名器官捐献者的正常胰腺组织进行多重免疫荧光 (IF)分析。临床分期的评估表明,未接受化疗组和 CTX 后个体的晚期肿瘤(III 期和 IV 期)数量相似,尽管未接受化疗组中 IIB 期肿瘤的数量较多(图S1a)。加权基因共表达分析(WGCNA)显示新辅助化疗对肿瘤间质和肿瘤细胞群的组成产生了深远的影响(图1a、图S1e-f)。WGCNA鉴定出15个协调表达的基因程序(GP),它们代表了不同的生物过程,可以区分未接受化疗和CTX后样品(图1b、图S1e-f)。CTX 后的样本中显著富集了九个核心 GP,包括 β 细胞发育、细胞外基质组织、胶原蛋白形成、免疫调节相互作用和趋化因子信号传导的调节。相比之下,包括细胞周期检查点、姐妹染色单体内聚、外源药物和化合物的I期功能化、细胞间通讯和Eph-ephrin、RAF和MAPK信号通路在内的6种GP在新辅助化疗中发生显著抑制。
利用基因特征对已建立的PDAC亚型进行富集分析表明,经典、基底样和ADEX(异常分化内分泌外分泌)GP在CTX后的选定样本中持续存在(图1c)。
转录组亚型可以预测可切除和转移性疾病患者的预后。为了确定PDAC亚型在PDAC-HD样本中的预后,他们使用Collisson、Moffitt、Bailey或Notta亚型方案进行了亚型分析(图1e、图S1b-c)。对未经化疗的PDAC-HD样本的亚型分析表明,Moffitt和Notta亚型是PDAC-HD化疗初期样本的预后因素(图1e、图S1b-c)。与早期的发现一致,Bailey、Collison 和 Notta 亚型与 Moffitt 经典亚型和基底样亚型表现出相当大的重叠(图S1b)。值得注意的是,71%的 PDAC-HD 未化疗样本鉴定为属于经典亚型,而其余 29% 鉴定为基底样亚型。
CTX 后切除的 PDAC-HD 样本的亚型分析表明,经典亚型和基底样亚型在治疗后仍然存在(图1c)。与经典亚型相比,基底样亚型在 CTX 后样本中明显过多(图1d)。CTX 后样本中基底样亚型的富集与治疗时的临床分期无关(图S1d)。

图1. 未经化疗和 CTX 后 PDAC-HD 样本的转录组学分析。
(a) PDAC-HD 队列包括 171 个独特样本,代表 115 个未经化疗的样本和 56 个 CTX 后切除样本。(b) RNA-seq数据的WGCNA显示,在化疗初始和CTX后PDAC-HD样本中,GP显著富集。(c) t分布随机邻居嵌入(t-SNE)图显示了根据2000个顶级变量表达基因聚类的样本。(d) 热图显示未化疗和ctx后PDAC-HD样品按Moffitt亚型分类。(e) 化疗初期和CTX后PDAC-HD样本的Kaplan-Meier生存分析。

图S1. PDAC-HD 样本的亚型和转录组分析。
(a) 条形图显示了在PDAC-HD RNAseq或PDAC-HD IF样本队列中未化疗和CTX后样本的数量。(b)热图显示对未接受化疗的 PDAC-HD 样本进行 Moffitt 分类。(c) Kaplan Meier生存分析。(d) 条形统计图显示属于 Moffitt 亚型的患者样本数量。(e) 共表达基因的 WGCNA 树状图显示出基于拓扑重叠和分配的基因模块颜色的差异。 (f) 热图显示了未接受化疗和 CTX 治疗后患者样本中基因程序的富集情况。
02
未经化疗和 CTX 后 PDAC-HD 样本的 RNA 序列分析
ctx后显著富集的基质gp包括那些通常与伤口愈合和纤维化相关的gp(即细胞外基质沉积和炎症)(图1b)。癌症相关成纤维细胞(CAF)、内皮细胞和几种免疫细胞亚群在ctx后显著富集(图2a-b)。一项新辅助化疗方案的比较显示,mFOLFIRINOX (Mffx)“培养”肿瘤微环境(TME)的方式明显不同于吉西他滨(GEM)(图2c-g)。术前mFFX治疗优先富集CAF特征(代表免疫调节、肌成纤维细胞祖细胞、黏附和嗜神经成纤维细胞程序)、免疫特征[代表常见髓系祖细胞、粒细胞-单核细胞祖细胞、T细胞自然杀伤(NK)和幼稚CD4+T细胞]和免疫调节因子[包括VEGFB、CD40LG和PDCD1 (PD1)](图2b-g)。免疫抑制的巨噬细胞M2富集也与mFFX后ctx组的不良预后显著相关(图2e)。此外,与早期研究一致,ctx后mFFX样品中“遗弃”的TME特征显著上调,这表明新佐剂mFFX优先富集了富含基质的化学保护性TME(图2c)。

图2. 新辅助化疗对 TME 的影响。
(a) 上:显著富集的免疫细胞类型。中:显著表达的免疫抑制基因。下:显著表达的免疫刺激基因。 (b) 在未化疗和 CTX 后样本中表现出显著富集的免疫细胞类型。(c) 条形图显示 CTX 后样本中特定基质特征的显著富集。(d) 火山图显示术前用 GEM 或 mFFX 处理的样品中免疫调节和肌成纤维细胞特征基因的富集。(e) Kaplan-Meier 生存分析。 (f) 显著富集的免疫细胞类型 。(g) CTX 后 GEM和 mFFX样本之间显著差异表达的免疫刺激基因。
03
GATA6+和 KRT17+细胞表型在 CTX 后持续存在
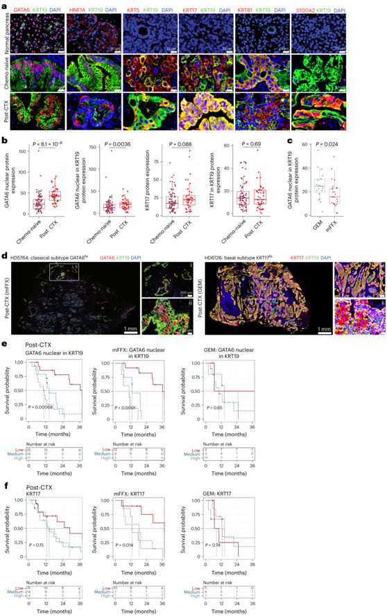
为了表征 PDAC-HD 样本中的肿瘤细胞表型,他们使用经过验证的 GATA6、HNF1A、KRT5、KRT17、KRT81 和 S100A2 抗体进行了免疫荧光 (IF) 染色(图3a-c)。生物标志物的表达分析显示,KRT19(是一种导管生物标志物)在非典型导管细胞和PDAC中显著上调(图3a-c)。
GATA6是经典样亚型的替代标记。通过IF检测未化疗和ctx后PDAC-HD样品中GATA6蛋白的表达(图3b)。该分析表明,与未化疗组相比,ctx后细胞核的GATA6表达的百分比显著升高。根据化疗方案对ctx后样本进行分层,GEM样本中GATA6/KRT19的表达明显高于mFFX组,表明化疗方案可能影响表达GATA6的细胞数量(图3c)。典型的经典GATA6hiKRT17low和基底样KRT17hiGATA6low样品的成像清楚地显示了ctx后样品中占优势的生物标志物表达。为了确定切除的ctx后样本中持续的GATA6hi经典型和KRT17hi基底样表型是否与结果相关,他们根据蛋白质表达的稳健三分位数对IF水平进行了分类,并进行了生存分析(图3e-f)。ctx后样品中GATA6蛋白的高表达与明显较差的结果相关(图3e)。GATA6hi表达与 mFFX 后显著较差的结果相关,但与 GEM、新辅助化疗无关(图3e)。对 KRT17 IF 表达三分位数的类似评估表明,KRT17 hi样本与 mFFX 后较差的结果显著相关,但与 GEM、新辅助化疗无关(图3f)。

图3. 使用多重 IF 对未化疗和 CTX 后样本进行经典和基础生物标志物分析。
(a) 多重 IF 图像。(b-c) 箱线图显示了未化疗和CTX后样本中所示生物标志物的相对蛋白表达。 (c) 箱线图显示GEM 和 mFFX后 CTX 样品之间 KRT19 +细胞中核 GATA6 的相对蛋白表达。 (d) 用GATA6(红色)、KRT17(红色)和KRT19(绿色)抗体染色的代表性经典和基础CTX后样品的多重IF图像。(e-f) Kaplan–Meier生存分析。
04
复杂的肿瘤异质性定义了 CTX 后样本
经典和基底样亚型细胞群可能在瘤内共存。为了评估GATA6hi和KRT17hi持久细胞表型在PDAC-HD样本中是否相互排斥或共存,他们对GATA6、KRT17和KRT19进行了多重共染色(共定位)(图4a)。该分析揭示了肿瘤内表达的复杂模式。这些样本包括显性表达GATA6hiKRT17low或显性表达KRT17hiGATA6low的个体样本,以及在同一组织切片内发现嵌合表达GATA6hiKRT17low和KRT17hiGATA6low的样本。
对全组织切片中生物标志物强度的反卷积,能够根据生物标志物表达对单个细胞进行计数,其中nobs= 7545622 个细胞指定为 GATA6+KRT17–、GATA6–KRT17+或 GATA6+KRT17+(图4c-d)。比较未经化疗和ctx后样品的细胞类型丰度发现,GATA6+KRT17 -细胞在未经化疗样品中富集,而GATA6+KRT17+和GATA6 - KRT17+细胞群在ctx后优先富集(图4c-d)。术前用mFFX处理的样本显示GATA6+KRT17+细胞数量明显高于术前用GEM处理的样本(图4e-f)。
在mFFX新辅助化疗的条件下,GATA6低表达(与更长的生存期相关)的样本中GATA6+KRT17 -细胞数量增加,而GATA6高表达(与更短的生存期相关)的样本中GATA6+KRT17+杂交细胞数量增加,但GATA6+KRT17 -细胞数量明显减少(图4g)。

图4. 多重 GATA6 和 KRT17 IF 鉴定 CTX 后样本中复杂的肿瘤内异质性。
(a) CTX 后样本的多重 IF 图像。(b) Kaplan-Meier 生存分析。(c) 未接受化疗和 CTX 治疗后患者中 GATA6 和 KRT17 细胞群的肿瘤含量百分比。(d) 饼状统计图和条形图,显示未经化疗和CTX后样本中GATA6 hi KRT17 hi “混合”持久表型的富集。 (e) 箱线图显示 CTX GEM 后或 mFFX 后 GATA6/KRT17 细胞表型的相对蛋白表达 。(f) 条形统计图显示 CTX 后样本中 GATA6/KRT17 细胞表型的百分比。(g) 条形统计图显示术前用 GEM或 mFFX处理的样品中富集的 GATA6/KRT17 细胞表型的百分比并与长期和短期生存相关。
05
耐药持久细胞表型
对未经化疗的样本中富集的 GP 进行网络分析,确定了共表达基因的子网络,其中包括关键的胰腺转录因子 GATA6、HNF4A、HNF1A、FOXA2 和 FOXA3 以及参与药物代谢的基因,即 CYP450 酶和化合物的 I 期功能化(图5a-b)。该基因亚网络的共表达,虽然在未经化疗的样本中高表达,但在ctx后样品的子集中保留(图5a)。特别令人感兴趣的是CYP450家族基因(CYP3A4、CYP3A5和CYP2C9)的鉴定,这些基因与转录因子GATA6, HNF4A和NR1I2[也称为妊娠X受体(PXR)共表达](图5 a-b)。转录因子HNF4A和NR1I2 (PXR)在经典和基底样胰腺癌细胞系中调节稳态和底物诱导的CYP3A5表达。对现有数据的重新分析表明,GATA6和HNF4A不仅是CYP3A5的表达所必需的,而且也是其他几个参与药物解毒的基因的表达所必需的(图5c)。
鉴于CYP3A4/CYP3A5与CYP3A7基因表达之间的密切关系,他们对CYP3A5蛋白(简称CYP3A)进行染色,将其作为反映更广泛的CYP3A网络表达的生物标志物(图5d)。CYP3A蛋白在正常胰腺供体组织、未经化疗和ctx后PDAC-HD样本中的表达进行了初步评估。重要的是,他们观察到术前mFFX处理的样本中CYP3A蛋白表达显著增加,而GEM则没有,进一步证明CYP3A作为mFFX耐药的重要介质的作用(图5e)。
为了确定CYP3A蛋白表达是否与PDAC-HD样本的预后有关,他们进行了生存分析(图5f)。在ctx后组中,高CYP3A蛋白表达与明显较差的预后相关。与GATA6的结果类似,在mFFX中CYP3A蛋白的高表达与明显较差的结果相关,而在GEM中没有。

图5. CTX 后 mFFX 样本中 CYP3A 蛋白表达与患者结果相关。
(a) 热图显示与药物代谢和化合物的 I 相功能化相关的共表达基因。 (b) 在经典样本中富集的共表达基因网络。(c) 在经典人源细胞系中进行的GATA6和HNF4A siRNA敲低实验的RNA-seq再分析。 (d) 多重 IF 图像。(e) 箱线图显示根据处理的CYP3A的IF的蛋白质表达。(f) Kaplan-Meier 生存分析。
06
CYP3A 表达与较差的结果相关
对未经化疗的样本的全组织切片进行反卷积,识别出不同的 CYP3A 表达细胞亚群(GATA6 + CYP3A + KRT17 +、GATA6 + CYP3A + KRT17 –、GATA6 – CYP3A + KRT17 +和 GATA6 – CYP3A + KRT17–)和 CYP3A 非表达细胞(GATA6 + CYP3A – KRT17 –和 GATA6 – CYP3A – KRT17 +)(图6a–c)。对ctx后样本(nobs = 651762个细胞)的分析显示,GATA6+CYP3A+KRT17+、GATA6+CYP3A - KRT17+和GATA6 - CYP3A - KRT17+细胞的富集率最高(图6c)。
对ctx后样本(nobs = 651762个细胞)中表达GATA6/CYP3A/KRT17亚群的评估显示,与术前GEM处理的样本相比,mFFX处理导致GATA6+CYP3A+KRT17+和GATA6+CYP3A - KRT17+细胞的相对数量增加,GATA6+CYP3A - KRT17-细胞的相对数量减少(图6d)。使用GATA6表达三位数对ctx后mFFX样品进行二分类表明,GATA6低表达(与较长的生存期相关)的样品中GATA6+CYP3A+KRT17+和GATA6+CYP3A - KRT17 -细胞数量增加,而GATA6高表达(与较短的生存期相关)的样品中GATA6+CYP3A - KRT17+和GATA6 - CYP3A+KRT17+细胞数量增加,但GATA6+CYP3A - KRT17 -细胞数量明显减少(图6e)。综上所述,这些数据表明表达cyp3a的细胞表型可能介导对mFFX新辅助化疗的耐药性。

图6. 多重 GATA6、KRT17 和 CYP3A IF 鉴定出 CTX 后样本中富集的 CYP3A“杂种”持久细胞表型。
(a) 上:热图显示与药物代谢和化合物 I 相功能化相关的共表达基因的相对 mRNA 表达。下:条形图显示了通过多重 IF 测定的 GATA6/CYP3A/KRT17 细胞群的肿瘤富集百分比。 (b) 三元图,显示未经化疗和 CTX 后样本中 GATA6、CYP3A 和 KRT17 细胞群的肿瘤含量百分比。(c) 饼图和条形图显示未化疗和 CTX 后样本中 GATA6/CYP3A/KRT17“混合”持久细胞表型的显著富集。 (d) 条形统计图显示用 GEM或 mFFX处理的 CTX 后样品中 GATA6/CYP3A/KRT17“杂交”细胞表型的百分比 。 (e) 条形统计图显示术前用 GEM 处理的样品中富集的 GATA6/CYP3A/KRT17“混合”细胞表型的百分比或 mFFX并与长期和短期生存相关。
07
CYP3A蛋白活性与药物耐受性相关
为了测试 CYP3A 是否介导化疗耐药性,他们使用了一大组源自化疗、CTX 后和肝活检转移材料的患者来源类器官 (PDO)。通过蛋白质印迹和 IF 测定,CYP3A 蛋白表达与 PDO 中的伊立替康耐药性呈正相关(图7a-e)。同样,参与药物代谢和化合物I期功能化的基因在伊立替康耐药pdo中富集,这表明药物代谢基因的协调网络介导了伊立替康耐药(图7e)。多重IF数据表明,在伊立替康耐药的PDO中,共表达GATA6、KRT17和CYP3A的“混合”表型相对增加(图7e)。特别是,GATA6 + KRT17 + CYP3A +和 GATA6 – KRT17 + CYP3A +细胞的类器官含量百分比在伊立替康耐药 PDO 中富集。

图7. CYP3A蛋白表达与伊立替康药物耐受性呈正相关。
(a) 代表性 PDO 的多重 IF。 (b) 伊立替康抗性 PDO (h19) 的多重 IF,显示嵌合 GATA6/CYP3A/KRT17 蛋白表达。(c) 蛋白质印迹显示表现出对伊立替康的抗性或敏感性的PDO之间CYP3A的蛋白质表达。 (d) 药物反应曲线显示伊立替康和SN-38在相对耐药或相对敏感的选定PDO中的半最大抑制浓度(IC50)值。
CYP3A在肝脏和肠上皮细胞中将伊立替康转化为无活性代谢物7-乙基-10-[4-N-(5-氨基戊酸)-1-胡椒碱]-羰基氧喜树碱(APC)和7-乙基-10-(4-氨基-1-胡椒碱)-羰基氧喜树碱(NPC)(图8a)。重要的是,伊立替康耐药的pdo比伊立替康敏感的类器官代谢率(细胞内SN-38:细胞内伊立替康)显著降低,表明耐药表型涉及伊立替康向SN-38的较低转化(图8b-c)。此外,耐药性PDO往往在上清液中显示出较高的SN-38浓度,这表明SN-38的主动转运也可能导致伊立替康耐药性(图8b-c),同时,APC是从PDO主动转运的(图8c)。
为了确定CYP3A在伊立替康耐药中的直接作用,他们选择了一些耐药和敏感的PDO,使用最佳浓度的伊立替康与酮康唑或可比司他联合治疗,这些都是有效的泛CYP3A抑制剂。伊立替康联合酮康唑治疗耐药PDO可显著增加对伊立替康的敏感性。重要的是,当使用活性代谢物SN-38作为替代品时,未观察到酮康唑对伊立替康耐药细胞的致敏能力(图8d)。
目前有两种主要机制来解释耐药性(图8e)。第一种模型:耐药性源自罕见的亚克隆,这些亚克隆在治疗过程中获得了耐药性驱动改变(遗传)。作为对治疗的反应,这些耐药克隆会扩增,并最终由于克隆获得了先前存在的耐药机制而导致复发。第二种模型:耐药细胞或“持久细胞”最初是从预先存在的细胞亚群中产生的,这些细胞亚群不具有经典的耐药驱动改变(非遗传性)。这些细胞通过表观遗传和/或转录适应在最初的药物治疗中存活下来,从而出现耐药、缓慢循环的“持续”状态(图8e)。

图8. CYP3A活性介导了CYP3A PDO对伊立替康的耐受。
(a) 伊立替康在肝脏和小肠上皮细胞以及胰腺癌细胞中转化为活性代谢物 SN-38。(b-c) 通过 UPLC-MS/MS 对相对耐药和相对敏感PDO 中的伊立替康代谢物进行化合物分析。(d) 伊立替康、紫杉醇和SN-38联合酮康唑或可比司他治疗伊立替康耐药PDO (h20)。(e) CTX后样品中药物耐受性和持久性的替代模型。
+ + + + + + + + + + +
结 论
本项研究对未经化疗和CTX 后切除的患者样本(不包括放化疗)进行了 RNA-seq和多重免疫荧光分析,以确定新辅助化疗的影响。转录组分析与全组织切片的高分辨率图谱相结合,鉴定出 GATA6(经典)、KRT17(基底样)和细胞色素 P450 3A (CYP3A) 共表达细胞,这些细胞在 CTX 切除后的样本中优先富集。ctx后GATA6hi和KRT17hi细胞的持续存在与mFOLFIRINOX (mFFX)治疗后的不良生存率显著相关,而吉西他滨(GEM)治疗后则没有。对源自化疗和 CTX 后样本的类器官模型的分析表明,CYP3A 表达是化疗反应的预测因子,并且表达 CYP3A 的药物解毒途径可以代谢前药伊立替康(mFFX 的一种成分)。这些发现确定了残留疾病中表达 CYP3A 的耐药细胞表型,这可能最终为辅助治疗选择提供新的理论依据。
+ + + + +



English

