文献解读|Int J Biol Macromol(8.025):参苓白术散多糖通过调节小鼠色氨酸代谢改善结肠炎
✦ +
+
论文ID
原名:Polysaccharides derived from Shenling Baizhu San improve colitis via modulating tryptophan metabolism in mice
译名:参苓白术散多糖通过调节小鼠色氨酸代谢改善结肠炎
期刊:Journal of Biological Macromolecules
影响因子:8.025
发表时间:2022.10.1
DOI号:10.1016/j.ijbiomac.2022.09.246
背 景
以克罗恩病和溃疡性结肠炎为代表的炎症性肠病(IBD)是导致胃肠道炎症的罪魁祸首。IBD患者肠道菌群发生变化,由于肠道菌群某些代谢产物具有抗炎作用,因此靶向肠道微生物的代谢功能可能是一种新的IBD治疗方法。研究表明,参苓白术散在治疗抗生素相关性腹泻和哺乳仔猪腹泻期间可以调节肠道微生物群的结构,同时改善结肠炎。为了进一步了解参苓白术散和结肠炎小鼠肠道菌群的相互作用,本研究使用代谢组和微生物组学分析参苓白术散多糖
(SP)对结肠炎小鼠肠道菌群代谢和组成的影响,阐述参苓白术散多糖对菌群代谢物介导的抗炎机制。
实验设计

结 果
01

SP改善DSS诱导的小鼠结肠炎
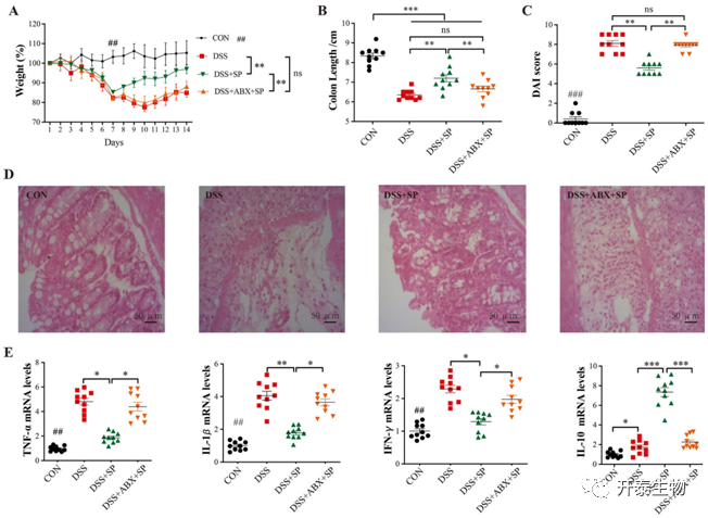
和对照组相比,DSS诱导结肠炎小鼠体重显著下降,但SP处理使体重逐渐恢复(图1A)。此外,SP处理可以缓解DSS诱导造成的结肠缩短(图1B)。DSS诱导显著提高疾病活动指数(DAI),而SP处理后DAI显著下降(图1C)。组织病理学分析显示,SP修复了包括组织破坏和炎症细胞浸润在内的结肠损伤(图1D)。与DSS诱导小鼠相比,SP处理后结肠中促炎细胞因子TNF-α、IL-1β、IFN-γ的mRNA表达显著下降,IL-10表达显著增加(图1E)。综上,SP对DSS诱导的结肠炎有显著的改善作用。

图1 SP对DSS诱导结肠炎的改善作用
02

SP通过肠道菌群依赖的方式缓解结肠炎
为了研究肠道菌群在缓解结肠炎中的关键作用,作者使用联合抗生素(ABX)处理小鼠(图1)。使用ABX处理后,补充SP仍无法恢复体重(图1A)。与DSS组相比,ABX组结肠长度和DAI评分无显著差异(图1B,C)。同时,ABX抑制了SP对结肠病变的影响(图1D)。RT-qPCR检测显示,SP可轻微降低结肠中TNF-α、IL-1β和IFN-γ的表达。此外,在没有肠道菌群的情况下,SP最低限度地增加了IL-10的表达(图1E)。这表明SP的改善效果取决于肠道菌群。
为了验证肠道菌群的作用,作者将DSS+SP小鼠的粪便菌群移植(FMT)到DSS和DSS+ABX小鼠。FMT处理后,DSS和DSS+ABX小鼠的体重减轻和结肠病变得到缓解(图2A-D)。同时,FMT显著降低了促炎症细胞因子的表达,并增加了结肠中IL-10的表达(图2 E)。这表明SP可以将改善作用传递到肠道菌群中。

图2 粪便微生物移植改善DSS诱导的结肠炎
03

SP调节结肠炎小鼠肠道菌群结构
由于SP的功能依赖于肠道菌群,所以作者进行了16S rRNA测序分析。DSS+SP组的Chao1和Shannon指数明显高于DSS组和DSS+ABX+SP组,与对照相似(图3A-C)。Faith’s PD、Simpson、Pielou’s均匀度和观察物种指数也有相同的趋势。主坐标分析(PCoA)散点图和非度量多维尺度分析(NMDS)显示出4组肠道菌群分别聚类,这表明肠道菌群结构发生变化(图3D,E)。在两个不同的分类学水平(门和属)进行的主成分分析(PCA)以及在属水平上进行的正交偏最小二乘判别分析(OPLS-DA)结果显示,各组肠道菌群聚类出现分离(图3F、G)。SP处理后,菌群结构发生了变化,尤其是DSS+SP组和对照组很接近,而DSS+ABX+SP组未见明显回调效应。

图3 SP调节结肠炎小鼠肠道菌群的整体结构
04

补充SP促进色氨酸代谢
血清代谢组学热图发现,补充SP与各种氨基酸代谢途径及其次生代谢物如丝氨酸、赖氨酸、脯氨酸、色氨酸、吲哚乙酸、犬尿氨酸、犬尿喹啉酸和吲哚-3-乙醛的增加有关(图4A)。使用在线软件MetaboAnalyst对差异代谢物进行通路分析,发现色氨酸代谢是结肠炎中对SP补充反应最敏感的通路(图4B)。除了色氨酸代谢外,甘油磷脂代谢、氨酰tRNA生物合成、初级胆汁酸生物合成、β-丙氨酸代谢、烟酸和烟酰胺代谢也发生了显著变化(图4B)。此外,与对照组相比,结肠炎小鼠粪便中的色氨酸代谢物明显减少,如吲哚、吲哚-3-醋酸酯和色胺(图4C)。然而,只有犬尿氨酸在补充SP并以肠道菌群依赖的方式显著增加(图4C)。重新分析肠道菌群发现,SP处理结肠炎小鼠后,肠道中能够代谢色氨酸的细菌显著增加,这些细菌为拟杆菌属、双歧杆菌属和瘤胃球菌属(图4D)。总之,SP处理改变了结肠炎小鼠肠道菌群的组成,并增强了色氨酸代谢,特别是犬尿氨酸的产生。

图4 补充SP改变了血清代谢组学和色氨酸代谢
05

补充犬尿氨酸可通过AhR促进结肠IL-10的分泌
芳香烃受体(AhR)是肠上皮细胞免疫功能的关键调节因子,它可以感知来自肠道菌群的代谢物,特别是色氨酸代谢物。为了证明犬尿氨酸对结肠炎的作用,作者用犬尿氨酸处理小鼠,AhR激动剂FICZ处理作为阳性对照组。结果表明:与DSS小鼠相比,犬尿氨酸和FICZ处理均可以显著缓解结肠炎,包括体重和结肠长度的恢复(图5A-C)。此外,WB结果显示,犬尿氨酸或FICZ处理可增加AhR和Cyp1A1的表达(图5D)。研究表明,IL-10在肠上皮细胞中的表达受AhR配体的调控。以上结果表明IL-10的表达与AhR和Cyp1A1的激活是一致的(图5E)。

图5 AhR激活改善DSS诱导的结肠炎
为了证实AhR在结肠炎中的关键作用,作者用AhR拮抗剂GNF351处理小鼠。结果显示,GNF351阻碍了SP对结肠炎的治疗作用,包括体重和结肠长度的增加(图6A-C)。重要的是,WB结果显示GNF351显著抑制结肠中AhR和Cyp1A1的表达(图6D)。因此,IL-10的表达也被下调(图6E)。这表明AhR介导了SP对DSS诱导结肠炎的改善作用。

图6 AhR拮抗剂GNF351阻碍SP对DSS诱导结肠炎的治疗
+ + + + + + + + + + +
结 论
本研究证实了SP作为一种益生元,具备改善治疗结肠炎的功能。补充SP改变了肠道中色氨酸代谢细菌的丰度。此外,代谢产物犬尿氨酸的增加激活了结肠中的AhR,进而缓解由DSS诱导的结肠炎。研究成果为今后运用SP治疗炎症性肠病提供了理论基础。
+ + + + +



English

