文献解读|(6.409):食管鳞状细胞癌患者血清中新的代谢变化和预测标志物哌可酸的研究
✦ +
+
论文ID
原名:New Metabolic Alterations and A Predictive Marker Pipecolic Acid in Sera for Esophageal Squamous Cell Carcinoma
译名:食管鳞状细胞癌患者血清中新的代谢变化和预测标志物哌可酸的研究
期刊:Genomics Proteomics Bioinformatics
影响因子:6.409
发表时间:2021.09.27
DOI号:10.1016/j.gpb.2021.08.016
背 景
食管鳞状细胞癌(ESCC)是食管癌(EC)的主要组织学亚型,预后不良。由于早期缺乏特定的表现,多数患者确诊时已处于晚期,因此寻找新的预测标志物以期早期诊断是提高患者治疗效果的关键。肿瘤细胞在肿瘤的发生、发展和转移过程中需要大量的能量和原料,从而扰乱新陈代谢。因此,外周血中的异常代谢产物可用于癌症诊断、疗效评估和患者预后的预测。在这项研究中,作者对ESCC患者食管切除术前后及健康志愿者血清进行代谢组学研究,以期发现ESCC肿瘤相关的代谢改变,并利用处于异型增生和ESCC阶段的小鼠血清验证其相关改变,识别具有预测潜力的生物标志物。
实验设计

结 果
01

食管鳞癌患者术前血清代谢特征的研究
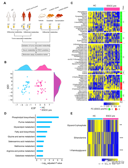
首先,作者从ESCC术前以及术后患者和HC中采集血清样本,同时收集了4-硝基喹啉1-氧化物(4-NQO)处理的异型增生阶段与ESCC阶段的小鼠和对照组小鼠的血清样本,以确定肿瘤相关的血清代谢产物以及鉴定小鼠和人类之间保守的ESCC肿瘤相关代谢物(图1A)。接着对代谢数据进行分析,共鉴定出了161种代谢物,发现与HC相比,ESCC患者术前血清代谢特征发生了显著变化(图1B)。161种代谢物中,58种在术前血清中有显著变化(P<0.05),包括14种氨基酸、7种碳水化合物、18种脂类、2种核苷、10种有机酸和7种未分类代谢物(图1C)。此外,58种代谢物中有16种上调,而其余代谢物下调。
作者对上述58种代谢物进行代谢集富集分析(MSEA),以观察术前ESCC血清中哪些代谢途径受到干扰。结果显示,共有9条代谢途径发生了显著改变(P<0.05)(图1D)。最受干扰的是磷脂生物合成途径,所有检测到的与此途径有关的代谢物,包括甘油-3-磷酸、乙醇胺和1-棕榈酰甘油,在术前ESCC血清中持续下降(图1E)。

图1:术前ESCC患者的血清代谢特征与HC相比发生变化
A.研究设计;B. ESCC和HC在术前血清中的整体代谢差异; C.热图显示术前ESCC与HC差异表达的58种血清代谢物,(1)氨基酸,(2)碳水化合物,(3)脂肪,(4)核苷酸,(5)有机酸,(6)未分类; D.代谢途径富集分析;E.热图显示术前ESCC和HC参与磷脂生物合成途径的差异代谢物。
02

食管切除术后,一组ESCC肿瘤相关代谢产物向HC恢复
ESCC患者从术后第1天开始禁食和持续性肠外营养,术后第3天采集血清,并与术前进行对比,发现术后血清表现出明显的代谢改变, (R2Y=0.84,Q2=0.76)(图2A),有 78种代谢产物的水平发生了显著变化(P<0.05),包括16种氨基酸、16种碳水化合物、18种脂质、2种核苷、19种有机酸和7种未分类代谢产物(图2B),这表明食管切除加上术后禁食和肠外营养可能对ESCC患者的整体代谢产生明显影响。随后,作者对这78种代谢物进行了MSEA,与术前相比,术后血清中10条代谢途径的活性显著波动(P<0.05)(图2C)。值得注意的是,半乳糖代谢是最受干扰的途径,参与这一途径的五种代谢物中有四种的水平增加,而术后血清中剩余代谢物的丰度受到抑制(图2D)。

图2与术前相比,ESCC术后阶段的血清代谢特征受到干扰
A.OPLS-DA评分图;B.热图显示术后与术前有78种不同的代谢物;C.手术前后代谢途径的差异代谢产物分析;D.热图显示手术前后参与半乳糖代谢途径的不同血清代谢物。
接下来,作者对HC组、术前组和术后组进行了综合分析,选择了58种代谢物(图1C)来鉴定ESCC肿瘤相关的代谢改变。如图3A所示,术后ESCC血清中的12种代谢物向HC方向恢复,这表明肿瘤特异性调节了这些血清代谢产物。这些代谢产物在两个途径中富集,包括泛醌的生物合成途径,以及苯丙氨酸和酪氨酸的代谢途径(P<0.05)(图3B)。图3C的热图显示,术后血清中剩余46种代谢产物的水平沿相反的HC方向变化,或者与术前相比没有显著变化。因此,可以认为这46种代谢物不受ESCC肿瘤的特异性调节。值得注意的是,这些代谢物在八种途径中都富集 (P<0.05)(图3D)。

图3:术前患者和HC之间的58种不同代谢物中少数在术后向HC方向恢复
A.术后12种代谢物向HC方向恢复;B.代谢途径富集物分析; C.46种代谢物在术后的变化; D.代谢途径富集物分析。
03

术后禁食和肠外营养对血清代谢的影响
术前与HC的血清有58种差异代谢物,而术后与术前的血清有78种,这表明术后禁食和肠外营养可能明显干扰ESCC患者的血清代谢特征。为了验证这一推测,作者分析了108种血清代谢物,发现它们在术前相对于HC没有改变,而术后的27种代谢物水平(25.0%)显著低于术前(图4A),此外,有22种(20.37%)在术后或HC患者中显著升高(图4B)。MSEA对上述49种改变的代谢物的分析表明,这些代谢物在七种代谢途径中富集(图4C)。总体而言,在术前和HC之间没有改变的代谢物中,有45.37%在术后ESCC血清中有明显的扰乱,表明术后禁食和肠外营养导致了血清代谢组的明显波动。

图4:术后禁食和肠外营养引起的代谢波动
A,B: HC,术前和术后患者的代谢物变化;C.49种差异代谢物的代谢途径富集物分析。
04

致癌小鼠从异型增生到ESCC的渐进性血清代谢特征
接下来,作者用致癌物4-NQO诱导形成了ESCC小鼠模型,分为对照组、4-NQO-16周组和4-NQO-28周组(图5A),并分析ESCC分子生物标记物角蛋白14(K14)和细胞增殖标记物Ki67来监测疾病进展,发现4-NQO-16周组小鼠处于异型增生阶段,而4-NQO-28周组处于癌变阶段(图5B)。与对照组相比,4-NQO-16周组和4-NQO-28周组的血清代谢谱均有明显的改变 (R2Y=0.98,Q2=0.80),三组间共有61种血清代谢物发生明显变化(图5C)。值得注意的是,这些受干扰的代谢物中有38种从异型增生阶段逐渐改变为癌变阶段(图5D),而其余23种受干扰的代谢物没有表现出从正常对照到癌变的这种趋势。
随后,他们对上述38种逐步改变的代谢物进行MSEA,发现与对照组相比,癌变阶段小鼠血清中有11条通路受到显著干扰(P<0.05),而在异型增生阶段仅发生了轻微的变化(图5E)。

图5 致癌小鼠从异型增生到ESCC的血清代谢组递进性改变
A.4-NQO诱导的从异型增生到ESCC小鼠的方案;B.对照组和4-NQO处理小鼠食管组织的HE和IHC染色图像;C. 对照组、4-NQO-16周4-NQO-28周小鼠血清代谢谱;D.小鼠从正常对照到癌变阶段血清代谢物进行性变化的热图; E.代谢途径富集物分析。
05

小鼠和人之间保守的ESCC肿瘤相关血清代谢物对肿瘤发生的预测作用
随后,作者通过综合分析ESCC小鼠和患者的血清代谢数据,鉴定了三种在小鼠和人类之间保守的代谢物。首先,在正常对照组、异型增生和癌变的小鼠血清中哌可酸的浓度逐渐增加(图6A)。而且,哌可酸水平在术前患者中显著升高,但在术后患者中降低(图6B)。其次,小鼠血清中的油酸甘油酯的丰度从正常对照到癌变逐渐降低(图6C),术前患者血清中该代谢物明显受抑制,但在术后患者中却上调(图6D)。此外,与对照组相比,异型增生小鼠血清磷酸水平没有受到影响,而在癌变阶段磷酸水平显著升高(图6E),相应地,其在术前患者显著增加,在术后患者下降(图6F)。
为了确定上述血清代谢物是否具有准确区分健康和癌前病例的预测潜力,作者对对照组和异型增生小鼠进行了ROC曲线分析,哌可酸、油酸甘油酯酰甘油和磷酸的AUC分别为1.00、0.72和0.60,表明哌可酸具有作为食管癌发生的生物标志物的良好潜力(图6G-I)。

图6:ESCC肿瘤相关血清代谢物在小鼠和人类之间的保守与致癌的预测潜力
A.小鼠血清哌可酸水平;B.患者血清哌可酸水平;C.小鼠血清油酸甘油酯的水平;D. 患者血清油酸甘油酯水平;E. 小鼠血清磷酸水平;F. 患者血清磷酸水平;哌可酸(G)、油酸甘油酯(H)和磷酸(I)的ROC曲线。
06

预测性生物标志物哌可酸对ESCC细胞抗氧化应激的保护作用
最后,作者研究了哌可酸是否具有促进肿瘤的作用。根据文献报道,氧化应激在癌症中广泛存在,活性氧(ROS)的持续增加促进细胞生长并促进癌变。然而,氧化应激的过度积累,一旦超过毒性阈值,将对脂质、蛋白质和DNA造成损害,并导致细胞死亡。因此,癌细胞需要有效的抗氧化系统来限制氧化应激的过度积累,从而支持细胞的生存和生长。由于哌可酸可以增强哺乳动物细胞的抗氧化能力,因此他们推测,术前患者和4-NQO处理的异型增生和癌变阶段的小鼠血清中增加的吡哌酸水平升高,可以增强ESCC细胞在肿瘤微环境中对抗氧化应激的能力。Rosup是一种用于产生ROS的化合物,在本研究中用来在Eca109和KYSE150细胞中诱导ROS,而H2O2用作对照。
作者发现,加入哌可酸显著降低ESCC细胞中由Rosup和H2O2诱导的ROS产生(图7 A,B),并可明显逆转DNA损伤,表现为DNA损伤标记γ-H2AX和DNA氧化损伤标记8-oxo-dG的表达减少(图7C-F)。因此,哌可酸以剂量依赖的方式恢复了Rosup和H2O2处理所损害的ESCC细胞的生长(图7 G,H)。综上所述,哌可酸对ESCC细胞维持氧化还原动态平衡、对抗氧化应激诱导的DNA损伤和细胞增殖停滞是必不可少的。

图7:预测生物标记物哌可酸的抗氧化活性
哌可酸对Rosup或H2O2诱导两种细胞 (A,B)ROS产生的影响; (C,D)c-H2AX表达的影响; (E,F)8-oxo-DG产生的影响;(G,H)细胞增殖及增殖细胞核抗原表达的影响。
接着作者研究哌可酸对ESCC细胞的转移能力的影响,发现其并没有改变ESCC细胞的迁移趋势或上皮间充质转化的蛋白标志物的表达(图8)。而100μM 的油酸甘油酯则可显著抑制ESCC细胞的生长(图9 A,B),但并没有增加细胞内ROS的产生,这表明它抑制了ESCC细胞的生长,但不是通过增加氧化应激来实现的(图9 C,D)。

图8:哌可酸对ESCC细胞迁移和EMT蛋白标记表达的影响

图9:油酸甘油酯对ESCC细胞生长和ROS生成的影响
+ + + + + + + + + + +
结 论
该研究确定了由12种血清代谢物所代表的食管癌肿瘤相关的代谢改变。值得注意的是,术后禁食和肠外营养大大扰乱了血清代谢组。此外,通过使用致癌物诱导的异型增生和ESCC阶段小鼠的血清,发现了三种在小鼠和人类之间保守的ESCC肿瘤相关代谢物,其中,从异型增生到癌变的小鼠血清中的哌可酸水平逐渐升高,它可用于准确区分异型增生阶段的小鼠和健康对照小鼠。此外,这种代谢产物对于ESCC细胞抑制氧化应激诱导的DNA损伤和细胞增殖停滞至关重要。
总之,这项研究揭示的ESCC肿瘤相关血清代谢产物具有监测肿瘤治疗效果和疾病复发的潜力,为完善肠外营养成分提供了证据,并强调了血清哌啶酸是预测ESCC肿瘤发生的有吸引力的生物标志物。
+ + + + +



English

