文献解读|Cancer Cell(50.4):CDKN2A 缺失重塑脂质代谢导致胶质母细胞瘤铁死亡
✦ +
+
论文ID
原名:CDKN2A deletion remodels lipid metabolism to prime glioblastoma for ferroptosis
译名:CDKN2A 缺失重塑脂质代谢导致胶质母细胞瘤铁死亡
期刊:Cancer Cell
影响因子:50.4
发表时间:2023.06.12
DOI号:10.1016/j.ccell.2023.05.001
背 景
胶质母细胞瘤(GBM)是一种普遍致命的脑肿瘤,表现出广泛的遗传和转录异质性,在GBM 中发现的多样化分子景观是否会导致异质脂质组表型目前尚不清楚。
实验设计

结 果
01
标题胶质母细胞瘤及其衍生临床前模型的分子和脂质组学分析
本项研究通过手术切除获得了 GBM 患者的 84 个肿瘤,并使用脂质组学、转录组学和全外显子组测序方法进行了分析(图 1 A)。他们还分析了来自 GBM 肿瘤队列的 29 个 GBM 原位异种移植物 (PDX) 和 43 个神经胶质瘤球 (GS) 细胞培养物(图 1 A)。对来自 15 个脂质亚类的多达 1020 种不同的脂质种类进行了定量,揭示了 GBM 肿瘤以及衍生模型中脂质组的显著差异(图 1B)。基因组分析表明,本项的肿瘤样本队列包含已知在GBM中改变的核心通路中的分子病变(例如RTK/RAS/PI3K, P53和RB信号通路),并且包含多种患者特征,包括肿瘤转录亚、复发、年龄、性别和种族。
脂质是结构和功能多样的分子,由多种代谢途径和酶合成和调节。脂质代谢基因和脂质种类主要聚集成两组,将三酰甘油(TAG)与其他脂质种类分开(图1C)。TAG 组内的脂质聚类包括单不饱和 (L1) 和多不饱和 (L2) TAG,而第二组内的聚类则将磷脂(PC、PE)、游离脂肪酸和二酰基甘油酯 (L3) 从醚脂质和神经酰胺 (L4) 中分离出来(图 1C-D)。GO分析显示基因聚类与脂类包括TAG(G1, G2)、磷脂(G3, G4)、醚脂(G3, G5)和神经酰胺(G4, G5)有很强的相关性。此外,与酰基尾部去饱和相关的基因在与含有多不饱和脂肪酸(PUFA)的脂质组(L2和L3)相关的基因聚类(G1, G3)中富集(图1D)。
接下来,为了确定特定的致癌事件是否与不同的脂质代谢聚类一致,他们注释了先前定义的 GBM 和/或其他癌症中脂质代谢重编程的致癌调节因子之间差异富集的脂质种类(例如,IDH 突变、TP53突变、EGFR vIII突变)、PTEN缺失/突变、RB突变、MDM2/4扩增)。在本项研究的 GBM 肿瘤队列中代表的各种致癌病变中,他们发现不同脂质数量及其特定脂质聚类的相关富集都存在显著异质性(图 1 E)。例如IDH突变体 GBM 富含含有磷脂和 MUFA(L3 和 L4)的脂质聚类(图 1 E)。相反, EGFR vIII 突变体 GBM中的富集脂质除了磷脂(L3 聚类)外,还包含 TAG 和 PUFA(L2 聚类)。

图1. 胶质母细胞瘤的分子和脂质组学资源及衍生的临床前模型。
(A) 工作流程示意图。(B) 描述样本类型、亚型、脂质成分、GBM 拷贝数改变和突变、肿瘤复发、患者年龄和性别的图。(C) GBM 肿瘤中脂质种类和脂质相关基因表达的相关矩阵。 (D) 每个脂质聚类的脂质类别和饱和富集。(E) 饼图显示改变样品中相对于 WT 样品的差异丰度脂质种类的过度富集脂质聚类的对数优势比得分。
02
CDKN2A缺失改变 GBM 脂质组
为了确定 GBM 脂质代谢的细胞内在调节因子,他们接下来对脂质组和蛋白质编码基因之间源自患者的 GS 进行相关性分析。对具有最大可变相关性的基因进行层次聚类,确定了两个不同的基因-脂质分组(图2A)。然后检测它们与基因水平体细胞点突变和基因座水平拷贝数改变的关联(图2B)。虽然不显著的命中包括突变RB1和TP53,它们都驱动肿瘤脂质代谢重编程,但它们唯一显著遗传改变定位于染色体9p21基因座,即肿瘤抑制细胞周期蛋白依赖性激酶抑制剂2A (CDKN2A)的位置。RNA表达证实CDKN2A是基因脂质组中在该位点表达差异最大的转录本(图2B)。
他们接下来进行了主成分分析 (PCA),然后是方差最大旋转,沿着第一个旋转的成分将CDKN2A野生型 (WT)与CDKN2A null GS区分开来(图2C)。与CDKN2A WT GS相比,CDKN2A缺失与分布在15个可检测脂质亚类中的195个脂质物种的水平显著变化有关(图2D-E)。对这些差异富集的脂质的仔细检查揭示了酰基尾部利用的独特特征。CDKN2A WT GS中更丰富的脂质种类包括高度不饱和的酰基尾部(即多不饱和脂肪酸或PUFA),长度大于20个碳(即非常长链脂肪酸)(图 2F)。

图2. GBM脂质组的综合表征揭示了CDKN2A缺失的影响。
(A) 胶质瘤球 (GS) 中脂质成分和蛋白质编码基因的基因表达的相关矩阵。(B) 基因和位点水平体细胞改变的散点图,按其与基因集综合得分的关联进行排序。(C) CDKN2A WT和null GS之间所有脂质的方差旋转主成分分析(V1, V2)。(D) GS 中CDKN2A缺失改变的脂质火山图。(E)因CDKN2A缺失而改变的脂质种类的数量。(F)显著改变的脂质种类的酰基尾长和双键特征。(G) 感染 shRNA 扰乱对照 (shC) 或靶向CDKN2A的两种不同 shRNA(KD-1 和 KD-2)的 CDKN2A WT GS(GS104 和 GS116)中显著改变的脂质种类的酰基尾长和双键特征。
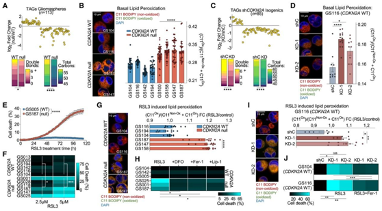
03
CDKN2A缺失使 GBM 细胞对脂质过氧化和铁死亡敏感
CDKN2A缺失影响所有脂质亚类的组成;然而,在CDKN2A缺失的GS中,三酰甘油酯是大多数改变的单个脂质种类(图3A)。在CDKN2A缺失的 GS中,较长链、高度去饱和的 TAG 比例显著降低。相反,相对于CDKN2A WT 细胞,含有短链饱和脂肪酸 (SFA) 和单不饱和脂肪酸 (MUFA) 的 TAG 在CDKN2A缺失细胞中富集(图 3A)。
他们假设在CDKN2Anull的GBM肿瘤中,长链PUFA丰度的降低会增加脂质过氧化。他们使用脂质氧化探针C11 BODIPY 581/591观察到,与CDKN2A WT细胞相比,CDKN2A无细胞中有更大的基础脂质过氧化(图3B)。同样,在CDKN2A WT GS中沉默p14/p16表达会减少含有较长酰基链尾的PUFA TAG(图3C),相对于未沉默的对照细胞,脂质过氧化增加(图3D)。因此,CDKN2A缺失改变了TAG池的酰基尾部特征,导致GBM中高基础脂质过氧化水平。
铁死亡是一种非凋亡细胞死亡机制,其定义为对铁的依赖和脂质过氧化物的致命积累。在一组CDKN2A null GS中,用 (1S,3R)-RSL3 (RSL3) 或 ML210抑制谷胱甘肽过氧化物酶 4 (GPX4)导致明显的细胞死亡。相反,CDKN2A WT GS 对这两种化合物基本上不敏感(图3E-F)。与CDKN2A null GBM对致命脂质过氧化的更大敏感性一致,GPX4抑制仅在CDKN2A null GS中增加脂质过氧化,而在CDKN2A WT细胞中不增加脂质过氧化(图3G)。RSL3-或ml210诱导的细胞死亡可由铁凋亡抑制剂铁ferrostatin-1 (fer1)、liproxstatin-1 (lip-1)、铁螯合剂去铁胺(DFO)或氘化亚麻酸处理抑制,氘化亚麻酸对过氧化的敏感性远低于正常pufa(图3H)。最后,CDKN2A WT GS中p14/p16的沉默增加了脂质过氧化和铁死亡的易感性(图3I-J)。因此,CDKN2A的破坏,特别是p14/16表达的缺失,使GBM更容易发生脂质过氧化和铁死亡。

图3. CDKN2A缺失使GBM易发生铁死亡。
(A) CDKN2A null/WT GS中显著不同TAG物种的Log2差异倍数按变化的方向性、总尾长和总双键数排序。(B) 共聚焦显微镜图像显示CDKN2A WT 和CDKN2A null GS 中的基础 C11-BODIPY 581/591 脂质过氧化。(C)根据变化的方向性、总尾长、总双键数排序,显著不同TAG种类与shCDKN2A的Log2差异倍数。(D)受shC、KD-1或KD-2感染的GS116 (CDKN2A WT)体内基础C11-BODIPY脂质过氧化的定量。(E) CDKN2A WT和null GS的诱导细胞活细胞成像系统显示,在2.5 μM RSL3处理下,随时间(h)细胞死亡的代表性痕迹(%)。(F) RSL3(2.5 μM和5 μM)处理CDKN2A WT和CDKN2A null GS 72 h后细胞死亡热图(%)。(G)共聚焦显微镜图像显示,在CDKN2A WT和CDKN2A null GS中,2.5 μM RSL3处理24小时后诱导C11-BODIPY过氧化。(H)用2.5 μM RSL3处理CDKN2A WT和null GS细胞72小时后的细胞死亡热图(%),以及加入或不加入经典铁死亡抑制剂。(I)共聚焦显微镜图像显示,感染shC、KD-1或KD-2的GS116 24小时后,DMSO对照处理或2.5 μM RSL3处理的C11-BODIPY过氧化。(J)在感染shC、KD-1或KD-2的GS104或GS116中,2.5 μM RSL3加1 μM ferrostatin-1和不加1 μM RSL3处理72h后细胞死亡热图。
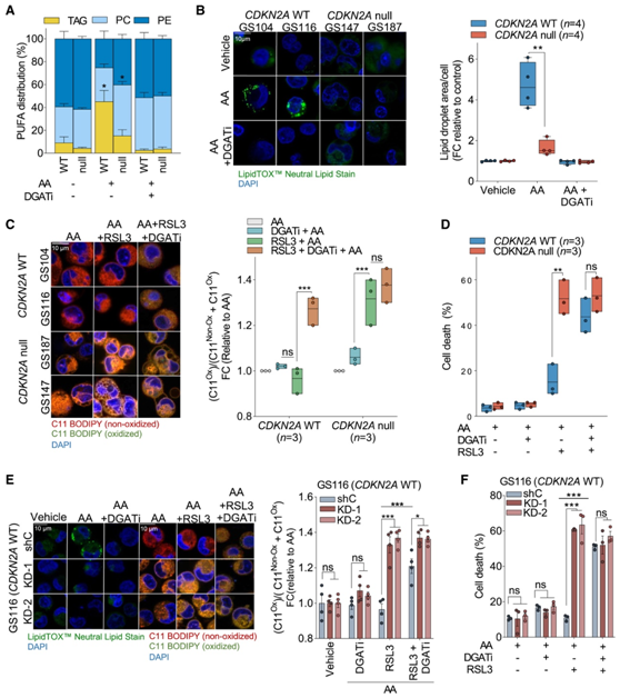
04
CDKN2A的缺失减少了可氧化PUFA在脂滴中的封存
他们假设CDKN2A控制可氧化PUFA进入TAG池的分配,从而调节对脂质过氧化和铁死亡的敏感性。为了开始验证这一假设,他们在CDKN2A WT和null GS中添加花生四烯酸(AA),并进行脂质组学分析。AA处理显著增加了CDKN2A WT GS中PUFA在TAG物种中的吸附。相比之下,CDKN2A空细胞中添加AA特异性地扩增了含有AA的PC磷脂池(图4A)。此外,AA处理显著增加了CDKN2A WT GS的脂滴形成(图4B)。在CDKN2A WT GBM细胞中添加AA,可以通过药物抑制TAG生物合成的关键酶DGAT1和DGAT2来阻断PUFA TAG池的扩大和脂滴的增加(图4A-B)。
CDKN2A遗传状态影响细胞内 PUFA 分布到不同的脂质类别(例如TAG 和磷脂)。此外,这些CDKN2A介导的脂质组成的变化是GBM对脂质过氧化和铁死亡的易感性的基础。与这一观点一致,提供外源 AA 显著增加了CDKN2A null GBM 细胞中 RSL3 介导的脂质过氧化和铁死亡。不同的是,AA 处理的CDKN2A WT 细胞需要 DGAT1/2 抑制剂,以将 RSL3 诱导的脂质过氧化和铁死亡增加到CDKN2A null GS中的水平(图 4C-F)。总而言之,这些数据支持一个模型,其中 p14/16 信号传导调节 PUFA 分流到 TAG 区室中,从而组阻止 GBM 中的脂质过氧化和铁死亡。

图4. PUFA TAG 对CDKN2A WT GBM中的脂质过氧化和铁死亡具有保护作用。
(A)堆叠条形图显示CDKN2A WT和null GS中标签、PC和PE中PUFA的分布。(B)共聚焦显微镜图像显示 LipidTOX中性脂质染色积累。(C)共聚焦图像显示 C11-BODIPY过氧化反应。(D) CDKN2A WT和null GS在相同条件下处理72h后的细胞死亡率。(E)共聚焦图像显示LipidTOX中性脂质染色的积累。(F)感染shC、KD-1或KD-2的GS116 (CDKN2A WT)在(D)相同处理72小时后的细胞死亡率。
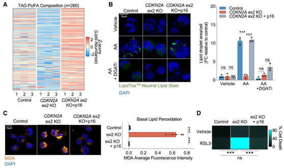
05
p16的缺失足以使GBM对铁死亡敏感
CDKN2A编码两种蛋白质:p14 和 p16。通常,p14 通过间接稳定 p53 来决定细胞命运,而 p16 通过抑制 CDK4/6 来抑制肿瘤形成。敲除CDKN2A的外显子2 (CDKN2A ex2 KO)消除了p14和p16蛋白水平,并且与在CDKN2A缺失的GS中的发现相似,减少了去饱和长链酰基尾脂质的富集,含有pufa的TAG的比例显著降低(图5A)。
接下来,他们将 p16 重新引入CDKN2A ex2 KO 细胞中,以特异性恢复 p16 蛋白水平,同时保持降低的 p14 表达,恢复了许多与CDKN2A WT对照GS相同的脂质组学特征,包括具有长链和去饱和酰基尾部的脂质富集以及PUFA TAG的增加(图5A-B)。他们观察到p16表达的增加可以完全逆转基础脂质过氧化水平(图5C-D)。

图5. p16的缺失足以使GBM对铁死亡敏感。
(A) PUFA的丰度。(B) LipidTOX 中性脂质染色剂的积累。(C) 共聚焦图像显示基础丙二醛 (MDA) 免疫荧光染色。(D) 处理 72 小时后由 DMSO 载体或 2.5 μM RSL3 诱导细胞死亡的热图。
06
GPX4 抑制可降低体内CDKN2A缺失的 GBM 肿瘤负荷
他们探究了CDKN2A遗传状态是否影响体内GBM 肿瘤的脂质组和铁死亡潜力。与细胞培养结果一致,相对于CDKN2A null肿瘤,CDKN2A WT 原位 PDX 肿瘤富含包含更长酰基尾和更多双键的 TAG(图 6 A)。与CDKN2A WT PDX 肿瘤相比,CDKN2A null PDX 肿瘤还表现出更高水平的脂质过氧化(图6B)。他们使用 CRISPR-Cas9 在CDKN2A WT 和CDKN2A null GS中破坏GPX4表达(图 6 C),正如预期的那样,与体外WT GS 相比,遗传GPX4消除导致CDKN2A null GS中的铁死亡显著更高。
接下来,他们设计了一组单独的CDKN2A WT 和CDKN2A null GS,其中包含非靶向对照 (NT) sgRNA 或三种不同的GPX4sgRNA。转导的 GS 在含有 Fer-1 的培养基中扩增(以防止GPX4处理引起的活力变化)72 小时,然后植入 NOD-scid gamma (NSG) 小鼠的大脑中。相对于植入 NT sgRNA 转导细胞的动物,所有三种GPX4 sgRNA 均显著延长了两种不同CDKN2A null PDX 模型(PDX025 和 PDX187)的存活时间(图 6D)。相比之下,GPX4的破坏对于CDKN2A WT PDX 肿瘤(PDX005 和 PDX208)的小鼠没有生存益处(图 6D)。
最后,他们分析了与CDKN2A遗传状态相关的特定PUFA TAG脂质表型在GBM患者的肿瘤中是否保守。和临床前GBM模型一样,与CDKN2A WT肿瘤相比,GBM肿瘤中的CDKN2A缺失与含有高度去饱和长酰尾的TAG的比例减少有关(图6E)。这些数据强调了细胞培养和异种移植研究结果的临床相关性,并进一步支持了CDKN2A缺失导致的脂质代谢重塑增加了膜脂过氧化,从而导致GBM导致铁死亡的结论(图6F)。

图6. CDKN2A缺失诱导GBM原位异种移植物脂质过氧化和铁死亡易感性。
(A) 热图显示 GS 和 PDX 之间保守 TAG 的富集。(B)免疫荧光染色。(C)GPX4和肌动蛋白的免疫印迹。(D) Kaplan-Meier 图。(E) 热图显示 GBM (PT) 患者的 GS 和肿瘤之间保守 TAG 的富集。(F) CDKN2A WT 和CDKN2A null GBM 中铁死亡敏感性的机制。
+ + + + + + + + + + +
结 论
本项研究对来自 156 个分子多样化的胶质母细胞瘤 (GBM) 肿瘤和衍生模型进行脂质组学、转录组学和基因组分析。通过对 GBM 脂质组与分子数据集的综合分析,发现CDKN2A缺失重塑了 GBM 脂质组,特别是将可氧化的多不饱和脂肪酸重新分配到不同的脂质区室中。因此,CDKN2A-缺失的GBM表现出更高的脂质过氧化,选择性地引发肿瘤铁死亡。总之,这项研究提供了临床和临床前 GBM 标本的分子和脂质组学资源,利用这些资源来检测 GBM 中复发性分子病变与脂质代谢改变之间的治疗上可利用的联系。
+ + + + +



English

