文献解读|J Med Virol(12.70):代谢改变揭示了感染 SARS-CoV-2 的孕妇的母胎免疫反应与疾病严重程度的关系
✦ +
+
论文ID
原名:Metabolic alterations unravel the maternofetal immune responses with disease severity in pregnant women infected with SARS-CoV-2
译名:代谢改变揭示了感染 SARS-CoV-2 的孕妇的母胎免疫反应与疾病严重程度的关系
期刊:Journal of Medicine Virology
影响因子:12.70
发表时间:2023.12.06
DOI号:10.1002/jmv.29257
背 景
怀孕是一种免疫受损的状态,2019 年冠状病毒 (COVID-19) 疾病对早产和胎儿构成威胁的风险很高。在怀孕期间,免疫状态会因激素和细胞因子的变化而受到损害,可能会影响严重程度,从无症状 (Asy) 到轻度(发烧、咳嗽、轻度肺炎或无肺炎)再到中度(包括缺氧、呼吸困难、严重肺炎,最终导致危重)全身性休克、呼吸急促(呼吸频率≥30次/分钟)和多器官衰竭等情况。因此,需要迫切研究 SARS-CoV-2 感染且疾病严重的孕妇的代谢变化、细胞因子和免疫反应。
实验设计

结 果
01
COVID-19疾病通过改变血浆代谢组谱影响可溶性因子
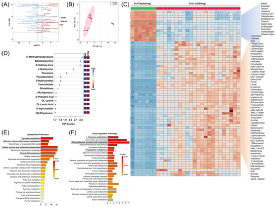
为了确定与COVID-19感染相关的代谢扰动,研究者团队使用非靶向代谢组学和多因素分析分析了感染COVID-19孕妇(Asy,轻度,中度)和健康孕妇的血浆样本。火山图显示 126 种代谢物显著下调,22 种代谢物上调(图 1A)。主成分分析(PCA)和层次聚类能够清楚地区分 COVID-19 孕妇和健康孕妇(图 1B-C),这表明 COVID-19 孕妇的代谢组谱与健康孕妇不同。与健康孕妇相比,COVID-19 孕妇中有75 种显著失调的代谢物(图 1C)。此外,偏最小二乘判别分析 (PLSDA) 显示了几种最重要的代谢物,其变量重要性图评分超过 2(图 1D)。此外,KEGG通路富集分析显示,COVID-19感染下调了酪氨酸、苯丙氨酸和色氨酸相关代谢物(图 1E)。上调的代谢物与缬氨酸、亮氨酸、异亮氨酸、甘氨酸、丝氨酸、苏氨酸和丙酮酸代谢相关(图 1F)。这些结果强调,COVID-19 感染强烈影响怀孕女性的酪氨酸和色氨酸相关能量通路。

图1. COVID-19 阳性和健康孕妇的血浆代谢组学概况。
(A) 火山图显示两组差异表达的代谢物。红点代表上调,蓝点代表下调。(B) 主成分分析显示两组之间存在明显的分离。(C) 对前 75 种代谢物的热图分析清楚地区分了 COVID-19 阳性孕妇(红条)和健康对照孕妇(绿条)。(D) 投影图中的变量重要性显示 PLSDA 确定的前 15 个最重要的代谢物特征。(E-F) 与 KEGG 富集途径相关的上调和下调代谢物。
02
烟酰胺-烟酸盐代谢随疾病严重程度增加
为了描述随着疾病严重程度增加代谢组的变化,他们将不同严重程度的 SARS-CoV-2 阳性孕妇与健康孕妇进行了比较。Asy组显示,虽然没有临床症状,但与健康组相比,缬氨酸、亮氨酸、异亮氨酸、牛磺酸、亚牛磺酸、甘氨酸和丝氨酸苏氨酸代谢途径仍发生改变。缬氨酸、亮氨酸、异亮氨酸、牛磺酸、亚牛磺酸、甘氨酸、丝氨酸和苏氨酸代谢途径显著上调,但核黄素、丙氨酸、天冬氨酸、谷氨酸和酪氨酸途径显著下调(图2A-B)。
有趣的是,对COVID-19孕妇与健康孕妇的比较分析也显示出类似途径的下调(图 1E-F)。必需氨基酸 (EAA) 在整个妊娠过程中会减少,以通过增强胎盘 EAA 摄取来支持胎儿组织生长和蛋白质积累,这表明怀孕会引起代谢转变,而 SARS-CoV-2 感染进一步导致代谢紊乱。在健康至无性和轻度至中度组中,核黄素的表达普遍下调。由于核黄素/维生素 B2 有助于激活先天性和适应性免疫反应,改善呼吸功能并降低促炎细胞因子水平。此外,随着疾病严重程度的增加,从轻度到轻度,烟酸盐和烟酰胺代谢上调,而丙酮酸盐和生物素代谢下调(图 2C-D)。烟酰胺腺嘌呤二核苷酸 (NAD+) 是最重要的代谢物,在能量代谢中充当辅助因子。NAD 还可以作为多种酶的共底物,调节免疫细胞的功能属性,并有助于炎症反应。目前的结果表明,由于 SARS-CoV-2 感染,NAD+ 活性失调可能会影响妊娠期免疫细胞的进程。此外,从轻度到中度转变(图 2E-F),核黄素以及酪氨酸和丙氨酸、天冬氨酸和谷氨酸途径均下调。在感染了 COVID-19 的孕妇中,发现d-丝氨酸、苯乙醛和丙酮酸表达上调,并且在轻度组中也与 IL-9 呈正相关。

图2. 使用 KEGG 对疾病严重程度的 SARS-CoV-2 阳性孕妇进行通路富集分析。
(A-B)无症状孕妇与健康孕妇(C-D)轻度疾病孕妇与无症状孕妇(E-F)中度疾病孕妇与轻度疾病孕妇的比较。
03
母亲及其新生儿代谢特征的相似性
为了了解患有严重疾病的母亲所生的新生儿的代谢变化,他们比较了脐带血的代谢特征。与母血相似,Asy妊娠女性的脐带血显示支链氨基酸途径如缬氨酸、亮氨酸、异亮氨酸、甘氨酸、丝氨酸和苏氨酸代谢途径以及烟酰胺和烟酸盐代谢上调,同时丙氨酸、天冬氨酸和谷氨酸和酪氨酸途径下调(图 3A-B)。在轻度受试者中,脐带血显示酪氨酸、NAD 代谢上调,以及缬氨酸、亮氨酸、异亮氨酸和生物素代谢下调(图 3C-D)。随着中度组严重程度的增加,氨基酸代谢上调,包括酪氨酸、缬氨酸、亮氨酸、异亮氨酸、甘氨酸、丝氨酸、苏氨酸和戊糖葡萄糖酸相互转化代谢途径。然而,精氨酸、脯氨酸、苯丙氨酸和核黄素代谢下调(图3E-F)。

图3. 使用 KEGG 对来自 SARS-CoV-2 感染且疾病严重程度的孕妇的脐带血进行通路富集。
(A-B) 无症状孕妇。(C-D)患有轻度疾病的孕妇。(E-F) 患有中度疾病的孕妇。
04
母亲前血、脐带血(婴儿)和胎盘中细胞因子风暴随疾病严重程度增加
细胞因子风暴(一种严重的免疫反应)是导致 COVID-19 患者多器官衰竭的主要原因。对母体和脐带血样本的结果显示,促炎细胞因子的水平显著升高,包括(表 S1)TNF-α、干扰素 (IFN)-α、IFN-β、IFN-γ、IL-17a、IL-21 COVID-19阳性孕妇中的IL-22、IL-29和IL-33以及IL-2、IL-4、IL-7、IL-9和IL-15(抗炎)细胞因子(图 4A)。在母亲中,IL-1β 也升高。此外,脐带血中IL-6和IL-10升高,但IL-1β水平没有显著差异(图 4B)。除了IL-1β外,所有其他代表细胞因子风暴的细胞因子,包括TNF-α、IFN-α、IFN-γ和IL-6,在COVID-19母亲和脐带血中均显著升高,对母亲和胎儿构成威胁。在亚组分析中,Asy 女性还显示 TNF-α、IFN-β、IFN-γ、IL-1β、IL-17a、IL-21、IL-22、IL-29、IL-33 和抗炎细胞因子增加IL-2、IL-9 和 IL-15 在轻度患者中升高。但在患有中度疾病的女性中,随着 IL-4 水平的升高,免疫抑制会更加严重。值得注意的是,与健康组和轻度组相比,中度组的 IFN-α 和 IL-10 有所降低。脐带血亚组分析显示,Asy 组和轻度组中 IL-22、IL-29 和 IL-8 均显著增加。轻度疾病时,TNF-α、IFN-α、IFN-β、IFN-γ、IL-1β、IL-17a、IL-21、IL-33 和 IL-2、IL-6、IL-7 表达、IL-10和IL-15在脐带血中显著升高。因此,这些结果表明母亲感染SARS-CoV-2会对子宫内的胎儿产生有害影响。

图4. COVID-19 阳性母亲及其新生儿脐带血中的细胞因子浓度。
(A) SARS-CoV-2 阳性和健康人外周血中细胞因子的比较。 (B) 来自 SARS-CoV-2 阳性和 HC脐带血中细胞因子的比较。
05
COVID-19感染通过增加单核细胞上人类白细胞抗原(HLA-DR)、CC趋化因子受体2型(CCR2)和趋化因子(C-X3-C基序)配体1 (CX3CR1)的表达来改变免疫特征
全血免疫表型分析显示,与健康人相比,COVID-19 中单核细胞总数的百分比以及 CD16 或 CD14 的平均荧光强度没有变化(图5A-B)。随着疾病的严重程度,单核细胞数量进一步中度减少,但差异并不显著,可能是由于该组中患者数量较少(图 5C)。与健康人相比,患者的经典单核细胞和中间单核细胞也没有变化,但非经典单核细胞有所增加(图 5B)。考虑到经典单核细胞的循环寿命非常短,含有病毒蛋白的经典单核细胞可能会变成中间或非经典单核细胞。然而,经典单核细胞中HLA-DR、CCR2和CX3CR1的表达增加,表明它们在循环中具有迁移和吞噬能力(图 5D)。

图5. COVID-19 怀孕样本中的单核细胞总数及其亚群。
(A) 基于 CD14 和 CD16 阳性的单核细胞和单核细胞亚群的门控策略。(B-C) COVID-19 患者及其亚组(无症状 [ASY]、轻度和中度 [MOD])中单核细胞总数和亚群的百分比频率。 (D) COVID-19 阳性孕妇的经典单核细胞上 HLA-DR、CCR2 和 CX3CR1 的表达百分比。
06
感染COVID-19的孕妇B细胞和T细胞区室受损
COVID-19 阳性怀孕女性的总 B 细胞频率与健康女性相比没有显著差异(图 6A-B)。尽管记忆 B 细胞较低,但与健康人相比,COVID-19 孕妇仍难以拥有合理数量的转换记忆 B 细胞和浆母细胞(图 6D)。虽然总 B 细胞频率没有变化,但随着 COVID-19 感染,B 细胞的 CD40、增殖诱导配体和 B 细胞激活因子受体的表达显著高于健康细胞(图 6E)。在亚组分析中,随着疾病严重程度,尤其是中度组,记忆 B 细胞减少,幼稚、未成熟的幼稚 B 细胞增加(图 6B-C)。
此外,他们观察到 B 细胞没有程序性死亡配体 1 的差异表达,然而,当在亚组中进行比较时, Asy 组的 B 细胞比轻度组和中度组的 B 细胞要少(图 6F)。这些结果强调,在 COVID-19 中度疾病组中,B 细胞区室受到损害并耗竭,这可能对胎儿持久免疫力的发展产生影响。

图6. COVID-19 孕妇的 B 细胞分析。
(A) B 细胞及其亚群的门控策略。(B) COVID-19 及其亚组中总 B 细胞的百分比频率。(C) 未成熟的幼稚、幼稚和成熟的幼稚 B 细胞。(D) 未切换记忆、切换记忆、记忆 B 细胞和浆母细胞。(E) APRIL、CD40 和 PDL-1 在总 B 细胞上的表达。(F) 患有疾病严重程度的 COVID-19 阳性孕妇中记忆 B 细胞、转换记忆 B 细胞和 PDL-1+ B 细胞的频率。
COVID-19 疾病还影响孕妇的 T 细胞,尤其是 CD4+T 辅助细胞(图 7A-B)。疾病状态下 CD4+T 幼稚细胞 (CD4+ CD45RA+ CCR7+)、中央记忆 T 细胞、效应记忆 T 细胞 (TEM) 显著增加(图 7C),但细胞毒性CD8+T 细胞没有变化。CD8+幼稚、中枢记忆、效应记忆 T 细胞较低,但 CD8 终末分化效应记忆 (TEMRA) 数量增加(图 7D)。随着疾病的严重程度加深,CD4+T细胞受到影响,CD4+ T幼稚细胞和CD8+TEM比率轻度下降(图7E)。这些结果表明SARS-CoV-2感染进一步提高了CD4 + T辅助细胞并增加免疫抑制状态。

图7. COVID-19 孕妇的T细胞分析。
(A) T 细胞门控策略,(B) 总 CD3+、CD3 + CD4+ 和 CD3 + CD8+ T 细胞的百分比频率,以及 (C) CD4+ T 细胞及其幼稚、中央记忆、效应记忆和 TEMRA 子集。(D) CD8+ 细胞及其幼稚、中枢记忆、效应记忆和 TEMRA 子集。(E) 无症状 (ASY)、轻度和中度 (MOD) 妊娠患者的 T 细胞。
+ + + + + + + + + + +
结 论
在严重急性呼吸综合征冠状病毒2感染的患者中,甘氨酸、丝氨酸、 L-乳酸和苏氨酸代谢等氨基酸代谢途径上调,而核黄素和酪氨酸代谢下调。然而,在轻度至中度患者中,丙酮酸和烟酰胺腺嘌呤二核苷酸 (NAD+) 代谢大部分发生改变。脐带血代谢组学特征显示缬氨酸、亮氨酸、异亮氨酸、甘氨酸、丝氨酸、苏氨酸的改变。此外,随着疾病严重程度加重,肿瘤坏死因子-α、干扰素 (IFN)-α、IFN-γ、白细胞介素 (IL)-6、IL-9 等细胞因子在母亲和新生儿中均升高。这些结果表明,母亲和胎儿的免疫代谢相互作用受到 IL-9 和 IFN-γ 调节的丙酮酸、乳酸三羧酸和核黄素代谢增加的影响,并与疾病严重程度相关。
+ + + + +



English

