文献解读|Cell Stem Cell(19.8):灵长类星形胶质细胞的分子特征揭示了促进人类大脑进化的途径和调节变化
✦ +
+
论文ID
原名:Molecular signature of primate astrocytes reveals pathways and regulatory changes contributing to human brain evolution
译名:灵长类星形胶质细胞的分子特征揭示了促进人类大脑进化的途径和调节变化
期刊:Cell Stem Cell
影响因子:19.8
发表时间:2025.02.04
DOI号:10.1016/j.stem.2024.12.011
背 景
在动物进化过程中,星形胶质细胞发生了巨大的变化。与啮齿动物相比,灵长类动物的星形胶质细胞大小和复杂性都有显著增加;与迄今为止研究的猴子和猿类相比,人类的星形胶质细胞大小和复杂性也有显著增加。对成年人类和非人类灵长类 (NHP) 死后大脑进行的单细胞转录组分析表明,与神经元相比,星形胶质细胞的转录组重塑更为显著。然而,人类和 NHP星形胶质细胞基因表达变化与星形胶质细胞形态和功能的进化调控之间的潜在联系尚不清楚。同样,灵长类动物胎儿星形胶质细胞转录组的变化也尚未确定。
实验设计

结 果
01
标题
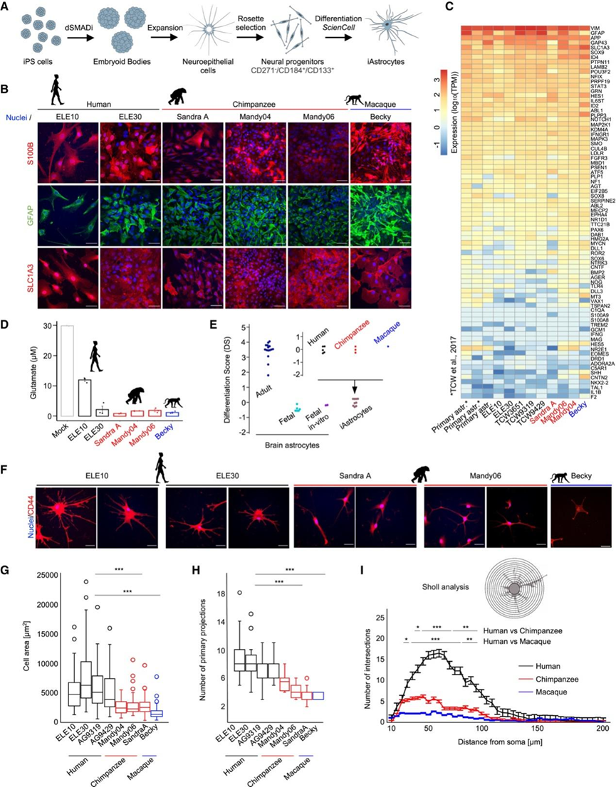
为了获得诱导多能干细胞 (iPS)衍生的星形胶质细胞(iAstrocyte),研究团队利用成熟的程序获取皮质神经祖细胞 (iNP),从一组灵长类 iPS 细胞系中生成iAstrocyte(图1 A)。iAstrocyte 表达典型的星形胶质细胞标志物(图 1B-C),包括钙结合蛋白 S100B、神经胶质纤维酸性蛋白 (GFAP) 和兴奋性氨基酸转运蛋白/谷氨酸转运蛋白溶质载体家族 1 成员 3(EAAT1/SLC1A3)。同样,iAstrocyte 从细胞外环境吸收谷氨酸(图 1D),并通过产生钙 (Ca2+) 信号对细胞外 ATP 作出反应。在大脑中,星形胶质细胞对各种刺激作出反应并分泌促炎因子,这可能会导致神经元死亡。为确保iAstrocyte的稳定状态,他们分析了促炎因子的产生。iAstrocyte不会产生白细胞介素(IL-6 和 IL-8)或趋化因子(CCL2、CXCL1)。然而,当暴露于肿瘤坏死因子 (TNF)、白细胞介素 1-alpha (IL-1α) 和补体分子 C1q 的混合物时,这些混合物通常用于在体外引发星形胶质细胞活化,这些数据支持了 iAstrocyte的功能相关性。
接下来,他们进行了转录组分析(RNA-seq),确定了星形胶质细胞标志物 (GO:0048708) 的综合表达。所有灵长类 iAstrocyte 都具有与体外培养的人类原代胎儿星形胶质细胞以及之前从一组不同的雌性 iPS 细胞系中获得的细胞非常相似的星形胶质细胞基因表达模式(图 1C)。
为了捕捉 iAstrocyte 的成熟状态,他们结合了已发表的急性纯化的胎儿和成人人脑星形胶质细胞的转录组和定义的分化评分 (DS)。所有 iAstrocyte 制剂都显示出表明胎儿星形胶质细胞身份的 DS,证明人类、黑猩猩和恒河猴 iAstrocyte 的分化状态相当(图 1 E)。此外,iAstrocyte 和培养的胎儿星形胶质细胞(GW24)的转录组紧密聚集在一起,并且与胎儿(GW18)的转录组比与来自人脑的成人急性纯化的星形胶质细胞更接近。总之,这些数据验证了这些细胞已成功转化为功能性胎儿星形胶质细胞。
在成人大脑中,人类星形胶质细胞比啮齿动物和恒河猴的细胞形态更复杂,体积更大。他们发现人类 iAstrocyte 的细胞表面积明显大于黑猩猩和恒河猴的细胞(图 1 F-G),但是三个物种中 nestin 阳性 iNP 细胞的表面积没有显著差异。值得注意的是,除了更大的表面积之外,人类 iAstrocyte 还比 NHP 细胞拥有更多的初级分支(图 1F-I)。人类 iAstrocyte 的尺寸和复杂性的增加反映了体内现象,即人类星形胶质细胞比小鼠和恒河猴的星形胶质细胞大。同样,这些数据表明进化过程中星形胶质细胞复杂性增强的遗传编码。因此,iAstrocyte 可用作建立星形胶质细胞生物学进化变化背后的调控机制的体外模型。

图1. 灵长类动物 iAstrocyte 重现了胎儿大脑星形胶质细胞的进化特征。
(A)实验设计。(B) 表达 S100B(红色)、GFAP(绿色)、SLC1A3(红色)的 iAstrocyte 代表性免疫荧光图像。(C) 体外培养的人胎儿脑衍生星形胶质细胞和 iAstrocyte 中的星形胶质细胞标志物的 RNA-seq(TPM,每百万转录本)表达水平热图。(D) 体外培养的人胎儿脑衍生星形胶质细胞和 iAstrocyte 中的星形胶质细胞标志物的 RNA-seq(TPM,每百万转录本)表达水平热图。(E) 显示不同细胞系和物种的细胞成熟程度相似。(F) 人类 iAstrocyte 的形态比 NHP 同类细胞更复杂。(G) 来自不同供体的 iAstrocyte 的总细胞面积。(H) 来自不同供体的 iAstrocyte 的总细胞面积。(I) iAstrocyte 的 Sholl 分析。
02
星形胶质细胞进化过程中基因表达的变化
差异基因表达是性状进化的主要因素。接下来,他们试图定义基因,这些基因的表达方式可以区分人类和NHP iAstrocyte。为了提高方法的稳健性,同时整合了本研究以及公开的的RNA-seq数据(图1 C)。
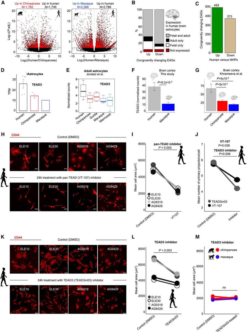
根据研究中各物种间的进化距离差异,人类与猕猴比较组中发现的差异表达基因(DEG)数量显著多于人类与黑猩猩比较组(图2A)。对于两个比较组中共同受影响的基因,他们观察到其转录变化模式具有高度一致性。绝大多数DEG在 iAstrocyte 和急性纯化的脑星形胶质细胞中均有稳定表达(图2 B)。正如预期的那样,他们观察到了转录调控,而不是进化过程中基因表达的剧烈变化。蛋白质编码基因的表达水平变化小于非编码基因位点,这与蛋白质编码基因表达受到更强的进化约束相一致。在将人类与每种 NHP iAstrocyte进行比较时,发现了 493 个上调的进化影响基因 (EAG) 和 373 个下调的EAG(图 2 C)。
目前尚不清楚哪些基因在进化过程中调控星形胶质细胞尺寸和复杂性的增加。他们发现了一些与细胞骨架调控相关的EAG上调的分子。值得注意的是, TEA结构域转录因子(TF) 3 (TEAD3)的表达在人类iAstrocyte中进化出现的,TEA结构域转录因子3是控制细胞和器官大小的Hippo通路的直接靶点之一。对五种灵长类动物的颞中回 (MTG) 星形胶质细胞进行的单细胞转录组分析(scRNA-seq)表明,与 NHP 星形胶质细胞相比,人类的TEAD3转录显著激活(图 2 E)。因此,人类星形胶质细胞中TEAD3表达的上调在成人大脑中得以维持。此外,成人大脑皮层转录组数据显示,人类样本的TEAD3基因活性明显高于 NHP 皮层(图 2 F-G)。免疫印迹法证实,与 NHP iAstrocyte相比,人类的 TEAD3 蛋白丰度上调。
他们确定了 TEAD 蛋白活性和星形胶质细胞形态之间的相互作用。虽然抑制 TEAD 对所有 iAstrocyte 系中的细胞存活率没有影响,但它导致人类 iAstrocyte 的细胞大小(约 40%)和初级分支数量显著减少(图2H-J)。接下来,为了验证TEAD3的转录上调是否有助于人类谱系中星形胶质细胞形态的扩张,他们将 iAstrocyte 暴露于 DC-TEAD3in03(TEAD3 活性的选择性抑制剂),阻断 TEAD3 导致人类 iAstrocyte 的面积和复杂性降低(图2J-L)。令人惊讶的是,NHP iAstrocyte 对 TEAD3 抑制具有免疫力,并且在处理后尺寸没有显著变化(图 2 M)。因此,TEAD3 参与了人类 iAstrocyte 形态的调控。由于 TEAD3 的蛋白质序列在人类和 NHP 之间高度保守,他们推测 TEAD3 的转录上调可能有助于增加星形胶质细胞在进化过程中的复杂性。

图2. 灵长类星形胶质细胞进化过程中基因表达的进化变化。
(A) 差异表达基因 (DEG) 的火山图。(B) 在急性纯化的胎儿和成人脑星形胶质细胞中表达中确定的基因座。(C) 人类与 NHP iAstrocyte 中鉴定的 EAG 的最终数量。(D) TEAD3 在灵长类动物星形胶质细胞中的表达。(E) TEAD3 在人类、黑猩猩、大猩猩、猕猴和狨猴成年颞中回皮质大脑星形胶质细胞中的表达。(F) TEAD3 在人类、黑猩猩、大猩猩、猕猴和狨猴成年颞中回皮质大脑星形胶质细胞中的表达。(G) TEAD3 在人类、黑猩猩和猕猴脑皮质组织中的表达。(H) TEAD3 在人类、黑猩猩和猕猴脑皮质组织中的表达。(I) 泛 TEAD 抑制对人类 iAstrocyte 形态的影响。(J) 泛 TEAD 抑制对人类 iAstrocyte 形态的影响。(K) 使用 TEAD3in03进行特定的 TEAD3 抑制会导致人类 iAstrocyte 形态发生变化。(L) TEAD3 抑制会减少人类 iAstrocyte 面积。(M) TEAD3 抑制对 NHP iAstrocyte 形态没有影响。
03
细胞外囊泡 (EV)相关基因表达的进化增益
他们发现上调的 EAG 中与代谢相关的基因明显过度表达,包括线粒体核糖体蛋白 S7 (MRPS7)、线粒体编码的 ATP 合酶 6 和 8,以及与脂质信号传导有关的因子(PLCD3、PLD3和PLSCR3),这与人类大脑代谢消耗的增加相一致。因此,胎儿星形胶质细胞的进化涉及调节能量产生和消耗的基因表达的增加。
引人注目的是,493 个上调的 EAG 中有 49 个(10%)与细胞外泌体有关(ExEg)(图 3 A),包括例如 EPH 受体 B4(EPHB4),它是神经元投射的正调节剂和血小板反应蛋白 4(THBS4)。与 NHP 成体 MTG 星形胶质细胞相比,EPHB4在人类中发生激活。血小板反应蛋白是调节突触形成的分泌性糖蛋白。先前的报告显示,与黑猩猩和猕猴大脑相比,人类 THBS4 蛋白的表达增加。
ExEg 类别中的基因包括与外泌体生物学有关的基因位点—外泌体是影响神经系统稳态和病理的细胞外囊泡 (EV)。为了确定三种灵长类动物的 iAstrocyte 之间的外泌体分泌是否存在差异,他们从 iAstrocyte 培养基中分离出分泌的颗粒,并使用纳米粒子跟踪分析(NTA) 对其进行了表征。这些颗粒对外脂膜(CellMask)和四跨膜蛋白(CD63、CD9、CD81)呈阳性,证实了它们的 EV 身份。人类 iAstrocyte 比 NHP iAstrocyte 产生的 EV 更多(图 3 B-D)。因此,人类星形胶质细胞的进化表现为 EV 产生的增强。
为了更好地理解增强的EV产生在进化中的可能功能,他们将恒河猴iAstrocyte暴露于人类iAstrocyte EV。他们发现恒河猴iAstrocyte的表面积增加了约30%(图3E-F),并且恒河猴细胞呈现出清晰突起的倾向性也增强了(图3G-H)。为了确保这些形态变化不是由EV处理后假定的反应状态诱导引起的,他们评估了用人类iAstrocyte EV处理的恒河猴iAstrocyte中炎症细胞因子(IL-6、IL-8)和趋化因子(CCL2、CXCL10)的水平。人类EV的给药并没有改变这些因子的产生。总之,EV的剂量,以及很可能它们携带的物质,都会影响星形胶质细胞的形态。因此,细胞外环境组成的变化可能是大脑进化的一个重要方面,可能对细胞形态的调节有影响。

图3. 细胞外囊泡相关基因的进化表达增益。
(A) 与 iAstrocyte 和胎儿脑星形胶质细胞中的细胞外泌体相关的 EAG 缩放表达热图。(B) 分析 iAstrocyte 产生的细胞外囊泡 (EV) 的实验策略。(C) 用 NTA 定量每个 iAstrocyte 中的 EV 数量。(D) 在含有 2% 外泌体耗尽血清的培养基中培养的每个 iAstrocyte 中的 EV 数量。(E) 使用人类 EV治疗猕猴 iAstrocyte 的实验设计。(F) 两次重复中,猕猴 iAstrocyte 暴露于来自两种不同 iAstrocyte 系的人类 EV 后的细胞面积。(G) 猕猴 iAstrocyte 细胞在暴露于人类 EV后出现初级突起。(H) 用人类 EV 处理的 CD44 阳性恒河猴 iAstrocyte 的示例性免疫荧光染色。
04
与神经系统疾病相关的基因在人类星形胶质细胞中发生下调
死于特定神经系统疾病的倾向可能是大脑进化的必然结果。因此,他们试图确定星形胶质细胞基因表达的进化变化与人类疾病之间的关系。他们分析了最新的脑部疾病相关基因数据库 (BrainBase)。EAG 与总共 23 种疾病有关,包括阿尔茨海默病、自闭症谱系障碍和多发性硬化症(图 4A),观察到的与疾病相关的 EAG 总数与预期值相符(图4A)。然而,在与疾病相关的 EAG 中,下调基因的表达量过高了 2.5 倍。因此,在人类星形胶质细胞进化过程中,与神经系统疾病相关的基因下调的频率高于上调的频率。
值得注意的是,BrainBase 中所有与智力障碍 (ID) 相关的 EAG 都属于转录下调组(图 4A)。受到这一观察结果的启发,他们进行了额外的分析,以进一步确定 ID 与星形胶质细胞转录组中进化变化之间的联系,纳入了与 ID 相关的基因最广泛的注释。虽然在人类细胞中只有 1 个 ID 相关基因发生激活,但在人类 iAstrocyte 中下调的 EAG 中有 36 个 ID 相关基因位点(图 4B)。与 NHP 样本相比,成年人脑中 36 个 ID 相关基因总体下调,而与细胞外外泌体相关的基因位点在人类样本中大体上发生激活(图 4C)。同样,对人类和恒河猴成年大脑皮质灰质进行的免疫印迹分析显示,人类样本中两个选定的 ID 相关基因 CTCF 和 KMT2E 的蛋白质水平显著下降,进一步证实了RNA-seq结果,并表明人脑中这些 ID 相关因子普遍下调(图 4D)。虽然来自本体皮质组织的结果显示了与大脑中 CTCF 和 KMT2E 表达调节相关的广泛影响,但仍需要进一步测试来解决星形胶质细胞中 CTCF 和 KMT2E 表达的细胞类型特异性调节。
MTG是一个与多感觉输入和语言理解整合有关的皮质区域,在来自背外侧前额叶皮质 (DLPF)的星形胶质细胞中,对额叶皮质的高级认知能力至关重要,以及在额叶皮质的星形胶质细胞中(图 4 E)。与 NHP 成年脑星形胶质细胞相比,ID 相关基因在人类中下调的频率比激活的频率更高(图 4 E)。此外,他们将泛星形胶质细胞 EAG 定义为在包括本研究在内的四项研究中至少两项中一致变化的基因。他们发现 10 个上调基因和 23 个下调基因与 ID 相关,表明在人类表达水平低于 NHP 星形胶质细胞的 EAG 列表中,ID 相关基因位点的过量表达率为 3.4 倍。

图4. 与神经系统疾病相关的基因在人类大脑进化过程中经常发生转录下调。
(A) 下调的 EAG 比激活的 EAG 与脑部疾病的关联性更高。(B) iAstrocyte 和胎儿星形胶质细胞中与 ID 相关的下调 EAG 的表达热图。(C) 与猕猴大脑皮层相比,外泌体相关基因在人类中表现出普遍的转录上调。(D) 与猕猴大脑皮层组织相比,人类 ID 相关基因 CTCF 和 KMT2E(分别为左和右)的蛋白质水平降低。(E) 在人类成人星形胶质细胞中,ID 相关基因下调的频率高于上调。
05
星形胶质细胞的转录变化与增强子数量的净增加成比例
转录调控系统的变异可能会驱动新性状的获得,而分析物种间染色质可及性的差异有助于揭示进化过程中基因表达改变的机制。他们采用了基于染色质可及性测序(ATAC-seq)和染色质免疫沉淀-测序 (ChIP-seq)的方法来确定顺式调控元件(CRE)开放性和活性的进化变化(活性启动子:H3K4me3+ /H3K27ac+;活性增强子:H3K4me3− /H3K27ac+)。
ATAC-seq 数据的主成分分析 (PCA) 揭示了不同物种间调控组的紧密聚集性,这验证了本研究模拟灵长类星形胶质细胞进化过程中染色质变化的能力(图 5 A)。正如预期的那样,人类与黑猩猩以及人类与恒河猴iAstrocyte 之间基因间 ATAC-seq 区域开放性变化的相关性低于基因活性变化的相关性。
他们鉴定了差异开放区域(DOR)(图5 B),并观察到灵长类动物进化过程中DOR染色质开放性的逐步变化。与远端调控元件在引发基因表达进化变化中的重要作用一致,大多数DOR位于启动子之外。他们鉴定了9343个人类特异性增强子和2351个NHP特异性增强子。
同源启动子-增强子对往往位于共享的拓扑关联域 (TAD) 中,并且有人提出 TAD 构成基因组组织的功能单位。因此,为了更好地定义灵长类星形胶质细胞进化中调控基因表达的可能机制,他们进行了高分辨率原位染色体构象捕获(Hi-C)分析,获得了总共 47 亿个读数,并绘制了人类原代(胎儿)脑星形胶质细胞以及人类和黑猩猩 iAstrocyte 中的 TAD。原代脑星形胶质细胞和 iAstrocyte 样本之间的 TAD 边界注释非常一致。与已发表的结果一致, TAD 结构在灵长类星形胶质细胞中整体保留,并且TAD边界的从头形成很少。相反,物种特异性边界的出现似乎是由于其他物种中具有边界潜力的位点的隔离性增强。因此,他们重点关注进化动态基因间调控元件之间的相互作用,并考虑人类 iAstrocyte 中的 TAD 注释。值得注意的是,TAD 大体上包含以一致方式在进化中改变表达的基因:在具有至少 2 个 EAG 的 157 个 TAD 中,只有 33 个域(21%)同时包含上调和下调的 EAG,而 124 个(79%)具有以相同方向变化的基因座(3.7 倍的过度表达)表明在共有 TAD 中基因表达的合作进化增益。
转录因子结合位点 (TFBS) 序列的变化会影响增强子活性并塑造进化中的基因表达。类似地,物种特异性增强子通常具有较差的保守性。对人类和黑猩猩神经嵴细胞调控组的比较揭示了独特的转录激活TFBS靶向新进化的增强子。在人类iAstrocyte中激活的保守元件和增强子均富集于RUNX2、FOS/JUN、NFIA、NFIC等转录调控因子识别的基序中,这些转录调控因子以其在星形胶质细胞生物学中的作用而闻名。然而,目前尚不清楚是否存在一组特定的TF能够赋予进化获得的增强子反式激活潜能。在人类谱系中激活的 9343 个增强子中,只有 1443 个(15%)可与上调的 EAG 相关联(“链接”组)(图 5C-D),而几乎两倍以上的元件(2681,29%)位于灵长类 iAstrocyte中没有差异基因表达的区域(“未链接”组)(图 5C-D)。链接和未链接的增强子都位于任何注释启动子的 500 kb 范围内。在人类细胞中,相似比例的链接和未链接元件与 H3K27ac 峰重叠,而两组 NHP iAstrocyte 中均基本缺乏 H3K27ac。因此,除了 H3K27ac 水平之外,其他因素也影响了链接和未链接增强子之间活性的差异。
接下来,他们探索了可能区分关联和不关联增强子的序列特征。在两类增强子中,与预测的 TFBS 相交的人类-黑猩猩序列差异中的大多数(∼95%)都是单碱基对错配。这些进化变化经常导致人类基因组中 TFBS 的增加。与它们整体上较差的保守性(图 5 E)一致,与激活相关的增强子在 TFBS 基序中的变化明显多于与 DEG 无关的元件或在所有灵长类 iAstrocyte中活跃的增强子。因此,与基因表达激活相关的人类特异性增强子与与 EAG 或保守增强子无关的元件相比,具有更强的正向选择迹象。
为了探究单个TF对关联和非关联增强子活性调控的贡献,他们比较了两类增强子中 TF 识别位点的跨物种变异频率。虽然对于绝大多数因子而言,两组增强子的 TFBS 序列变化频率相似(图 5 F,米色),但有一组独特的 TF 嵌入与上调 EAG 关联的增强子中时,其进化变化频率更高(蓝色,图 5 F)。引人注目的是,在与进化基因上调相关的增强子中,89 个基序中有 77 个变化更频繁(图 5 F),对应于最近描述的条纹 TF 的同源位点,包括 MAZ、SP1-4、PATZ1(图 5 F)。在与上调的 EAG 相关的 1443 个增强子中,超过 77%与本次比较中确定的至少一个条纹 TF 的基序的进化改变相交。条纹TF识别的基序的进化变化总体上导致了人类基因组中TFBS的增加(图5 G)。他们比较了人类和黑猩猩版本的条纹TF同源基序,在与上调的EAG相关的人类特异性增强子中,发现人类谱系中的条纹显著增加。因此,条纹TFs同源位点DNA序列的进化变化导致这些TF与人类特异性增强子的结合增加。
为了阐明条纹转录因子基序变化增强子的贡献,他们探讨了它们与EAG的关联频率。值得注意的是,几乎所有上调的EAG都可能与至少一个显示条纹TFBS变化的增强子相关(图5 H),这进一步支持了条纹TFBS的变化导致物种间增强子活性差异的观点。总而言之,条纹转录因子DNA基序的变化与进化过程中转录激活相关的增强子存在分离关系

图5. 与基因激活相关的增强子处条纹转录因子结合位点的增加。
(A) 主成分分析 (PCA) 揭示了人类、黑猩猩和恒河猴 iAstrocyte 染色质开放性图谱按物种的聚类情况。(B) 灵长类动物 iAstrocyte 的差异开放性。(C) 编码上调 EAG RHOBTB3 基因座的基因表达、染色质活性和结构。(D) 人类 iAstrocyte 中获得的大多数增强子可以与进化过程中表达变化的基因相关联。(E) 在常见、缺失和增益的 ATAC 峰顶周围的基因组间隔中的 PhastCons 得分。(F) 在预测的 TF 结合位点 (TFBS) 中发生变化的元件的每个 TF 频率在人类特异性链接和不链接增强子之间有所不同。(G) 连接增强子的 DNA 序列的进化变化导致 TFBS 的增加而不是减少。(H) 大多数上调的 EAG 位于人类谱系中获得的增强子的 500 kb 范围内,该增强子的特点是 (F) 中鉴定的 77 个TF 之一的基序发生了进化变化。
06
深度学习模型增强子序列进化变化的功能影响
最近,深度学习方法已用于预测 DNA 序列进化变化对增强子活性的贡献。因此,为了评估条纹 TF 识别的基序的人类-黑猩猩序列变化对增强子活性的影响,他们采用了卷积神经网络 (CNN),CNN最初是在独立数据集上进行训练的。使用人类 iAstrocyte 调控组对其进行了重新训练,这使其能够达到 90% 的预测能力(图 6 A)。正如预期的那样,获得开放性的人类增强子序列比黑猩猩序列产生更高的 CNN 响应。在增强子失去开放性时,情况正好相反(图 6 B),这突出了 CNN 检测序列进化差异对增强子活性影响的能力。至关重要的是,在与基因上调相关的增强子中恢复黑猩猩版本的条纹TF基序,导致这些元件的CNN预测活性显著下降(图6B)。这些数据与条纹TF结合位点的进化增益使增强子更加活跃的观点相一致(图6C)。
总之,与基因表达增益相关的增强子具有广泛激活条纹TF识别的基序的特征,表明这些广泛表达的因子在塑造增强子活性并从而在进化中影响基因表达方面发挥着潜在作用(图6C)

图6. 卷积神经网络预测转录因子在增强子转录激活潜能进化增益中的作用。
(A) 卷积神经网络(CNN)对来自 36 名患者的胶质瘤样本中的 16 万个调控序列进行了训练。(B) 人类 TF 结合的基序赋予所连接增强子的调节元件潜能,高于黑猩猩 TF 识别序列。(C)条纹TF 结合位点的出现有助于增强子的转录激活潜力的进化增益.
+ + + + + + + + + + +
结 论
本研究获得了人类、黑猩猩和恒河猴iAstrocyte。人类iAstrocyte比非人类灵长类动物的iAstrocyte更大、更复杂。本研究鉴定出导致人类星形胶质细胞数量增加的新位点。与长距离胞间信号传导相关的基因和通路在人类iAstrocyte中发生激活,并参与控制iAstrocyte的复杂性。在人类iAstrocyte中下调的基因通常与神经系统疾病相关,而在成人脑样本中则有所减少。通过调控组分析和机器学习,发现增强子的功能性激活与此前未曾重视的“条纹”转录因子结合位点的普遍增加相吻合。总之,本研究揭示了灵长类星形胶质细胞进化的转录组特征和驱动获得增强子调控潜力的机制。
+ + + + +



English

