文献解读|J Hazard Mater(12.2):绘制中国南方中老年人群短期 PM2.5轨迹多组学特征及其对2型糖尿病的影响
✦ +
+
论文ID
原名:Mapping multi-omics characteristics related to short-term PM2.5 trajectory and their impact on type 2 diabetes in middle-aged and elderly adults in Southern China
译名:绘制中国南方中老年人群短期 PM2.5轨迹多组学特征及其对 2 型糖尿病的影响
期刊:Journal of Hazardous Materials
影响因子:12.2
发表时间:2024.04.15
DOI号:10.1016/j.jhazmat.2024.133784
背 景
大气细颗粒物,特别是空气动力学直径 ≤ 2.5 µm 的颗粒物(PM 2.5) 是空气污染的关键组成部分。已知PM2.5通过氧化应激、全身炎症和表观遗传修饰等机制影响广泛的健康问题,包括慢性阻塞性肺病、心脏代谢疾病和癌症。然而,与PM2.5暴露有关的特定多组学生物标志物,特别是与宿主和肠道微生物有关的生物标志物,其分子机制有待进一步阐明。
实验设计

结 果
01
标题PM 2.5轨迹和粪便宏基因组和代谢组分析
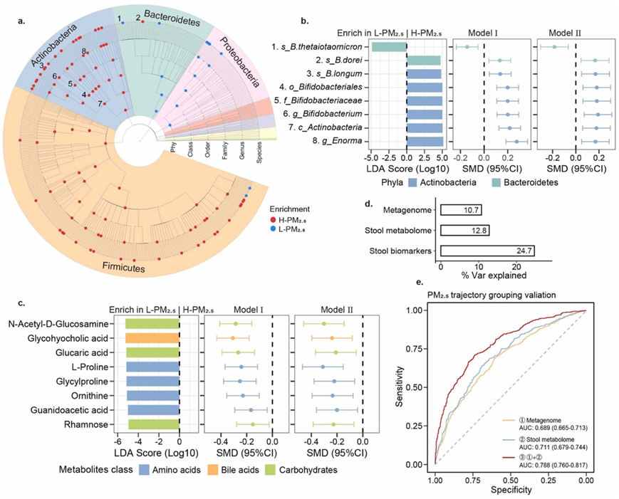
在 3267 名参与者中,67.9% 为女性。在组学测定后平均 5.15 年(标准差:1.68 年)的随访期内,有 608 例(18.7%)现患 2 型糖尿病(T2D),263 例新发 2 型糖尿病。居住在广州的研究人群(2014-2020 年)的每日平均 PM 2.5暴露水平存在显著差异,范围从 5.4 到 244.8 μg/m³(中位数:35.40,IQR:23.65)。在采集粪便和血液生物样本前 7 天,确定了两组不同的 PM2.5暴露轨迹组:较高暴露组 (H-PM 2.5) 和较低暴露组 (L-PM2.5) (图1a-b)。H-PM 2.5组粪便和血清样本的7 天平均 PM 2.5浓度显著高于L-PM2.5组。L-PM2.5中的PM 2.5水平低于 2016 年起实施的中国环境空气质量标准一级标准,H-PM 2.5组中的 PM2.5水平低于二级标准。
与 L-PM 2.5相比, H-PM2.5暴露与肠道微生态β多样性存在显著差异 (图 1c)。7 天 PM2.5暴露轨迹比 7 天或 1 年累积暴露和一般人口统计学特征更能解释细菌β多样性的变化。这表明,当使用轨迹分组而不是累积暴露计算时,短期暴露研究可以更深入地了解微生物群组成的变化。在比较 L-PM2.5和 H-PM2.5组之间的粪便生物标志物时,他们发现36 个粪便生物标志物存在显著差异(图2a)。差异分类群和代谢物的粪便生物标志物组合可解释 PM2.5分组变异的 24.7%,用于 PM2.5分组反向预测的 ROC-AUC 为 0.788(图2d-e)。在调整潜在的多协变量后,他们确定了8 个拟杆菌门和放线菌门的细菌类群和 8 个粪便代谢物,包括氨基酸、胆汁酸和碳水化合物类,是 PM2.5相关的主要粪便生物标志物( 图2b-c)。他们发现短期 PM2.5暴露与拟杆菌门中丰度的下降和放线菌门下的一个分支的增加相关,包括Coriobacteriia纲、Coriobacteriales目、Coriobacteriaceae科、Enorma属和Collinsella massiliensis种。此外,还观察到 7 天 PM2.5暴露与占主导地位的厚壁菌门呈正相关,并且在 H-PM2.5中门水平上的厚壁菌门/拟杆菌门比率更高(图1d-e)。然而,在中期或长期 PM2.5暴露与厚壁菌门的研究中发现了相反的关联。暴露于空气污染是一个持续的过程,动物实验在长期暴露场景中观察到了一些持久的生物标志物。本研究与以往中期或长期 PM2.5暴露研究不一致的原因,可能部分是由于研究地区的差异、受试者的特征(如孕妇与一般老年人)以及厚壁菌门内分类群的特定作用。已知妊娠与肠道菌群的显著改变有关,随着妊娠期的延长,厚壁菌门的丰度呈下降趋势。作为肠道中的主要细菌,厚壁菌门包括通过合成短链脂肪酸(SCFA)参与宿主营养和代谢的健康有益细菌,如毛螺菌科和梭菌科,它们与 PM2.5暴露和介导的 2 型糖尿病效应呈负相关。相反,厚壁菌门中的一些机会性致病菌,如肠球菌和瘤胃球菌,可能受到PM2.5暴露影响,其中机会性病原菌种Ruminococcus gnavus与 H-PM2.5暴露呈正相关。这些结果强调了考虑 PM 2.5相关特定生物的重要性,这些生物具有生物学功能,通常与肥胖或代谢紊乱等疾病有关。
在本研究中,几种公认的益生菌与 PM2.5暴露之间的关联尤为显著。多形拟杆菌与 PM2.5呈现出反比关系,而长双歧杆菌和多形拟杆菌在 H-PM2.5组中更为丰富(图 2b)。复杂群落中微生物类群之间的相互作用可能对应对外部环境干扰至关重要。在共培养试验中,多形拟杆菌能促进双歧杆菌的增殖。然而,一种碳水化合物降解菌多形拟杆菌的减少,加上整个微生物群落的破坏,可能会导致肠道代谢紊乱。
对主要 PM 2.5相关代谢物的通路富集分析,确定了 3 条和 8 条重要的代谢通路,分别源自微生物群代谢和微生物群和宿主的共同代谢。这些通路,特别是涉及氨基酸和能量代谢的通路。这些代谢通路可能为肠道细菌的PM2.5相关功能提供机制见解。例如,这些结果表明B. thetaiotaomicron的主要功能是 dTDP-L-鼠李糖生物合成。粪便鼠李糖浓度降低与果糖和甘露糖代谢通路有关(图 2c),这与 H-PM 2.5组中B. thetaiotaomicron的减少相对应。这种减少可能是由于 PM 2.5暴露影响了肠道的B. thetaiotaomicron,这种细菌参与聚糖代谢。

图1. 7 天 PM 2.5暴露的多组学分析。
(a-b) 粪便和血清样本的暴露轨迹分别建模。(c) 显示 PM2.5 暴露组之间每个组学类别的 β 多样性指数的标准化平均差异 (SMD) 。(d) 说明 PM2.5暴露组之间厚壁菌门/拟杆菌门比率差异的 Z 分数。(e-g) 分别描述H-PM2.5组和 L-PM2.5组之间细菌门组成以及粪便和血清代谢物分类的差异。

图2粪便群落特征差异。
(a) 鉴定出 110 个具有显著组间差异的细菌分类群。(b) 展示模型Ⅱ中 H 和 L-PM 2.5组之间 FDR p < 0.1 的微生物生物标志物的 LDA 得分和标准化平均差异 (SMD) 。(c) 展示模型Ⅱ中 H- 和 L-PM2.5组之间 FDR p < 0.1的粪便代谢物。(d) 表示粪便微生物宏基因组和代谢组的生物标志物单独和组合解释的 PM2.5分组方差的百分比。 (e) 展示使用筛选的标志物的 PM2.5分组有效性预测模型的受试者工作特征 (ROC-AUC) 曲线下面积。
02
PM2.5暴露轨迹和血清蛋白质组和代谢组
H-PM2.5组和 L-PM 2.5组之间的循环代谢组成存在显著差异(图 1 c)。他们从 386 种检测到的蛋白质中鉴定出 17 种差异血清蛋白质,从 199 种目标代谢物中鉴定出 30 种血清代谢物。调整协变量后,12 种蛋白质和 13 种代谢物成为主要的PM2.5相关血清生物标志物(图 3a-b)。综合起来,这些血清生物标志物解释了 PM2.5分组的 19.9% 的变异,并对其对 PM 2.5分组的反向预测得出了 0.765 的 ROC-AUC(图 3c-d)。
本研究中与 PM2.5呈负相关的血清蛋白与脂质代谢(载脂蛋白 C-II [APOC2] 和 α-N-乙酰神经氨酰 α-2,8-唾液酸转移酶 [SIA8A])、凝血(纤连蛋白 [FINC])和神经元导航 3 (NAV3) 有关(图 3a)。先前的小规模研究探索了 PM 2.5相关血清蛋白,结果表明,空气污染暴露会增加 APOM、APOB、纤维蛋白原和鞘磷脂的水平。此外,PM 2.5相关的鞘脂代谢紊乱表现为鞘氨醇和鞘磷脂减少,同时伴有血清胰岛素、胰岛素抵抗稳态模型评估 (HOMA-IR)升高,胰岛素作用指数降低。相反,富含 H-PM 2.5的血清蛋白包括碳酸酐酶1 (CAH1)、肝细胞核因子 4-α (HNF4A)、线粒体核糖体蛋白L19(RM19)、磷酸调节中性内肽酶(PHEX)、补体 C1r 亚组分样蛋白(C1RL)、182 kDa 端锚聚合酶-1 结合蛋白(TB182)和肾上腺皮质发育不良蛋白同源物(ACD)。这些蛋白质水平升高可能与心肌梗死、心脏肥大、2 型糖尿病、食管鳞状细胞癌和慢性淋巴细胞白血病的风险增加有关。
在PM2.5相关血清代谢物中,脂肪酸占主导地位(图 3b)。PM2.5暴露与血清中二十二碳六烯酸(DHA)、n-3二十二碳五烯酸(DPA) 和 10Z-十七碳烯酸的水平呈负相关。在空气污染研究中也观察到了与L-PM 2.5相关的 DHA 和 10Z-十七碳烯酸的类似结果。已知 DHA 和 DPA 对心脏代谢健康和总体生存率有益,这表明 H-PM2.5可能通过减少循环中的n-3 脂肪酸对心脏代谢健康产生不利影响。这些研究结果表明,短期 PM 2.5暴露可能导致全身生理变化,并可能对健康产生影响。

图3. H- 和 L-PM 2.5轨迹组间血清生物学特征差异。
(a) 显示组间差异显著以及模型Ⅱ中 H- 和 L-PM2.5 组间差异显著(FDR p < 0.1)的宿主血清蛋白质的 LDA 得分和 SMD。(b) 在组间分析中以及模型Ⅱ中 H- 和 L-PM 2.5组间差异显著的血清代谢物。(c) 表示由宿主血清代谢组、蛋白质组的生物标志物及其联合效应解释的 PM2.5 分组的 变异百分比。(d) 显示基于筛选指标的 PM2.5分组效度预测模型的 ROC-AUC。
03
PM2.5相关多组学生物标志物与 2 型糖尿病之间的联系
以 ROC-AUC(95% CI)衡量的 2 型糖尿病患病率预测准确度:使用 PM2.5相关粪便微生物群和代谢物的组合标志物时,预测准确度为 0.627(0.583-0.670);使用宿主血清蛋白和代谢物时,预测准确度为 0.707(0.662-0.752);将所有这些生物标志物一起考虑时,预测准确度为 0.761(0.718-0.803)(图 4 a-b)。对于 2 型糖尿病发病率预测,这些生物标志物的 Cox 比例风险模型相应的 c 指数(95% CI)值分别为 0.656(0.594-0.719)、0.715(0.644-0.787)和 0.763(0.698-0.827)(图 4 c)。
在本研究中,他们观察到,在一个包含 129 个节点和 509 条边的网络中,与整个参与者群体相比,T2D 受试者中的 PM2.5 相关生物标志物之间的相关性较弱(图 4d-e)。在网络中前 10 个关键节点中,有 4 个(粪便代谢物鼠李糖和甘氨酰脯氨酸、血清代谢物马尿酸和蛋白质 TB182)是模型Ⅱ中的主要 PM 2.5相关生物标志物,是关键枢纽节点。

图4. 通过 PM2.5相关生物标志物及其相互作用预测 2 型糖尿病患病率和发病率。
(a) 显示使用单一组学标志物预测 2 型糖尿病患病率模型的 ROC-AUC。(b) 描述使用组学标志物组合预测 2 型糖尿病患病率模型的 ROC-AUC。(c) 说明使用 PM 2.5相关生物标志物预测 2 型糖尿病发病率的 Cox 比例风险模型的 C 指数。(d) 显示四个组学特征(粪便微生物宏基因组和代谢组、宿主血清代谢组和蛋白质组)之间的网络关联。(e) T2D 参与者之间的相同网络关联。
04
子网络分析
以关键枢纽节点为中心的子网络成员在预测 2 型糖尿病方面表现出了有效的性能。值得注意的是,H-PM2.5暴露预测概率的方向与 2 型糖尿病患病率和 2 型糖尿病相关指标(FBG、HbA1C、胰岛素和 HOMA-IR)的方向一致,但是这些 PM2.5相关生物标志物与 2 型糖尿病的个体关联并不显著(图5a-d)。
粪便鼠李糖是关键的枢纽节点之一,与参与鼠李糖生物合成的几种 PM2.5相关细菌物种相关(图 5a),鼠李糖-多巴胺受体 D1-PKA 轴与产热和抗肥胖机制有关。
另一个关键的枢纽节点是血清马尿酸,它与粪便鼠李糖和甘氨酰脯氨酸显著相关(图 5c)。作为本研究中一种新的 PM 2.5相关生物标志物,马尿酸与补充了名为 jambone E 的酚脂的糖尿病小鼠的代谢状况改善有关,而 jambone E 还通过 AKT 介导的胰岛素信号调节抑制糖异生。两个独立队列(克利夫兰诊所的 GeneBank 和柏林的 LipidCardio 研究表明,血浆马尿酸水平升高与不良心血管事件风险增加有关,并且有报道称 2 型糖尿病患者的马尿酸排泄存在差异,但一些研究指出 2 型糖尿病患者的尿液马尿酸水平较低。这些研究结果表明,马尿酸在 PM2.5暴露与 2 型糖尿病关系中的作用可能还取决于其与粪便细菌和代谢物的关联。
TB182 是一种新型的 PM2.5相关血清蛋白和关键的枢纽节点,是端锚聚合酶1的结合蛋白,通过 β-catenin信号通路激活参与食管癌肿瘤形成。它与几种 PM2.5相关细菌存在潜在联系,包括主要的生物标志物属Enorma(图 2b,图5d),而 Enorma 属也与 PM2.5暴露呈正相关。参与免疫、致癌、凋亡和内分泌信号通路的蛋白质是炎症性肠病、结直肠癌、肥胖症和 2 型糖尿病等疾病的关键,而这些蛋白质通常是肠道微生物的靶标。因此,PM2.5暴露导致肠道微生物对宿主蛋白质产生多重影响,从而扰乱人体的稳态调节。

图5. 以各关键枢纽节点为中心的子网络及其与2型糖尿病的关系。
在模型Ⅱ中显示了以每个与PM2.5显著相关的关键枢纽节点为中心的子网络:(a)粪便鼠李糖,(b)粪便甘氨酸,(c)血清马尿酸,(d)血清蛋白TB182。
+ + + + + + + + + + +
结 论
本项研究在中国南方队列中研究了短期 PM2.5暴露轨迹相关的多组学特征,包括粪便宏基因组和代谢组以及血清蛋白质组和代谢组。然后整合这些特征来研究它们与 T2D 的关系,观察到高和低 PM2.5组之间每个组学的整体结构和 193 个单独的生物标志物存在显著差异。PM2.5相关特征包括微生物紊乱(碳水化合物代谢相关的多形拟杆菌)、肠道氨基酸和碳水化合物代谢物、与脂质代谢相关的血清生物标志物。2 型糖尿病患者和正常参与者之间的生物标志物整体网络关系模式不同。子网络成员以与高 PM 2.5相关的中心节点(粪便鼠李糖和甘氨酰脯氨酸、血清马尿酸和蛋白质 TB182)为中心,这很好地预测了更高的 2 型糖尿病患病率和发病率以及更高的空腹血糖、HbA1C、胰岛素和 HOMA-IR水平。本项研究研究结果强调了将人类的 PM2.5暴露与 2 型糖尿病联系起来的关键 PM2.5相关多组学生物标志物。
+ + + + +



English

