文献解读|Nat Cancer(23.5):中国患者高风险前列腺癌样本的综合蛋白质组学分析表明了代谢脆弱性和诊断生物标志物
✦ +
+
论文ID
原名:Integrative proteogenomic profiling of high-risk prostate cancer samples from Chinese patients indicates metabolic vulnerabilities and diagnostic biomarkers
译名:中国患者高风险前列腺癌样本的综合蛋白质组学分析表明了代谢脆弱性和诊断生物标志物
期刊:Nature Cancer
影响因子:23.5
发表时间:2024.09.06
DOI号:10.1038/s43018-024-00820-2
背 景
前列腺癌 (PCa)是全球男性最常见的恶性肿瘤之一,表现出明显的地域民族差异。亚洲前列腺癌患者在诊断时的肿瘤分级通常较高,但他们的死亡率低于美国患者。因此,对不同种族人群中驱动事件的了解对于制定可实施的诊断和治疗策略具有重要意义。
实验设计

结 果
01
中国局部高危前列腺癌的蛋白质组学图谱
研究团队对 125 例初治患者手术切除的高危 PCa 标本 [Gleason 评分(GS) > 7、血清前列腺特异性抗原 (PSA) > 20 或病理分期 ≥ T2c)和配对的“肿瘤附近正常组织”(NAT) 进行了多组学分析(包括基因组学、转录组学和蛋白质组学以及磷酸化蛋白质组分析)(图1a-b)。共鉴定出 14235 个遗传变异事件,包括 11777 个非同义体细胞点突变和 1882 个小插入-缺失突变 (INDEL)。总之,全外显子测序 (WES) 分析通过比较配对 NAT 定义了 8027 个存在体细胞改变的基因。超过 10% 的肿瘤样本中FOXA1、SPOP、TP53和KMT2C/2D基因发生了改变(图1c)。此外,他们利用CPGEA和 TCGA 数据集进行比较分析。有21个基因在中国和西方原发性PCa样本中表现出不同的突变频率。其中,最突出的特征是先驱因子FOXA1,与TCGA队列(4%)相比,该因子在CPGEA和本研究中(分别为41%和31%)发生了显著突变(图1d)。
鉴于FOXA1是本研究中突变最常见的基因,他们对 FOXA1 状态及其临床意义进行了深入研究。在本研究的队列中,超过 90% 的FOXA1突变与 Wing2 热点突变有关(图1f)。这与白人患者不同,在白人患者中,这些突变仅占FOXA1突变的 50%。FOXA1突变肿瘤表现出与溶酶体、丙酸代谢、氨基酸代谢和 p53 信号通路相关的蛋白质上调。然而,FOXA1突变状态并不能独立预测复发风险。鉴于肿瘤中FOXA1蛋白与其mRNA之间的Spearman相关性较差,他们在mRNA和蛋白质水平上评估了其显著性。FOXA1high蛋白而非其mRNA表达与较快的复发呈正相关(图1g)。FOXA1high PCa样本显示核糖体或剪接体相关通路和氧化磷酸化活性显著增加(图1h)。相反,FOXA1low的肿瘤中参与粘着斑和细胞外基质受体相互作用的蛋白质表达更高(图1h)。
他们还根据Gleason评分(GS)(7、8和9-10)对高危肿瘤进行了分类,以探索其分子特征(图1i)。值得注意的是,与GS=8-10的肿瘤相比,GS=7的肿瘤表现出晚期TNM分期、肿瘤包膜和精囊侵犯等特征的频率更高(图1i)。值得注意的是,在本研究的队列中,GS相对较低的样本子集(GS = 7)表现出晚期病理分期或前列腺特异性抗原(PSA)水平超过20,将它们与以较低GS为特征的典型病例区分开来。这种区别阐明了GS与其他不良预后指标之间的负相关性,强调单独使用GS并不是对高危患者进行分层的有效方法。另一方面,具有较高 GS 的肿瘤显示与嘧啶代谢、核糖体和 RNA 运输通路相关的蛋白质的富集,而具有较低 GS 的肿瘤显示出参与内吞作用的蛋白质的富集(图1i)。

图1. 中国高风险前列腺癌的蛋白质组学图谱。
(a)实验设计。(b) 患者信息以及用于基因组学、转录组蛋白质组学和磷酸化蛋白质组学分析的配对样本数量。(c) 基因组突变谱。(d) TCGA 队列、CPGEA 队列和本研究队列中 PCa 相关基因突变频率比较。(e) 所有 120 个肿瘤样本中具有不同识别频率的每个磷酸化位点的中位强度分布。(f) TCGA、CPGEA 和本研究队列中FOXA1突变频率比较。(g) 生存分析。(h) 通路富集分析。(i) 热图总结了按 GS 分类的患者中上调或下调的代表性 mRNA 和蛋白质。
02
高风险 PCa 的综合多组学分析
PCa 的特征是基因组不稳定性,表现为反复发生的拷贝数变异 (CNV) 和 DNA 重排。他们基于 WES 的 CNV 分析显示,本队列中局部增益和缺失的总体情况与之前对中国患者的大规模分析研究大致相似(图2a),染色体 8q、7p、7q 和 14p 经常发生增益,而染色体 14p、16q、8p 和 15p 经常发生缺失(图2a)。在已知致癌基因中观察到的增益,包括MYC(8q24.21)、GATA2(3q21.3)、NCOA2(8q13.3)和EZH2(7q36.1)以及在肿瘤抑制基因中观察到的缺失,包括PTEN(10q23.31)、RB1(13q14.2)和TP53(17p13.1)(图2a)。为了探索臂级CNV与疾病特征的关联,他们进行了Cox回归分析,发现13q31.1的缺失和3q22.1的扩增与更快的复发显著相关(图2b-c)。TCGA白人队列报告了3q22.1的增益;因此,他们评估了该扩增子中的潜在驱动因素。分析表明,CNV 与基因的 mRNA 和蛋白质表达呈正相关,包括ATP2C1、CDV3、DNAJC13、NUDT16、RAB6B、SRPRB、TMCC1和UBA5(图2d)。
接下来,他们以“顺式”或“反式”模式分析了CNV对mRNA、蛋白质和磷蛋白水平的影响。总共7756个CNV(44.5%)影响了mRNA表达,而只有1772个CNV(21.8%)通过顺式效应改变了蛋白质丰度(图2e)。此外,在磷蛋白中观察到646个显著的顺式效应相关性(13.1%)。总共,在所有三个组学水平上只鉴定出221个显著的顺式效应(图2f),相应的基因与前列腺肿瘤发生有关,包括MYC靶点、E2F靶点和雄激素反应(图2g)。根据之前报道的 593 个癌症相关基因(CAG)的数据集,他们在队列中鉴定了其中 555 个,19 个基因在多个组学水平上具有顺式效应(图2f)。
他们发现28个基因在3个组学数据中均表现出较高的mRNA和蛋白水平,并与不良预后相关,而其余83个基因在NAT中表达较高,并与良好预后相关(图2h)。在 28 个基因中,COX17和FKBP4在生存分析中表现出最低的组合错误发现率(FDR),并且它们的表达分别在 mRNA、蛋白质和 CNV 水平上显示出预后意义(图2i)。值得注意的是,24 个基因仅在综合分析中表现出显著的预后能力,而这在单组学数据分析中并不明显。值得注意的例子包括ABHD11和ACY1。
根据转录组数据,他们在所有样本中共鉴定出 754 种可能的融合事件。其中,TMPRSS2-ERG 发生在多达 50% 的 PCa 白人患者中;然而,这种融合事件在本研究的队列中要低得多(图2j)。他们共鉴定出 436257 个 mRNA 剪接事件,包括 287115 个 SE(外显子跳跃)、18690 个替代 3′ 剪接位点(A3SS)、12898 个替代 5′ 剪接位点(A5SS)、108295 个互斥外显子(MEX)和 9259 个保留内含子。其中,1480 个剪接事件在肿瘤和 NAT 之间差异发生。相关性分析发现,1480 个剪接事件中有 178 个与预后良好或不良相关(图2k-l)。CTNND1和SYLT2是发生可变剪接事件数量最多的两个基因,它们都与疾病复发有关(图2l)。鉴于剪接可以产生具有相反功能的变体或改变亚型之间的平衡,进一步表征它们的致癌特性非常重要。

图2. PCa 的综合多组学分析。
(a) 125 个肿瘤样本中基因水平拷贝数扩增(红色)和缺失(蓝色)的频率。(b) 所有具有生存信息的患者中局灶性 CNV 事件的 Cox 比例风险回归分析。(c)生存分析。(d) 3q22.1 中编码基因在蛋白质或 mRNA 水平上的显著顺式效应。(e) CNA对mRNA 和蛋白质的顺式和反式效应。(f) 维恩图总结了转录组、蛋白质组和磷酸化蛋白质组水平上所有 CNA 的显著顺式效应。(g) KEGG 通路富集了 221 个在转录组、蛋白质组和磷酸化蛋白质组水平上表现出顺式效应的基因。(h) 三维散点图说明了基因与多组学水平上无复发生存期的关联。(i) 按 COX17 和 FKBP4 的高或低拷贝数、mRNA 和蛋白质水平分层的患者无复发生存期的 Kaplan-Meier 生存曲线。(j) 圆形图显示基于 RNA-seq数据在两名或两名以上患者中发现的融合事件。 (k) 肿瘤和 NAT 中改变的 AS 基因数量与良好/较差无复发生存期相关或不相关。(l) AS 事件出现频率高。
03
肿瘤与 NAT 之间的比较揭示了明显的蛋白质组学变化
接下来,他们评估了肿瘤与 NAT 中的蛋白质组变化。主成分分析 (PCA) 显示在转录组和蛋白质组水平上肿瘤和 NAT 之间存在中等区别。他们鉴定出了2677 种在肿瘤与 NAT 中表现出差异表达的蛋白质(图3a)。与前列腺功能保留相关的蛋白质在肿瘤中显著下调(图3a),并且它们的表达与良好的预后相关。基于蛋白质组学而非转录组数据的基因集富集分析 (GSEA) 突出表明,肿瘤显著富集与缬氨酸亮氨酸和异亮氨酸降解、剪接体和蛋白酶体相关的蛋白质 (图3b)。他们进一步通过根据 GSVA 评分评估其蛋白质丰度来测量导致前列腺肿瘤发生的核心通路。前列腺肿瘤的特征是 AR、PI3K/AKT、WNT、MAPK 和生长信号表达增加,而 p53 和视网膜母细胞瘤 (RB) 蛋白活性降低 (图3c)。值得注意的是,蛋白质组学分析显示肿瘤获得了异常的代谢特征(图3b),他们鉴定出这些代谢通路中涉及的重要调节因子变化[例如支链氨基酸 (BCAA) 代谢中的 BCAT2、ACAA1 和 ALDH6A1;脂肪酸代谢中的 FASN 和 ECHS1;核酸代谢中的 GFPT1 和 GMDS;三羧酸 (TCA) 循环中的 ACLY 和 ACO2)](图3d)。这些观察结果与观点一致,表明原发性肿瘤有利于增强氧化磷酸化和脂肪生成,而糖酵解受到限制。
利用基于包括肿瘤中相对较高表达、鉴定频率和蛋白质丰度在内的标准的监督分析,他们从目前的蛋白质组学数据中鉴定了总共 31 种分泌蛋白(图3e)。根据 GEPIA 数据集中报告的 mRNA 分布模式,他们选择了与其他组织相比在前列腺组织中表现出高表达的基因。前六大候选基因分别为 GOLM1、ENTPD5、FOLH1、SPON2、GDF15 和 KLK3(也称为 PSA)(图3e)。
他们将分析扩展到一个独立队列,该队列包含 456 份患者血清样本,其中包括 140 份 良性前列腺增生 (BPH) 患者、226 份原发性 PCa 患者、60 份转移性 PCa 患者和 30 份健康对照者。基于 ELISA 的定量分析证实,GOLM1 血清蛋白水平与 PCa 进展紧密相关,从健康/BPH、原发性 PCa 到转移性 PCa 呈稳步上升趋势(图3f)。GS=7 的患者中 GOLM1 表达低于高 GS 值患者,并且高 GOLM1 表达也表明患者的生化复发(BCR)进展快速(图3g),这提示 GOLM1 表达可能将患者分为侵袭性 PCa 和惰性肿瘤。
受试者工作特征 (ROC) 曲线表明,在灰色区域中,GOLM1在检测 PCa 方面优于血清 PSA(图3h)。与 PSA 相比,它表现出更高的敏感性和特异性,尤其是当血清 PSA 水平在 4-20 ng/ml 范围内时(图3h)。总之,这些数据突出表明 GOLM1 是 PCa 诊断的潜在生物标志物,值得进一步验证。

图3. 肿瘤-NAT比较揭示了致瘤变化和生物标志物候选物。
(a) 配对前列腺肿瘤和 NAT 之间的差异表达蛋白。(b) KEGG 通路富集分析。(c) 比较肿瘤样本和 NAT 中 PCa 相关通路的活性。(d) 肿瘤样本中富集的所示代谢通路中差异表达蛋白的热图。(e) 呈现潜在的血清诊断标志物。(f) PCa 患者血清 GOLM 表达水平的散点图。(g) 基于血清 GOLM1 水平的 PCa 患者无复发生存期的 Kaplan-Meier 曲线。(h) ROC 曲线包括 PCa 患者血清 GOLM1 和 PSA 的敏感性和特异性。
04
磷酸化蛋白质组学分析阐明了 FOXA1-S331 的调控
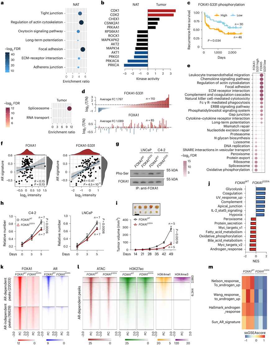
肿瘤中富集的磷酸化蛋白与剪接体和 RNA 转运相关的通路有关,而配对的非肿瘤组织明显富集了粘着斑和紧密连接通路的调节(图4a)。通过激酶底物富集分析 (KSEA) 预测激酶活性,发现多种激酶,包括 CDK1 和 CDK2,与匹配的附近组织相比,它们在肿瘤中过度活跃(图4b)。他们共鉴定出 26 个与不良预后相关的上调磷酸位点,包括 FOXA1-S307/S331、CCDC86-S47 等。CCDC86-S47 是与疾病复发呈正相关性的最显著事件。此外,肿瘤中细胞周期依赖性激酶(例如CDK12-S303和CDK2-T14)、代谢调节剂(例如FASN-S207和VDAC1-S104)以及DNA或RNA结合蛋白(例如YBX1-S174和G3BP1-S232)的磷酸化均增高,且其磷酸化水平也与复发相关。值得注意的是,CDK12、CDK2和其他细胞周期激酶的磷酸化升高可能提示肿瘤的增殖率较高。
FOXA1-S331 磷酸化根据 T/N 比率排在第三位,表明磷酸化对这一关键转录因子具有潜在的调控作用。他们深入研究了数据,发现超过 50% 的肿瘤样本在三个 FOXA1 位点表现出磷酸化:S304、S307 和 S331。定量测量表明这三个残基在肿瘤中的磷酸化程度高于附近组织。但是它们的磷酸化水平在野生型(WT)和FOXA1突变体样本中并没有显著差异。由于 FOXA1 在 S331 残基上磷酸化程度较高,而非 S304 或 307 残基上的磷酸化的肿瘤表现出快速复发(图4c),他们将重点放在了 FOXA1-S331 磷酸化的表征上。FOXA1-S311 磷酸化的中位倍数差异在 T/N 时为 1.8(图4d)。随后的通路富集分析显示,与磷酸化程度低的肿瘤相比,FOXA1-S331 磷酸化程度高的肿瘤表现出氧化磷酸化和增殖增加(图4e)。根据归一化 Pearson 相关性分析,与 FOXA1 蛋白本身相比,FOXA1-S331 磷酸化与 AR 信号的相关性更高(图4f),这表明 FOXA1-S331 磷酸化与雄激素信号有关。
为了研究 FOXA1-S331 磷酸化的功能相关性,他们利用基于 CRISPR/Cas9 的基因编辑将FOXA1两个等位基因中的 S331 替换为丙氨酸(A),从而在 C4-2 和 LNCaP 细胞中产生磷酸化缺陷的 FOXA1S331A。通过检测泛磷酸化丝氨酸抗体,与 WT 细胞相比,FOXA1S331A细胞中总 FOXA1 磷酸化显著降低(图4g)。S331 的突变并没有改变FOXA1蛋白水平,但与 WT C4-2 和 LNCaP 细胞相比,其细胞生长显著受到抑制(图4h)。接种到裸鼠体内的FOXA1S331A C4-2 细胞产生的肿瘤明显小于FOXA1 WT细胞(图4i)。转录组分析表明,FOXA1S331A C4-2 细胞表现出 AR 和 Myc 信号传导降低,同时伴有糖酵解和凝血活性增加(图4j)。
CUT&Tag-seq 分析表明,大约 77% 的 FOXA1 结合位点(称为FOXA1S331A降低峰)在FOXA1S331A细胞中显示 FOXA1 结合减弱。他们进一步根据 AR 募集的变化对FOXA1 S331A降低峰进行分类(图4k)。在 38362 个FOXA1 S331A降低峰中,22003 个同时表现出 AR 占据,并且与FOXA1 S331A细胞的结合强度显著降低(称为 AR 依赖性峰)(图4k)。通过结合和表达靶标分析(BETA)整合 RNA-seq 和 FOXA1 CUT&Tag-seq 显示,FOXA1 主要在 AR 依赖性峰中充当转录激活因子。
H3K27ac CUT&Tag-seq 结果显示,显示 FOXA1 和 AR 共靶向降低的区域也表现出染色质可及性降低和 H3K27ac 修饰减少(图4l)。组蛋白 H3K4me1 和 H3K27ac 是增强子特异性修饰,而高水平的 H3K4me3 与 H3K27ac 组合主要标记活性或平衡启动子。在 AR 依赖性峰中,共有 9227 个位点定义为活性转录区域(图4l)。其中约 70%的位点鉴定为增强子。RNA-seq 分析一致地强调,由相关靶标表达定义的 AR 活性在表达FOXA1 S331A的细胞中受到广泛抑制(图4m)。总之,这些结果表明,抑制 S331 残基处的 FOXA1 磷酸化会损害 FOXA1-AR 依赖性顺反酶活性。

图4. FOXA1-Ser331 的磷酸化是 AR 信号激活所必需的。
(a) KEGG 通路富集分析。(b) 通过 KSEA 评估肿瘤(红色)和 NAT(蓝色)中的激酶活性。(c)生存分析。(d) FOXA1 蛋白与 FOXA1-S331 磷酸化丰度分析。(e) 通路富集分析。(f) AR 信号活性与 FOXA1 蛋白表达水平和 FOXA1-S331 磷酸化之间的双侧 Pearson 相关性 。(g)免疫印迹分析。(h) 细胞生长曲线。(i)肿瘤体积。(j) 显著上调和下调的标志性通路。(k) CUT&Tag-seq 热图。(l) ATAC-seq 和 CUT&Tag-seq 谱。(m) 基于 ssGSEA 评分的 AR 信号传导。
05
高危前列腺癌的蛋白质组亚型及分子特征
为了精确定位可能需要早期干预的 PCa 亚型,他们根据标准化蛋白质组结果进行了共识聚类分析。当聚类数为 3 时,亚型之间的差异比聚类数为 4 或 5 时更明显。基于基因表达的相似性,他们将三个聚类指定为 SI(n = 45)、S-II(n = 33)和 S-III(n = 47)(图5a)。SI 肿瘤表现出最高的炎症和免疫相关蛋白表达,包括 CD177、CD59 和 STAT1。相反,S-III 的特征是与代谢和增殖相关的蛋白质,例如 FASN、MDH2、ALDH1A3 等(图5a)。通常,蛋白质组 S-II 肿瘤表现出介于 SI 亚类和 S-III 亚类之间的中间特征。值得注意的是,三个蛋白质组亚组在疾病复发时间上表现出显著差异,SI、S-II 和 S-III 的中位 BCR 时间分别为 >2623 天、1079 天和 453 天(图5b)。结果还显示基于蛋白质组的亚型分类与临床病理参数无关(图5a)。接下来,他们探讨了基因改变与蛋白质组亚型之间的关联。他们重点研究了在局限性和转移性 PCa 中占主导地位的 PCa 驱动基因。全系统基因组改变分析显示,SI 中的ARID4B和S-II 中的FOXA1突变频率较高,并揭示了 S-III 亚类中ROBO2、NCOR2和APC改变的富集。此外,SI 和 S-III 中的肿瘤在臂级 CNV 事件中显示出不同的特征;例如,13p、9p 和 9q 的缺失优先发生在蛋白质组 S-III 中,但是这三种亚型在肿瘤突变负担方面并没有显示出差异(图5a)。
通路富集分析表明SI 富集与细胞通讯和免疫相关的蛋白质,而 S-III 中的肿瘤大量表达与氧化磷酸化、缬氨酸、亮氨酸和异亮氨酸降解以及柠檬酸循环有关的蛋白质(图5c)。基于 GSVA数据,SI 中的肿瘤充满了树突状细胞、B 细胞、巨噬细胞、效应记忆 T 细胞以及 CD4+和 CD8 + T 细胞(图5a)。
为了进一步探究该亚型分类,他们展示了一个密度轮廓图来定量基质浸润水平和免疫浸润水平(图5d)。结果显示,SI 表现出“热”肿瘤的特征。相反,代谢免疫沙漠肿瘤 (S-III) 表现出较低的免疫、基质和微环境评分(图5d)。另一方面,S-III 肿瘤表现出更具侵袭性的特征,其特征是与不良预后相关的蛋白质上调。这些蛋白质参与脂肪酸氧化(例如 ACADSB 和 ECHS1)、TCA 循环(例如 COX17 和 NDUFAB1)、致癌途径(AR、WNT、PI3K/AKT 和生长信号通路)的激活以及 p53 和 RB 信号的下调(图5e)。值得注意的是,S-III 中的总 FOXA1 蛋白和磷酸化 (S331) 蛋白水平高于 SI 和 S-II 亚型(图5f)。因此,他们将 SI 和 S-III 归类为免疫激活和代谢旺盛亚型,而 S-II 归类为中间亚型。进一步对不同蛋白质组亚型之间的磷酸化蛋白质组进行KSEA分析,发现预后不良的S-III中CSNK2A1活性更高,其中HDAC1-S421、HSP90AB1-S255和MCM2-S27的磷酸化水平更高(图5g)。相反,在SI中观察到ROCK1、PRKACA 和 MAPKAPK2 的激酶活性增加,并在Vimentin-S72、PLN-S16 和 HSPB1-S15/S82 中鉴定出更高的磷酸化水平(图5g)。分类为S-III的肿瘤显示出与FASN和氧化磷酸化(NDUFAB1)相关的蛋白质表达升高。FASN或NDUFAB1表达较高的肿瘤具有较高的BCR风险(图5h)。值得注意的是,S-III中最富集的通路之一与缬氨酸、亮氨酸和异亮氨酸的降解有关(图5c)。组织微阵列 (TMA) 分析结果证实了两个验证队列(Renji和Daping队列)中 BCAT2 或 BCKDHB 水平升高的患者无复发生存期明显较短(图5i),强调了 BCAA 代谢在加速 PCa 进展中的作用。

图5. PCa 蛋白质组亚型及其分子特征。
(a) 标准化蛋白质丰度及其关联的共识聚类。(b) 三种蛋白质组亚型中所有 113 名具有生存信息的患者无复发生存期的 Kaplan-Meier 曲线。(c) 通过 GSEA 基于蛋白质组数据对三种亚型进行 KEGG 通路富集分析。(d) 基于三种蛋白质组亚型的免疫评分(y轴)和基质评分(x轴)的二维密度轮廓图。(e) 三种亚型中肿瘤相关通路的活性。(f) 三种亚型中FOXA1-S331的磷酸化水平。(g) SI、S-II 和 S-III 中上调激酶的激酶底物网络。(h-i) Kaplan-Meier 曲线。
06
支链氨基酸(BCAA)分解代谢促进 PCa 进展
他们将荧光素酶标记的Pten/Trp53 基因双敲除(DKO)类器官前列腺内移植到 C57/BL6 小鼠体内,并证明Bcat2缺失显著阻碍了移植物的生长(图6a)。追踪13C-亮氨酸标记的 BCAAs 证明了它们在补充细胞内乙酰辅酶 A 库中起着至关重要的作用,影响与 TCA 循环相关的代谢中间体(图6b)。此外,15 N-亮氨酸示踪显示,BCAT2缺失损害了亮氨酸衍生的非必需氨基酸的功能(图6b)。
他们接下来评估了饮食中 BCAA 的摄入是否与 PCa 发展密切相关。为此,从 2 月龄开始,给惰性Pten PC−/−小鼠喂食一种改良饮食,其 BCAA 含量是正常食物饮食 (NCD) 的两倍,并在三个月后分析前列腺肿瘤。除了前列腺体积显著增加(图6c)之外,病理学分析还发现喂食高 BCAA 饮食的小鼠侵袭性癌症发展频率很高(图6d),并且肿瘤细胞具有增殖优势。
他们进一步探究低 BCAA 饮食是否能抑制侵袭性 PCa 的进展。为此,转移性Pten PC−/− ; Trp53 PC−/−小鼠在 1.5 月龄时以低 BCAA 饮食喂养,并在 2 个月后进行评估。喂食低 BCAA 饮食的Pten PC−/− ; Trp53 PC−/−小鼠的前列腺体积显著较小(图6e)。在用低 BCAA 饮食处理的Pten PC−/− ; Trp53 PC−/−小鼠中,以 α-SMA 染色和 Ki67+细胞为特征的局部侵袭性癌症区域同时减少(图6f-g)。值得注意的是,低 BCAA 饮食显著阻碍了 AR 阳性肿瘤结节向腰淋巴结和肺部的转移性扩散(图6h)。他们还采用了患者来源的异种移植 (PDX) 模型 LTL-313HR 和 LTL-651 来评估这种饮食干预方法,结果证明低 BCAA 饮食干预可有效限制 PDX 生长(图6i)。

图6. BCAA 分解代谢增强 PCa 进展。
(a) 前列腺移植物中的发光图像(左)和生物发光强度量化(右)。(b) [13C]/[15N]-亮氨酸代谢示意图。(c) 前列腺肿瘤定量。(d) 所示小鼠的组织学分析。(e) 小鼠的前列腺肿瘤代表性图像和体积。(f)组织学分级定量。(g) 前列腺切片中 Ki67、α-SMA 和 CK8 的 H&E 和 IHC 染色,以及 Ki67 和 α-SMA 的定量。(h) 小鼠的淋巴结 (LN) 和肺切片中的 AR 染色和转移的定量。(i) 小鼠中的 PDX 体积。
+ + + + + + + + + + +
结 论
本项研究利用 125 名中国男性患者的配对肿瘤和附近组织对局部高风险 PCa 进行全面的多组学分析,突出了 GOLM1 作为非侵入性血清生物标志物的效用。磷酸化蛋白质组学分析揭示了 FOXA1 上 Ser331 磷酸化在调节 FOXA1-AR 依赖性顺反组方面的关键作用。蛋白质组学分析确定了三种不同的亚型,其中S-III是一种特别具有侵袭性的亚型,与预后不良和 BCAT2 分解代谢驱动的 PCa 进展有关。
+ + + + +



English

