文献解读|Nature(64.8):雄激素在单细胞分辨率下协调的性别差异
✦ +
+
论文ID
原名:Sex differences orchestrated by androgens at single-cell resolution
译名:雄激素在单细胞分辨率下协调的性别差异
期刊:Nature
影响因子:64.8
发表时间:2024.04.10
DOI号:10.1038/s41586-024-07291-6
背 景
哺乳动物复杂性状中的性别差异很普遍,并且与雄激素密切相关。然而,仍然缺乏性别差异及其受雄激素调节的分子和细胞特征。
实验设计

结 果
01
细胞组成对雄激素的反应
为了系统地表征性别差异及其雄激素调节,研究团队在成年雄性C57BL/6小鼠中通过阉割手术[雄性阉割(MC)]或假手术[雄性假手术(MS)]进行雄激素剥夺,并在成年雌性C57BL/6小鼠中通过持续释放双氢睾酮(DHT)[雌性DHT (FD)]或假手术[雌性假手术(FS)]补充雄激素(图1a)。为了在细胞和分子水平上探索性别差异及其雄激素的调节作用,他们对 MS、MC、FS 和 FD 小鼠的组织进行了单细胞转录组分析(scRNA-seq)(图1a-c)。总共获得了 1294831 个合格细胞,在 17 个组织中平均检测到 2070 个基因,并随后进行了注释(图1d)。他们比较了MS和FS小鼠(MS vs FS,性别差异)、MC和MS小鼠(MC vs MS,雄激素剥夺的影响)以及FD和FS小鼠(FD vs FS,雄激素补充的影响)的细胞比例(图1c)。在MS与FS、MC与MS、FD与FS的比较中,他们选择了每个组织中比例变化最大的前三种细胞类型(图1e)。性别间比例差异最大的前三种细胞类型往往在不同组织中有所不同(图1e)。例如,在肝脏中,雄性小鼠的T细胞和B细胞的比例明显低于雌性小鼠;在脂肪中,雄性小鼠淋巴内皮细胞的比例较高(图1e)。总的来说,细胞比例的性别差异(MS vs FS)与雄激素补充的效果显著正相关(FD vs FS),但与雄激素剥夺的效果显著负相关(MC vs MS)。

图1. 性别差异和雄激素影响的单细胞转录组图谱。
(a) 探索性别差异及其雄激素调节的实验设计示意图。(b) 基于 17 种组织的单细胞转录组景观的构建。(c) 三个比较的示意图,以探索性别差异(MS 与 FS)以及雄激素剥夺(MC 与 MS)或补充(FD 与 FS)的影响(上)。 (d) UMAP 图显示细胞聚类(左)、条件信息(中)和组织信息(右)。(e) 棒棒糖图,显示每个组织中在三个比较中比例差异最大的前三种细胞类型(细胞比例超过 1%)。
02
对雄激素的分子反应
他们在 MS 和 FS 小鼠的 17 个组织中的每种细胞类型中鉴定出差异表达基因 (DEG) (以下称为性别偏向 DEG)。DEG主要反映生物学差异,而不是细胞数量或细胞比例引入的偏差。他们根据 DEG 的数量对细胞类型进行排序,确定了每个组织中前三种性别偏向的细胞类型(图2a)。例如,在骨骼肌的肌肉干细胞中,Xist和Ddx3y这两个性染色体基因,正如预期的那样是性别偏向的DEG(图2b)。接下来,他们鉴定了 MC 和 MS 小鼠之间雄激素剥夺或 FD 和 FS 小鼠之间雄激素补充诱导的 DEG(图2a)。雄激素剥夺显著下调肾脏近端直管(PST1)细胞中的Kap表达(图2c)。通过确定每种组织中哪些细胞类型对雄激素敏感,他们观察到在肾脏中,PST1细胞不仅表现出最大数量的性别偏向DEG,而且对雄激素剥夺和补充表现出最强的反应(图2a)。通过通路富集分析,他们评估了雄激素对生物学功能的跨细胞类型影响,发现雄激素剥夺引起的DEG上调与T细胞激活在功能上相关,而下调的DEG参与中性粒细胞趋化性和白细胞迁移。
雄激素剥夺诱导的DEG之间的表达差异的大小与这些基因表达的性别差异的大小显著负相关(图2d)。一致地,雄激素补充诱导的DEG之间的表达差异的大小与这些基因表达的性别差异的大小显著正相关(图2e)。

图2. 性别差异和雄激素效应的分子特征。
(a) 棒棒糖图,根据 MS 与 FS(左)、MC 与 MS(中)以及 FD 与 FS(右)的比较,显示每个组织中 DEG 数量最多的前三种细胞类型。(b-c) 火山图显示 MS 和 FS 之间骨骼肌 MuSC 中的 DEG以及 MC 和 MS 之间肾脏 PST1 细胞中的 DEG。 (d-e) 基于17种组织的所有细胞类型,显示性别差异与MC和MS或性别偏向与FD和FS 之间的相关性的散点图(左)。
03
雄激素相关的性别偏向分子
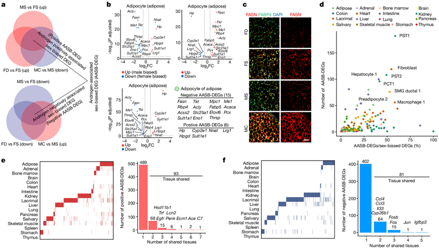
雄激素调节的性别偏向DEG可能代表雄激素通路抑制治疗性别偏向疾病的潜在生物标志物和治疗靶点。他们为 17 种组织中的每种细胞类型定义了雄激素相关的性别偏向 DEG(AASB-DEG),包括阳性 AASB-DEG(其表达水平偏向雄性并受雄激素正向调节)和阴性 AASB-DEG(其表达水平偏向雌性并受雄激素负调节)(图3a)。例如,在脂肪细胞中,有15个阴性AASB-DEG和6个阳性AASB-DEG(图3b)。值得注意的是,Fasn是一种阴性 AASB-DEG,其表达呈雌性偏向,并在雄性小鼠中因雄激素剥夺而上调,在雌性小鼠中因雄激素补充而下调(图3b-c)。
AASB-DEG 的数量因细胞类型而异。在这些细胞类型中,肾脏中的PST1细胞不仅显示出最大数量的AASB-DEG(182),而且在性别偏向的DEG中显示出相对较高的AASB-DEG百分比(58.7%)(图3d)。
虽然AASB-DEG在组织中表现出偏态分布,但他们发现至少两个组织共有93个阳性和81个阴性AASB-DEG(图3e-f)。这些AASB-DEG包括细胞生长和分化因子,如Egfr、Fos和Fosb,以及免疫调节因子,如Ccl3、Il33和Ccl4(图3e-f)。还观察到了一些预期的 AASB-DEG,例如Ace和Hsd11b1(图3e)。

图3. AASB基因表达的鉴定。
(a) 维恩图显示AASB-DEGs的鉴定,包括阳性和阴性AASB-DEG。(b) 火山图显示了来自脂肪组织的脂肪细胞中的21个AASB-DEG,基于MS与FS(左上),MC与MS(右上)和FD与FS(左下)的比较。 (c) 免疫荧光染色。(d) 点阵图显示了跨组织中每种细胞类型中AASB-DEG的数量(y轴)和AASB-DEG在性别偏向DEG中的百分比(x轴)。(e-f) 热图显示阳性和阴性AASB-DEG(左)。柱状图表示根据共有组织的数量对阳性和阴性AASB-DEG的分类(右)。
04
雄激素相关的免疫反应
为了检测性别和雄激素对免疫细胞组成的影响,他们提取了图谱中的所有免疫细胞,并进一步重建了免疫区室,最终产生了九种主要细胞类型(图4a-b)。他们观察到,免疫细胞群体的性别差异与雄激素补充引起的变化显著正相关,但与雄激素剥夺引起的变化显著负相关(图4c)。接下来,他们鉴定了对雄激素剥夺和补充表现出协调反应的性别偏向免疫细胞类型(AASB免疫细胞类型),并发现9种细胞类型的比例与雄激素呈正相关(阳性AASB免疫细胞类型),并且13种细胞类型与雄激素呈负相关(阴性AASB免疫细胞类型)(图4d)。九种阳性AASB免疫细胞类型中的七种是骨髓细胞,而所有13种阴性AASB免疫细胞类型是淋巴细胞(图4d)。肾脏、泪腺和肝脏中的中性粒细胞是阳性 AASB 免疫细胞类型(图4e)。
在这些aasb免疫细胞类型中,他们注意到2组先天淋巴样细胞(ILC2)高表达Gata3、Areg和Rora(图4e),而这是心脏、泪腺、肝脏、胰腺、唾液腺、脾脏和胃等7个组织共有的aasb阴性免疫细胞类型(图4f-g)。在多个组织中,ILC2的比例偏向雌性,其含量在雄激素剥夺后增加,在雄激素补充后减少(图4g)。在九种主要免疫细胞类型中,ILC2具有最高的Ar表达水平(图4e),这可能部分解释了ILC2对雄激素扰动的异常反应。

图4. 雄激素调节性别差异的免疫区室。
(a) UMAP图显示MS、MC、FS和FD小鼠17个组织中免疫系统的9种主要细胞类型。(b) 九种主要免疫细胞类型的细胞比例。(c) 散点图显示了细胞比例的差异倍数(FC)(左)。Pearson相关分析用于评估性别差异与雄激素补充(右上)或性别差异与雄激素剥夺(右下)对免疫区室的影响之间的关系。(d) 散点图显示了定义AASB免疫细胞类型的规则(左)。图中还显示了AASB免疫细胞类型比例的变化(右)。 (e) 点图显示Ar(红色虚线矩形)和ILC2特征的表达水平,包括Gata3, Areg和Rora。(f) 棒棒糖图显示共有靶标AASB免疫细胞类型的组织数量。(g) 柱状图显示了基于三次比较的ILC2比例的差异。
05
与性别偏向疾病的联系
鉴定性别偏向疾病的假定致病基因将增进对其病理基础的理解。他们从英国生物银行目录(UK Biobank catalogue)27中提取了 214 个诊断主要 ICD10 疾病表型,这些表型与本项研究中的 17 个组织相关,用于下游分析(图5a和图S9a)。根据英国生物银行的信息,他们比较了这214种疾病在男性和女性个体之间的发病率。因此,确定了119种具有性别偏向流行的疾病和95种具有性别可比流行的疾病(图5b和图S9b)。在这119种性别偏向的疾病中,胃(C16)、肾(C64)和肺(C34)恶性肿瘤以男性为主,而哮喘(J45) 以女性为主(图5b)。
接下来,他们确定了病例和对照之间显著差异的风险单核苷酸多态性(SNP),然后将这些风险 SNP 与相关风险基因联系起来。多种性别偏向疾病共有的风险基因可能代表了驱动性别偏向疾病发病机制的重要组成部分。在这119种性别偏向的疾病中,虽然大多数风险基因是疾病特异性的,但8.91%的风险基因是由三种以上疾病共有的(图5c)。而,在 95 种性别可比疾病中,疾病共有风险基因的比例仅为 2.34%,显著低于性别偏向疾病(图5c)。性别偏向疾病的 662 个疾病共有风险基因在功能上与抗原加工、干扰素调节、细胞间粘附和突触组织相关(图S9c-d)。性别偏向性疾病表现出主要组织相容性复合体(MHC)基因的富集,例如HLA-DQA1, MHC II类α-链旁链,在17种性别偏向性疾病共有(图5d)。
他们将这些性别偏向性疾病分为五大类,分别对应于组织中的五种主要细胞系:“免疫1”(巨噬细胞、树突状细胞和B细胞)、“免疫2”(T细胞和NK细胞)、“免疫3”(中性粒细胞和单核细胞)、“基质脂肪”(间充质细胞、内皮细胞和脂肪细胞)和“神经”(神经细胞)(图5e)。观察到预期的关联;例如,心脏病(I44和I50)在成纤维细胞和内皮细胞中属于基质脂肪,胃炎和十二指肠炎(K29)在中性粒细胞和单核细胞中属于免疫3组,反映了它们的相关临床特征。他们还确定了新的细胞类型疾病关联,例如,巨噬细胞与非胰岛素依赖型糖尿病有关(E11)。免疫1组在多个组织中与巨噬细胞和树突状细胞(平均富集评分大于2)密切相关(图5f)。由于已知巨噬细胞和树突状细胞都高度表达MHC基因,这一发现与疾病共有风险基因中抗原呈递的功能富集一致,并提示这些细胞类型可能作为性别偏向疾病的潜在细胞靶点。

图5. 性别偏向疾病的细胞类型和风险基因富集。
(a) 基于跨物种整合的细胞类型富集和基于跨疾病分析的基因富集的分析流程示意图。(b) 火山图显示了性别偏向疾病的定义(左),棒棒糖图显示了 17 种组织中每种组织的性别偏向疾病表型的数量(右)。(c) 条形图和饼图表示根据性别偏向疾病(左)或性别可比较疾病(右)的数量对风险基因进行分类。(d) 性别偏向疾病的十大疾病共有风险基因。 (e) 热图表示单细胞图谱中 17 种组织的所有细胞类型中性别偏向疾病的富集分数。(f) 每个疾病组平均富集得分前十名的细胞类型。

图S9. 基于疾病共有风险基因富集的生物通路。
(a) 饼图显示了17 种组织中性别偏向疾病的分类。(b) 热图表示男性和女性之间性别偏向疾病的发病率差异。(c) 网络表示基于多种性别偏向疾病共有的 662 个风险基因的前 30 个显著富集的生物通路。(d) 点图表示基于性别偏向疾病的 662 个疾病共有风险基因显著富集的生物通路。
+ + + + + + + + + + +
结 论
本项研究构建了一个高维单细胞转录组图谱,包含来自小鼠的17 个组织(超过 130 万个细胞),并探讨了性别和雄激素对分子程序和细胞群的影响,发现性别偏向的免疫基因表达和免疫细胞群(例如第 2 组先天淋巴细胞)受到雄激素的调节。与英国生物银行数据集的整合揭示了性别偏向疾病抗原呈递的潜在细胞靶标和风险基因富集。这项研究为理解雄激素造成的性别差异奠定了基础,并为将雄激素通路作为性别偏向疾病的广泛治疗策略提供了新的理论依据。
+ + + + +



English

