文献解读|Microbiome(15.5):多组学概况和多模式脑电图数据的融合有助于神经认知障碍的个性化诊断策略
✦ +
+
论文ID
原名:The fusion of multi-omics profile and multimodal EEG data contributes to the personalized diagnostic strategy for neurocognitive disorders
译名:多组学概况和多模式脑电图数据的融合有助于神经认知障碍的个性化诊断策略
期刊:Microbiome
影响因子:15.5
发表时间:2024.01.19
DOI号:10.1186/s40168-023-01717-5
背 景
由于评估的主观性以及缺乏精确的诊断方法和具体指标,全球老龄化人口中神经认知障碍(NCD)的患病率不断上升已成为一个重大问题。因此,制定非传染性疾病的个性化诊断策略已成为当务之急。
实验设计

结 果
01
受试者的社会人口学特征和神经认知评分
本项研究招募于2019年9月开始,从中国澳门特别行政区(半岛、路环、凼仔)三个长者健康中心随机抽取400名长者。由于信息不完整,将五十七名参与者排除在外。研究纳入标准如下:在澳门居住20年以上的中国居民;智力及语言沟通无障碍,能用粤语理解并回答问题;近一年内无重大心肺疾病。排除标准是年龄小于65岁;在澳门居住不满20年;睡眠时间少于六个半小时、不规律运动、不规律饮食、吸烟和/或饮酒;并在 2 周内使用抗生素。该研究还排除了患有肿瘤、器官衰竭、精神疾病等严重全身性疾病的老年人以及即使在帮助下也无法完成调查问卷的个体(图1)。
根据香港版蒙特利尔认知评估(MoCA-HK)评估的不同领域的认知功能,将老年人分为两组。同时,MoCA-HK分数的解释采用了百分位排名。如果一个人的 MoCA-HK 分数低于其年龄和教育程度匹配的同龄人16%,则该老年人将归类为“非传染性疾病组”,反之亦然为“正常衰老”组。
在脑电图记录过程中,所有参与者都要求舒适地坐在椅子上,睁开眼睛,并指示保持静止,避免活跃的思考。所有参与者都接受了两次每次 5 分钟的静息态脑电图记录,中间间隔 40 分钟。连续 EEG 数据由 64 通道 Biosemi Active Two 多模态脑电图(EEG)放大器系统(Biosemi,阿姆斯特丹,荷兰)记录,Ag/AgCl 头皮电极基于国际 10-20 系统放置在弹性帽上。脑电图记录前,所有通道的输入阻抗均保持在5 kΩ以下,以保证质量。在线脑电图记录采用范围为0.01至200 Hz的带通滤波器,采样率为2048 Hz。
根据神经认知评分,NCD 组可进一步分为三个阶段:轻度 NCD、MCI 和重度 NCD。

图1. 研究纳入/排除标准流程图。
研究发现非传染性疾病组中α和β频段的相对PSD显著降低(图 2A-D)。未发现左半球和右半球的相对 PSD 存在差异,也未发现半球和组之间的相互作用存在差异。在非传染性疾病组,α2频段在皮质感兴趣区域 (ROI)中的相对PSD降低。β1表现为额区、颞区和后部的PSD显著降低(图2E)。有趣的是,在两组中,它最初显示了中央ROI中α2和β1频段的相对PSD的显著差异(图2F)。

图2. 正常衰老(NA)组和非传染性疾病组的脑电图功率谱密度和脑电图微观状态分析。
(A-D) NA 和 NCD 组之间的频率平均相对 PSD 与皮质感兴趣区域 (ROI) 显著不同。 (E) NA 和 NCD 组之间所有通道频率的相对 PSD。(F) 与NA组比较,δ、θ、α 1、α 2、β 1、β 2频段PSD差异T图。
他们发现正常衰老组和非传染性疾病组之间存在显著不同的微观状态特性。在NCDs组中, 与正常老化组相比, 其在微观状态A下的覆盖性能下降(图3A)。同样,与正常衰老组相比,在NCD组中,微状态A的微状态持续时间减少(图3B)。而在GFP特性方面,NCD组中只有微态C随着GFP的增加而有显著差异(图3C)。同时,当年龄作为协变量控制时,在发生或微观状态D属性覆盖或持续时间的改变方面没有发现差异(图3D)。脑电微状态在过渡到其他微状态之前表现出短暂的稳定构型,然后他们可以得到它们的过渡概率。在过渡概率方面,在NCD组中,他们观察到从微观状态B过渡的概率较低(图3F)。

图3. 正常衰老组和非传染性疾病组的微状态AD特性统计。
(a) 微观状态 AD 的覆盖范围。 (b) 微观状态 AD 的持续时间。(c) 微状态 AD 的整体场功率。 (d) 微观状态AD的发生。(e) 微态 AD 的原型形貌。(f) 微观状态 AD 之间的转移概率。
02
差异肠道微生物群组成和途径预测
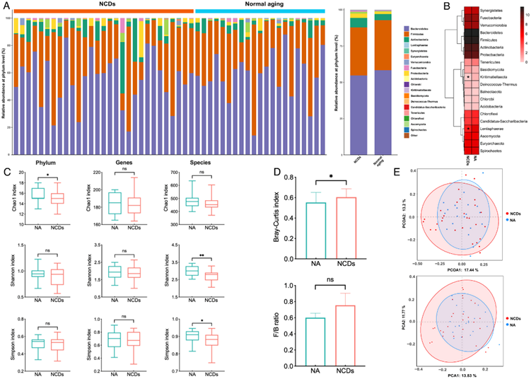
对受试者的粪便样本进行宏基因组学分析显示,在门分类级别上,两个队列的肠道微生物群中检测到的优势类群是拟杆菌门、厚壁菌门、放线菌门和变形菌门,总共占总体相对丰度的98%(图4A)。基于相对丰度的前20个门的热图显示,与正常衰老队列相比,Kiritimatiellaeota和Lentisphaerae在NCD组中的丰度显著降低(图4B)。分析发现,NCD组在门和种水平上的多样性指数均显著下降,其中门水平的Chao1指数、种水平的Shannon和Simpson指数差异均有统计学意义(图4C)。在属水平上,他们观察到α多样性有显著的下降趋势。β多样性评价采用Bray-Curtis差异评价两组间多样性差异。分析显示,与非传染性疾病组相比,正常衰老组的布雷-柯蒂斯差异在统计上显著增加。虽然观察到与正常衰老组相比,NCD组的厚壁菌门/拟杆菌门(F/B)比率有所增加,但这种变化没有达到统计学意义(图4D)。物种组成的主成分分析(PCA)和主坐标分析(PCoA)结果表明,正常衰老组和NCD组之间存在明显的聚类和趋势,提示肠道菌群失调与NCD存在关联(图4E)。

图4. 正常衰老组和非传染性疾病组的肠道微生物群分析。
(a) 堆积条形图显示了两组之间门水平上肠道微生物群的相对丰度和平均相对丰度。(b) 门水平肠道微生物群相对丰度的热图分析。(c) Alpha 多样性分析,通过 Chao1 指数、Shannon 指数和 Simpson 指数在门、属和种层面进行检测。(d) Beta 多样性分析,通过 Bray-Curtis 相异性检测。(e) 物种水平肠道微生物群的主坐标分析 (PCoA) 和主成分分析 (PCA) 显示两组之间的分离。
此外,他们利用维恩图来说明肠道微生物群的独特性和共享性,以便更好地了解其丰富性。分析显示,所有样本共有 1039 个操作分类单元 (OTU),而正常衰老组和非传染性疾病组分别有 215 个 OTU 和 371 个 OUT(图5A)。为了描述两组之间前十种丰富的肠道微生物群物种的联系和相对丰度,他们生成了一个弦图。图中的弧代表与每个弧的大小成正比的连接,而沿圆的节点段代表属,节点大小反映了贡献属的丰度(图5B)。通过LEfSe分析确定正常衰老组和非传染性疾病组之间的微生物群差异。从LEfSe分析得到的枝状图显示了微生物群的系统发育分布(图5C)。分析发现17个细菌类群在正常衰老组中富集,10个细菌类群在NCD组中富集。此外,LEfSe分析确定了7个物种水平的NCD特异性细菌标签,包括Ruminococcus gnavus、Enterocloster bolteae、Enterobacter cloacae、Enterococcus avium、Porphyromonas asaccharolytica、Blautia sp. N6H1-15和Lachnoclostridium sp. YL 32(图5D)。STAMP分析结果表明,与芳香族氨基酸生物合成相关的通路富集,即PWY-6163、ARO-PWY和COMPLETE-ARO-PWY,以及与三羧酸循环(TCA循环)相关的通路,特别是 PWY-7219、PWY-6897、PWY-7383 和 PWY66-399,与正常衰老相比,在 NCD 组中表现出显著下降(图5E)。

图5. 物种水平上肠道微生物组成和相关预测细菌功能谱的显著变化。
(a) 维恩图显示了正常衰老组和非传染性疾病组之间肠道微生物群的重叠。(b) 弦图显示了属水平上肠道微生物群的丰度及其在正常衰老组和非传染性疾病组之间的关系。(c) 肠道微生物群线性判别分析 (LDA) 效应大小 (LEfSe) 分析的分支图。(d) LEfSe 分析揭示了与非传染性疾病组相关的独特肠道微生物群组成。(e) 正常衰老组和非传染性疾病组之间 BioCyc 通路相对丰度的比较分析。
03
尿液外泌体蛋白差异
为了研究正常衰老组和非传染性疾病组之间蛋白质表达的差异,并验证宏基因组学预测的通路,他们利用尿液样本(一种常用的非侵入性检查方法)通过超速离心分离外泌体并进一步纯化它们。然后提取蛋白质并通过质谱分析,鉴定出 3306 个蛋白质,其中 2712 个可定量(图6A)。根据GO分析,这些蛋白质定位于各种亚细胞区域,例如细胞质、细胞外空间、细胞核和线粒体(图6B)。PLS-DA分析表明非传染性疾病组和正常衰老组之间蛋白质分布存在差异(图6C)。火山图显示,与对照组相比,NCD组中红色表示差异蛋白显著上调,蓝色表示差异蛋白显著下调,分别有57个和30个蛋白(图6D)。通过同源组群(COG)/真核同源组群(KOG)进行代谢功能分析,发现差异蛋白主要参与氨基酸转运和代谢、能量产生和转换,与宏基因组学预测结果一致(图6E)。此外,KEGG通路富集分析证实了这些发现。下调尿外泌体蛋白的途径富集分析显示,NCD组酪氨酸代谢、色氨酸代谢和丙酮酸代谢减少(图6F)。相反,在非传染性疾病组的上调蛋白涉及与炎症性肠病、膀胱癌、I型糖尿病和长期抑郁症等疾病相关的通路(图6G)。

图6. 使用无标记方法对尿液外泌体进行定量蛋白质组学分析。
(a)鉴定的光谱、肽和蛋白质的数量。(b) 已识别蛋白质的亚细胞位置的基因本体 (GO) 注释。(c) 由鉴定蛋白的偏最小二乘判别分析(PLS-DA)获得的评分图。 (d) 正常衰老组和非传染性疾病组之间差异表达蛋白的火山图,其中红色表示蛋白上调,蓝色表示蛋白下调。(e) 同源群聚类(COG)/真核同源群(KOG)分析差异表达蛋白的代谢功能。(f-g) 比较正常衰老组和NCD组显著富集的KEGG下调蛋白和上调蛋白。
04
粪便代谢物差异
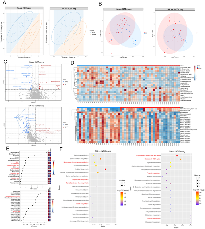
验证蛋白质组学数据后,下一步进行代谢组学分析,以进一步证实和阐明正常衰老组和非传染性疾病组之间观察到的蛋白质表达差异,并更全面地了解年龄相关的潜在分子机制相关疾病。在正负离子模式下检测初级代谢物的PLS-DA评分图显示正常衰老组和非传染性疾病组之间存在明显的分离(图7A)。在正离子和负离子模式下检测初级代谢物的PCA证实了两组之间的区别(图7B)。与正常衰老相比,正离子模型中有54种代谢物显著上调,54种代谢物显著下调,负离子模型中有12种代谢物显著上调,63种代谢物显著下调(图7C)。筛选出前20个上调和下调的差异代谢物,进行层次聚类分析,根据代谢物的特征对两组代谢物进行分类(图7D)。NAD +、L-色氨酸、熊去氧胆酸、L-犬尿氨酸、L-谷氨酸、烟酸、γ-氨基丁酸(GABA)和神经酸在NCD组中下调。在患有NCD的老年患者中也观察到粪便代谢物中的羟基脂肪酸酯(FAHFA)显著减少(图7E)。对差异代谢物进行KEGG注释分析,结果显示,烟酸和烟酰胺代谢、L-色氨酸生物合成、泛酸和辅酶A生物合成、叶酸生物合成、不饱和脂肪酸生物合成、柠檬酸循环、丙酮酸代谢和硫胺素代谢与NCD相关(图7F)。

图7. 正常衰老组和非传染性疾病组粪便样本的代谢组学分析。
(A) 在正离子和负离子模式下检测到的主要代谢物的PLS -DA 评分图,表明两组之间存在明显的分离。(b) 在正离子和负离子模式下检测到的主要代谢物的 PCA,证实了两组之间的区别。(c) 正常衰老组和非传染性疾病组之间正离子和负离子模式下差异表达代谢物的火山图。(d)差异表达代谢物的热图。 (e) 基于 VIP 值的显著差异表达代谢物的随机森林模型的变量重要性图,显示了对组分类最有影响力的代谢物。(f) 气泡图显示,在正离子和负离子模式下,正常衰老组和ncd组之间的前20个KEGG通路显著富集,揭示了受ncd影响最大的代谢通路。
05
FMT小鼠实验验证
为了研究肠道微生物群改变对认知功能的潜在影响,他们小鼠模型中进行了粪便微生物移植(FMT)实验,随后进行了行为测试,包括 Y 迷宫测试、新物体识别 (NOR) 测试和莫里斯水迷宫(MWM)测试(图8A)。
在MWM实验中,对小鼠进行定位隐藏平台的训练,在训练过程中,小鼠到达平台的逃避潜伏期逐渐缩短。与正常衰老(NA)-FMT小鼠相比,NCD-FMT小鼠在第5天的逃避潜伏期显著延长,并在探测实验中表现出明显的记忆障碍,表现为穿越目标象限的次数显著减少(图8B-D)。在NOR测试中,NCD-FMT小鼠探索新物体的时间明显少于对照组的总探索时间(图8E)。y迷宫测试结果表明,与NA-FMT小鼠相比,NCD-FMT小鼠在探索新臂和交替的臂的行为上表现出较少的兴趣,这反映出其即时空间工作记忆表现受损(图 8F-G)。综上所述,行为实验结果表明,老年非传染性疾病患者的FMT损害了老年小鼠的空间学习和记忆。

图8. 使用 Y 迷宫测试、新物体识别测试和 Morris 水迷宫测试评估 FMT 小鼠的空间学习和记忆表现。
(a) 实验设计图。(b) 训练期间到达隐藏平台的逃生延迟时间。(c) 代表性轨迹图。(d) MWM 测试中探测试验期间平台区域中的条目数。(e) 在NOR测试中,在新地点与目标在一起的时间占总目标探索时间的百分比。(f-g) y型迷宫试验中新臂进入数和自发转换的百分比。
在这项研究中,通过收集和分析不同时间点的粪便颗粒来评估 FMT 对肠道微生物群的影响。在 FMT 之前,收集基线粪便样本 (T1),然后在第 14、21 和 38 天(T2、T3 和 T4)施用抗生素。抗生素治疗两周内,厚壁菌门和拟杆菌门这两个主要细菌门的丰度显著下降,表明肠道微生物群大幅减少(图9A)。通过PCA分析肠道微生物群组成,结果显示抗生素干预前后获得的样本之间存在明显的分离(图9B)。NCD-FMT 小鼠的 α指数显著下降(图9C)。维恩图显示,所有样本共有 149 个操作分类单元 (OTU),而 NA-FMT 小鼠和 NCD-FMT 小鼠分别有 32 个 OTU 和 8 个 OTU 特有(图9D)。Ruminococcus gnavus和Lachnoclostridium sp. YL 32在小鼠体内的相对丰度显著升高,与群体样本一致。宏基因组测序初步预测的代谢通路包括芳香族氨基酸的生物合成和三羧酸循环,并与小鼠血清和海马代谢组学结果进行对比验证。柠檬酸、富马酸、琥珀酸、氧戊二酸、丙酮酸和色氨酸的相对含量变化显著(图9F-G)。值得注意的是,血清中柠檬酸的相对含量显著升高,而海马中柠檬酸的相对含量显著降低。

图9. 粪便微生物移植(FMT)小鼠肠道微生物宏基因组分析以及血清和海马代谢组学分析的评估。
(a) 堆积条形图显示了不同时间点,门水平上肠道微生物群的相对丰度和平均相对丰度。(b) 肠道微生物群组成的主成分分析 (PCA) 表明了 T1、T2、T3 和 T4 处的距离。(c) 根据 Chao1 指数、Shannon 指数和 Simpson 指数确定物种水平肠道微生物群的 Alpha 多样性分析。(d) 维恩图显示了存在的肠道微生物群种类。(e) FMT 小鼠中患有非传染性疾病的老年人特征性肠道微生物群物种相对丰度的变化。(f) 血清代谢物的热图和变量重要性图。(g) 海马代谢物的热图和变量重要性图。
06
机器学习分类
基于从脑电图、代谢组学和肠道微生物群中获得的特征,他们使用支持向量机构建机器学习模型来对正常衰老和非传染性疾病组进行分类(图10)。在单个组学中,SVM基于脑电的准确率为78.05%、精确率85.71%、召回率63.16%、AUC值0.8182,基于肠道菌群的准确率为75.61%、精确率66.67%、召回率89.47%、AUC值0.7895,基于代谢组学的准确率为82.96%、精确率87.50%、召回率73.68%、AUC值0.8780(图10A-C)。而在两个组学中,SVM基于EEG联合代谢组学的准确率为87.81%、精确率为88.89%、召回率为84.21%、AUC值为0.8947,基于EEG联合肠道菌群的准确率为78.05%、精确率为72.73%、召回率为84.21%、AUC值为0.8014,基于肠道菌群联合代谢组学的准确率为85.37%、精确率为93.33%、召回率为73.68%、AUC值为0.8852(图10D-F)。最终,多组学方法的准确率为92.69%,准确率为94.44%,召回率为89.47%,AUC为0.9641(图10G)。随着组学来源数据的增加,使用相同数量的特征,模型的性能逐渐提高。

图10. 不同组学的机器学习性能。
(a-c) 单一组学以蓝色区分 NA 和 NCD 组。 (d-f) 双组学以绿色区分 NA 和 NCD 组。(g) 多组学的分类。
+ + + + + + + + + + +
结 论
本项研究通过整合宏基因组学、蛋白质组学和代谢组学来识别非传染性疾病中的多组学特征和代谢途径分析。此外,利用FMT在老年小鼠中进行了多组学特征的实验验证,发现非传染性疾病老年人的脑电图功率谱密度较低,并识别出特定的微生物群和代谢物以及芳香氨基酸生物合成紊乱和 TCA 循环功能障碍。最后,他们采用SVM算法构建了基于脑电图数据和多组学资料融合的机器学习模型来对 NA 和 NCD 组进行分类,该模型对 NA 和 NCD 组进行分类的准确率达到 92.69%。本项研究强调了多组学分析和脑电图数据融合在非传染性疾病个性化诊断中的潜力,有可能提高诊断精度并提供对非传染性疾病潜在机制的见解。
+ + + + +



English

