文献解读|Cell Host Microbe(30.3):长双歧杆菌促进肝细胞癌患者术后肝功能恢复
✦ +
+
论文ID
原名:Bifidobacterium longum promotes postoperative liver function recovery in patients with hepatocellular carcinoma
译名:长双歧杆菌促进肝细胞癌患者术后肝功能恢复
期刊:Cell Host & Microbe
影响因子:30.3
发表时间:2023.12.12
DOI号:10.1016/j.chom.2023.11.011
背 景
肝细胞癌 (HCC) 约占原发性肝癌病例的 90%,是癌症死亡的第三大原因。近年来的研究表明,影响术后肝功能恢复(LFR)的因素很多,包括术前的肝储备功能、残余肝体积以及潜在的肝脏疾病,如病毒性肝炎、脂肪变性、纤维化、药物性肝损伤等。肝脏功能可以通过肠道-肝脏轴由肠道微生物群调节肠道微生物群,该轴双向交换生物活性物质,包括通过肠道微生物群衍生的代谢物进入肝脏,肝源性胆汁酸 (BA) 和抗体进入肠道。
然而,目前仍然缺乏对肠道微生物群在 HCC 患者术后 LFR 中的作用的系统评估,特别是对 LFR 重要的关键肠道微生物物种的鉴定以及动物模型和动物模型中的实验验证。
实验设计

结 果
01
LFR 延迟预示 HCC 患者的长期生存率较差
为了评估术后 LFR 对接受肝切除术的 HCC 患者长期总生存 (OS) 的预后价值,研究者团队分析了由 928 名患者组成的回顾性队列,其中 624 名患者和 304 名恢复正常的患者(分别是术后肝功能的NR)和延迟恢复(DR)。为了消除混杂因素,他们使用倾向评分匹配 (PSM) 方法筛选患者,总共保留 490 名患者。他们观察到 DR 组的 3 年 OS 明显短于 NR 组(图 1A)。多因素Cox比例回归分析显示,LFR是OS的独立影响因素,风险比(HR)为0.65,95%可信区间(CI)为0.44 ~ 0.96(图1B)。

图1. 术后第五天LFR对HCC患者的预后价值。
(A) HCC 患者总生存 (OS) 概率的 Kaplan-Meier 分析。(B) 与 OS 相关因素的多元 Cox 比例回归分析。
02
NR 患者粪便双歧杆菌(BL) 显著富集
为了探讨术后LFR与肠道微生物群的关系,他们招募了123例HCC患者,收集了术前和术后的粪便,并进行了16S rRNA扩增子测序。在患者中,分别有 65 名和 58 名患者分配到 NR 组和 DR 组,两组具有相当的人口统计学和临床特征。他们观察到 DR 组的 2 年 OS 明显短于 NR 组(图 2A),这进一步支持了LFR 对 HCC 患者长期临床结果的影响。
他们首先比较了NR组和DR组之间的总体微生物群落组成,但在手术前和手术后(AS)样本中没有观察到任何显著差异。因此,他们试图确定在NR组和DR组之间显示显著丰度差异的单个分类群。由于术前肠道清洁、手术本身和术后抗生素(ABX)的使用,他们重点关注AS粪便样本。与 DR 患者 (AS-DR) 相比,他们在 NR 患者 (AS-NR) 术后粪便样本中发现了多个富集的属,包括双歧杆菌、丹毒丝菌、Holdemanella、Christensenellaceae、粪球菌和Dorea(图 2B)。为了对这些属进行排序,他们训练了一个随机森林(RF)分类器,以相应样本的属级相对分类丰度作为输入来预测LFR类群。根据RF分类器,他们确定双歧杆菌是DR和NR组分类的最重要贡献者(图2C)。
为了确定与术后LFR最相关的确切双歧杆菌种属,他们使用SPINGO工具注释了分配给双歧杆菌的扩增子序列变异体(ASV),发现长双歧杆菌(BL)是AS-NR组中最丰富的种属,占所有ASV的47.11%(图2D)。最重要的是,与AS-DR组相比,AS-NR组的BL显著富集(图2E)。
这些结果表明双歧杆菌菌种(尤其是 BL)的富集与 HCC 患者术后肝功能的 NR 相关。

图2. 肠道BL是影响HCC患者术后LFR的核心菌。
(A) HCC 患者总体生存概率的 Kaplan-Meier 估计。(B) 术后正常恢复 (AS-NR) 组和术后延迟恢复 (AS-DR) 组之间微生物属丰度差异。(C)术后比较中随机森林验证建立的分类模型。(D) 观察队列 AS-NR 组中双歧杆菌物种的分布。(E) 16S rRNA测序结果显示AS-NR组和AS-DR组长双歧杆菌的丰度。
03
粪便菌群移植 (FMT) 结合 BL 富集可增强小鼠术后 LFR
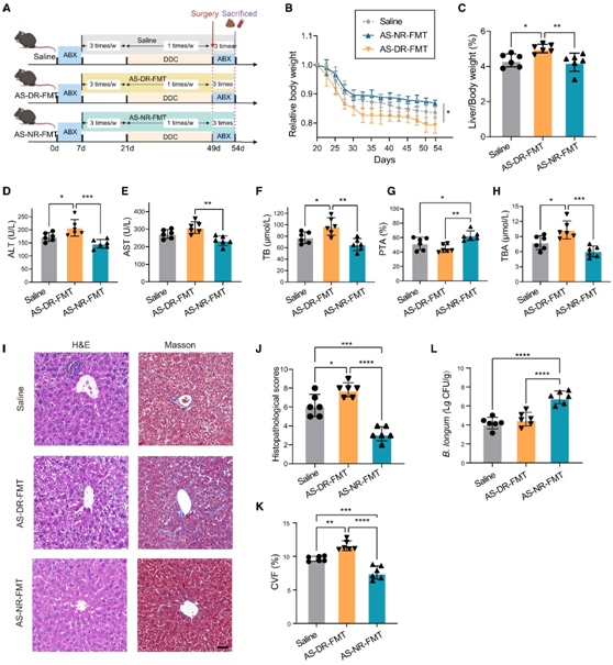
他们接下来验证了肠道微生物群对小鼠术后肝功能的调节作用。十八只小鼠每天接受广谱 ABX 混合物治疗,持续一周,以消除共生微生物区系。他们将这些小鼠分为三组,分别接受来自 AS-NR 和 AS-DR 患者的盐水和粪便微生物移植 (FMT),每周 3 次,持续 2 周。随后用3,5-diethoxycarbonyl-1,4-dihydrocollidine (DDC)连续喂养小鼠4周,在此期间每周进行1次FMT,以制备肝损伤小鼠模型(图3A)。然后,对所有小鼠进行70%的肝脏切除,随后每天给予ABX治疗3天,并在术后第2天开始用生理盐水或FMT治疗3次。术后第5天处死所有小鼠,并进行采血肝功能分析(图3A)。除生理盐水对照组外,另加溶剂组(羧甲基纤维素钠溶解DDC)和正常对照组(未处理),以排除溶剂对该模型的影响。他们观察到溶剂组和NC组的相对体重和组织病理学变化无显著差异。
此外,他们观察到,与接受NR粪便灌胃的小鼠(AS-NR-FMT)相比,接受DR粪便灌胃的小鼠(AS-DR-FMT)的体重减轻幅度更大,肝脏/体重比显著更高(图3B-C)。此外,AS-DR-FMT 小鼠的血清丙氨酸转氨酶 (ALT)、天冬氨酸转氨酶 (AST)、总胆红素 (TB) 和总 BA (TBA) 水平显著高于对照组小鼠,而凝血酶原活性 (PTA) 水平显著低于对照组。 AS-NR-FMT 小鼠,表明 AS-DR-FMT 小鼠的肝功能恶化(图 3D-H)。肝脏组织苏木精-伊红(he)和Masson染色证实,AS-DR-FMT组肝脏损伤程度明显高于AS-NR-FMT组(图3I-K)。他们还通过实时定量PCR证实了小鼠粪便中AS-DR-FMT组的BL丰度明显低于AS-NR-FMT组(图3L),这表明富含BL的肠道微生物对术后LFR至关重要。

图3. 肝功能延迟恢复的肝癌患者粪便移植导致小鼠术后肝功能延迟恢复。
(A) 小鼠实验流程图。(B)生理盐水、术后正常恢复-粪便微生物群移植(AS-NR-FMT)组和术后延迟恢复-粪便微生物群移植(AS-DR-FMT)组小鼠34天内相对体重变化的比较。(C)生理盐水组、AS-NR-FMT 组和 AS-DR-FMT 组之间小鼠肝脏/体重比的比较。(D-H) 小鼠丙肝功能值分析。(I) 生理盐水组、AS-NR-FMT组和AS-DR-FMT组中小鼠肝组织的苏木精和伊红(H&E)染色和Masson染色。(J) 生理盐水组、AS-NR-FMT组和AS-DR-FMT组中H&E染色的Ishak组织学分级。(K) 生理盐水组、AS-NR-FMT 和 AS-DR-FMT 组中 Masson 染色的胶原体积分数 (CVF)。(L)生理盐水组、AS-NR-FMT组和AS-DR-FMT组术后小鼠粪便中长双歧杆菌的丰度。
04
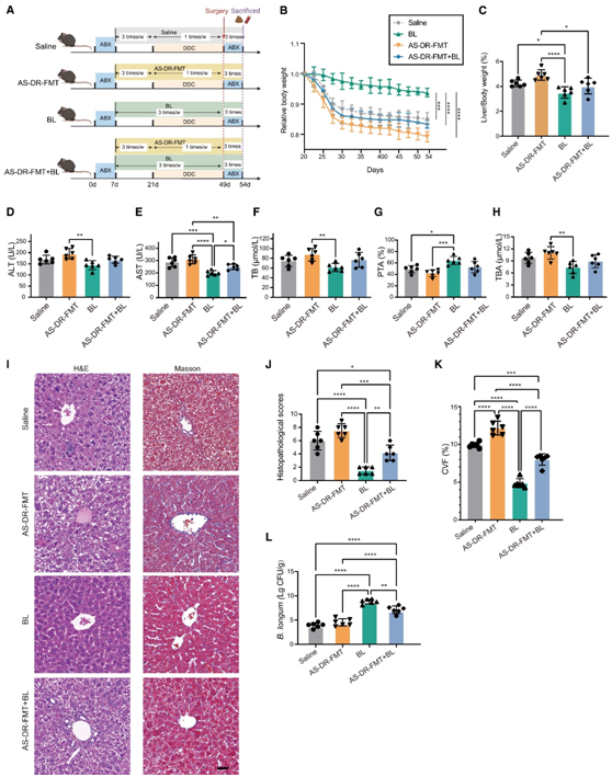
口服 BL 改善小鼠术后 LFR
为验证BL能否挽救AS-DR-FMT引起的肝功能恶化,他们从NR患者粪便中分离出一株BL,终浓度为1.2 × 1010克隆形成单位(colony-forming units, CFU),将该菌株经灌胃给AS- DR- FMT处理(以下为AS-DR-FMT BL组)的小鼠(图4A)。为了进行比较,还增加了三组DDC-诱导小鼠:第一组只接受BL而不接受FMT(BL组),第二组接受健康志愿者的粪便(H-FMT组),第三组接受小鼠自身的粪便(自体组)(图4A)。与AS-DR-FMT组相比,BL干预(AS-DR-FMT + BL)组的体重更高(图4B),肝脏/体重比更低(图4C),血清ALT、AST、TB和TBA水平较低(图4D-4H),血清PTA水平较高(图4G)。进一步的病理分析显示,与AS-DR-FMT组相比,AS-DR-FMT BL组肝组织损伤程度较低(图4I-K)。他们通过实时定量PCR证实了小鼠粪便中AS-DR-FMT BL组的丰度显著高于AS-DR-FMT组(图4L)。
这些结果表明,BL干预可显著减轻小鼠肝损伤,挽救AS-DR-FMT所致的肝功能恶化。

图4. 口服BL促进小鼠术后肝功能恢复。
(A) 小鼠实验流程图。(B)体重变化比较。(C) 生理盐水组、BL、AS-DR-FMT 和 AS-DR-FMT + BL 组之间小鼠肝脏/体重比的比较。(D-H) 小鼠的肝功能值分析。(I) 生理盐水组、BL组、AS-DR-FMT组、AS-DR-FMT+BL组小鼠肝组织的苏木精和伊红(H&E)染色和Masson染色。(J) 生理盐水组、BL组、AS-DR-FMT组和AS-DR-FMT+BL组中H&E染色的Ishak组织学分级。(K) 生理盐水、BL、AS-DR-FMT 和 AS-DR-FMT + BL 组中 Masson 染色的胶原体积分数 (CVF)。(L)生理盐水组、BL组、AS-DR-FMT组和AS-DR-FMT + BL组术后小鼠粪便中长双歧杆菌的丰度。
05
口服含有 BL 的益生菌混合物可促进 HCC 患者术后 LFR
为了进一步验证 BL 对人类的促进康复作用,他们在中国武汉的同一中心进行了一项开放、随机、空白对照的临床试验。干预组 (BL) 包含 88 名患者,他们接受了含有 BL 的益生菌细菌混合物(至少 1.0 × 107 CFU)。对照组 (CON) 还包含 88 名未接受益生菌混合物或任何其他益生菌补充剂的患者。共有 169 名患者完成了试验(BL 组 83 名,CON 组 86 名),其中 3 名患者因个人原因退出,而 4 名患者因依从性差(即未按照指示服用益生菌)而被剔除(图5A)。他们观察了两组患者的人口学和临床病理特征,并评估了所有患者在肝切除术后第5天的肝功能恢复情况。在相同的标准下,他们观察到BL组的术后DR患者显著低于CON组(图5B)。
他们还观察到与CON组相比,BL组的术后住院时间显著缩短(平均8.34天)(图5C),在本项研究的回顾性研究中,NR组的术后住院时间也显著短于DR组。此外,他们对所有患者进行了定期随访。截至2023年6月,所有患者均完成1年随访期,观察到CON组的1年OS明显短于BL组, 2年OS的趋势相似(图5D)。他们通过16S rRNA扩增子测序证实,与AS-CON组相比,AS-BL组的BL丰度增加(图5E)。这些结果证实了BL对HCC患者术后肝功能的促进恢复作用。

图5. 口服含 BL 的益生菌混合物可促进 HCC 患者术后 LFR 。
(A) 临床实验程图。(B) 对照 (CON) 和BL组之间 LFR 率的比较。(C) CON 组和 BL 组术后住院时间的比较。(D) HCC 患者总生存 (OS) 概率的 Kaplan-Meier 分析。(E) 通过16S rRNA测序得到术后对照组(AS-CON)和术后长双歧杆菌治疗组的长双歧杆菌丰度。
06
肠道BL通过调节肠道微生物群和代谢物来改变肝功能
为了了解 BL 摄入是否能够通过调节肠道微生物群影响肝功能,他们分析了 BL 组和 CON 组术后富集的微生物群,观察到 AS-BL 组富集了 6 个重要属,尤其是潜在有益的肠道细菌双歧杆菌和 Lachnospiraceae(图 6A)。这表明BL的干预导致了肠道内有益菌的快速生长。为了探索通过调节肠道微生物群促进 LFR 的代谢途径的作用,他们使用 16S rRNA 数据分析代谢途径,并确定 AS-BL 和 AS-CON 组之间的差异途径。在前 10 个差异代谢途径中,与 AS-CON 组相比,AS-BL 组中有 8 个代谢途径显著富集(图6B),包括l-色氨酸(TRP)生物合成、糖酵解、丙酮酸脱氢酶、三羧酸循环(TCA)、乙醛酸旁路、天冬氨酸超途径、菌丝代谢、(Kdo)2-脂质A生物合成等。色氨酸是血清素(也称为5-羟色胺,或5-HT)的前体,可以调节肝脏再生,对术后LFR很重要。因此,他们对从参与者收集的粪便和血清样本中色氨酸代谢进行了有针对性的代谢分析,包括γ-氨基丁酸(GABA)、TRP、5-羟基- l -色氨酸(5- o -TRP)、5-HT、n -乙酰5-羟色胺(NAS)、褪黑激素(MET)、吲哚(IND)、色胺(TRN)、犬尿氨酸(KYN)、5-羟基吲哚乙酸(5-HIAA)、谷氨酸(GLU)和谷氨酰胺(GLN)。他们观察到,与AS-CON组相比,AS-BL组肠道TRP、5-OH-TRP和5-HT水平均显著升高(图6C),表明TRP水平的升高促进了肠道中5-OH-TRP和5-HT的生物合成。同时,与AS-CON组相比,AS-BL组血清5-HT浓度也显著升高(图6C)。
为了进一步探索肠道微生物群调节的肠道代谢物,他们对从参与者收集的粪便样本进行了非靶向代谢分析。与AS-CON组相比,AS-BL组的次级BA显著增加,包括糖去氧胆酸、去氧胆酸、石胆酸,短链脂肪酸(SCFA)、丁酸(图6D-E),表明次级BA和scfa受到肠道微生物群的调节。

图6. 肝癌患者口服含 BL 的益生菌混合物后肠道菌群和代谢物的多组学分析。
(A) 手术后的微生物属的差异丰度。(B) 使用 16S rRNA 扩增子测序得出 AS-BL 和 AS-CON 组之间前 10 个差异代谢途径。(C) AS-CON组和AS-BL组粪便和血清中L-色氨酸(TRP)、5-羟基- L-色氨酸(5-OH-TRP)和5-羟色胺(5-HT)的浓度。(D)AS-CON组和AS-BL组粪便中甘氨脱氧胆酸、去氧胆酸和石胆酸的浓度。(E) AS-BL 和 AS-CON 组粪便中的丁酸浓度。
此外,他们量化了小鼠血清5-HT水平,发现BL干预组(即BL组和AS-DR-FMT + BL组)血清5-HT浓度显著升高(图7A)。与此同时,他们还观察到,在BL干预组中,细胞周期的主要调节因子cyclin D1和细胞周期相关蛋白Ki67的表达升高(图7B-G)。这些结果表明肠道菌群相关代谢物对肝脏再生的影响。此外,他们观察到几种促炎细胞因子的表达显著下调,如肿瘤坏死因子-α (TNF-α)和白细胞介素-1β (IL-1β),以及表征巨噬细胞的表面标志物F4/80的减少,进一步证实了这些肠道代谢物对肝脏炎症的改善作用(图7B-G)。此外,他们还观察到两种既定的肝纤维化标志物,即α-平滑肌肌动蛋白(α-SMA)和I型胶原蛋白的减少,进一步强调了这些代谢物对肝纤维化的缓解作用(图7B-G)。
总之,这些结果表明,代谢特征的增强可协同协调 LFR 的改善,这是通过减轻肝纤维化、抑制炎症反应和增强肝细胞再生来实现的,然后转化为显著缩短的住院时间和延长的 OS。

图7. BL促进小鼠术后LFR的机制分析。
(A) 5-HT的浓度分析。(B) 免疫印迹分析。(C) 小鼠中细胞周期蛋白 D1 的相对表达。(D) 小鼠中 TNF-α 的相对表达。(E) 小鼠中 α-SMA 的相对表达。(F) 小鼠中白细胞介素-1β (IL-1β) 的相对表达。(G)免疫组织化学和免疫荧光分析。
+ + + + + + + + + + +
结 论
本项研究通过队列分析确定了LFR对患者长期生存的重要性,并确定了一种关键的肠道微生物—长双歧杆菌,在延迟恢复的患者中减少。口服长双歧杆菌可改善这些小鼠的肝功能和肝脏修复。在一项针对HCC患者的临床试验中,口服含有长双歧杆菌的益生菌混合物可降低延迟恢复率,缩短住院时间,提高1年总生存率。这些益处归因于肝脏炎症减轻、肝纤维化减少和肝细胞增殖,与关键代谢途径的改变有关,包括5-羟色胺、次级胆汁酸和短链脂肪酸。本项研究结果表明,肠道菌群调节可以提高肝细胞癌患者的LFR,从而改善肝细胞癌患者的术后预后。
+ + + + +



English

