文献解读|Cell Reports Medicine(14.3):胆汁酸代谢组学鉴定鹅去氧胆酸作为胰腺坏死的治疗剂
✦ +
+
论文ID
原名:Bile acid metabolomics identifies chenodeoxycholic acid as a therapeutic agent for pancreatic necrosis
译名:胆汁酸代谢组学鉴定鹅去氧胆酸作为胰腺坏死的治疗剂
期刊:Cell Reports Medicine
影响因子:14.3
发表时间:2023.11.29
作者/通讯作者:Qingtian Zhu/Guotao Lu
单位:扬州大学附属医院消化疾病研究所
DOI号:10.1016/j.xcrm.2023.101304
背 景
急性胰腺炎(AP)是一种以自身消化、水肿、坏死为特征的胰腺组织急性炎症。胆汁酸是体内胆固醇代谢的内源性产物,除了在脂肪的消化和吸收中发挥作用外,还具有多种生物学功能。然而,AP期间胆汁酸代谢谱及其成分的动态变化及其与AP疾病严重程度和胰腺坏死的相关性仍然未知。
实验设计

结 果
01
AP急性期患者血清胆汁酸代谢成分的变化
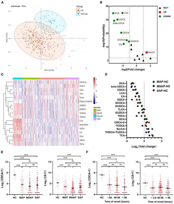
本项研究共纳入326名AP发病时间小于7天的患者和60名健康对照,根据亚特兰大分类诊断标准对患者进行分类,这些患者患有轻度急性胰腺炎(MAP)、中重度急性胰腺炎(MSAP)和重症急性胰腺炎(SAP)(图1)。

图1. 队列研究设计流程图。
为了研究AP患者胆汁酸代谢物的改变,研究者团队对人群血清进行了针对性的胆汁酸代谢组学质谱分析,其中总共包括39种胆汁酸代谢相关的代谢物(表1)。主成分分析 (PCA) 显示急性期 AP 患者与健康对照之间胆汁酸代谢物聚类分析存在显著差异,火山图量化了其中的17种胆汁酸,以绘制血清胆汁酸代谢物水平的差异倍数(图2A-B)。热图中显示了 17 种胆汁酸代谢物的平均归一化浓度(图 2 C),并且使用克利夫兰图可视化观察到的不同胆汁酸代谢物浓度的差异倍数(图 2 D)。总体而言,差异代谢物主要是初级胆汁酸[鹅去氧胆酸(CDCA)和胆酸(CA)]及其下游代谢物或结合形式。
AP的严重程度与初级胆汁酸(CDCA和CA)、其下游代谢衍生的次级胆汁酸或缀合修饰形式的血清标准化浓度水平的变化之间的具有显著相关性(图2E)。
表1. 胆汁酸信息及标准曲线


图2. AP急性期患者血清胆汁酸代谢成分变化。
(A) 胆汁酸代谢组的主成分分析 (PCA)。(B) 火山图,代表相对于健康对照(HC),AP 患者急性期 17 种显著变化的胆汁酸水平上调或下调。(C) 平均标准化胆汁酸代谢浓度的热图。(D) 克利夫兰点图显示血清胆汁酸差异倍数的排名。(E) 散点图显示 MAP、MASP、SAP和健康对照患者血清 CDCA 和 CA 标准化浓度的 log2 转换。(F) 散点图显示AP患者急性期血清CDCA和CA归一化浓度的log2转换变化。
02
AP恢复期患者血清胆汁酸代谢成分的变化
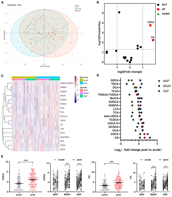
为了评估血清胆汁酸代谢物水平的变化与 AP 病程之间的相关性,他们收集了 MAP (n = 31)、MSAP (n = 44) 和 SAP (n = 58) 患者的恢复期血清样本,并进行了靶向代谢组学质谱分析。火山图、热图和克利夫兰图证明,AP 患者和健康对照者在恢复期的多种代谢物存在显著差异。与急性期相比,只有初级胆汁酸CDCA和CA在恢复期显著升高,这一发现与PCA结果相匹配(两组的聚类分析没有显著差异)(图3A-D)。此外,MSAP 和 SAP 患者中 CDCA 和 CA 代谢物水平在恢复期显著上升(图 3 E)。
结合两个不同人群的定量胆汁酸代谢组学结果,他们发现CDCA和CA的水平发生显著变化,在AP急性期显著下降,在AP恢复期显著上升;此外,CDCA和CA水平的下降与AP的严重程度显著相关。

图3. AP恢复期患者血清胆汁酸代谢成分变化。
(A) 目标胆汁酸代谢组的主成分分析 (PCA)。(B) 火山图,显示与 AP 急性期相关的 AP 恢复期患者胆汁酸变化水平上调或下调。(C)正常化胆汁酸代谢物浓度的热图。(D) 克利夫兰点图显示血清胆汁酸差异倍数的排名。(E)散点图显示AP急性期和AP恢复期与MAP、MASP患者血清CDCA和CA标准化浓度的变化。
03
血清CDCA或CA标准化浓度与AP临床特征之间的相关性
为了评估CDCA和CA的潜在转化价值,他们评估了CDCA或CA的血清水平与AP临床特征之间的关联。并发的胰腺坏死和器官衰竭是 AP 患者预后不良的主要原因。结果显示,与非急性坏死集合体(ANC)组相比,ANC组的标准化血清CDCA或CA水平显著降低;然而,在患有胰腺坏死感染和器官衰竭的患者中没有观察到这种差异(图4A-B)。单因素logistic回归分析显示,正常CDCA水平和CA水平降低是AP患者胰腺坏死的危险因素。此外,在校正了年龄、性别、身体质量指数(BMI)、病因学和合并症参数后,多因素logistic回归分析显示,标准化CDCA水平和CA水平下降是急性胰腺炎患者胰腺坏死的独立危险因素(图4C)。

图4. 血清CDCA、CA与胰腺坏死显著相关。
(A-B)血清标准化浓度CDCA和CA与急性坏死性集合、器官衰竭、急性呼吸窘迫综合征、急性肾损伤、胰腺坏死感染的相关性分析。(C) AP 患者胰腺坏死、IPN、ARDS、AKI 和休克危险因素的森林图。
04
CDCA 及其衍生物在体外和体内对腺泡细胞损伤和胰腺坏死显示出药理保护活性
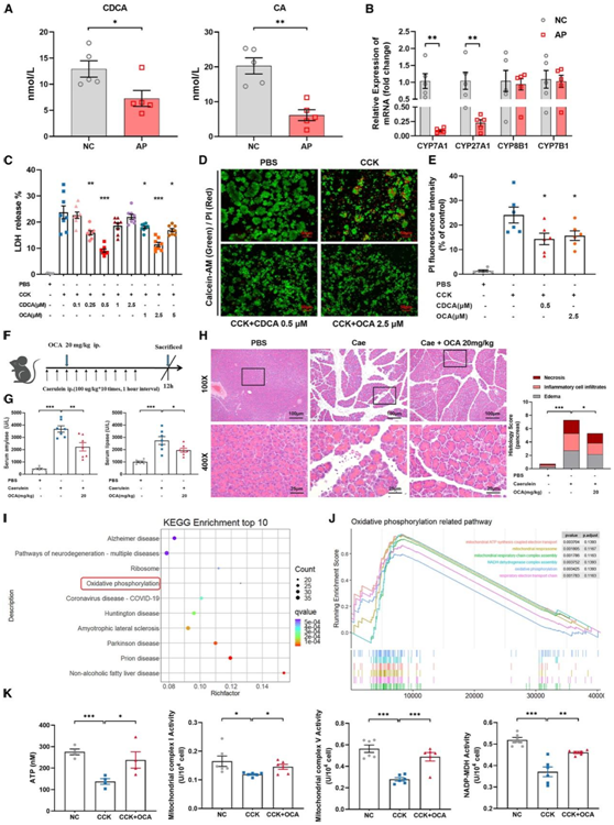
接下来,他们使用雨蛙素(caerulein)建立了经典的AP小鼠模型,然后观察了这些小鼠血清胆汁酸水平的变化。通过靶向代谢组学分析,他们发现患有 AP 的小鼠中循环 CDCA 和 CA 水平显著降低,与人类的趋势一致(图 5 A)。胆汁酸合成的经典途径是由 CYP7A1 酶介导的,而替代途径是由 CYP27A1 酶介导的。这是人体中最丰富的两种胆汁酸合成酶,它们之间的比例由甾醇Cyp8B1决定。他们检测了肝胆汁酸合成的四种关键酶的mRNA水平,发现与正常对照小鼠相比,AP小鼠中CYP7A1和CYP27A1的mRNA水平显著降低。这表明 AP 期间 CDCA 和 CA 水平下降可能是由于合成减少所致。Cyp7B1和Cyp8B1的mRNA水平没有观察到显著差异,表明胆汁酸合成的代谢途径没有显著改变(图5B)。
随后,他们在体外评价了CDCA和CA对腺泡细胞坏死的药理作用。使用胆囊收缩素八肽(CCK)和牛磺石胆酸3-硫酸二钠盐(TLCS)诱导的两种原代腺泡细胞损伤模型,他们发现CDCA显著减少乳酸脱氢酶(LDH)的释放,并减少磷脂酰肌醇染色标记的坏死腺泡细胞的数量(图5C-E)。
奥贝胆酸(OCA)是CDCA的衍生物,具有良好的生物安全性,与下游受体的结合能力明显高于CDCA。他们同样用 OCA 进行了体外细胞实验。正如预期的那样,OCA 显著减少了两种原发性腺泡细胞损伤模型中的细胞坏死(图5C-E)。
在AP小鼠模型中OCA的药理保护活性优于CDCA。因此,他们采用 OCA 进行后续的机制研究,并通过从添加或不添加 OCA 的 CCK 诱导的受损胰腺腺泡细胞中提取 mRNA 来进行 RNA 测序。
KEGG的基因富集分析确定了前 10 个显著变化的途径(图 5 I)。同样,基因集富集分析 (GSEA) 揭示了“线粒体 ATP 合成耦合电子传递”、“线粒体呼吸链复合体组装”、“NADH 脱氢酶复合体组装”和“氧化磷酸化”的明显变化(图 5 J)。基于这些结果,他们检测了 OCA 干预前后受损腺泡细胞中的 ATP 产生、线粒体呼吸链复合物 I 和 V 活性以及 NADP-苹果酸脱氢酶活性。结果验证了 RNA 测序结果,即 OCA 显著增加了腺泡细胞中 ATP 的产生,增强了线粒体功能,并改善了线粒体氧化磷酸化(图 5 K)。线粒体ROS(MitROS)和线粒体膜电位JC-1染色同样证实CDCA及其衍生物OCA在体外改善原代腺泡细胞线粒体功能。综上所述,上述结果证实,体外和体内补充OCA可调节线粒体氧化磷酸化的代谢途径。

图5. CDCA及其衍生物OCA调节线粒体氧化磷酸化途径,促进细胞ATP产生,减轻腺泡细胞坏死的体内外作用。
(A) 散点图显示患有 AP 的小鼠 (n = 5) 血清 CDCA 和 CA 水平的变化。(B) qPCR 检测肝胆汁酸合成关键酶 (CYP7A1、CYP27A1、CYP8B1、CYP7B1) 的 mRNA 水平。(C) 用浓度梯度 CDCA或 OCA处理后,通过 LDH 释放检测 CCK 诱导的原发性腺泡细胞损伤。(D-E) 钙黄绿素-AM/PI 染色腺泡细胞的免疫荧光成像。(F) 雨蛙素诱导的实验性 AP 模型和 OCA 干预小鼠的图。(G) 淀粉酶和脂肪酶的血清活性变化。(H) AP 小鼠胰腺组织的 H&E 染色图像和组织学评分(水肿、炎症、坏死)。(I) KEGG 差异基因富集分析。(J) GSEA富集分析。(K) 胰腺腺泡细胞中 ATP 产生水平、线粒体呼吸链复合物 I 和 V 活性以及 NADP 酶活性。
05
胆汁酸受体-法尼醇X受体(FXR) 调节 AP 小鼠胰腺坏死
CDCA和OCA可以通过其依赖性受体调节信号分子,其中FXR是亲和力最高的受体。他们首先检测了 AP 腺泡细胞中 FXR 的表达水平。免疫组织化学和免疫印迹(WB)结果显示,雨蛙素处理6小时后,胰腺腺泡细胞中FXR的表达升高,这与其核受体的表达相关(图6A-B)。此外,通过将 AAV-FXR 过表达载体原位注射到胰腺中来建立胰腺特异性 FXR 过表达的小鼠模型。胰腺组织的 FXR 的蛋白表达水平显著增加,表明 AAV 转染成功。
在雨蛙素诱导的小鼠 AP 模型中,他们发现胰腺特异性的 FXR 过表达显著改善了胰腺组织病理学损伤,并降低了 AP 小鼠的胰腺腺泡细胞死亡程度以及血清淀粉酶和脂肪酶水平(图6 C-E)。同样,使用胰腺原位注射 AAV-FXR 干扰载体构建胰腺特异性 FXR 敲低小鼠,他们发现抑制 FXR 显著加剧了雨蛙素诱导的小鼠 AP 的胰腺损伤(图6F-H)。上述结果表明,在小鼠AP模型中,调节CDCA受体FXR可以减轻腺泡细胞坏死并预防AP。

图6. 腺泡细胞表达FXR调节AP小鼠胰腺坏死。
(A) 通过免疫印迹法检测雨蛙素诱导的 AP 小鼠胰腺组织中 FXR 的表达和相对定量。(B) 对从雨蛙素诱导的 AP 小鼠获得的组织匀浆中的 FXR 进行 IHC 染色,证实 FXR 表达显著升高。(C) 免疫印迹显示,在小鼠胰腺组织中注射 AAV-FXR 3 周后,小鼠胰腺组织中 FXR 的表达显著增加。(D-E)AAV-FXR中雨蛙素诱导AP后胰腺组织的H&E染色图像、组织学评分(水肿、炎症和坏死)以及淀粉酶和脂肪酶血清活性的变化。(F) 免疫印迹显示,在小鼠胰腺组织中注射 AAV-shFXR 3 周后,小鼠胰腺组织中 FXR 的表达显著降低。(G-H) AAV-shFXR干扰中雨蛙素诱导AP后胰腺组织的H&E染色图像、组织学评分(水肿、炎症和坏死)以及淀粉酶和脂肪酶血清活性的变化。
+ + + + + + + + + + +
结 论
本项研究进行有针对性的代谢组学分析,以检测 AP 急性期和恢复期患者以及健康对照期间胆汁酸的变化。CDCA在急性期减少,在恢复期增加,并与胰腺坏死相关。CDCA及其衍生物奥贝胆酸在体外对腺泡细胞损伤和小鼠模型中的胰腺坏死表现出保护作用,RNA测序显示主要涉及氧化磷酸化途径。此外,他们发现法尼醇X受体(FXR、CDCA受体)的过度表达可抑制胰腺坏死,而干扰FXR的表达在小鼠中表现出相反的表型。本项研究的结果可能表明靶向CDCA是治疗AP腺泡细胞坏死的潜在策略。
+ + + + +



English

