文献解读|eLife(7.7):本地的高地人胎盘中性别偏向的调节变化促进胎儿的适应性发育
✦ +
+
论文ID
原名:Sex-biased regulatory changes in the placenta of native highlanders contribute to adaptive fetal development
译名:本地的高地人胎盘中性别偏向的调节变化促进胎儿的适应性发育
期刊:eLife
影响因子:7.7
发表时间:2023.08.25
DOI号:10.7554/eLife.89004.1
背 景
高海拔低压缺氧会限制胎儿生长,导致新生儿出生体重 (BW) 降低和婴儿死亡率增加。由于长期在高海拔地区的自然选择,藏族人等本地的高地人比低地移民(例如移居高海拔地区的汉族人)具有更高的繁殖成功率,表现为新生儿体重较高和产前和产后死亡率较低。藏族人在胎儿发育过程中的表现优于汉族移民,但藏族人适应性变异如何影响胎儿发育的机制尚不清楚。
实验设计

结 果
01
藏族人和汉族移民胎盘的基因表达谱
为了了解高原地区藏族和汉族移民胎盘转录组学模式,研究者团队收集了35例藏族(16例男性新生儿和19例女性新生儿)和34例汉族移民(21例男性新生儿和13例女性新生儿)的单胎足月(>37周妊娠)胎盘样本。这些藏族和汉族母亲生活在同一海拔高度(中国西藏自治区拉萨市;海拔= 3650 m),并在这个海拔经历了整个怀孕过程。
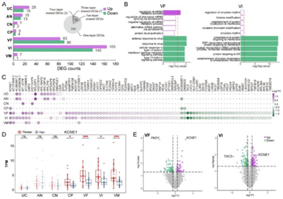
鉴于胎盘是一个高度异质的器官,具有离散解剖部分的功能和组织学专门化特征。他们根据胎盘的解剖结构(从胎儿侧到母体侧)将每个胎盘解剖成七个组织层,包括脐带(UC)、羊膜(AN)、绒毛膜 (CN)、绒毛膜板 (CP)、胎儿绒毛 (VF)、中间绒毛 (VI) 和母体绒毛 (VM),他们对这些胎盘样本进行了转录组分析 (RNA-seq)(图1A)。
UC 和 VF 100% 源自胎儿,VM、VI、CP 和 AN 也是 100%(>95%),其中来源于母亲的比例很小。相比之下,CN 大部分是来源于母亲 (70%)(图 1B)。除了CN反映母亲和胎儿的混合转录组外,胎盘的RNA-seq数据主要代表胎儿的转录组。
主成分分析(PCA)表明,胎盘样本是层次聚类,而不是群体聚类,表明胎盘结构之间的转录组差异大于群体间的差异。值得注意的是,四个滋养层(CP、VF、VI 和 VM)在 PCA 图中无法清晰分离,它们形成一个大聚类。这四层属于绒毛膜绒毛,是胎盘的基本结构(图1C)。UC、AN 和 CN 层形成三个独立的聚类(图 1C)。基因表达热图分析产生了相同的聚类模式(图1D)。

图1. 高海拔藏族和汉族移民胎盘层的采样策略和基因表达模式。
(A)足月胎盘取样策略。B)胎盘层母胎起源的分析。(C)主成分分析 (PCA) 图显示胎盘组织层的聚类模式。(D)藏族和汉族移民七个胎盘层的基因表达热图显示出与 PCA 图相同的聚类模式。
02
VF和VI显示藏族人和汉族人之间最大的表达差异
为了深入了解藏族人和汉族人胎盘基因表达的差异,他们对七个胎盘层进行了差异基因表达分析。结果表明,VF和VI在藏族人和汉族人之间差异表达基因(DEG)数量最多,占胎盘中DEG总数的82.55%。相比之下,其他五层中的DEG数量要少得多(图2A)。GO分析结果显示,汉族人的VF相比,藏族人的mRNA调控相关通路富集增加,免疫反应(病毒防御反应)通路富集下降(图2B)。在VI中,主要与靶向内质网(ER)的蛋白质有关的通路的富集减少(图2B)。
这些结果表明,藏族人和汉族人对缺氧反应的差异主要体现在VF层和VI层,藏族人的胎盘中缺氧诱导的免疫反应和ER应激较少。
胎盘层之间有 85 个共有 DEG。其中大多数是VF和VI之间的两层共有DEG,另外9个是多层共有DEG(图2C)。特别是,有两个四层共有DEG,涉及的两个基因是KCNE1(电压门控钾离子通道亚家族E调节亚基1)和AC004057.1。与汉族相比, KCNE1在藏族的所有四个滋养层(CP、VF、VI 和 VM)中均显著上调(图 2D),并且它也是 VF 和 VI 中上调程度最高的 DEG(图 2E)。藏族人中KCNE1的相对上调可能有利于高海拔地区的繁殖。
在藏族人中下调的基因里,VF和VI中最重要的基因分别是PADI1(肽基精氨酸脱亚胺酶1)和TAC3(速激肽前体3)(图2E)。PADI1编码肽基精氨酸脱亚胺酶家族的成员。PADI1的表达是由缺氧触发的,它会刺激PKM2活性,并有助于缺氧条件下糖酵解的增加。TAC3编码分泌型神经肽速激肽家族的成员,其高表达可导致先兆子痫和严重的胎儿生长受限。这两个基因的下调表明,与汉族移民相比,藏族人的胎盘更适应缺氧环境,可能缺氧诱导的糖酵解水平较低,胎儿生长受限的风险较低。

图2. 藏汉移民胎盘层基因表达差异。
(A)藏族和汉族各胎盘层差异表达基因(DEG)的数量。(B) VF和VI中分别上调(上)和下调(下)的DEG的丰富功能类别。(C)两层及以上胎盘层间85个共有DEG的热图。(D)藏族和汉族在七层胎盘中KCNE1表达水平的比较。(E) VF 和 VI 中 DEG 的火山图,标注了最重要的基因。
03
藏族人和汉族人胎盘的性别偏倚的表达差异
他们发现,男性胎儿胎盘比女性胎儿胎盘显示出更多的 DEG,并且它们之间没有交集(图 3A)。在男性胎儿胎盘中,UC、AN和VF的DEG数量最多(图3A),相比之下,女性胎儿胎盘中的绝大多数 DEG 来自 UC,表明藏族和汉族移民在高海拔地区存在性别偏倚的表达差异。
胎盘中性别偏倚的表达差异可能是由男性和女性胎儿对高原缺氧应激的不同反应引起的。在UC、AN和VF中,在男性胎盘中检测到最多数量的DEG,前5个DEG如图3C所示,这些基因主要参与免疫反应、胚胎发育、细胞迁移和胆固醇代谢,所有这些都与胎儿发育密切相关。在UC中,藏族人的细胞质翻译起始和DNA结合转录因子活性的上调,以及突触前内吞作用的下调(图3D)。在AN中,藏族人的酒精代谢相关过程、磷脂代谢过程和胆固醇生物合成过程表现出下调(图3D)。这些功能类别反映了更活跃的蛋白质合成和低氧诱导的代谢紊乱的风险降低,这可能有利于藏族男性新生儿的胎儿发育。
缺氧会导致整体蛋白质合成的抑制和内质网应激的激活,与本地藏族人相比,汉族移民对缺氧应激的反应更敏感,这反映在他们的翻译起始和转录因子活性相对下调,这种趋势主要体现在男性胎盘的UC层中,因为UC是母婴氧气和营养交换的关键通道。

图3. 藏族人和汉族移民之间性别偏见的胎盘表达差异。
(A)男婴和女婴的七个胎盘层的 DEG。(B)与汉族相比,藏族男婴基因上调和下调,如UC、AN和VF火山图所示;显示了前 5 的DEG。(C) UC、AN 和 VF 中上调(紫色)和下调(绿色)DEG 的富集通路。
04
脐带基因表达变化与男性新生儿的出生体重有关
胎盘作为母婴营养和氧交换的重要器官,其生理状态与新生儿状态密切相关。他们进行了加权基因共表达网络分析 (WGCNA) 来研究基因表达模块与新生儿相关性状之间的关联。检测的性状包括出生体重 (BW)、双顶径 (BPD)、股骨长度(FL)、妊娠时间(GT)、胎盘重量(PW)、胎盘体积(PLV)、腹围(AG)、羊水最大深度(AFMD)、羊水 (AFI)、胎心率 (FH) 和宫底高度 (FUH)。
从男婴和女婴的胎盘中分别获得了136个和161个分子模块。当模块的基因表达与人群差异(藏族与汉族)和新生儿相关性状显著相关时,他们将模块定义为显著差异模块 (SDM)。男性总共有 10 个 SDM,但女性只有 4 个(图4A)。男婴的UC层有3个SDM,包括模块4、模块8和模块9(图4A),它们与两个新生儿特征(BW和PLV)显著相关,证明UC密切参与胎儿发育,尤其是对男性胎儿。女性胎盘中,四个SDM分别与AG(模块107)、AFMD(模块45)、FH(模块45)和FUH(模块34)相关(图4A)。
接下来他们检测了 SDM 中的 DEG。男性胎盘中,十个SDM中涉及大量DEG。相比之下,女性胎盘中的 4 个 SMD 中只有 1 个 DEG(图 4B)。这种模式与藏族人和汉族人之间男性偏向的基因表达差异是一致的。在男性胎盘的UC层中,模块8中有196个DEG,模块4中有104个DEG。模块8中的大多数DEG在藏人的UC层中下调(图4C),并且该模块与 BW 负相关(图 4B),表明藏族男性胎盘UC层基因表达模块的下调可能导致藏族新生儿的体重高于汉族。模块8中有7个关键基因,在藏族男性胎盘中均下调(图4C-4D)。例如,SNRNP70(小核核糖核蛋白U1亚基70)具有U1 snRNA结合活性,是已知的缺氧诱导靶基因之一。TSC2(TSC 复合体亚基 2)是一种肿瘤抑制基因,编码生长抑制蛋白tuberin。缺氧抑制 mTOR 通路需要TSC2,导致细胞在缺氧条件下增殖。
因此,模块8中绝大多数DEG的下调表明,男性胎儿可能比女性胎儿对缺氧应激更敏感,并且与本地藏族人相比,他们在汉族移民中的反应更敏感,与适应本地的移民(汉族)相比,当地人(藏族)的体重更高。这些结果表明UC层在男性胎儿的发育中起着关键作用,并最终影响BW。

图4. 男婴 UC 中的基因表达模块与新生儿表型相关。
(A)热图显示了男婴胎盘(左)和女婴胎盘(右)的基因表达与新生儿性状之间的相关性。(B)男婴和女婴七个胎盘层中模块相关 DEG 的计数(上图),以及它们与新生儿性状的相关性(下图)。(C)男婴模块8的基因共表达网络。(D)藏族和汉族男婴UC中两个关键基因的基因表达比较。
05
性别偏倚表达差异的组织学结果
为了进一步检测性别偏倚表达差异的影响,他们对 UC、VF 和 VI 进行了组织学分析,其中检测到最明显的性别偏倚表达和最多数量的DEG(图 5A)。他们分析了 20 个胎盘样本(男婴:5 个藏族 vs. 5 个汉族;女婴:5 个藏族 vs. 5 个汉族)。使用横截面评估UC的五个参数,包括脐静脉腔(UVL)、脐静脉壁(UVW)、脐动脉腔(UAL)、脐动脉壁(UAW)以及脐动脉内膜和中膜(UAIM)。
UC中存在明显的性别偏倚组织学差异,藏族男婴的UVW和UAIM值显著大于汉族(图5B)。在男性胎盘中,藏族人的 VI 层绒毛数量多于汉族,VF 层也有相同的趋势,但不显著(图 5C)。藏族人的合胞体结/绒毛的比率显著较低(图5B),这表明绒毛更健康,因为合胞体结的出现是绒毛的退化特征。相比之下,在女性新生儿的胎盘中,无论是VI层还是VF层的绒毛数量和合胞体结/绒毛的比率都没有检测到差异(图5D-E)。

图5. 藏族胎盘中经历正选择的差异表达基因。
(A)组织学分析取样策略示意图。(B-C) UC血管的H&E染色分析。(D-E)胎盘VI和VF的H&E染色切片。
06
自然选择作用于胎盘DEG,藏族和汉族之间表达存在差异
为了了解胎盘组织中检测到的 DEG 是否受到达尔文正选择的影响,从而有助于藏族生殖适应性的遗传适应,他们检测了所有已识别的 DEG,并检索它们是否已列入 192 个藏族选择提名基因中(TSNG),即在藏族人中显示达尔文正选择特征的基因。总共发现了 13 个 DEG 是 TSNG,其中 4 个 DEG 来自性别组合基因列表,9 个 DEG 来自仅男性基因列表。仅女性基因列表中没有 DEG 与 TSNG 重叠(图 6A)。在性别组合基因列表中具有选择信号的四个DEG中,EPAS基因在藏族中具有最强的选择信号,与汉族移民相比,藏族UC层中的表达显著下调(图6B)。藏族胎盘中EPAS1的下调可能反映了缺氧反应减弱,这可能会改善 UC 的血管舒张以获得更好的血流,并最终导致藏族人的体重较高。FOXJ3和HSD11B1是胎盘 DEG 和 TSNG 组之间重叠的另外两个基因(图 6B)。FOXJ3是一种转录激活剂,在精子发生中发挥重要作用。
在来自仅男性基因列表选择信号的9个DEG中,4个是UC层的DEG,包括EGLN1、L3MBTL2、MKL1和TRABD(图6C)。EGLN1是藏族中具有强选择信号的TSNGs之一,它是HIF(缺氧诱导因子)通路的成员,并与EPAS1一起发挥作用。EGLN1基因中有两个藏族人富集的错义突变,这些突变与藏族人红细胞生成较低和缺氧通气反应增强有关。EGLN1以氧依赖性方式表达,在妊娠 10-12 周时 mRNA 表达量最大。在UC层中,他们在藏族男性胎盘中检测到EGLN1显著下调,但在藏族女性胎盘中则没有显著下调(图6C)。
MKL1(心肌素相关转录因子A,也称为MRTFA)参与缺氧下人静脉内皮细胞介导的血管收缩。大鼠基因敲除模型表明,MKL1缺失可以改善缺氧引起的肺动脉高压。MKL1富含藏族的163 bp缺失与藏族人肺动脉压较低有关。因此,男性胎盘中MKL1的下调可能与EGLN1和EPAS1的作用机制相同,可能有助于降低藏族缺氧诱发高血压的风险。此外,L3MBTL2(L3MBTL 组蛋白甲基赖氨酸结合蛋白 2)参与 DNA 损伤反应。

图6. 藏人胎盘中经历正向选择的差异表达基因。
(A) 维恩图显示了胎盘DEG与西藏人相关TSNG基因集之间的交集,涵盖了性别组合和性别分离的DEG。(B) 正向选择条件下藏人的三个DEG(性别组合)。(C)藏人具有正向选择信号的三个deg(性别分离分析)。
+ + + + + + + + + + +
结 论
本项研究比较了藏族本地人和汉族移民足月胎盘的转录组和组织学数据。藏族人和汉族人的胎盘滋养层的表达差异最大,藏族的免疫反应和内质网应激下降。值得注意的是,本研究发现了性别偏倚的表达差异,其中男性婴儿胎盘比女性婴儿胎盘表现出更大的群体间差异。脐带在性别偏倚的表达差异中起着关键作用,这与藏族男性新生儿出生体重较高有关。他们还发现了藏族男性婴儿胎盘的适应性组织学变化,包括更大的脐带静脉面积和壁厚度以及更少的合胞体结。本项研究为了解人类性别偏倚的适应提供了新的理论依据,对人类生殖的医学和遗传学研究具有重要意义。
+ + + + +



English

