文献解读|Cell(64.5):化疗难治性高级别浆液性卵巢癌的蛋白质组学分析
✦ +
+
论文ID
原名:Proteogenomic analysis of chemo-refractory high-grade serous ovarian cancer
译名:化疗难治性高级别浆液性卵巢癌的蛋白质组学分析
期刊:Cell
影响因子:64.5
发表时间:2023.08.03
DOI号:10.1016/j.cell.2023.07.004
背 景
全球每年有超过 185000 人因上皮性卵巢癌死亡,最常见的亚型是高级别浆液性卵巢癌 (HGSOC),占死亡人数的 60%。10%–20% 的 HGSOC 患者在诊断时患有难治性疾病,对初始治疗无反应,预后不佳。这些患者对后续治疗的不良反应和中位总生存期约为 12 个月,40 年来没有改变。尽管研究癌症铂类耐药性已超过 30 年,但目前还没有办法在治疗前区分难治性 HGSOC 和敏感性 HGSOC。
实验设计

结 果
01
研究队列和蛋白质组分析
研究者团队对三个 HGSOC 患者队列的治疗前活检进行了蛋白质组学分析:FFPE(福尔马林固定石蜡包埋)发现、FFPE 验证和冷冻验证(图1A)。通过 LC-MS/MS 定量了 11080 个蛋白质和 11817 个磷酸位点。在敏感或难治组中 > 50% 的生物样本中观察到 8800 个蛋白质和 2648 个磷酸位点。对 FFPE 发现队列样本进行全基因组测序 (WGS) 和 RNA 测序,描绘了一组可能的体细胞或种系致病变异(“突变”)和拷贝数变异(CNV)。经过严格的质量控制(QC),他们获得了突变、CNV、杂合性缺失 (LOH) 和基于转录组分析(RNA-seq)的基因组数据(图1A)。
他们发现很少有反复突变的基因,肿瘤在已知的肿瘤抑制基因中有1-7个突变,其中DNA损伤反应基因TP53(67.5%)、BRCA1(15.8%)、BRCA2(15%)和CDK12(10%)是最常见的突变(图2B)。正如预期的那样,BRCA1或BRCA2突变在敏感性(S)肿瘤中比难治性(R)肿瘤中更频繁(图1C)。局部基因组改变的进一步比较揭示了局部染色体获得和丢失的相似模式(图1D)。
他们使用线性回归模型筛选了丰度与治疗反应相关的单个 RNA/蛋白质/磷酸位点,并根据肿瘤解剖位置、新辅助治疗后的状态、年龄、样本来源和肿瘤纯度进行了调整。22 个 RNA、4 个蛋白质和 1 个磷酸位点显示与治疗反应(FFPE 发现队列)相关(图 1 E)。在与治疗反应相关的四种蛋白中,转谷氨酰胺酶2 (TGM2)在难治性肿瘤中比在敏感性肿瘤中富集程度更高,而CARMIL1、CCDC167和TPMT在敏感性肿瘤富集程度高。
他们结合 CNV、RNA 和整体蛋白质数据(FFPE 发现队列)进行了综合分析,他们鉴定出 424 个基因,其中 303 个基因在敏感 HGSOC 中具有一致较高的 CNV/RNA/蛋白质测量值,而另外 121 个基因在难治性肿瘤中具有较高的 CNV/RNA/蛋白质测量值。染色体6(Chr6)上的一个小区域(图 1 F)包含一组 7 个基因(TRIM26、HLA-DMB、TAP1、TAP2、TAPBP、HSP90AB1和HSPA1L),这些基因在敏感性肿瘤中出现,并且是免疫途径的成员(抗原呈递/加工、干扰素)(图 1 F)。他们对 FFPE 发现和 FFPE 验证队列的分析表明,与难治性肿瘤相比,化疗敏感性 HGSOC 的 TAP1 蛋白、RNA 和拷贝数(CN)升高(图 1 G)。

图1. 多组学数据集概述。
(A) 各队列中蛋白质组、磷酸化蛋白质组、WGS 和 RNA-seq 数据的可用性。(B) 敏感和难治性肿瘤中可能致病性遗传变异的 OncoPrint。基因按敏感肿瘤中的突变频率排序。(C) BRCA1/2 突变与肿瘤反应之间的关联。(D) 敏感(上)和难治性(下)肿瘤中具有反复局部扩增(左)和缺失(右)的基因组区域。(E) 与整体蛋白质组(y 轴)、磷酸化蛋白质组(y 轴)和 RNA-seq 数据(x 轴)中难治性相关的基因的一致性。(F) 综合 CNV、RNA 和蛋白质分析(FFPE 发现队列)中基因与n难治性之间的关联。(G) FFPE 发现和验证队列中 TAP1 的蛋白质、RNA 和拷贝数水平。
02
CNV、RNA 和蛋白质之间的顺式调节在敏感肿瘤和难治性肿瘤之间存在差异
敏感肿瘤中平均基因水平的CNV-RNA和RNA-蛋白质相关性显著高于难治性肿瘤(图2A)。当使用iProFun筛选CNV与其自身RNA和蛋白质水平显著相关的基因(“CNV-RNA/蛋白质级联基因”)时,他们观察到级联基因在敏感肿瘤和难治性肿瘤中的比例更高:在测量到RNA和蛋白质丰度的8605个基因中,在敏感肿瘤和难治性肿瘤中分别检测到55%和42%的CNV-RNA-蛋白级联基因(图2B)。他们注意到大多数染色体都存在显著的 LOH,其中 17 号染色体 LOH (Chr17-LOH) 最为常见(约 80% 的病例)。在所有 LOH 事件中,只有 Chr17-LOH 与化疗敏感性显著相关(图2C-D)。75% 的 Chr17 杂合性肿瘤(即没有 Chr17-LOH)是难治性的,而带有 Chr17-LOH 的肿瘤中只有40% 是难治性的(图 2D)。在独立队列 MSK-IMPACT 中观察到富含 Chr17-LOH 的肿瘤具有显著更高的总生存率(图2E)。
Chr17 含有多种肿瘤抑制基因,包括TP53。癌症中TP53的双等位基因失活通常是通过伴随 LOH 的错义突变发生的。他们发现TP53突变与 Chr17-LOH显著相关(图 2 F)。与野生型 (WT) 相比,具有 TP53 错义突变的肿瘤中 TP53 RNA 表和 p53 蛋白丰度显著更高,而在具有TP53截短突变的肿瘤中,TP53 RNA 表达和 p53 蛋白丰度较低。此外,他们观察到 Chr17-LOH 病例中 p53 水平升高(图 2 G),这与Chr17-LOH 肿瘤中TP53突变的富集一致。Chr17-LOH 与x显著较低的 WT p53 特征(图 2 H)和显著较高的突变体 p53 特相关。
WT p53 活性在难治性肿瘤中较高(图 2 I),而突变型 p53 特征在敏感肿瘤中较高。E2F 靶标在 Chr17-LOH的肿瘤中上调,与其较低的 WT p53 活性一致(图 2 H),因为 WT p53(通过 p21/CDKN1A 和 RB1 起作用)抑制 E2F。
使用多元回归模型,他们发现 Chr17-LOH、BRCA1/2突变和 WT TP53活性丧失仍然是反应的独立预测因子(图 2 J)。这些结果表明,WT p53 活性与难治性相关,并且具有 Chr17-LOH 的肿瘤缺乏 WT p53 活性,可能是由于TP53的双等位基因失活所致。相反,具有单等位基因(可能是显性阴性TP53突变)的肿瘤可能保留一些 p53 WT 活性。
他们使用以肿瘤突变负担(TMB)、患者年龄和肿瘤纯度为共变量的多变量回归模型,发现当病例以Chr17- LOH分层时(图2K),L1CAM蛋白(与TP53突变、不良预后密切相关的肿瘤细胞侵袭和运动的关键驱动因素)的丰度与Chr17- LOH肿瘤的难治性呈正相关,但与Chr17杂合的病例无关(图2L)。相反,在没有Chr17-LOH的肿瘤中,WT p53诱导的蛋白CDKN1A的表达与难治性相关(图2K)。由于WT p53活性与难治性相关,他们根据p53活性评分对肿瘤进行了二分类(图2M),并发现TGM2蛋白(一个已知的TP53靶点)与高p53活性肿瘤的难治性相关(图2N)。

图2. 治疗反应与 CNV-RNA/蛋白质顺式调节、染色体臂水平改变和 TP53 特征之间的关联。
(A) DNA 拷贝数变异和 RNA 水平(左)以及相同基因的 RNA 和蛋白质丰度(右)之间相关系数的全基因组分布。(B) 散点图显示敏感(x 轴)与难治性(y 轴)肿瘤中每个通路中 CNV-RNA/蛋白级联基因的比例。(C) 不应期与染色体丢失、增加和 LOH 之间的关联。(D) Chr17-LOH 与不应期之间的关联。(E) MSK-IMPACT 队列HGSOC 样本按 Chr17-LOH 状态分层。富含 Chr17-LOH 样本的组比不含 Chr17-LOH 的组表现出更好的生存率。(F) 基因组特征和治疗反应的分布。(G-H)与不含Chr17-LOH的样品相比,含有Chr17-LOH的样品p53蛋白丰度显著提高,TP53-WT活性评分显著降低。(I) 与敏感肿瘤相比,难治性样本具有更高的 TP53-WT 活性评分。(J) 以难治状态作为响应变量、以基因组特征作为预测变量的多元逻辑回归模型的结果。(K) 有(y 轴)与无(x 轴)Chr17-LOH 的肿瘤之间蛋白质丰度和治疗反应之间的关联。(L) 按 Chr17-LOH 状态和治疗反应分层的 L1CAM 蛋白丰度。(M) TP53-WT 活性评分高(y 轴)与低(x 轴)的肿瘤中蛋白质丰度和不应性之间的关联(p 值)。(N) 按 TP53-WT 活性评分和治疗反应分层的 TGM2 蛋白丰度。
03
与化疗反应相关的基因组疤痕
HGSOC 基因组的特点是“基因组疤痕”(即反映基因组不稳定模式的汇总分数)。他们检测了难治性肿瘤和敏感肿瘤之间的同源重组缺陷(HRD评分是否存在差异(图 3 A),发现基于端粒等位基因不平衡和加权基因组完整性指数(wGII)的敏感肿瘤中“HRD 疤痕”水平升高。此外,化疗敏感肿瘤与局部(短)增益和损失频率升高相关,但与大规模转变数量(LST)无关。他们发现只有 Chr17- LOH 和BRCA1/2突变状态可以预测反应,两者都与化疗敏感性相关(图3B)。他们还注意到,当将 Chr17-LOH 添加到结合两个独立患者队列中的临床协变量和BRCA1/2状态的基线模型时,预测能力有所提高(图 3 C)。所得模型的受试者工作特征 (ROC) 的曲线下面积 (AUC) 为 0.73,95% 置信区间 (CI) 为 0.63–0.84(FFPE 发现队列)(图 3 C)。
他们构建了一个基于整体的预测模型,使用整体蛋白质组数据(FFPE 发现队列)进行训练,利用 HGSOC 细胞系和患者来源的异种移植 (PDX) 模型的蛋白质组图谱,选择了一组可预测治疗反应的 1082 种蛋白质(图 3 D)。他们从代谢、缺氧和NF-κB途径中鉴定出64个与治疗反应相关的蛋白子集,并使用ElasticNet、Random Forest和XGBoost算法建立了基于64种蛋白质的集合预测模型(图3D)。
他们使用 FFPE 发现队列蛋白质组数据通过 5 倍交叉验证 (CV) 评估了预测模型的性能。在 CV 集上评估的集成预测模型的 ROC 显示 AUC 为 0.83(95% CI:0.77-0.90)(图 3 D)。

图3. 基于蛋白质组学的预测模型。
(A) 基因组不稳定性评分与化疗反应之间的关联。(B) 基于 HRD 和遗传变量预测不应期的多元逻辑回归模型的森林图。(C) ROC 曲线显示基于 (1) BRCA1/2 突变状态+临床变量(患者年龄和肿瘤位置)和 (2) BRCA1/2 突变状态+临床变量 + Chr17-LOH 状态的模型的预测性能。(D) 蛋白质组预测模型的工作流程和结果。
04
通路分析显示与难治性相关的多种通路
使用整体蛋白质组、磷酸化蛋白质组和 RNA-seq 数据的富集分析,他们检测了与敏感性/难治性相关的通路(图4A)。在所有组学数据集中,敏感性肿瘤的 E2F 靶标、G2M 检查点和 DNA 复制均升高。相反,在所有数据集中,难治性肿瘤中缺氧、转化生长因子β(TGF-β)和上皮间充质转化(EMT)均升高。基于蛋白质而非 RNA 数据,难治性肿瘤中氧化磷酸化 (OXPHOS) 和三羧酸 (TCA) 循环升高(图4A),所涉及的通路与报道的铂抗性基因有不同比例的重叠(图4A)。
接下来。他们使用基于单样本基因集富集分析 (ssGSEA) 的 150 条通路的蛋白质通路评分,确定了 5 个肿瘤聚类(图 4 B-C)。聚类 1 与翻译和 rRNA 加工途径的较高表达相关(图 4B-C)。聚类1 和聚类 2 显示出高细胞周期相关通路。聚类 3 显示代谢途径的较高表达,而聚类 4 显示缺氧、EMT 和 TGF-β 通路的上调。在聚类4和聚类5的肿瘤中观察到免疫途径评分升高。与聚类 4 和 5 相比,聚类1-3 中的肿瘤中 Chr17-LOH 更频繁(图4D)。此外,染色体19p13.3的一个区域在聚类2中比在其他聚类中更频繁地缺失(图4E),而在聚类4肿瘤中,染色体1p的一个大区域比其他肿瘤更频繁地缺失(图4F)。

图4. 通路富集分析显示了与不应期相关的多种过程并揭示了样本聚类。
(A) 与治疗反应相关的主要通路。(B-C) 热图显示基于 150 条与不应期相关的通路的 5 个肿瘤聚类。(D) 5 个聚类中含有 Chr17-LOH 的样本百分比,聚类 1-3 中的肿瘤中 Chr17-LOH 的出现频率显著高于聚类 4 和 5。(E) 5 个聚类中 Chr9p13.3 (791681-6199529) 中有增益/损失的样本百分比。(F) 5 个聚类中 Chr1p (32013868-121575702) 中有增益/损失的样本百分比。
05
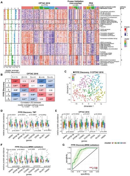
基于蛋白质的通路评分揭示了在独立患者队列和 PDX 模型中验证的 5 个 HGSOC 聚类
引人注目的是,这五个蛋白质组学聚类在两个独立的队列(冷冻验证和CPTAC-2016)和基于监督和非监督分析的PDX模型中得到了验证(图5A-C)。
他们开发了一种基于MRM的分析方法来量化29种蛋白质型肽,这些蛋白质型肽代表了10种代谢蛋白,这些代谢蛋白在聚类3中相对于其他聚类明显上调(图5D-F)。与独立 CPTAC-2016 队列中的其他聚类相比,这 8 个蛋白质在聚类 3 中也显示出更高的丰度(图5E)。此外,他们利用MRM 数据中 8 种蛋白质的平均丰度(Z分数)作为分类器,并获得用于识别聚类 3 肿瘤的 ROC-AUC 为 0.84(图 5 G)。

图5. 使用独立队列验证蛋白质组聚类。
(A)热图显示CPTAC-2016队列、冷冻验证队列和PDX蛋白质组学数据集样本在5个聚类中的150个通路的蛋白质组学ssGSEA评分。(B) FFPE 发现队列与 CPTAC-2016 研究中每个聚类的平均路径得分之间的 Pearson 相关性热图。(C) FFPE 发现中的 5 个聚类与 CPTAC-2016 队列之间的一致性。(D) 8 个代谢蛋白标记物的蛋白质丰度显示,与其他聚类相比,聚类 3 中的表达上调。(E) 8 个代谢蛋白标记物的蛋白质丰度(如 D)显示,与 CPTAC-2016 队列中的其他聚类相比,聚类 3 中的蛋白丰度上调。(F) 8 个代谢蛋白标记物的蛋白质丰度(如 D)显示,根据 MRM 数据,聚类 3 相对于其他聚类的蛋白丰度上调。(G) ROC 显示 8 种代谢蛋白标记物(如 D 所示)基于MRM 确定的Z分数的平均丰度的预测性能。
06
免疫浸润分析
为了表征肿瘤微环境,他们使用XDec和BayesDebulk两种反卷积方法分析了整体蛋白质组学和RNA-seq谱(FFPE发现队列)。主要细胞类型的估计比例在5个肿瘤群中表现出很大的差异(图6A)。他们观察到,聚类1的肿瘤中上皮细胞的比例最高,而聚类2和聚类4的肿瘤中基质细胞(成纤维细胞、脂肪)的比例增加。
与聚类 5 的敏感性肿瘤相比,聚类5 的难治性肿瘤的免疫浸润明显更高(图6B)。对特定免疫细胞类型检测表明,与敏感肿瘤相比聚类5的难治性肿瘤中有更高的 CD8 T 细和巨噬细浸润(图 6 C)。免疫组织化学(IHC)结果显示难治性肿瘤中CD8、CD4和CCR5 高表达,而敏感性肿瘤中CD8、CD4和CCR5的表达有限(图6E)。
通过研究难治性肿瘤中的蛋白质共表达网络,他们鉴定了一个包含 T 细胞标记物的高度相关蛋白质模块,例如 CD8A、CD7 和 CD3D。在聚类5的难治性肿瘤与敏感肿瘤中,该模块中的蛋白质丰度呈增加趋势(图6D)。结合已发表的卵巢肿瘤单细胞 RNA-seq 数据集,他们能够将模块中的大多数基因注释为 T 细胞和巨噬细胞标记,这与聚类5中难治性肿瘤中 T 细胞和巨噬细胞浸润的增加一致(图 6 B-C)。

图6. 肿瘤微环境景观。
(A) 热图说明了 FFPE 发现队列的细胞类型组成。(B)前两个箱形图显示了XDec在聚类5中难治性和敏感性肿瘤中估计免疫比例的比较。(C) BayesDebulk对几种免疫亚型(CD8 T细胞和M1巨噬细胞)的估计比例的比较,以及所有5个聚类的抗PD1(程序性细胞死亡1)反应特征和治疗反应状态(FFPE发现队列)。(D) FFPE发现队列和冷冻验证(非重叠)队列中不同蛋白质聚类和响应组的模块丰度分数。(E) 通过免疫组织化学评估 CD8、CD4 和 CCR5 表达。
07
TGF-β、alt-EJ 和 βAlt 特征与聚类和响应的关联
据报道,跨肿瘤类型的 TGF-β 和 alt-EJ 基因表达特征之间存在负相关。重要的是,对于具有低TGF-β和高alt-EJ基因表达(即高“βAlt评分”)的肿瘤,临床结果更好。他们在四个独立队列中观察到 TGF-β 和 alt-EJ 基因特征在 RNA 和蛋白质组水平上存在类似的负相关性(图 7 A)。他们还观察到,分配到不同基于蛋白质的聚类的肿瘤之间的 TGF-β、alt-EJ 和 βAlt 评分显著不同(图 7B)。
TGF-β、蛋白水解活性和基质金属蛋白酶 (MMP) 表达水平之间的双向调节环与迁移、侵袭和 EMT 的增加有关。为了评估他们的队列中 MMP 活性与 TGF-β 相关的可能性,他们鉴定了胰蛋白酶以外的蛋白酶产生的肽,作为非胰蛋白酶活性的替代表型。当他们计算每个肿瘤的半胰蛋白酶和非胰蛋白酶中位比率时,这些比率在聚类4 和j聚类 5(FFPE 发现队列)中升高(图 7 C),这一发现在冷冻验证队列中得到了验证(图 7D)。一些非胰蛋白酶肽(FFPE 发现中的 79 种,冷冻验证队列中的 185 种)表现出极高的比例,属于细胞外基质 (ECM) 蛋白(图 7C-D),与MMP活性增加一致。
有趣的是,每个样本聚类内 TGF-β、alt-EJ 和 βAlt 评分与治疗反应之间的进一步比较显示,TGF-β 评分升高(图7E),βAlt 评分较低。此外,他们还观察到,聚类4 难治性肿瘤与敏感肿瘤的 EMT 通路评分显著较高(图7F)。

图7. TGF-β、alt-EJ 和 βAlt 评分与治疗反应和聚类的关联
(A) TGF-β 和 alt-EJ 评分在独立队列中彼此呈负相关。(B) TGF-β、alt-EJ 和 βAlt 评分与蛋白质组聚类显著相关。(C-D)在FFPE发现(C)和冷冻验证(D)队列中,SemiKR(半色氨酸肽)比率、NonKR(非色氨酸肽)比率和NonKR ECM相关比率在聚类4和5中均升高。
+ + + + + + + + + + +
结 论
为了加强对化疗难治性高级别浆液性卵巢癌 (HGSOC) 的研究,本研究对 242 个(难治性和敏感)HGSOC 的蛋白质组图谱进行了表征,代表了跨两种生物样本类型(福尔马林固定石蜡包埋)的一项发现和两个验证队列并冷冻),确定了一个64 -蛋白特征,该特征可以高度特异性地预测对初始铂类治疗无效的 HGSOC 子集,并在两个独立的患者队列中得到验证。本研究发现 Ch17 杂合性缺失 (LOH) 缺失与化疗无效之间存在显著关联。基于通路蛋白表达,确定了 5 个 HGSOC 聚类,并在两个独立的患者队列和患者来源的异种移植 (PDX) 模型中进行了验证。
+ + + + +



English

