文献解读|Cell Rep Med(14.3):血浆蛋白质组分析发现与上尿路尿路上皮癌相关的分子特征
✦ +
+
论文ID
原名:Plasma proteomic profiling discovers molecular features associated with upper tract urothelial carcinoma
译名:血浆蛋白质组分析发现与上尿路尿路上皮癌相关的分子特征
期刊:Cell Reports Medicine
影响因子:14.3
发表时间:2023.08.17
DOI号:10.1016/j.xcrm.2023.101166
背 景
上尿路尿路上皮癌 (UTUC) 包括输尿管和肾盂癌,相对罕见,仅约占尿路上皮癌 (UC) 的 5%–10%。此外,90%–95% 的 UC 发生在膀胱 (UCB)。由于 UTUC 相对罕见,因此 UTUC 患者的临床决策是根据 UCB 的治疗数据推断的。在最近一项针对 116 名 UCB 患者的研究中,他们鉴定了三种基于蛋白质组的亚型(UI、U-II 和 U-III),它们具有不同的临床结果和分子特征。然而,人们对 UTUC 的分子发病机制知之甚少,也没有有用的生物标志物可用于准确的诊断和分类。
实验设计

结 果
01
UTUC 患者血浆蛋白质组分析
基于质谱的数据独立采集 (DIA) 定量蛋白质组学方法对 451 名 UTUC 患者和 239 名健康对照的血浆样本进行分析(图1A)。UTUC 定义为源自输尿管 (UUC) 或肾盂 (RPUC) 的尿路上皮癌。他们在 UTUC 发现队列中纳入了 163 个 RPUC、170 个 UUC 和 29 个同时患有这两种癌症的患者(图 1 B)。此外,RPUC 或 UUC 或两者兼有的患者的基本特征(年龄、性别和吸烟史)相似(图 1 C)。每个 UTUC 和正常血浆(健康对照)样本平均分别有 1860 和 1789 个蛋白质(图 1 D-E)。
蛋白质组是高度动态的,通过蛋白质丰度 (FOT) 检测,大约跨越两个数量级(图 1 F)。
在UTUC血浆中鉴定的细胞外基质或在细胞外空间中的蛋白质的数量与正常血浆中的蛋白质数量没有显著差异。有趣的是,与正常血浆相比,在 UTUC 中发现的癌症相关蛋白以及与美国食品和药物管理局 (FDA) 批准的药物相关的蛋白质数量略多(图 1 H)。

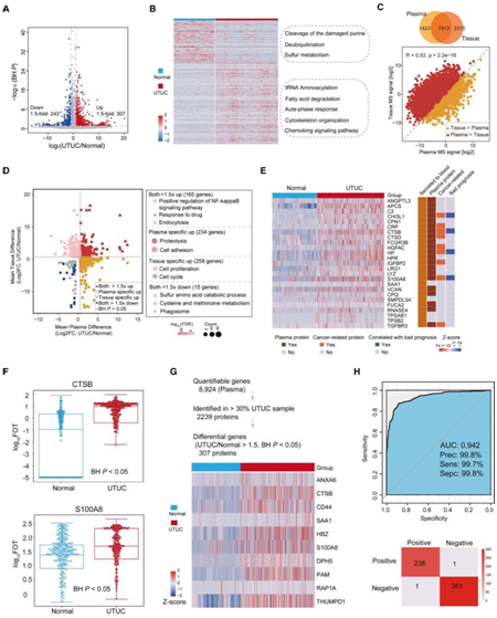
图1. UTUC患者血浆蛋白质组分析总体概况。
(A) 蛋白质组学工作流程涉及三个模块:队列构建(发现队列和验证队列)、蛋白质组分析和数据分析。(B) 饼图显示 UTUC 发现队列的组成比例。(C) UTUC 发现队列的临床数据。(D) 在 UTUC 和 UTUC 发现队列的正常血浆样本中鉴定的蛋白质。(E) 在 UTUC 和 UTUC 发现队列的正常血浆样本中鉴定的蛋白质数量。(F) 根据 UTUC 和 UTUC 发现队列的正常血浆样品中蛋白质丰度的降序排列,每个样品的蛋白质鉴定的动态范围。(G) 血浆蛋白质组中鉴定的成分。(H) UTUC 发现队列中发现的癌症相关蛋白和与 FDA 批准的药物相关的蛋白。
02
UTUC 和正常样本之间的血浆蛋白质组谱存在差异
他们将 UTUC 患者的血浆蛋白质组谱与健康对照的血浆蛋白质组谱进行了比较,有 550 个显著差异表达的蛋白质 (DEP) ,其中 307 个蛋白质上调,243 个蛋白质下调(图2A)。DEP的通路富集分析表明,正常富集的蛋白质参与受损嘌呤的裂解、去泛素化和硫代谢,而UTUC血浆中富集的蛋白质主要参与转移RNA (tRNA) 氨酰化、脂肪酸降解和急性期反应通路(图 2 B)。
他们还将 UTUC 患者的血浆蛋白质组谱与 UTUC 组织蛋白质组谱进行了比较。定量了UTUC组织和血浆样本中的7913种蛋白质,他们证实了UTUC组织和血浆的蛋白质组之间存在显著的正相关性(图2C)。此外,在血浆蛋白质组和组织蛋白质组的UTUC中上调的165种蛋白质在核因子-κB信号传导、对药物的反应和内吞作用的正调控中富集(图2D)。他们还发现 UTUC 组织和血浆的蛋白质组之间存在差异。结果显示,仅 UTUC 血浆蛋白质组中有 234 个蛋白质显著上调(图2D),主要富集于蛋白水解和细胞粘附相关通路。
为了研究血浆增强蛋白,他们进行了监督分析,以筛选21种符合标准的血浆蛋白,其中9种为癌症相关蛋白(图2E)。根据HPA数据,在这9种蛋白中,CTSB、S100A8、HP和CHI3L1与尿路上皮癌的不良预后相关(图2E)。值得注意的是,UTUC 血浆中 CTSB 和 S100A8 上调分别参与蛋白水解和细胞粘附相关通路(图 2F)。CTSB的过表达可以促进结直肠癌、肝癌、胃癌、胶质瘤和卵巢癌的细胞侵袭和转移。
他们采用基于 DEP 的逻辑回归可以区分 UTUC 和正常(称为 UTUC/normal-sig)的蛋白质子集(图 2 G)。以UTUC/normal-sig蛋白为基础,进行10倍交叉验证,得到接受者-操作特征曲线下的平均面积(ROC-AUC)为0.942(图2H)。总之,这种分类器模型可以作为一种识别 UTUC 患者的潜在预测模型。

图2. UTUC与正常样本之间转录蛋白组谱存在差异。
(A) UTUC 和正常血浆样本之间的蛋白质丰度差异。(B) UTUC 和正常血浆样本之间的不同通路。(C) 血浆和组织蛋白质组之间的 Spearman 相关性。(D) UTUC 和正常样本中血浆和组织蛋白的差异倍数(左),以及各自特定变化蛋白的富集通路(右)。(E) 热图显示符合筛选标准的蛋白质。(F) 箱线图显示 CTSB和 S100A8的血浆蛋白丰度。(G)(上)血浆特征蛋白区分 UTUC 和正常样本的策略。(下)UTUC 和正常血浆样本中表达的所选蛋白质的热图。(H) UTUC 发现队列中血浆特征蛋白的 ROC 曲线。
03
血浆蛋白质组图谱和EV图谱之间的差异
外泌体是大多数真核细胞分泌的细胞外囊泡 (EV),参与细胞间通讯。肿瘤来源的外泌体参与不同癌症过程的形成和进展,包括肿瘤微环境重塑、血管生成、侵袭、转移和耐药性。
在这项研究中,他们从 60 个血浆样本(包括 33 个 UTUC 和 27 个健康对照)中分离出 EV,以探索 UTUC 相关的 EV 蛋白。采用免疫印迹法 (western blot) 检测血浆EV中经典EV标志物CD9、TSG101和HSP70的表达水平(图3A)。对所有EV样品的无标记MS定量检测总共得到3628个蛋白质,每个正常样品平均1061个蛋白质,每个UTUC样品平均1126个蛋白质(图3B)。接下来,他们将这3628个蛋白质与Vesiclepedia上发表的多个蛋白质组学外泌体研究进行了比较,发现其中3401个已通过人类外泌体蛋白质组学鉴定出来了(图3C),这些鉴定结果与已发布的外泌体数据一致。
为了探究 UTUC 相关 EV 蛋白的特征和组成,他们试图确定哪些蛋白存在于 UTUC 患者的血浆中。结果显示,UTUC 发现队列中超过 30% 的血浆样本中鉴定出了 2022 种蛋白质,其中 1207 种 (60%) 也在 EV 中检测到(图 3D)。他们进一步关注 UTUC 血浆样本和正常样本之间的 550 个 DEP。与 EV 蛋白质相比,EV 中鉴定出 298 个 DEP,其中 187 个蛋白质上调,111 个蛋白质下调(图3E)。
为了鉴定与UTUC患者相关的EV蛋白,他们试图通过比较UTUC EV的蛋白质组和正常EV的蛋白质组,以鉴定在UTUC EV中上调的蛋白质。结果显示,在283个DEP中,其中142个蛋白上调,141个蛋白下调(图3F)。
通路分析显示,UTUC富集的EV蛋白参与细胞粘附、细胞迁移、补体和凝血级联,而正常富集的EV蛋白主要参与细胞氧化剂解毒和蛋白酶体(图3 G)。这些发现表明正常 EV 和 UTUC EV 具有不同的生物学功能。
此外,他们将 UTUC EV 蛋白质组与 UTUC 血浆蛋白质组进行了比较。UTUC血浆蛋白质组和匹配的EV蛋白质组中鉴定出的蛋白质数量均为2200个,占EV样本中鉴定出的蛋白质的69.8%。其中,在血浆和 EV 样本中分别观察到 299 和 260 个 DEP(图 3 H)。进一步分析显示,UTUC 血浆和 UTUC EV 中 18 种蛋白质上调,而 9 种蛋白质下调(图 3I-J)。这 18 种蛋白质在 UTUC 血浆和 UTUC EV 中上调,可能作为 UTUC 患者的潜在特征蛋白,值得进一步验证。

图3. 血浆蛋白质组图谱与EV蛋白质组图谱的差异。
(A) 从血浆中分离出的 EV 的蛋白质印迹,用于常规鉴定的 EV 标记。(B) 箱线图显示正常和 UTUC EV 样本中鉴定的蛋白质。(C) 维恩图显示了本文中 EV 中鉴定的蛋白质,并且属于 Vesiclepedia 数据集中的人类 EV 蛋白质。(D) 维恩图显示了在 EV 中观察到的超过 30% 的 UTUC 血浆中鉴定出的蛋白质。(E) 维恩图显示在 EV 中观察到的 UTUC 血浆中蛋白质上调(左)或 UTUC 血浆中蛋白质下调(右)。(F) 火山图显示 UTUC 和正常血浆样本之间 EV 蛋白丰度差异。(G) 气泡图显示正常和 UTUC 样本中富集的通路。(H) 在 EV 和血浆中鉴定的上调或下调蛋白质的维恩图。(I) 正常样本和 UTUC 样本之间 EV 蛋白丰度差异的热图。(J) 箱线图显示 PSMD2和 ICAM1的 EV 蛋白丰度。
04
RPUC 和 UUC 样本之间的血浆蛋白质组存在差异
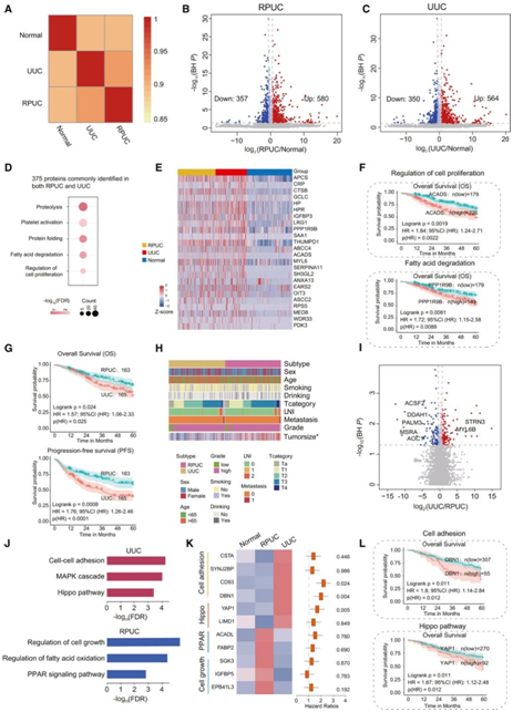
与正常样本相比,RPUC 中鉴定的蛋白质频率与 UUC 的相关性更密切(图 4 A)。为了研究 UTUC 蛋白质组特征的改变,他们分别比较了 RPUC 和 UUC 中 UTUC 患者和正常样本之间具有显著差异表达的蛋白质(图4B-C)。鉴定了 RPUC 中上调的 580 个蛋白质,其中 375 个(64.6%)蛋白质在 UUC 中也上调。通路分析显示,375个蛋白主要富集于脂肪酸降解和细胞增殖通路(图4D),这与之前研究中UTUC以细胞增殖和代谢紊乱为特征的情况一致。他们进一步发现 375 种常见上调蛋白中有 24 种与预后相关,例如 ACDAS 和 PPP1R9B(图 4E-F)。这些结果表明,与正常血浆样品相比,RPUC和UUC血浆样品中大多数失调的方向是一致的。
其次,UUC 的预后比 RPUC 差(图 4 G),这表明 UUC 和 RPUC 具有不同的分子特征和临床特征。在本项研究的队列中,临床信息显示 RPUC 和 UUC 患者的基本特征相似,此外 RPUC 的肿瘤体积更大(图 4H)。为了进一步研究 UUC 和 RPUC 之间的肿瘤异质性,他们比较了血浆蛋白质组的差异表达。结果显示,RPUC和UUC之间共有284个蛋白差异表达(图4I)。RPUC样品中上调的蛋白富集于调控细胞生长、脂肪酸氧化和过氧化物酶体增殖体激活受体信号通路,而UUC样品中上调的蛋白主要参与细胞-细胞粘附、Hippo信号通路和丝裂原激活蛋白激酶级联(图 4J-K)。CD93、DBN1、YAP1等参与细胞粘附和Hippo信号通路的蛋白与临床结果相关(图4K-L)。
先前的研究报道,YAP1对于大多数实体瘤的癌症发生或生长至关重要,其激活可诱导癌症干细胞属性、增殖和转移。这些结果表明YAP1和UUC中过量表达的细胞粘附分子(CSTA、CD93、DBN)可能在UUC中发挥作用,表明RPUC和UUC具有不同的致病机制。

图4. RPUC和UUC的异同。
(A) RPUC、UUC 和正常样本之间血浆蛋白的 Spearman 相关性。(B) 火山图显示 RPUC 和正常血浆样本之间的蛋白质丰度差异。(C) 火山图显示 UUC 和正常血浆样本之间的蛋白质丰度差异。(D) 肾盂和输尿管样本中常见蛋白质的通路分析。(E) 热图显示正常样品和 UTUC 样品之间的蛋白质丰度差异。(F) UTUC 发现队列中 ACADS(上)或 PPP1R9B(下)蛋白丰度水平高或低的 UTUC 患者的总生存 (OS) 分析。(G) RPUC 与 UUC 患者的 OS 和无进展生存 (PFS) 分析。(H) RPUC 与 UUC 在临床信息方面的关联。(I) 显示 RPUC 和 UUC 之间蛋白质丰度的火山图。(J) RPUC(蓝色)和 UUC(红色)的通路分析。(K)(左)热图显示正常、RPUC 和 UUC 之间的蛋白质丰度。(右)每种蛋白质的风险比。(L) UTUC 发现队列中 DBN1(上)或 YAP1(下)蛋白丰度水平高或低的 UTUC 患者的 OS 分析。
05
血浆蛋白质组学分析可识别肌肉侵袭性UTUC患者
肌层浸润性 UTUC 预后极差,pT2/pT3 期的 5 年生存率低于 50%,pT4 期的 5 年生存率低于 10%(图5A)。本项研究的队列包含 351 名 T 类 UTUC 患者,其中包括 109 例非肌肉侵入性 UTUC (NMI-UTUC)和 242 例肌肉侵入性 UTUC (MI-UTUC) (图 5 B)。NMI-UTUC 和 MI-UTUC 之间的差异血浆蛋白分析得出 42 个 DEP(图 5C)。
DEP 的通路富集分析表明,MI-UTUC 富集的蛋白质参与急性期反应、tRNA 氨酰化和脂肪酸降解,而 NMI-UTUC 富集的蛋白质主要参与硫代谢和去泛素化(图 5 D )。
为了进一步比较,他们检测了正常、NMI-UTUC 和 MI-UTUC 之间 DEP 的差异(图 5 E)。MI-UTUC中过度表达的蛋白质的表达水平从正常到NMI-UTUC再到MI-UTUC逐渐增加,而NMI-UTUC中过度表达的蛋白质的表达水平逐渐下降。
为了过滤出与 NMI-UTUC 和 MI-UTUC 相关的可信血浆特征蛋白,他们进行了监督分析(图 5 F)。同时,他们还纳入最近发表的 116 名 UCB 患者的蛋白质组学数据。通过比较分析,在血浆和组织样本中分别观察到总共42个和1034个DEP,其中两种蛋白质(TST和HPCAL1)在血浆和组织样本中重叠(图5F)。与血浆和组织队列中的正常和非肌肉侵袭性样品相比,肌肉侵袭性样品中的 TST 蛋白质丰度显著降低(图 5G)。
HPCAL1 是神经钙传感器视锥蛋白样亚家族的成员,在肌肉侵袭性样本中过度表达,并与患者预后不良相关(图 5G)。此外,他们还验证了 Weill Cornell Medicine (WCM UTUC) 队列中 MI-UTUC 和 NMI-UTUC 组织样本中的 TST 和 HPCAL1 RNA 表达水平。证实了HPCAL1 在 MI-UTUC 组织样本中过度表达,而 TST 在 NMI-UTUC 组织样本中过度表达(图5H)。
他们采用逐步逻辑回归来识别区分NMI-UTUC 和 MI-UTUC 的蛋白质子集(称为NMI/MI-sig),该子集对噪声和过拟合具有鲁棒性。基于 70% 训练集中的 12 个 NMI/MI-sig,预测模型在训练集和测试集中的平均 ROC-AUC 分别为 0.864 和 0.748(图6 I)。该预测模型也在验证队列中得到证实,平均 ROC-AUC 为 0.752。总之,分类器可能是区分 MI-UTUC 和 NMI-UTUC 的潜在预测模型。

图5. 血浆蛋白质组学谱识别肌肉侵袭性 UTUC 患者。
(A) NMI-UTUC 与 MI-UTUC 的 OS 和 PFS 的 Kaplan-Meier 曲线。(B) NMI-UTUC 和 MI-UTUC 中 T 类别的条形图。(D) NMI-UTUC 和 MI-UTUC 中 DEP 的丰富集通路。(E) UTUC 和正常血浆样本中 NMI-UTUC 和 MI-UTUC 比较的 DEP 差异倍数。(F) 筛选诊断血浆特征蛋白的策略。(G) 组织(顶部)和血浆(底部)队列中正常、NMI-UTUC 和 MI-UTUC 中 TST 和 HPCAL1 的蛋白质丰度。(H) WCM UTUC 队列中 NMI-UTUC 和 MI-UTUC 组织中 TST 和 HPCAL1 的 RNA 表达水平。(I) 分类器模型在 70% 训练集和 30% 测试集中预测 NMI-UTUC 和 MI-UTUC 的 ROC 曲线。
06
与蛋白质组谱相关的临床特征
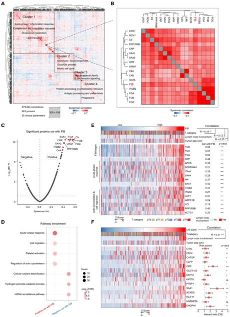
单变量 Cox 回归结果显示,常规凝血参数血浆纤维蛋白原 (FIB) 与较差的总生存期 (OS) 和较差的 无进展生存期 (PFS)相关。为了评估 FIB 是否与其他血浆蛋白相关,他们对血浆蛋白质组进行了相关分析。筛选至少 70% 的定量数据完整性、FIB 和定量蛋白质的成对相关性,产生包含 883 个蛋白质和 55 个连续临床变量的数据矩阵。将所有变量相互关联,然后进行层次聚类,生成包含四个主要聚类(聚类 1-4)的相关图(图6A)。基因本体 (GO)分析显示,聚类1 主要富集具有 “急性期反应、补体和凝血级联”相关通路的蛋白质。聚类 2 “糖代谢”和“有丝分裂细胞周期”相关通路的蛋白质。聚类 3 富集 “免疫球蛋白”和“B 细胞受体”相关通路蛋白质,表明这些蛋白质源自免疫细胞。聚类 4 富集“抗原加工和呈递”和“吞噬体”相关通路蛋白质。具体来说,聚类 1 包含与预后不良相关的 FIB(图 6 B)。
他们观察到,通过血浆蛋白质组分析定量的FGG、FGA和FGB是与FIB相关性最高的蛋白质,这证明了血浆蛋白质组数据的可靠性(图6B)。此外,他们发现参与炎症的蛋白质(SAA1、CRP和SAA2)和细胞迁移 (ITGB2) 与FIB呈正相关(图6C-E)。
纤维蛋白原和血小板通过形成凝血酶相互促进,保护肿瘤细胞免受自然杀伤细胞毒性的影响,凝血酶依赖于人类癌细胞上表达的β-整合素。进一步的通路富集分析表明,与FIB显著正相关的蛋白富集在血小板活化、急性期反应和细胞迁移通路中,而与FIB显著负相关的蛋白富集在细胞氧化解毒通路中(图6D-E)。
UTUC 主要通过直接侵袭/扩展和淋巴管传播。FIB 升高与淋巴结受累 (LNI) 显著相关,但相关性较弱,为 0.12(图 6 E)。为了识别更能预测 LNI 的蛋白质,他们将所有定量血浆蛋白直接与 LNI 相关联,并生成了 LNI 评分(图6F)。正如预期的那样,LNI 得分显示的相关性为 0.41,优于 FIB 的弱相关性 0.12(图 6 F)。总而言之,蛋白质组与淋巴结转移相关,这对于识别高风险和预后不良的 UTUC 患者很有意义。

图6. 与蛋白质组谱相关的临床特征。
(A) UTUC 血浆发现队列的蛋白质和临床变量的成对Spearman 相关性,产生相关系数矩阵,其中每个变量与所有其他变量进行比较。(B) 放大区域突出显示纤维蛋白原 (FIB)(红色)和 16 种蛋白质,使用血浆蛋白质组分析(黑色)进行定量。(C) 火山图显示血浆 FIB 和蛋白质丰度之间的相关性。(D) 蛋白质富集的通路与 FIB 显著正相关或负相关。(E) 血浆 FIB 水平和蛋白质丰度的热图与 FIB 显著正相关。(F)(左)淋巴结受累 (LNI) 评分热图以及与 LNI 高度正相关的 14 种蛋白质的丰度。
07
通过机器学习识别 UTUC 患者的进展
为了筛选与生存相关的蛋白质,他们确定了 PFS 与蛋白质表达水平之间的相关性。结果显示,461和365个蛋白分别与PFS呈现显著正相关和显著负相关(图7A)。与 PFS 呈显著正相关的蛋白质主要与急性期反应、细胞粘附和蛋白质转运通路相关(图 7 B)。
他们确定了以下十种蛋白质作为 UTUC 患者进展的预测因子:ARIH1、EIF4H、PPP5C、NDUFAF3、LRG1、NXF1、SNRPB、AK2、TMPO 和 IFITM3。随后,他们通过多元 Cox 比例风险回归模型建立了 PFS 评分,其中包括 lasso 回归筛选的 10 个蛋白质(图7C)。
为了确定该模型的潜在临床用途,他们接下来测试了血浆样本数据是否可以用于预测蛋白质模型来预测 UTUC 患者的进展时间。PFS分析显示,1、3、5年的AUC分别为0.742,0.816和0.877(图7D)。随后,他们整合了十种蛋白质以构建列线图(图 S5 C)。根据校准图,列线图预测的 1 年、3 年和 5 年生存概率在他们的队列中表现良好(图7 E)。根据 PRM 分析量化,第 1 年、第 3 年和第 5 年的 AUC 分别为 0.812、0.880 和 0.905(图 7 F)。这表明进展相关血浆蛋白特征可作为潜在的预测模型,根据 UTUC 患者的血液样本预测进展时间。

图7. UTUC患者进展相关蛋白分类器。
(A) 与 PFS 相关的蛋白质火山图。(B) 蛋白质富集的通路与 PFS 显著正相关或负相关。(C) PFS 单变量 Cox 风险模型的森林图。(D) 在 UTUC 发现队列中,1 年、3 年和 5 年时的 AUC 分别为 0.742、0.816 和 0.877。(E) 发现 UTUC 队列中预测和观察到的 1 年、3 年和 5 年 PFS 之间列线图的校准曲线。(F) 在使用 PRM 检测的验证队列中,1 年、3 年和 5 年时的 AUC 分别为 0.812、0.88 和 0.905。
+ + + + + + + + + + +
结 论
本项研究分析了362名UTUC患者和239名健康对照的血浆蛋白质组学特征。提出了一种综合组织-血浆蛋白质组学方法来推断用于识别肌肉侵袭性UTUC患者的特征蛋白。本研究发现了一个反映淋巴结转移的蛋白质组,这对识别高危和预后不良的UTUC患者很有意义。同时还生成了一个蛋白分类器,并建立了预测UTUC患者无进展生存期的进展模型。最后,在一个独立的队列中通过平行反应监测分析进一步验证了特征蛋白。总之,这项研究描绘了UTUC队列的血浆蛋白质组学景观,并为UTUC的进一步生物学和诊断研究提供了新的理论依据。
+ + + + +



English

