文献解读|Cancer Cell(50.3):综合多组学癌症分析揭示与治疗脆弱性和细胞起源相关的 DNA 甲基化模式
✦ +
+
论文ID
原名:Integrative multi-omic cancer profiling reveals DNA methylation patterns associated with therapeutic vulnerability and cell-of-origin
译名:综合多组学癌症分析揭示与治疗脆弱性和细胞起源相关的 DNA 甲基化模式
期刊:Cancer Cell
影响因子:50.3
发表时间:2023.08.14
DOI号:10.1016/j.ccell.2023.07.013
背 景
胞嘧啶甲基化是一种表观遗传修饰,可赋予许多生物过程的时空基因调控稳定性和灵活性,包括细胞特征的建立和维持。异常的DNA 甲基化是人类癌症发生和进展的标志。DNA甲基化模式的广泛变化通常出现在肿瘤发生的早期阶段,表明异常DNA甲基化的驱动作用。分析异常 DNA 甲基化的功能后果对于改善癌症诊断、预后和治疗至关重要。
实验设计

结 果
01
DNA 甲基化和相关功能变化的泛癌症景观
为了构建癌症甲基化组和相关功能变化的图谱,研究中团队从临床蛋白质组学肿瘤分析联盟(CPTAC)数据库中收集了 687 个人类肿瘤数据,这些肿瘤数据具有可用的DNA甲基化图谱(Infinium EPIC 阵列)、基因表达(RNA-seq)和蛋白质丰度(质谱),涵盖七种癌症类型。该队列包括107例透明细胞肾细胞癌(ccRCC)、94例胶质母细胞瘤(GBM)、104例头颈部鳞状细胞癌(HNSCC)、107例肺鳞状细胞癌(LSCC)、102例肺腺癌(LUAD)、79例胰腺导管腺癌(PDAC)和94例子宫内膜癌(UCEC)。
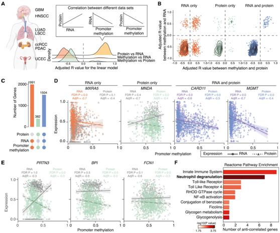
首先,为了估计甲基化组、转录组和蛋白质组之间的相关性,他们量化了 12943 个基因的数据集之间的成对相关性,其中所有测量值都可以使用线性模型获得,同时考虑癌症类型和肿瘤纯度作为协变量(图1A)。与预期一致,RNA表达与蛋白质丰度正相关,启动子DNA甲基化与RNA表达或蛋白质丰度负相关,表明启动子高甲基化导致基因沉默,而低甲基化则增强基因表达(图1A)。针对10844个表现出显著mRNA-蛋白质相关性的基因,他们根据启动子甲基化和RNA/蛋白质表达之间的相关性将其分组。相关系数在强度和方向上各不相同(图1B),64.2%的启动子甲基化没有相关性,18.4%与RNA表达相关,3.5%与蛋白质丰度相关(图1C)。只有 13.9% 的启动子甲基化与 RNA 表达和蛋白质丰度相关(图 1 C),例如,MXRA5和MNDA分别与 RNA 表达和蛋白质丰度相关,而CARD11和MGMT显示出与 RNA 表达和蛋白质丰度的相关性(图 1D)。
在启动子甲基化仅与蛋白质丰度相关的 353 个基因中,他们鉴定了 31 个基因,包括之前报道的 MNDA,其中 14 个基因具有启动子高甲基化和基因上调(图1D)。这些基因在中性粒细胞脱颗粒和糖原代谢途径中表现出富集(图1F)。

图1. 启动子 DNA 甲基化、转录组和蛋白质组之间的相关性。
(A) 左:为本研究收集的肿瘤类型示意图。右:密度图显示蛋白质丰度与RNA表达(黄色)、启动子甲基化与RNA表达(橙色)或蛋白质丰度之间调整后R值的分布。(B)散点图显示启动子甲基化与RNA(左,橙色)、蛋白质(中,绿色)或RNA和蛋白质(右,蓝色)相关的基因调整后的R值分布。(C) Upsetplot 显示基于基因与启动子甲基化和 RNA/蛋白质表达的相关性。(D) 启动子甲基化、RNA 表达和蛋白质丰度之间具有明显相关性的示例。(E)具有启动子高甲基化的反相关基因的例子,表现出RNA水平的上调和蛋白质水平的下调。(F) 31个启动子高甲基化反相关基因的通路富集分析,显示RNA水平上调和蛋白质水平下调。
他们检测到5570个与2549个基因的mRNA下调相关的高甲基化CpG位点,889个与425个基因的蛋白质下调相关的高甲基化CpG位点,537个与442个基因的信使核糖核酸上调相关的低甲基化Cp G位点,以及166个与124个基因的蛋白上调有关的低甲基性CpG位点(图2A)。
对于个体异常 DNA 甲基化事件,他们检测了 mRNA 和蛋白质变化之间的一致性。在964个总高甲基化和217个总低甲基化事件中,他们发现365个高甲基化和74个低甲基化事件与RNA表达和蛋白质丰度变化相关(图2B)。
在构建了顺式作用癌症甲基化组的综合图谱后,他们能够描绘出 DNA 甲基化失调对一组与肿瘤发生直接相关的基因的功能影响。。图 2C说明了癌症相关基因的中位甲基化、RNA 和蛋白质差异,以 NAT 和肿瘤样本之间的差异表示。与之前的研究一致,他们观察到 41 个异常甲基化事件是癌症类型特异性的。
总体而言,这些结果强调了 DNA 甲基化和组织特异性致癌作用的背景依赖性调节。只有 5 种异常甲基化事件(即低甲基化EGFR和高甲基化STAT5A、MGMT、CARD11和TRIM22)在癌症类型中很常见。这些异常 DNA 甲基化模式的普遍性表明它们在肿瘤发展中的重要性。

图2. 与转录组和蛋白质组变化相关的癌症甲基化组景观。
(A) 异常样本和正常样本之间基因的 RNA 表达(上)和蛋白质丰度(下)变化。(B) 维恩图显示具有显著 RNA 表达和/或蛋白质丰度变化的高甲基化(上)和低甲基化(下)基因的数量。(C) 癌症相关基因的常见和癌症类型特异性异常甲基化。
02
顺式作用的异常DNA甲基化可能是一个驱动事件
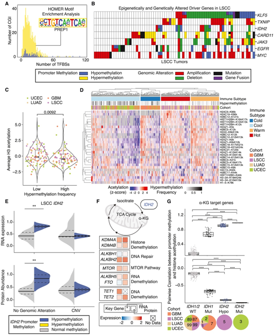
DNA甲基化介导的调节可能是影响癌基因和抑癌基因调节的重要机制。为了检验这一假设,他们对 299 个驱动基因上的顺式作用异常 DNA 甲基化进行了表征。由于 DNA 甲基化会影响转录因子 (TF) 的结合,他们检测了与表达变化相关的位点中 TF 结合位点[转录因子结合位点 (TFBS)]的数量和富集度。所有基因座均与至少一个 TFBS 相关。低甲基化和高甲基化CGI位点的 TFBS 数量相似(图 3A)。PREP1 是一种主调节因子,在维持基因组稳定性方面充当肿瘤抑制因子,是高甲基化位点中最富集的 TFBS。
接下来,他们探讨了遗传改变、DNA 甲基化或组蛋白 乙酰化之间的关系。对于具有顺式作用 DNA 甲基化的驱动基因,大多数甲基化事件与基因组改变是相互排斥的(图3B)。
研究DNA甲基化和组蛋白乙酰化之间的相互作用发现,高甲基化频率的肿瘤与H3乙酰化水平的降低显著相关,表明基因的整体抑制(图3C)。此外,在免疫亚型、高甲基化频率和组蛋白乙酰化谱之间观察到明显的关系,其中免疫Cool组与表现出高甲基化频率的肿瘤存在关联(图3D)。DNA甲基化和组蛋白乙酰化之间的相互排斥模式和相互作用表明DNA甲基化分别有助于正选择和组蛋白变化,可能在肿瘤发生中发挥驱动作用。
与NAT的比较显示,DNA低甲基化是发生在IDH2基因上的主要干扰(图3E)。由于IDH2的过度表达会导致能量代谢的改变,他们检测了具有或不具有IDH2低甲基化的样本中这些癌症的代谢活性。结果显示,参与癌症代谢的基因优先上调,包括KDM、ALKBH、TET和MTOR,不同通路中的特定基因及其表达变化程度略有不同(图 3 F)。
为了检测IDH2低甲基化的下游代谢重塑效应,他们研究了IDH改变与组蛋白乙酰化谱之间的关系。共有 393 名具有可用乙酰化和甲基化数据的患者分为四组: IDH1/IDH2野生型 (n = 374)、 IDH1突变体 (n = 11)、IDH2 低甲基化样本 (n = 5) 和IDH2突变体(n = 3)。结果显示,与IDH1和IDH2突变体类似, IDH2低甲基化可以显著影响 2-羟基戊二酸 (α-KG) 靶基因的组蛋白乙酰化和 DNA 甲基化水平之间的相关性(图3G)。
尽管与IDH1和IDH2突变相比,IDH2低甲基化的性质不同,但相关模式的相似性表明,这些改变在不同癌症类型中存在潜在的代谢趋同。甲基化和乙酰化联合分析揭示了驱动突变无关的IDH2激活。

图3. 驱动基因异常甲基化的表征。
(A) 功能性高甲基化(黄色)和低甲基化(蓝色)的转录因子结合位点数量的分布。(B) LSCC 中驱动基因的基因组和表观基因组改变的相互排斥和共现。(C) 小提琴图,比较高度高甲基化肿瘤和低度高甲基化肿瘤之间的组蛋白H3 乙酰化水平。(D) 组蛋白位点热图显示免疫亚型之间显著差异乙酰化。(E) 根据IDH2基因组改变和IDH2低甲基化(蓝色)与IDH2正常甲基化(灰色)分层的 RNA 表达(上)和蛋白质丰度(下)水平。(F) 路径图显示 LSCC 中IDH2低甲基化样品和正常甲基化样品之间 RNA 表达(左方块)和蛋白质丰度(右方块)的平均差异。(G) IDH1/IDH2野生型、IDH1 突变体、IDH2低甲基化样品和IDH2突变体样品中组蛋白乙酰化水平和 α-KG 靶基因甲基化水平的正相关系数(上)和负相关系数(下)。
03
低甲基化 RTK 是新发现的驱动事件
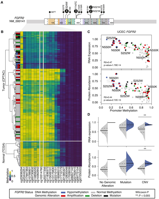
包括FGFR2和EGFR在内的几种受体酪氨酸激酶 (RTK)分别在 UCEC 和各种癌症类型中经常出现低甲基化(图 2C)。为了分析低甲基化RTK对癌基因激活的作用,他们检测了启动子甲基化与遗传改变之间的关系,确定了突变、融合和拷贝数变异(CNV) 及其对 RTK RNA 和蛋白质水平的影响。
约 63.2% FGFR2错义和插入缺失突变是激活突变,可导致高度炎症和细胞增殖,而不会发生低甲基(图4A)。然而,他们鉴定了 9 个携带顺式作用低甲基化FGFR2的 UCEC 肿瘤,其中 8 个具有同时发生的基因组改变。此外,对来自相同器官类型的 94 个 CPTAC UCEC 肿瘤和 43 个 TCGA 正常样本的 DNA 甲基化数据进行无监督聚类,结果表明FGFR2低甲基化样本形成了一个独特的聚类,其 DNA 甲基化程度低于正常组织(图 4 B)。
FGFR2启动子内的一个GC岛 (CGI) (cg10314760)在 RNA 和蛋白质水平上显示出启动子低甲基化与活性基因表达之间的强相关性(图 4 C)。
为了区分FGFR2低甲基化与同时发生的畸变的致癌作用,他们根据FGFR2基因组改变的类型对 UCEC 肿瘤进行分层,并相应地检测FGFR2表达。FGFR2 低甲基化的肿瘤中 FGFR2 RNA表达或蛋白质丰度的中位数始终高于FGFR2甲基化正常的肿瘤。FGFR2在同源基因位点有CNV的组中表达显著增高。(图 4 D)。低甲基化的EGFR与 HNSCC、LSCC 和 ccRCC 中的 EGFR 上调相关(图4D)。
这些结果与泛癌症分析一致,表明肿瘤在FGFR2或EGFR等单个癌基因内存在多种畸变,可能会增强组合的致癌性。

图4. FGFR2突变和低甲基化对FGFR2上调的协同影响。
(A) Lolliplot 显示UCEC 样本中FGFR2的错义突变。(B) 基于FGFR2启动子 DNA 甲基化的 UCEC 肿瘤(上)和正常邻近组织(下)的无监督聚类。(C) 甲基化与基因表达(上)和蛋白质丰度(下)的相关性。(D) 根据FGFR2基因组改变和FGFR2低甲基化(蓝色)与FGFR2正常甲基化(灰色)分层的 RNA 表达(上)和蛋白质丰度(下)水平。
04
STAT5A的高甲基化与 STAT5A 调节子活性的普遍变化相关
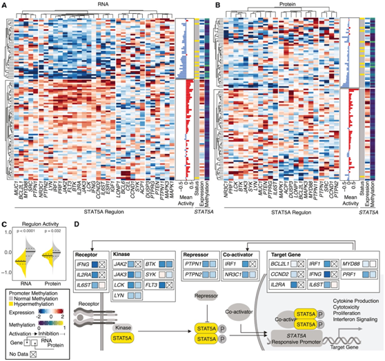
TF 表达的改变会破坏其调节子的活性,调节子是一组受共同调节元件调节的基因。为了估计异常 DNA 甲基化对调节子活性的影响,他们首先在 TF 上鉴定了 14 个顺式作用高甲基化事件,然后测试它们与相应调节子的关联,例如参与同一途径的受体、激活子、阻遏子和靶基因。他们发现,在 RNA 表达和蛋白质丰度水平上,高甲基化 TF 与低调节子活性之间存在显著关联。由于 STAT5A 调节子包含最多数量的相互作用基因,因此他们重点关注 STAT5A 进行下游分析。
STAT5A 调控细胞特性、细胞毒性和细胞存活,这些过程的失调可能导致肿瘤发生。使用 HNSCC 肿瘤的表达数据对 STAT5A 相互作用蛋白进行无监督聚类,将样本分为两组:调节子活性高的组和调节子活性低的组(图 5 A)。值得注意的是,具有高甲基化STAT5A 的样本在调节子低水平组中显著富集,在蛋白质丰度中观察到相同的模式(图 5 B)。
由于STAT5A高度甲基化的样本与RNA 和蛋白质水平的较低调节子活性显著相关(图 5 C),因此他们假设 STAT5A 相互作用的成分(即受体、激酶、阻遏物、共激活物和靶基因)将是在具有高甲基化STAT5A的样品中下调。在靶基因中,他们观察到IRF1、PRF1、IFNG、IL2RA和IL6ST在 RNA 和蛋白质水平上显著下调(图 5D)。这些结果将STAT5A高甲基化与细胞因子产生、细胞毒性、细胞增殖和干扰素信号传导的调节联系起来。

图5. STAT5A高甲基化与普遍的 STAT5A 调节子变化相关。
(A) 使用缩放RNA 测序数据的 Pearson 相关性对 STAT5A 调节子基因进行无监督聚类。(B) 使用缩放的全局蛋白质组数据的 Pearson 相关性对 STAT5A 调节子基因进行无监督聚类。(C) 小提琴图,比较高甲基化 STAT5A(黄色)和正常甲基化 STAT5A(灰色)样本中的调节子活性。(D) STAT5A 调节子中的通路成员和相互作用。
05
STAT5A高甲基化与鳞状肿瘤免疫细胞耗竭相关
STAT5A 靶基因直接参与免疫反应(例如IL2RA、IRF1和IFNG),其低表达意味着正常免疫功能和体内平衡的改变。因此,他们专注于表征 HNSCC 和 LSCC 肿瘤的免疫成分,以了解高甲基化的STAT5A影响肿瘤微环境。为了探索 HNSCC 和 LSCC 肿瘤的微环境,他们使用 xCell 将细胞混合物的转录组数据分层为多种免疫细胞类型。
对64种不同的免疫相关细胞类型进行共识聚类,确定了免疫Cold、免疫Cool、免疫Warm和免疫Hot四种主要的免疫聚类,它们具有免疫抑制炎症微环境的一般特征。STAT5A高甲基化样品在HNSCC和LSCC免疫Cool组中均显著富集(图6A)。STAT5A高甲基化的样品显示与免疫效应器和树突状细胞相关的基因表达显著降低(图6B)。
接下来,为了进一步确定STAT5A高甲基化在 HNSCC 中的表达特异性,他们通过免疫组织化学(IHC) 标记 STAT5A 评估了 29 个代表性 HNSCC 病例。他们发现 STAT5A蛋白在肿瘤浸润淋巴细胞 (TIL) 和瘤周淋巴细胞中显著表达,而 STAT5A 在肿瘤细胞中表达最少或不表达(图 6 C)。STAT5A 丰度的总体水平与 TIL 或瘤周淋巴细胞的水平相关(图 6D)。有趣的是,具有高甲基化STAT5A 的样本显示肿瘤细胞和表达 STAT5A 的免疫细胞之间存在明显的界限(图 6 E),而具有正常甲基化STAT5A的肿瘤样品显示肿瘤细胞和表达 STAT5A 的免疫细胞的混合物(图 6 E)。
这些发现表明STAT5A高甲基化可能介导 STAT5A 靶向基因的疾病依赖性表达并有助于改变肿瘤免疫原性。

图6. STAT5A高甲基化对 HNSCC 免疫细胞耗竭的功能影响。
(A) 热图显示源自 xCell 富集评分的 HNSCC 肿瘤的不同免疫亚型。(B) 小提琴图,比较HNSCC 肿瘤中高甲基化STAT5A(黄色)和正常甲基化STAT5A (灰色)样本中免疫效应子和树突状细胞的 xCell 富集分数。(C) HNSCC 肿瘤样本中 STAT5A 蛋白(棕色)的 IHC(免疫组织化学)染色代表性图像。(D) 定量的 STAT5A 蛋白丰度与肿瘤浸润淋巴细胞(TIL,左图)或肿瘤周围淋巴细胞(右图)水平之间的相关性。(E) HNSCC 肿瘤中 STAT5A 的 IHC 染色。显示了代表性肿瘤细胞(星号)和淋巴细胞(箭头)。
06
异常甲基化与肿瘤发生相关
接下来他们探讨表观遗传特征是否可以将肿瘤分为转录和翻译上不同的亚型。为了根据甲基化模式识别亚型,他们从 687 个肿瘤和 NAT 中生成了甲基化图谱,并使用统一流形近似和投影 (UMAP) 将来自 340000 个 CGI 的甲基化信号减少到二维(图7)。他们发现肿瘤按器官系统聚集,包括脑(GBM)、肾(ccRCC)、肺(LUAD和LSCC)、头颈(HNSCC)、胰腺(PDAC)和子宫(UCEC)(图7A)。
肿瘤和相应 NAT 之间的直接比较揭示了明显的甲基化差异(图7A)。为了研究具有不同起源细胞的肿瘤之间 DNA 甲基化的内在谱系差异,他们检测了肿瘤样本中与 NAT 样本相比差异甲基化的 CGI,并发现了 99 个癌症特异性异常甲基化启动子(图7B)。总之,结果表明肿瘤的 DNA 甲基化准确地反映了细胞起源和恶性转化。
为了进一步探索甲基化亚型之间的生物学差异,他们使用差异表达基因(DEG)和蛋白质进行了过度表达通路分析,揭示了与肿瘤发生相关的显著富集的通路(图7C)。在转录组学和蛋白质组学水平上一致观察到一些重要的亚型特异性致瘤特征,例如LSCC-C1对协调氧化应激的适应性反应的NFE2L2的富集,以及ccRCC-C1对HSF1协调的致瘤转录网络的富集。尽管包括不同的癌症类型,LSCC-C3、LUAD-C2、PDAC-C2、HNSCC-C2和GBM-C4在RNA和/或蛋白质水平上具有免疫相关特征。这种相关性表明各种癌症之间的信号趋同,与先前的研究一致,表明一些甲基化亚型与免疫特征显著相关。另一方面,在一些甲基化亚型中没有检测到通路特征的富集,因此这些亚型仅以其独特的甲基化模式为特征(图 7 C)。
为了确定驱动突变和甲基化亚型在肿瘤发生中的相互作用,他们将甲基化亚型与 299 个驱动突变相关联,发现 25 种甲基化亚型中有 13 种与癌症特异性驱动突变显著相关(图 7 C)。总体而言,这些结果证明了癌症类型内的异质性以及不同的甲基化模式如何导致各种癌症表型。

图7. 癌症甲基化组对细胞起源、肿瘤特征和治疗的总结。
(A) 癌症甲基化组的预测。(B) 与正常邻近组织相比,七个癌症队列中启动子区域差异甲基化 CpG 位点的热图。(C) 冲积图显示每种癌症的甲基化亚型(第二行)、其富集的显著突变基因(SMG)(第一行)、富集的 RNA 表达特征(第三行)和富集的蛋白质特征(第四行)。
+ + + + + + + + + + +
结 论
本项研究利用 687 个肿瘤的多组学分析,并匹配来自肾、脑、胰腺、肺、头颈和子宫内膜的未受累邻近组织,以鉴定与 RNA 和蛋白质丰度变化相关的异常甲基化,并建立一个泛癌图谱。他们发现了谱系特异性表观遗传驱动因素,包括子宫内膜癌中低甲基化的FGFR2 。高甲基化的STAT5A与普遍的调节子下调和免疫细胞耗竭相关,表明STAT5A表达的表观遗传调控构成了鳞状肿瘤中免疫抑制的分子开关。并进一步证明甲基化亚型富集信息可以解释细胞起源、肿瘤内异质性和肿瘤表型。总体而言,这些结果确定了驱动转录和翻译变化的顺式作用 DNA 甲基化事件,揭示了肿瘤的表观遗传景观及其起源细胞的作用。
+ + + + +



English

