文献解读|Nat Commun(17.694):培养的唾液腺类器官保持小鼠和人类主要唾液腺的特性
✦ +
+
论文ID
原名:Salivary gland organoid culture maintains distinct glandular properties of murine and human major salivary glands
译名:培养的唾液腺类器官保持小鼠和人类主要唾液腺的特性
期刊:Nature Communications
影响因子:17.694
发表时间:2022.01
DOI号:10.1038/s41467-022-30934-z
背 景
唾液腺由三个主要腺体组成,即腮腺 (PG)、下颌下腺 (SMG)、舌下腺 (SLG) 和许多小唾液腺,负责约 90% 的唾液分泌。三个主要唾液腺具有明显的细胞异质性,可产生唾液的不同成分。唾液腺类器官可以由唾液腺来源的干细胞、非唾液上皮干细胞或多能干细胞产生。然而,这些类器官显示出一些不规则的标记表达模式。为了克服阻碍唾液腺结构和功能 3D 重建的技术障碍,必须了解成人唾液腺干/祖细胞的可塑性和来自细胞-微环境相互作用的生态位信号。
实验设计

结 果
01

建立小鼠成年 SMG 类器官,在长期培养过程中保持具有腺分泌功能的异质细胞类型
作者建立了类器官培养物GEM(生长和扩张培养基),其中使用的所有因子对于类器官的传代或生长都是必不可少的(图 1a-b)。在早期阶段和 7 个月后,在培养的类器官中小鼠SMG类器官生长,从没有角质化核心的单个克隆细胞中生长,形成分支和萌芽结构。当在 DAM (硅藻人工培养基)中培养时,类器官表现出更多的唾液腺样特征(图 1c-d)。类器官保留了腺体特异性和GEM和DAM中的增殖标志物表达,分泌蛋白和 SMG 特异性基因上调,而Notch 途径或祖细胞基因在下调(图 1f-g)。

图 1. 成人下颌下腺 (SMG) 类器官在小鼠中保存了具有分泌功能的各种唾液腺细胞特性
02

鼠成体唾液腺类器官代表不同的腺体结构并保留腺体特异性蛋白质和转录物
PG 类器官具有树状的小导管,而 SLG 类器官具有相对较大的囊性管腔(图 2a)。在 SLG 类器官的出芽结构中检测到 PAS 阳性细胞,但在 PG 类器官中未检测到(图 2b)。AMY2 主要在 PG 类器官中表达,而在 SLG 类器官中观察到 MUC19(图 2c-d)。Fam20c、Serpine2 和 Calml3 在类器官数据中显示出 PG 特异性基因表达,而 Wnt5b、Sox2和 Dcpp3 是 SLG 特异性的,而 Sema3b和 Klk1b11 是 SMG 特异性的(图 2f-h)。

图 2. 成年唾液腺类器官在小鼠中具有明显的腺体特异性
03

人类主要唾液腺类器官概括细胞异质性、结构多样性和腺体分泌功能
作者成功地从人类 PG、SMG 或 SLG 组织中建立了类器官并保持它们的生长和扩张 4 个月(图 3a-b)。添加 DAPT 以及从 GEM中去除 PGE2、烟酰胺和 CHIR99021 能够有效分化类器官(图 3c)。人类 PG、SMG 和 SLG 分别具有不同的浆液性和粘液性特征(图 3f,左)。在 SMG 和 SLG 中存在粘蛋白阳性管腔,但在 PG 类器官中没有(图 3f,右)。粘蛋白 7在 SMG 和 SLG 类器官中表达,而淀粉酶 1仅在 PG 和 SMG 类器官中检测到(图 3g)。
总的来说,人类唾液腺类器官表现出细胞异质性、结构多样性和组织特异性功能。

图 3. 从 PG、SMG 和 SLG 建立人唾液腺类器官
04

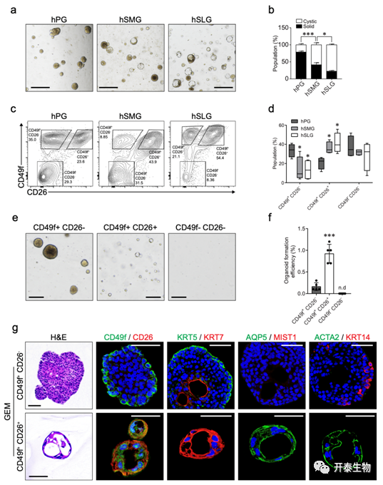
源自单个基底细胞和管腔细胞的人类唾液腺类器官表现出明显的特征
人类唾液腺类器官表现出异质性, SLG 类器官更具囊性,而PG 类器官由致密的固体类器官组成(图 4a-b)。作者发现基底细胞衍生的类器官是实心的,而腔细胞衍生的类器官是囊状的(图 4e)。在较小的尺寸下,管腔细胞也显示出更高的类器官形成能力(图 4e-f)。腔细胞衍生的类器官由 KRT7+ 或 AQP5+ 细胞组成,并且 AQP5+ 细胞能够分化为 MIST1+ 细胞(图 4g)。
这些结果表明管腔/基底祖细胞都存在于人类唾液腺中,培养系统可以成功地保持它们特征。

图 4. 人类管腔或基底祖细胞衍生的类器官保持其生长和独特的特征
05

单细胞 RNA 测序揭示类器官中不同的细胞组成和组织特异性特征
类器官细胞分成八个不同的簇(图5a)。簇 1 和 2 中的基础(BNC1 和 KRT5)和祖细胞(KRT15)标记的高表达,簇 2 进一步显示了循环基因的高表达(图5b)。来自簇3和4的差异表达基因(DEGs)在腺泡或腔内导管组织细胞中高度表达(图 5c-e)。PG 高表达乳转铁蛋白 (LTF),而催乳素诱导蛋白或 MUC7 分别主要在 SMG 或 SLG 中表达(图 5f)。
总的来说,scRNA-seq 数据揭示了组织和类器官中的各种细胞簇,其中一些基底、管腔、腺泡或组织特异性标志物在组织和类器官之间保存完好。

图 5. 单细胞 RNA-seq 揭示人类成人唾液腺类器官的细胞异质性和腺体多样性
+ + + + + + + + + + +
结 论
作者发现鼠类和人类唾液腺类器官表达腺泡、肌上皮和导管细胞的腺体特异性基因和蛋白质,并在受到神经递质刺激时表现出腺体功能。单细胞 RNA 测序表明,人类唾液腺类器官存在细胞异质性和腺体多样性。作者还能够从良性和恶性唾液腺肿瘤类型中生成类肿瘤培养物,其中肿瘤特异性基因特征保存良好。本研究为探索组织再生和抗癌治疗时代精准医疗提供了实验基础。
+ + + + +



English

