文献解读|J FUNCT FOODS(5.223):肝脂质组学和蛋白质组学分析揭示了青钱柳黄酮预防小鼠非酒精性脂肪肝炎的机制
✦ +
+
论文ID
原名:Hepatic lipidomics and proteomics analysis reveals the mechanism of Cyclocarya paliurus flavonoids in preventing non-alcoholic steatohepatitis in mice
译名:肝脂质组学和蛋白质组学分析揭示了青钱柳黄酮预防小鼠非酒精性脂肪肝炎的机制
期刊:Journal of Functional Foods
影响因子:5.223
发表时间:2022.11.28
DOI号:10.1016/j.jff.2022.105341
背 景
青钱柳黄酮(CPF)是青钱柳的主要活性成分,具有降血脂、降血糖、降脂、抗炎等活性。然而,CPF调节脂质代谢相关的生物标志物和非酒精性脂肪肝炎(NASH)的潜在机制仍不清楚。本研究建立了胰淀素饮食诱导的NASH模型,利用脂质组学和蛋白质组学分析CPF对NASH代谢物和蛋白表达的调节,阐明其对NASH的治疗改善作用及潜在分子机制。
实验设计

结 果
01

补充CPF对胰淀素诱导的肝脏脂肪变性具有保护作用
与对照组相比,NASH模型小鼠的体重和肝脏重量显著增加,而CPF处理可以降低体重和肝脏重量(图1A-C)。生化分析显示,血清总甘油三酯(TG)在3个组中无明显差异(图1D)。与对照组相比,NASH组中血清总胆固醇(CHO)、低密度脂蛋白(LDL)、肝脏TG和肝脏CHO浓度显著增加(图1E - H)。与NASH组相比, CPF显著降低血清CHO、LDL、肝脏TG和肝脏CHO水平(图1E - H)。
HE染色显示,与对照组相比,NASH组小鼠出现了大细胞脂肪变性、肝小叶炎症、气球状变性、纤维化和mallory小体, CPF可以显著减轻肝脏脂肪变性、炎症和纤维化(图2A – E)。与对照组相比,NASH组小鼠显示出明显的肝细胞损伤,血浆丙氨酸转氨酶(ALT)活性、天冬氨酸转氨酶(AST)活性、碱性磷酸酶(ALP)活性和总胆汁酸(TBA)水平显著升高,CPF可以通过降低转氨酶来改善NASH小鼠的肝损伤(图2F-J)。总之, CPF可通过调节脂质代谢、抗炎和抗纤维化来预防NASH。

图1生化分析评价CPF对非酒精性脂肪性肝炎的降脂作用

图2生化分析和组织学分析评价CPF治疗NASH的疗效
02

CPF促进了脂质代谢的平衡
通过超高效液相色谱串联质谱/质谱(UPLC-MS/MS)分析表明,对照组、NASH和CPF处理组小鼠的肝组织中测定的脂质类化合物主要来自七个脂质类。PCA分析表明,各组具有不同的脂质表型,胰淀素饲喂导致了脂质代谢紊乱,而CPF处理可以调节脂质代谢(图3A)。同样,聚类分析也显示出明显的组间分离和组内聚集,进一步证实CPF处理可以改善胰淀素引起的脂质代谢功能障碍(图3B)。

图3代谢物PCA分析
通过三组之间的重要差异脂质代谢产物,建立了偏最小二乘回归分析法(PLS-DA)模型,观察到明显的组间分离, 表明胰淀素和CPF引起了脂代谢紊乱(图4A)。200次置换检验[R2 =(0.0,0.303),Q2 =(0.0,− 0.324)]也证实了PLS-DA模型的可靠性(图4B)。根据VIP排序,负责组别区分的不同脂质代谢产物位于外圈(图4C)。

图4使用PLS-DA模型筛选与CPF治疗相关的差异脂质种类
与对照组相比,NASH模型组中 21个二酰甘油(DGs)、9个神经酰胺(Cers)、5个TGs和2个磷脂酰胆碱(PCs)显著升高,补充CPF后显著降低(图5)。这表明CPF可降低NASH中DGs、Cers、TGs和PC类脂质的水平,这些脂质可能为CPF降脂作用的潜在生物标志物(表1和图5)。
表1 CPF调节的差异脂质标志物


图5 显著差异的脂质种类
03

CPF改善肝脏脂质代谢,预防肝纤维化
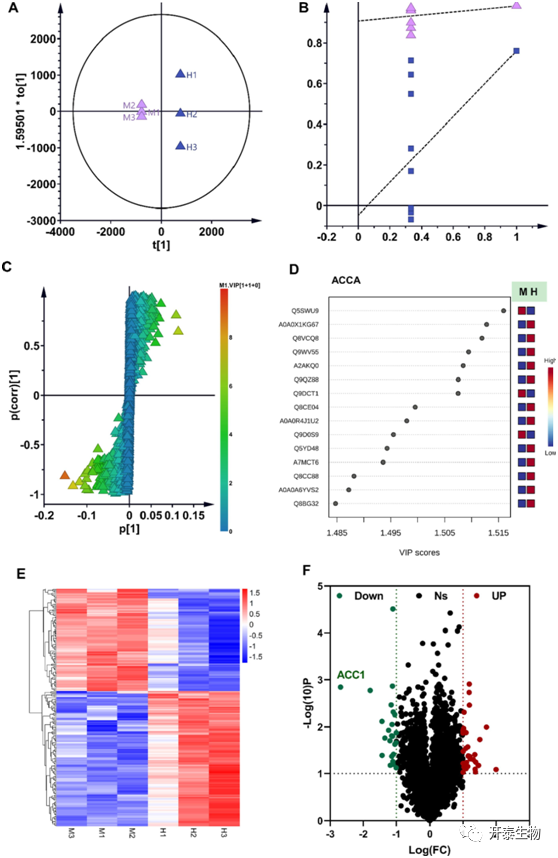
通过蛋白质组学,在小鼠肝脏中鉴定了3615种蛋白质。和NASH组相比,在CPF组中筛选了202种差异表达蛋白(DEPs), 其中112种上调,90种下调。根据VIP>1,使用正交偏最小二乘判别分析(OPLS-DA)模型进行表型区分和DEPs筛选(图6A-D)。OPLS-DA模型共筛选出735种DEPs(图6E)。综合考虑火山图和OPLS-DA模型,选择相交叉的65个差异蛋白作为生物标志物,最显著的蛋白质是乙酰辅酶A羧化酶1(ACC1)(图6F)。这表明CPF可以通过抑制ACC1的表达来预防NASH,表明ACC1可能是CPF预防NASH的潜在靶点。

图6使用OPLS-DA模型筛选与治疗相关的DEPs
04

相关基因和蛋白验证
和NASH模型组相比,CPF显著降低了NASH的纤维化标志物I型胶原α1(COL1A1)和乙酰辅酶A羧化酶A(ACCA)的mRNA和蛋白表达水平(图7)。

图7 RT-qPCR及WB检测
+ + + + + + + + + + +
结 论
本研究通过脂质组学和蛋白质组学研究了CPF改善NASH的潜在机制。CPF可以通过降脂、抗炎和抗纤维化作用改善肝脏脂肪变性。肝脏脂质组学分析表明,CPF降脂作用与DGs、TGs和Cers水平的下降相关。蛋白质组学显示CPF抑制肝脏ACC1与降脂作用相关。调节脂质稳态可能是CPF治疗NASH的重要途径。
+ + + + +



English

