文献解读|Nat Commun(16.6):通过探索血清代谢物谱的代谢组学分析促进常见遗传性视网膜变性的鉴别诊断
✦ +
+
论文ID
原名:Metabolomics facilitates differential diagnosis in common inherited retinal degenerations by exploring their profiles of serum metabolites
译名:通过探索血清代谢物谱的代谢组学分析促进常见遗传性视网膜变性的鉴别诊断
期刊:Nature Communications
影响因子:16.6
发表时间:2024.04.26
DOI号:10.1038/s41467-024-47911-3
背 景
遗传性视网膜变性(IRD)包含一组视网膜病变,其特征是表型高度异质性和广泛可变的遗传背景。 IRD 的发病率约为全球每 2000 人中就有 1 人,并且大部分人患有严重视力障碍或失明。IRD 的表型多种多样,临床表现重叠也很常见。如今,超过 300 个基因是 IRD 的致病基因。不仅多个基因可能导致一种IRD,例如色素性视网膜炎(RP)和莱伯先天性黑蒙(LCA),而且许多基因也可能与不同的IRD相关。尽管提出了一些基因型-表型相关性,但预测这些疾病具有相似表型的患者的致病基因更加困难。这种复杂性使得 IRD 的诊断非常具有挑战性。
实验设计

结 果
01
使用热图和选定的代谢物揭示 IRD 的代谢组学特征
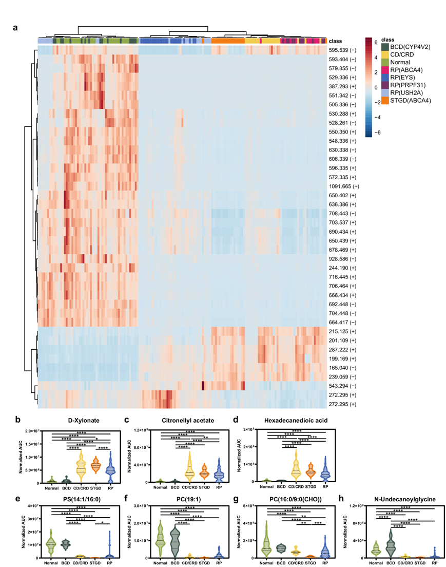
本研究共纳入155名受试者,其中诊断为色素性视网膜炎 (RP)的70名,斯塔加特病 (STGD)的20名,锥杆营养不良 (CD/CRD)的21名,Bietti 晶体营养不良 (BCD)的16名,以及对照组的28名健康受试者(图 1),并收集了他们的血清样本进行分析。
在评估的代谢物中,研究者团队使用方差分析选择了各组之间差异最显著的 40 种代谢物。不同IRD亚型的患者有不同的特征和模式。例如,与对照组相比,除 BCD 外,所有 IRD 亚型中都观察到 D-木糖酸酯、乙酸香茅酯和十六烷二酸水平升高(图2b-d)。相比之下,N-十一酰甘氨酸和其他三种甘油磷脂、磷脂酰丝氨酸 (14:1/16:0)、磷脂酰胆碱 [16:0/9:0(CHO)] 和磷脂酰胆碱 (19:1) 的浓度降低除 BCD 外的所有 IRD 亚型与对照组相比(图2e-h)。因此,对照组和BCD组之间存在很大的相似性,而IRD的其他亚型与对照组相比表现出不同的代谢模式。

图1. 使用 MS 对登记的 IRD 病例和对照组进行代谢组学分析。

图2. 不同 IRD 组的代谢组学概况和代谢组学分析中选定的已鉴定代谢物。
(a) 使用方差分析选择 7 个 IRD 亚组和对照组之间差异最显著的 40 种已鉴定代谢物的热图。 (b-h) 不同组中的代谢物的水平。
02
每个 IRD 中的 PLS-DA 图揭示了诊断潜力
根据眼底外观和临床病理生理学,IRD可初步分为三类:视锥细胞为主的退行性疾病(如CD/CRD和STGD)、视杆细胞为主的退行性疾病(如RP)和晶体沉积性视网膜病(如BCD)。在PLS-DA评分图中,RP、STGD和CD/CRD的代谢组学特征可以成功地与健康参与者区分开来,而BCD与健康参与者的代谢组学特征在很大程度上重叠(图3a-j)。进一步的分析表明,虽然具有相似的表型,但不同基因型的患者往往具有不同的代谢状况。RP患者的代谢特征与健康人群不同。在进一步的亚型分析中,不同的致病基因倾向于有不同的代谢表达。在 PLS-DA 评分图中,可以更好地将不同的 RP 基因型与健康参与者分开,而不是将它们合并在一起作为一个整体 RP 组,这表明不同 RP 表型之间存在不同的代谢特征。具有相同基因突变ABCA4的STGD和RP患者在PLS-DA评分图中表现出相似的代谢特征(图3j)。

图3. 每个IRD亚组与对照组相比的PLS-DA和火山图。
(a, c, e)PLS-DA图显示,在代谢组学分析中,RP、CD/CRD和STGD组可以与对照组区分。(b, d, f, h)当进一步按基因型对RP进行分组时,包括EYS, USH2A, ABCA4和PRPF31,代谢组学分析显示在PLS-DA图中有更多的区分结果。(g)BCD组的重叠区域更为突出。(i) CD/CRD与STGD相比较,有71个特征与火山图有显著差异,PLS-DA图可区分两组特征。(j) 与RP和ABCA基因型相比,STGD仅鉴定出火山样地的19个特征,且PLS-DA样地重叠突出。
03
火山图定量了 IRD 组和对照组之间的差异
上述结果揭示了对应于每个 PLS-DA 评分图的 IRD 和健康参与者之间代谢组成差异的量化。与健康参与者相比,其他 IRD 中发现了 147-260 个特征,但 BCD 和健康参与者之间没有发现显著不同的代谢物。ABCA4相关的RP和STGD的代谢组成相似,仅识别出19个特征(图 3j)。随年龄调整后的火山图揭示了上述完全相同的趋势(图S2)。各组之间具有显著差异的代谢物数量(表1)。脂质代谢是造成各组差异的主要原因,特别是在EYS和USH2A相关 RP 中。

图S2. 不同亚型之间的比较。
每个IRD亚组与对照组(a-h)、STGD与CDCRD (i)、RP与ABCA4基因型与STGD (j)之间比较的火山图。
表1. 每次比较中显著特征的数量,用于量化每个IRD亚型和健康对照之间的代谢差异

04
以视杆细胞和视锥细胞为主的 IRD 中的机器学习模型
如上所述,IRD可初步分为以下三类:视锥细胞为主的退行性疾病、视杆细胞为主的退行性疾病和晶体沉积性视网膜病。CD/CRD和STGD 等锥体为主的退行性疾病可能呈现类似的临床表现。他们尝试建立一个机器学习模型,通过整合代谢组信息的大数据来提供一线诊断能力(图4a)。第一个模型是为 CD/CRD、STGD 和健康参与者的诊断而建立的(图4b)。训练集和验证集均达到100%的敏感性和特异性。基于留一交叉验证的训练集的准确度为 100 ± 0%。使用机器学习模型选择五种代谢物作为诊断特征:十二酰胺、十六烷二酸酯、N-十一酰甘氨酸、二酰甘油和N8-乙酰亚精胺(图S3a)。根据TIP数据库,建立第二个模型预测EYS-和USH2A-相关RP,这两个亚型是最常见的RP亚型。训练集和验证集的准确率分别为83.7%和85.7%(图4c-d)。模型筛选出14个代谢物作为诊断特征,其中一半属于甘油脂类,4个为多不饱和脂肪酸(图S3b)。
根据这一发现,目标机器学习模型可以证明区分视锥细胞和视杆细胞为主的 IRD 的价值。因此,通过将临床信息的思维过程纳入代谢组学分析中的目标机器学习模型中,他们提出了一个诊断流程图,以在接近基因确认测试时促进IRD的诊断(图 5a-b)。

图4. IRD 亚型分类的机器学习 LASSO 模型的性能。
(a) 使用机器学习 LASSO 模型建立了两种诊断模型来区分 (1) CD/CRD、STGD 和对照组和 (2) 具有EYS、USH2A和其他基因型的 RP。(b) 锥体显性疾病诊断模型训练集和验证集的敏感性和特异性均为100%。(c) 三个亚组的曲线下面积(AUC)均为1.0 。(d) RP诊断模型的训练集诊断准确率为83.7%,验证集诊断准确率为85.7%。(e) 在训练和验证集中,USH2A、EYS和其他基因型的RP诊断模型的AUC。

图S3. 鉴定代谢物的小提琴图和ROC曲线为选择使用机器学习模型进行诊断。
(a) 利用机器学习模型筛选出5个鉴定出的代谢物的小提琴图和ROC曲线用于诊断STGD和CD/CRD。(b) 使用机器学习模型选择14个鉴定出的代谢物的小提琴图和ROC曲线诊断EYS和USH2A相关RP。

图5. 代表性病例的眼底照相和自发荧光以及建议的 IRD 诊断流程图。
(a) 不同基因型的RP不能通过眼底检查来区分,其共同特征是视盘苍白、血管变细、色素改变,只是病情严重程度不同。 (b) 流程图显示通过结合临床信息、代谢组学分析和基因诊断来促进 IRD 的早期诊断。
+ + + + + + + + + + +
结 论
健康参与者和患有 IRD 的参与者之间的血清代谢组学特征存在显著差异。不同 IRD 亚型之间的概况也存在很大差异。通过结合代谢组学分析和眼底检查,本项研究提出了一种有效访问 IRD 的诊断工作流程。机器学习模型可以进一步识别视杆细胞优势疾病中最常见的 USH2A 和 EYS 相关 RP,以及在视锥细胞优势疾病中所占比例最大的 STGD 和 CD/CRD。本项研究对常见 IRD 的代谢组学进行了初步探索性概述,并揭示了代谢组学研究在进行遗传咨询之前增强临床诊断的潜力。此外,从代谢组学分析中获得的信息可以反映基因组变异,并可能促进未来对 IRD 的病理生理学和治疗的研究。
+ + + + +



English

