文献解读|Molecules(4.927):人参皂苷Rh3对HCT116结直肠癌细胞增殖抑制作用的转录组学研究
✦ +
+
论文ID
原名:Transcriptome Analysis of the Anti-Proliferative Effects of Ginsenoside Rh3 on HCT116 Colorectal Cancer Cells
译名:人参皂苷Rh3对HCT116结直肠癌细胞增殖抑制作用的转录组学研究
期刊:Molecules
影响因子:4.927
发表时间:2022.8.6
DOI号:10.3390/molecules27155002
背 景
结直肠癌发病率占全球癌症总病例的10%,死亡率占癌症死亡总数的9.4%。目前,化疗仍然是治疗结直肠癌的主要手段,但是化疗有很多副作用,化疗药物很难在短时间内杀死大量的癌细胞,长期使用还会产生耐药性。因此,需要寻找一种低毒性的治疗方法。人参皂苷是人参中的主要活性成分,研究表明人参皂苷具有抗肿瘤功能,可以抑制结直肠癌细胞增殖。本研究使用RNA-Seq技术,分析了人参皂苷Rh3对HCT116结直肠癌细胞转录组的影响,阐述了人参皂苷Rh3抗结直肠癌的分子机制。
实验设计

结 果
01

Rh3对HCT116细胞存活、迁移、侵袭和细胞周期的影响
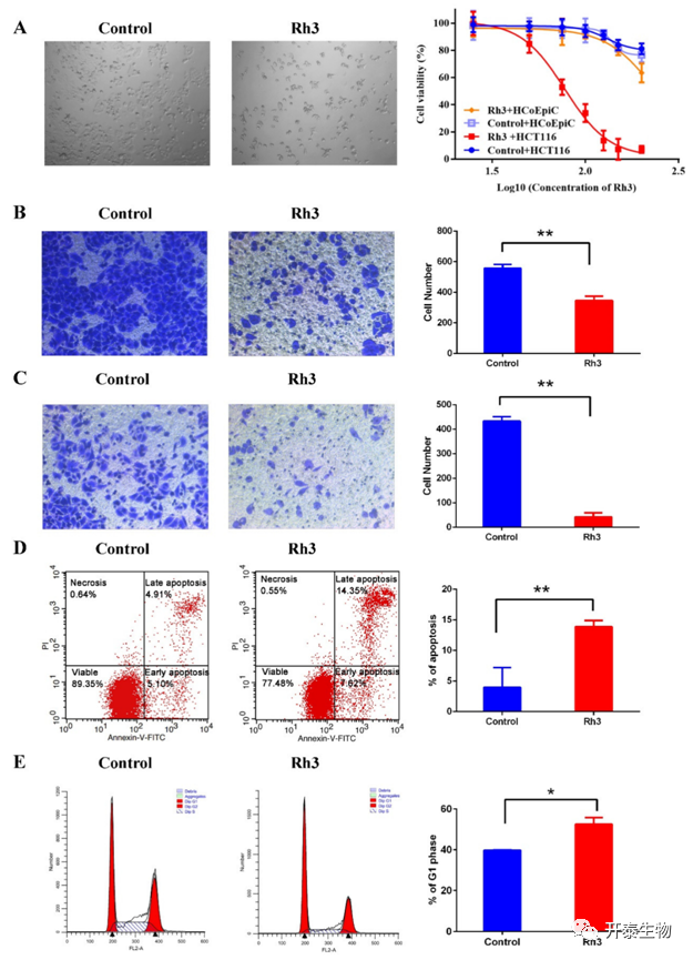
首先,检测Rh3对HCT116细胞和人正常结肠上皮细胞(HCoEpiC)的半抑制浓度(IC50),并以此计算选择指数来确定Rh3的安全范围。Rh 3对HCT116细胞的IC50为77.54 µg/mL,对人正常结肠上皮细胞(HCoEpiC)的IC50为235.8 µg/mL(图1A)。根据选择指数的计算公式:选择指数= HCoEpiC的IC50/ HCT116的IC50,计算出Rh3的选择指数为3.04,表明Rh3对癌细胞有效。同时,作者使用浓度为80 µg/mL的Rh3进行了后续实验。Transwell分析表明,相对于DMSO对照组,Rh 3处理抑制了细胞的迁移和侵袭(图1B,C)。流式细胞术分析表明,Rh3增加了凋亡细胞的比例(图1D)和G0/G1期细胞的百分比(图1 E)。这表明Rh3抑制HCT116细胞的增殖、迁移和侵袭,诱导细胞周期停滞在G0/G1期,并增加癌细胞凋亡。

图1 Rh3对HCT116细胞存活、迁移、侵袭和细胞周期的影响
02

转录组分析
聚类分析表明,Rh3组和对照组的基因表达模式不同,同一组样品的基因表达具有高度相似性(图2A)。和对照组相比,在Rh3组中筛选了685个差异表达基因(DEGs),其中314个下调,371个上调(图2B)。GSEA(基于GO和KEGG)显示DNA复制起始和DNA复制途径排在首位(图2C,D)。为了验证测序数据的准确性,使用RT-qPCR检测了10个DEGs的表达(图3),结果和测序数据一致。
为了验证Rh3作为抗结肠癌药物的潜力,作者从TCGA数据库下载了结肠癌患者基因表达和相关临床数据,重点关注与DNA复制相关的基因。和癌旁正常组织相比,这些基因在癌症组织中高表达(图2E中的蓝点)。然而,在Rh3处理后的HCT116细胞中,这些基因中的大多数表达出现下降(图2E中的红点)。

图2 Rh3对HCT116细胞转录组的影响


图3 RT-qPCR验证
(A)RNA-Seq;(B)RT-qPCR
03

Rh3对DNA复制起始相关蛋白表达的影响
流式细胞术检测结果表明,Rh3处理导致HCT116细胞停滞在G0/G1期。因此,作者使用WB检测了3个和DNA复制起始有关的蛋白(Orc6、Cdt1和Mcm2),结果显示:和对照组相比,这3个蛋白在Rh3组中的表达显著降低(图4A)。
在真核细胞DNA复制起始阶段的G1期,复制起始复合体(ORC)结合在复制区域,其与Cdc6、Cdt1和微染色体维持蛋白2-7复合物(Mcm2-7)共同结合形成一个解旋酶装载中间体。免疫共沉淀结果表明,Rh3处理不影响中间体的形成(图4B)。Mcm2蛋白磷酸化是S期DNA合成的信号,WB结果表明Rh3处理不影响Mcm2的磷酸化(图4C)。这表明尽管Rh3下调Orc6、Cdt1和Mcm2蛋白表达,但不影响Mcm复合物在ORC复合物上的负载,也不影响Mcm2蛋白的磷酸化。

图4 Rh3对DNA复制起始蛋白表达的影响
04

Rh3对细胞迁徙和侵袭相关蛋白表达的影响
Transwell分析结果表明,Rh3处理抑制了细胞的迁移和侵袭,作者分别检测了促进(N-Cadherin、Vimentin、MMP9和Lox)和抑制(ZO-1、β-Catenin和 E-Cadherin)迁移、侵袭的相关蛋白表达。结果表明:Rh3处理对Vimentin、MMP-9、β-Catenin和Lox的表达没有显著影响,但E-Cadherin和ZO-1表达显著增加,N-Cadherin表达显著下降(图5)。

图5 Rh3对细胞迁徙和侵袭相关蛋白表达的影响
+ + + + + + + + + + +
结 论
本研究发现人参皂苷Rh3可抑制HCT116结直肠癌细胞的增殖、侵袭和迁移,并导致细胞周期阻滞和凋亡增加。GSEA分析结果表明,Rh3对DNA复制的影响最大。转录组分析和WB检测进一步证实和DNA复制相关的基因和蛋白差异表达。本研究结果为今后使用人参皂苷治疗结直肠癌提供了科学的依据。
+ + + + +



English

