文献解读|Adv Sci(17.521):结直肠癌衍生的细胞外囊泡通过上调肿瘤相关巨噬细胞中PD-L1的表达促进肿瘤免疫逃逸
✦ +
+
论文ID
原名:Colorectal Cancer-Derived Small Extracellular Vesicles Promote Tumor Immune Evasion by Upregulating PD-L1 Expression in Tumor-Associated Macrophages
译名:结直肠癌衍生的细胞外囊泡通过上调肿瘤相关巨噬细胞中PD-L1的表达促进肿瘤免疫逃逸
期刊:Advanced Science
影响因子:17.521
发表时间:2022.01
DOI号:10.1002/advs.202102620
背 景
结直肠癌 (CRC) 是全球最常见的癌症之一。结直肠癌的发生发展不仅受遗传和表观遗传调控,而且与肿瘤微环境(TME),尤其是肿瘤免疫微环境密切相关。巨噬细胞是 TME 中存在的最丰富的免疫细胞类型之一,称为肿瘤相关巨噬细胞 (TAM)。研究表明,TAMs表达的PD-1抑制吞噬作用和抗肿瘤免疫,TAM衍生的CCL5通过p65/STAT3-CSN5-PD-L1通路促进CRC细胞的免疫逃逸。TAMs 可以抑制局部免疫并促进肿瘤免疫逃逸和进展。sEV介导的功能性 miRNA 的传递在 TME 的细胞间通讯中起关键作用。
基于此,作者旨在探究CRC细胞如何适应巨噬细胞以帮助肿瘤细胞实现免疫逃逸。
实验设计

结 果
01

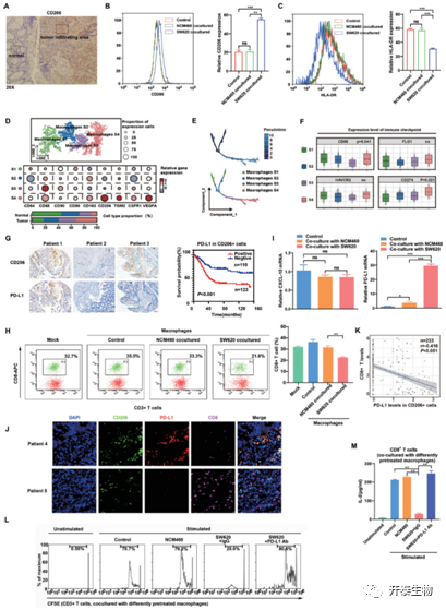
CRC TME中巨噬细胞免疫改变
肿瘤组织中心的 CD206+巨噬细胞密度通常高于肿瘤边缘或邻近组织(图 1A),这表明巨噬细胞在浸润 CRC 组织时发生表型转变。与未经处理的巨噬细胞相比,与 SW620 细胞(结肠癌细胞)一起培养的巨噬细胞表现出 CD206high/HLA-DRlow 表型(图 1B,C)。四个不同的 TAM 亚组聚集在一起,发现表现出 CD206 高表型的 S4 在肿瘤中升高(图 1D)。随着 CRC 的进展,TAM 往往属于 S4 亚组(图 1E)。作者发现 S4 亚组表达了高水平的 CD274(PD-L1)(图 1F)。CD206+巨噬细胞的 PD-L1 水平显著高于其他 TAM 亚群(图 1G)。用 SW620 细胞预培养的巨噬细胞降低了 CD8+T细胞比例, PD-L1显著上调(图 1H-I)。PD-L1+CD206+巨噬细胞抑制TME中CD8+T细胞浸润,抗 PD-L1 抗体几乎完全消除了这些影响(图 1J-M)。
这些数据表明 TAM 中的 PD-L1 可抑制 CRC TME 中的 CD8+ T 细胞。

图 1. CRC TME 中巨噬细胞相关免疫的改变
control:未经处理的巨噬细胞 NCM460 cocultured:与NCM460共培养的巨噬细胞
SW260 cocultured:与SW260共培养的巨噬细胞
02

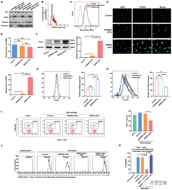
来自 CRC 细胞的 sEV 培养巨噬细胞并促进体外 PD-L1 表达
来自肠细胞系的sEV可以被巨噬细胞有效地吸收 (图2A-D)。PD-L1在SW620 sEV-预培养巨噬细胞中显著上调 (图2E-F)。与对照相比,与CRC sEV孵育的巨噬细胞表现出CD206high/HLA-DRlow表型 (图2G-H)。CRC sEV的引入显著抑制了CD8+T细胞增殖和IL-2分泌 (图2I-K)。CRC细胞可以通过体外递送sEV来培养巨噬细胞并促进巨噬细胞PD-L1表达。

图 2. 源自 CRC 细胞的 sEV 在体外培养巨噬细胞并促进巨噬细胞 PD-L1 表达
03

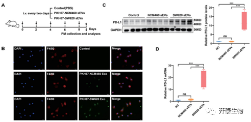
CRC 衍生的 sEV培养巨噬细胞并促进体内 PD-L1 表达
通过尾静脉注射将来自 NCM460 或 SW620 细胞的 PKH67 标记的 sEV 施用于小鼠(图 3A)。分离出腹膜巨噬细胞并进行 IF 测定。与体外结果一致,虽然 NCM460 和 SW620 sEV 都有效地进入了巨噬细胞(图 3B),但 SW620 sEV 强烈促进了巨噬细胞中 PD-L1 的表达(图 3C-D)

图 3. 来自CRC细胞的sEV促进体内巨噬细胞PD-L1的表达
04

筛选在CRC sEV中富集的miRNA
作者假设CRC衍生的sEV-miRNA在来源于两种正常肠上皮细胞系和四种CRC细胞系的TME中介导癌细胞巨噬细胞调节并通过miRNA测序进行分析(图4A)。与来自正常肠上皮细胞的sEV相比,7种miRNA在CRC sEV中明显富集。miR-21-5p、miR-1246、miR-200a和miR92a-3p在来自所有四种CRC细胞系的sEV中显著上调(图4B)。与健康对照相比,四种miRNAs(miR-21-5p、miR-1246、miR-200a和miR92a-3p)在CRC患者的血浆sEVs中增加,尤其是晚期CRC患者(III-IV期)(图4C)。

图 4. 诱导PD-L1表达的CRC衍生的sEV-miRNA的筛选
05

CRC 衍生的 sEV-miR-21-5p 和 sEV-miR-200a 培养巨噬细胞并协同诱导 PD-L1 表达
作者筛选了四种已鉴定的miRNA分别转染巨噬细胞。在四种 miRNA 中,miR-21-5p 和 miR-200a 在 mRNA 和蛋白质水平均显著增加了 PD-L1 的表达(图 5D)。与对照 293T sEVs 相比,具有高水平 miR-21-5p 或 miR-200a 的 293T sEVs 显著增加巨噬细胞中 PD-L1 的表达,这些 sEV 处理的巨噬细胞表现出 CD206high/HLA-DRlow 表型(图 5A-C )。与抗 PD-L1 阻断的对照相比,sEV-miR-215p 或 sEV-miR-200a 处理的巨噬细胞显著抑制 CD8+ T 细胞的活性(图 5D)。源自 miR-21-5p 和 miR-200a 耗尽的 CRC 细胞的 sEV 降低了巨噬细胞中的 PD-L1 水平,并诱导了巨噬细胞的 aCD206low/HLA-DRhigh 表型,增加了 CD8+ T 细胞的比例和功能(图 5E-H)。
这些数据表明 CRC 衍生的 sEV-miR-21-5p 和 sEV-miR200a 可以协同诱导巨噬细胞中的 PD-L1 表达和 M2 样极化,从而降低 CD8+ T 细胞活性。

图 5. CRC 衍生的 sEV-miR-21-5p 和 sEV-miR-200a 培养巨噬细胞并诱导 PD-L1 表达
06

CRC衍生miR通过PTEN/Akt和SCOC1/STAT1途径诱导巨噬细胞中PD-L1的表达
RNA 分析表明PD-L1 在内的总共 108 个转录本共表达,108个基因主要富集在几个关键的癌症相关的信号通路(图6 A-B)。在这些途径中,PI3K-AKT 通路中的 PTEN 和 JAK-STAT 通路中的 SOCS1 显著下调。计算机辅助算法也将 PTEN 鉴定为 miR-21-5p 和 miR-200a 的潜在靶标,并通过验证将 SOCS1 鉴定为 miR-21-5p 的潜在靶标(图 6C-D)。miR-215p 显著抑制 PTEN 和 SOCS1 的表达,并增加巨噬细胞中磷酸化 AKT、磷酸化 STAT1和 PD-L1 的表达。同样,miR-200a 显著抑制 PTEN 表达并上调巨噬细胞中的 p-AKT 和 PD-L1(图 6E)。siRNA 介导的巨噬细胞 PTEN 或 SOCS1 沉默可以复制 sEV-miR-21-5p 和 sEV-miR-200a 对巨噬细胞 PD-L1 的影响(图 6F)。总体而言,PTEN和SOCS1的敲低均诱导CD206表达并抑制HLA-DR表达,表明PTEN在调节巨噬细胞分化方面可能比SOCS1发挥更强的作用。随着 miR-21-5p 和 miR-200a 的异位表达或 PTEN 和 SOCS1 的敲低,巨噬细胞降低了 CD8+ T 细胞比例(图 6G-H)。
这些结果表明 CRC 衍生的 sEV-miR-21-5p 和 sEV-miR-200a 通过调节 PTEN/AKT 和 SCOC1/STAT1 通路协同诱导巨噬细胞中 PD-L1 的表达,从而抑制 CD8+ T 细胞功能。

图 6. CRC 衍生miR通过 PTEN/AKT 和 SCOC1/STAT1 通路在巨噬细胞中诱导 PD-L1 表达
07

CRC 衍生miR通过 TAM 诱导的体内免疫抑制促进肿瘤生长
将与小鼠 RAW264.7 巨噬细胞混合的小鼠 CT26.WT CRC 细胞注射到 BALB/c 小鼠的侧腹。从植入后的第二天开始,每 3 天通过尾静脉将 293T sEV注射到小鼠体内(图 7A)。sEV-miR-21-5p 或 sEV-miR-200a 单独显著促进肿瘤生长,它们的组合具有更大生长促进作用(图 7B-D)。不同组之间的小鼠体重没有显著差异,这表明 sEV 是无毒的(图 7E)。IHC 染色证实了 PD-L1+ 巨噬细胞和 CD8+ T 细胞之间的负相关(图 7F),表明 sEV-miR-21-5p 和 sEV-miR-200a 治疗显著降低了 CD8+ T 细胞向肿瘤组织的浸润。
这些数据表明 CRC 衍生的 sEV-miR-21-5p 和 sEV-miR-200a 诱导 TAM 中 PD-L1 的表达以抑制 CD8+ T 细胞活性,这有助于 TME 中的免疫抑制,从而促进肿瘤CRC的增长。

图 7. CRC 衍生miR通过 TAM 诱导的体内免疫抑制促进肿瘤生长
+ + + + + + + + + + +
结 论
研究表明,CRC 细胞可以分泌巨噬细胞吸收的小细胞外囊泡 (sEV),诱导 M2 样极化和 PD-L1 表达,导致 CRC TME 中 PD-L1+CD206+巨噬细胞丰度增加和 T 细胞活性降低。CRC sEV衍生的 miR-21-5p 和 miR-200a 通过调节 PTEN/AKT 和 SCOS1/STAT1 通路协同诱导巨噬细胞 M2 样极化和 PD-L1 表达,导致 CD8+ T 细胞活性降低和肿瘤生长增加。该研究表明,抑制 CRC 中特定 sEV-miRNA 的分泌并靶向 TAM 中的 PD-L1 可能作为 CRC 治疗的新方法。
+ + + + +



English

