文献解读|BMC Genomics(4.547):广灵驴不同肌内脂肪含量的背最长肌组织的转录组学分析
✦ +
+
论文ID
原名:Comparative transcriptome analysis of longissimus dorsi tissues with different intramuscular fat contents from Guangling donkeys
译名:广灵驴不同肌内脂肪含量的背最长肌组织的转录组学分析
期刊:BMC Genomics
影响因子:4.547
发表时间:2022.9. 9
DOI号:10.1186/s12864-022-08857-2
背 景
肌内脂肪(IMF)是瘦肉脂肪比的重要指标,直接影响到肉的嫩度和多汁性。目前,影响驴品种间IMF含量的潜在分子变异尚不清楚。本研究根据广灵驴背最长肌IMF含量分为高脂组(H)和低脂组(L),采用RNA-seq技术对两组广灵驴的背最长肌组织进行转录组分析,通过对差异表达基因(DEGs)及其相关通路的分析,探讨不同驴种间IMF含量差异的调控机制。研究结果为广灵驴的遗传育种提供了理论依据。
实验设计

结 果
01

L组和H组的差异表达基因(DEGs)
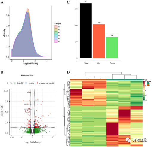
30头广灵驴背最长肌中IMF含量在2.23 ~ 9.00% (表1)。对IMF含量最低的3头广灵驴(L组)和最高的3头广灵驴(H组)的背最长肌组织进行测序,筛选了超5645万个clean reads用于后续分析(表2)。H组和L组之间的基因密度分布几乎相同,无显著差异(图1A)。与L组相比,在H组中,共筛选出167个DEGs,103个上调,64个下调(图1B,C)。聚类分析表明两组的基因表达模式存在显著差异(图1D)。
表1 肌内脂肪测定

表2基因表达水平和聚类分析


图1 H与L组基因差异表达分析
02

DEGs的GO、KEGG、PPI分析
GO分析表明,DEGs显著富集的生物过程(BP)类目为细胞间粘附、脂肪细胞分化调节、平滑肌细胞分化、细胞对脂质的应答和中性脂质代谢过程等;显著富集的细胞组分(CC)类目为脂滴和肌动蛋白细胞骨架;显著富集的分子功能(MF)类目为蛋白激酶C结合、羧酸结合、有机酸结合、甘油三酯生物合成过程、脂肪酸应答和酰基甘油代谢过程(图2)。主要富集在免疫效应过程、对外部刺激反应的调节、细胞间粘附、细胞活化的调控、氨基酸结合、L -氨基酸跨膜转运蛋白活性、蛋白激酶C结合、羧酸结合、有机酸结合、脂滴和肌动蛋白细胞骨架(图2)。表明DEGs与细胞发育和脂肪代谢密切相关。
KEGG富集分析显示,DEGs主要富集在花生四烯酸代谢、HIF-1信号通路、果糖和甘露糖代谢、甘油磷脂代谢、AMPK信号通路(图3、表3)。表明DEGs可能通过葡萄糖和脂肪代谢途径影响背最长肌IMF含量。
脂肪代谢相关DEGs的PPI分析显示, ITGAL、TIMP4、SCD、DGAT2、DGKA、HMOX1和CIDEA可能在IMF沉积中发挥重要作用(图4)。基于最大团中心性(MCC)评分, SCD、LEPR、CIDEA、DLK1、DGAT2、ITGAL、HMOX1、WNT10B和DGKA为最重要的基因节点(图5)。

图2 DEGs的GO富集分析

图3 DEGs的KEGG分析气泡图
表3 DEGs部分显著富集的KEGG通路


图4 DEGs蛋白互作图

图5 DEGs蛋白互作核心网络图
03

qRT-PCR验证DEGs
DGAT 2、SCD、LEPR、DLK 1、WNT 10 B、CIDEA和DGKA的qRT-PCR验证结果与测序数据趋势一致,相关系数为0.992(R2 = 0.984),表明测序结果可靠(图6A和B)。

图6 DEGs的qRT-PCR验证
04

新基因与选择性剪接(AS)的预测
测序共获得887个新基因,386个基因获得了注释信息 (图7A)。通过预测新基因的编码潜力,获得了484个mRNA和403个lncRNA及其对应的起始位置(图7B)。鉴定出了31333个AS位点,缺失外显子(SE)型占AS位点的75%(图7C)。表明SE在广灵驴背最长肌中的存在率较高,可能与IMF沉积有关。

图7 不同数据库中新基因的数量
+ + + + + + + + + + +
结 论
本研究使用RNA-seq技术比较L和H组肌肉转录组的差异,共筛选出167个DEGs,GO分析表明,DEGs在脂肪细胞分化、脂质合成和中性脂质代谢等多个生物学过程和途径中富集。KEGG信号通路分析表明,花生四烯酸代谢、HIF-1信号通路、果糖和甘露糖代谢、甘油磷脂代谢和AMPK信号通路参与了脂质沉积。PPI分析显示,SCD、LEPR、CIDEA、DLK1、DGAT2、ITGAL、HMOX1、WNT10B和DGKA,在脂肪细胞分化和脂肪形成中具有重要作用。本研究加深了对广灵驴IMF沉积相关基因调控和蛋白表达的理解,为后续的分子育种研究奠定了基础。
+ + + + +



English

